Abstract
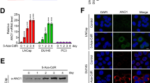
Transcriptional silencing of antitumor genes via CpG island methylation could be a mechanism mediating prostate cancer (PCa) progression from an androgen-sensitive (AS) to an androgen-insensitive (AI) state. We have used the methylation-sensitive restriction fingerprinting (MSRF) technique to identify novel CpG-rich sequences that are differentially methylated between the genome of the AS PCa cell line LNCaP and that of an AI subline LNCaPCS generated by maintaining LNCaP in medium with charcoal-stripped (CS) serum for over 30 passages. One such sequence identified was located on a 5′ CpG island that was found to span part of the promoter, exon 1, and part of intron 1 of the p eroxisomal m embrane p rotein 24 kDa (PMP24) gene. Using semiquantitative RT–PCR and bisulfite genomic sequencing, we established an inverse relationship between mRNA expression and methylation of the 5′ CpG island of PMP24. PMP24 mRNA was absent in LNCaPCS and the androgen receptor-negative PC-3 cell line; both exhibited dense methylation in the said CpG island. In contrast, PMP24 mRNA was expressed in LNCaP and normal prostatic epithelial cells (NPrECs) whose PMP24 5′ CpG island remained unmethylated. Treatment of LNCaPCS and PC-3 with the demethylating agent 5-aza-2′-deoxycytidine (5-AZAdC) reactivated PMP24 mRNA expression. Transient transfection of PMP24 into LNCaPCS and PC-3 cells induced a significant reduction in cell growth and soft-agar colony formation potential, suggesting that PMP24 gene product has antitumor properties. These results demonstrate the utility of MSRF in the identification of novel, differentially methylated DNA sequences in the genome and suggest that hypermethylation-mediated silencing of PMP24 is an epigenetic event involved in PCa progression to androgen independence.
This is a preview of subscription content, access via your institution
Access options
Subscribe to this journal
Receive 50 print issues and online access
$259.00 per year
only $5.18 per issue
Buy this article
- Purchase on SpringerLink
- Instant access to the full article PDF.
USD 39.95
Prices may be subject to local taxes which are calculated during checkout





Similar content being viewed by others
References
Baylin SB and Herman JG . (2000). Trends Genet., 16, 168–174.
Bryant DD and Wilson GN . (1995). Biochem. Mol. Med., 55, 22–30.
Catalona WJ . (1994). N. Engl. J. Med., 331, 996–1004.
Clark SJ, Harrison J, Paul CL and Frommer M . (1994). Nucleic Acids Res., 22, 2990–2997.
Davies CS . (2002). Methods Mol. Biol., 200, 43–51.
Eckert JH and Erdmann R . (2003). Rev. Physiol. Biochem. Pharmacol., 147, 75–121.
el Yaagoubi M, Visvikis A, Khalid A, Siest G and Wellman M . (1998). Biochem. Mol. Biol. Int., 46, 321–331.
Esteller M, Tortola S, Toyota M, Capella G, Peinado MA, Baylin SB and Herman JG . (2000). Cancer Res., 60, 129–133.
Frommer M, McDonald LE, Millar DS, Collis CM, Watt F, Grigg GW, Molloy PL and Paul CL . (1992). Proc. Natl. Acad. Sci. USA, 89, 1827–1831.
Gardiner-Garden M and Frommer M . (1987). J. Mol. Biol., 196, 261–282.
Gonzalgo ML, Liang G, Spruck III CH, Zingg JM, Rideout III WM and Jones PA . (1997). Cancer Res., 57, 594–599.
Graff JR, Herman JG, Lapidus RG, Chopra H, Xu R, Jarrard DF, Isaacs WB, Pitha PM, Davidson NE and Baylin SB . (1995). Cancer Res., 55, 5195–5199.
Grunau C, Clark SJ and Rosenthal A . (2001). Nucleic Acids Res., 29, E65.
Hayatsu H, Wataya Y and Kazushige K . (1970). J. Am. Chem. Soc., 92, 724–726.
Huang TH, Laux DE, Hamlin BC, Tran P, Tran H and Lubahn DB . (1997). Cancer Res., 57, 1030–1034.
Jaenisch R and Bird A . (2003). Nat. Genet., 33 (Suppl.), 245–254.
Jarrard DF, Bova GS, Ewing CM, Pin SS, Nguyen SH, Baylin SB, Cairns P, Sidransky D, Herman JG and Isaacs WB . (1997a). Genes Chromosomes Cancer, 19, 90–96.
Jarrard DF, Kinoshita H, Shi Y, Sandefur C, Hoff D, Meisner LF, Chang C, Herman JG, Isaacs WB and Nassif N . (1998). Cancer Res., 58, 5310–5314.
Jarrard DF, Paul R, van Bokhoven A, Nguyen SH, Bova GS, Wheelock MJ, Johnson KR, Schalken J, Bussemakers M and Isaacs WB . (1997b). Clin. Cancer Res., 3, 2121–2128.
Johnson TL and Olsen LJ . (2001). Plant Physiol., 127, 731–739.
Jones PA and Baylin SB . (2002). Nat. Rev. Genet., 3, 415–428.
Jones PA and Laird PW . (1999). Nat. Genet., 21, 163–167.
Jones PA and Takai D . (2001). Science, 293, 1068–1070.
Kibel AS, Christopher M, Faith DA, Bova GS, Goodfellow PJ and Isaacs WB . (2001). Prostate, 48, 248–253.
Kohno T, Kawanishi M, Inazawa J and Yokota J . (1998). Hum. Genet., 102, 258–264.
Kuzmin I, Gillespie JW, Protopopov A, Geil L, Dreijerink K, Yang Y, Vocke CD, Duh FM, Zabarovsky E, Minna JD, Rhim JS, Emmert-Buck MR, Linehan WM and Lerman MI . (2002). Cancer Res., 62, 3498–3502.
Laird PW and Jaenisch R . (1996). Annu. Rev. Genet., 30, 441–464.
Lau KM, LaSpina M, Long J and Ho SM . (2000). Cancer Res., 60, 3175–3182.
Lauer C, Volkl A, Riedl S, Fahimi HD and Beier K . (1999). Carcinogenesis, 20, 985–989.
Liang G, Gonzalgo ML, Salem C and Jones PA . (2002). Methods, 27, 150–155.
Liang G, Robertson KD, Talmadge C, Sumegi J and Jones PA . (2000). Cancer Res., 60, 4907–4912.
Liang G, Salem CE, Yu MC, Nguyen HD, Gonzales FA, Nguyen TT, Nichols PW and Jones PA . (1998). Genomics, 53, 260–268.
Lin X, Tascilar M, Lee WH, Vles WJ, Lee BH, Veeraswamy R, Asgari K, Freije D, van Rees B, Gage WR, Bova GS, Isaacs WB, Brooks JD, DeWeese TL, De Marzo AM and Nelson WG . (2001). Am. J. Pathol., 159, 1815–1826.
Lou W, Krill D, Dhir R, Becich MJ, Dong JT, Frierson Jr HF, Isaacs WB, Isaacs JT and Gao AC . (1999). Cancer Res., 59, 2329–2331.
Marshall KG . (1995). JAMA, 274, 607–609.
Masters C and Crane D . (1998). Mol. Cell. Biochem., 187, 85–97.
Mobley JA, Leav I, Zielie P, Wotkowitz C, Evans J, Lam YW, L'Esperance B, Jiang Z and Ho SM . (2003). Cancer Epidemiol. Biomarkers Prev., 12, 775–778.
Nakayama T, Watanabe M, Suzuki H, Toyota M, Sekita N, Hirokawa Y, Mizokami A, Ito H, Yatani R and Shiraishi T . (2000). Lab. Invest., 80, 1789–1796.
Nakayama T, Watanabe M, Yamanaka M, Hirokawa Y, Suzuki H, Ito H, Yatani R and Shiraishi T . (2001). Lab. Invest., 81, 1049–1057.
Nelson JB, Lee WH, Nguyen SH, Jarrard DF, Brooks JD, Magnuson SR, Opgenorth TJ, Nelson WG and Bova GS . (1997). Cancer Res., 57, 35–37.
Newling DW . (1996). Eur. Urol., 29 (Suppl. 2), 69–74.
Reguenga C, Oliveira ME, Gouveia AM, Eckerskorn C, Sa-Miranda C and Azevedo JE . (1999). Biochim. Biophys. Acta, 1445, 337–341.
Robbins SE, Shu WP, Kirschenbaum A, Levine AC, Miniati DN and Liu BC . (1996). Prostate, 29, 362–370.
Salem CE, Markl ID, Bender CM, Gonzales FA, Jones PA and Liang G . (2000). Int. J. Cancer, 87, 179–185.
Salmon SE, Hamburger AW, Soehnlen B, Durie BG, Alberts DS and Moon TE . (1978). N. Engl. J. Med., 298, 1321–1327.
Scher HI, Steineck G and Kelly WK . (1995). Urology, 46, 142–148.
Schmitt JF, Millar DS, Pedersen JS, Clark SL, Venter DJ, Frydenberg M, Molloy PL and Risbridger GP . (2002). Mol. Endocrinol., 16, 213–220.
Singal R, van Wert J and Bashambu M . (2001). Cancer Res., 61, 4820–4826.
Singh S, Sadacharan S, Su S, Belldegrun A, Persad S and Singh G . (2003). Cancer Res., 63, 2306–2311.
Syed V, Ulinski G, Mok SC, Yiu GK and Ho SM . (2001). Cancer Res., 61, 6768–6776.
Takai D and Jones PA . (2002). Proc. Natl. Acad. Sci. USA, 99, 3740–3745.
Taplin ME and Ho SM . (2001). J. Clin. Endocrinol. Metab., 86, 3467–3477.
Tekur S, Lau KM, Long J, Burnstein K and Ho SM . (2001). Mol. Carcinog., 30, 1–13.
Toyota M, Ho C, Ahuja N, Jair KW, Li Q, Ohe-Toyota M, Baylin SB and Issa JP . (1999). Cancer Res., 59, 2307–2312.
Tsao SW, Mok SC, Fey EG, Fletcher JA, Wan TS, Chew EC, Muto MG, Knapp RC and Berkowitz RS . (1995). Exp. Cell Res., 218, 499–507.
Verkaik NS, Trapman J, Romijn JC, Van der Kwast TH and Van Steenbrugge GJ . (1999). Int. J. Cancer, 80, 439–443.
Wang RY, Gehrke CW and Ehrlich M . (1980). Nucleic Acids Res., 8, 4777–4790.
Zheng SL, Xu J, Isaacs SD, Wiley K, Chang B, Bleecker ER, Walsh PC, Trent JM, Meyers DA and Isaacs WB . (2001). Hum. Genet., 108, 430–435.
Acknowledgements
The research is supported in part by NIH Grants CA62269, CA94221, and DK61084 awarded to SMH. We thank Dr Samuel C Mok of Brigham and Women's Hospital, Boston, Massachusetts for his generous gifts of HOSE and OVCA cell lines and Dr Brian Liu at the same institution for providing the LNCaPCS. Likewise, we thank Dr Jinquiang Chen of Johns Hopkins University for providing the MCF-10A cell line.
Author information
Authors and Affiliations
Corresponding author
Rights and permissions
About this article
Cite this article
Wu, M., Ho, SM. PMP24, a gene identified by MSRF, undergoes DNA hypermethylation-associated gene silencing during cancer progression in an LNCaP model. Oncogene 23, 250–259 (2004). https://doi.org/10.1038/sj.onc.1207076
Received:
Revised:
Accepted:
Published:
Issue date:
DOI: https://doi.org/10.1038/sj.onc.1207076
Keywords
This article is cited by
-
Mice with a deficiency in Peroxisomal Membrane Protein 4 (PXMP4) display mild changes in hepatic lipid metabolism
Scientific Reports (2022)
-
Comprehensive analysis of location-specific hub genes related to the pathogenesis of colon cancer
Medical Oncology (2020)
-
The peroxisome: an update on mysteries 2.0
Histochemistry and Cell Biology (2018)
-
ASEQ: fast allele-specific studies from next-generation sequencing data
BMC Medical Genomics (2015)
-
Hypermethylation of CpG islands is more prevalent than hypomethylation across the entire genome in breast carcinogenesis
Clinical and Experimental Medicine (2013)


