Abstract
Aim:
To explore the different roles of pancreatic duodenal homeobox factors-1 (PDX-1) domains in PDX-1 mediated repression of human cytomegalovirus immediately early (CMV IE) promoter.
Methods:
A series of truncated PDX-1 mutants were constructed. The binding of PDX-1 and CMV IE promoter was identified by electrophoretic mobility shift assay (EMSA). The dual-reporter assay was applied to examine the repression activities of PDX-1 mutants on CMV IE promoter. In addition, RNAi technology was used to specifically knock down the endogenous PDX-1 expression.
Results:
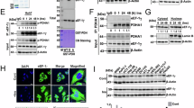
The reporter assay indicated that compared to the mock controls (pEGFP-N2), overexpression of PDX-1 resulted in a 41% decrease of CMV IE promoter activity in the 293 cells (P<0.05) and 43% decrease in HeLa cells (P<0.05), and the repression levels of various truncated mutants played on CMV IE promoter were different. Specific knock down of the endogenous PDX-1 expression significantly restored the activity of CMV IE promoter. EMSA demonstrated that domain 3 is necessary for nuclear localization and DNA binding activity of PDX-1. However, binding of PDX-1 alone to CMV IE promoter was not sufficient to inhibit its transcriptional activity, and other domains of PDX-1 presented were also required.
Conclusion:
Our data suggested that the DNA binding activity of PDX-1 domain 3 and the cooperative binding of PDX-1 domain 1/2 with other proteins were required for PDX-1 mediated repression of CMV IE promoter.
Similar content being viewed by others
Log in or create a free account to read this content
Gain free access to this article, as well as selected content from this journal and more on nature.com
or
References
Ohlsson H, Karlsson K, Edlund T . IPF1, a homeodomain-containing transactivator of the insulin gene. EMBO J 1993; 12: 4251–9.
Leonard J, Peers B, Johnson T, Ferreri K, Lee S, Montminy MR . Characterization of somatostatin transactivating factor-1, a novel homeobox factor that stimulates somatostatin expression in pancreatic islet cells. Mol Endocrinol 1993; 7: 1275–83.
Miller CP, McGehee RE, Habener JF . A new homeodomain transcription factor expressed in rat pancreatic islets and duodenum that transactivates the somatostatin gene. EMBO J 1994; 13: 1145–56.
Stoffers DA, Thomas MK, Habener JF . Homeodomain protein IDX-1: a master regulator of pancreas development and insulin gene expression. Trends Endocrinol Metab 1997; 8: 145–51.
Habener JF, Stoffers DA . A newly discovered role of transcription factors involved in pancreas development and the pathogenesis of diabetes mellitus. Proc Assoc Am Physicians 1998; 110: 12–21.
Guz Y, Montminy MR, Stein R, Leonard J, Gamer LW, Wright CV, et al. Expression of murine STF-1, a putative insulin gene transcription factor, in beta cells of pancreas, duodenal epithelium and pancreatic exocrine and endocrine progenitors during ontogeny. Development 1995; 121: 11–8.
Stoffers DS, Zinkin NT, Stanojevic V, Clarke WL, Habener JF . Pancreatic agenesis attributable to a single nucleotide deletion in the human IPF1 gene coding sequence. Nat Genet 1997; 15: 106–10.
Jonsson J, Carlsson L, Edlund T, Edlund H . Insulin-promoter-factor 1 is required for pancreas development in mice. Nature 1994; 371: 606–9.
Offield MF, Jetton TL, Labosky PA, Ray M, Stein RW, Magnuson MA, et al. PDX-1 is required for pancreatic outgrowth and differentiation of the rostral duodenum. Development 1996; 122: 983–95.
Ohneda K, Mirmira RG, Wang J, Johnson JD, German MS . The homeodomain of PDX-1 mediates multiple protein-protein interactions in the formation of a transcriptional activation complex on the insulin promoter. Mol Cell Biol 2000; 20: 900–91.
Peers B, Leonard J, Sharma S, Teitelman G, Montminy MR . Insulin expression in pancreatic islet cells relies on cooperative interactions between the helix loop helix factor E47 and the homeobox factor STF-1. Mol Endocrinol 1994; 8: 1798–806.
Watada H, Kajimoto Y, Kaneto H, Matsuoka T, Fujitani Y, Miyazaki J, et al. Involvement of the homeodomain-containing transcription factor PDX-1 in islet amyloid polypeptide gene transcription. Biochem Biophys Res Commun 1996; 229: 746–51.
Macfarlane WM, Campbell SC, Elrick LJ, Oates V, Bermano G, Lindley KJ, et al. Glucose Regulates Islet Amyloid Polypeptide Gene Transcription in a PDX1- and Calcium-dependent Manner. J Biol Chem 2000; 275: 15330–5.
Watada H, Kajimoto Y, Umayahara Y, Matsuoka T, Kaneto H, Fujitani Y, et al. The human glucokinase gene beta-cell-type promoter: an essential role of insulin promoter factor 1/PDX-1 in its activation in HIT-T15 cells. Diabetes 1996; 45: 1478–88.
Waeber G, Thompson N, Nicod P, Bonny C . Transcriptional activation of the GLUT2 gene by the IPF-1/STF-1/IDX-1 homeobox factor. Mol Endocrinol 1996; 10: 1327–34.
Goudet G, Delhalle S, Biermar F, Martial JA, Peers B . Function and cooperative interactions between the homeodomain PDX-1 and Pbx, and Prp1 factors on the somatostatin promoter. J Biol Chem 1999; 274: 4067–73.
Peshavaria M, Henderson E, Sharma A, Wrigh CV, Stein R . Functional characterization of the transactivation properties of the PDX-1 homeodomain protein. Mol Cell Biol 1997; 17: 3987–96.
Glick E, Leshkowitz D, Walker MD . Transcription Factor BETA2 Acts Cooperatively with E2A and PDX1 to Activate the Insulin Gene Promoter. J Biol Chem 2000; 275: 2199–204.
Andersen FG, Jensen J, Heller RS, Petersen HV, Larsson LI, Madsen OD, et al. Pax6 and Pdx1 form a functional complex on the rat somatostatin gene upstream enhancer. FEBS Letters 1999; 445: 315–20.
Hessabi B, Ziegler P, Schmidt I, Hessabi C, Walther R . The nuclear localization signal (NLS) of PDX-1 is part of the homeodomain and represents a novel type of NLS. Eur J Biochem 1999; 263: 170–7.
Noguchi H, Kaneto H, Weir GC, Bonner-Weir S . PDX-1 protein containing its own antennapedia-like protein transduction domain can transduce pancreatic duct and islet cells. Diabetes 2003; 52: 1732–7.
Sekigawa I, Nawata M, Seta N, Yamada M, Iida N, Hashimoto H . Cytomegalovirus infection in patients with systemic lupus erythematosus. Clin Exp Rheumatol 2002; 20: 559–64.
Hooper M, Kallas EG, Coffin D, Campbell D, Evans TG, Looney RJ . Cytomegalovirus seropositivity is associated with the expansion of CD4+CD28- and CD8+CD28- T cells in rheumatoid arthritis. J Rheumatol 1999; 26: 1452–7.
Hiemstra HS, Schloot NC, van Veelen PA, Willemen SJ, Franken KL, van Rood JJ, et al. Cytomegalovirus in autoimmunity: T cell crossreactivity to viral antigen and autoantigen glutamic acid decarboxylase. Proc Natl Acad Sci USA 2001; 98: 3988–91.
Jun HS, Yoon JW . Anew look at viruses in type 1 diabetes. ILAR J 2004; 45: 349–74.
Pak CY, Eun HM, McArthur RG, Yoon JW . Association of cytomegalovirus infection with autoimmune type 1 diabetes. Lancet 1988; 2: 1–4.
Chao SH, Harada JN, Hyndman F, Gao XQ, Nelson CG, Chanda SK, et al. PDX1, a Cellular Homeoprotein, Binds to and Regulates the Activity of Human Cytomegalovirus Immediate Early Promoter. J Biol Chem 2004; 279: 16111–20.
Stanojevic V, Habener JF, Thomas MK . Pancreas duodenum homeobox-1 transcriptional activation requires interactions with p300. Endocrinology 2004; 145: 2918–28.
Qiu Y, Guo M, Huang SM, Stein R . Insulin Gene Transcription Is Mediated by Interactions between the p300 Coactivator and PDX-1, BETA2, and E47. Mol Cell Biol 2002; 22: 412–20.
Dutta S, Gannon M, Peers B, Wright C, Bonner-Weir S, Montminy M . PDX:PBX complexes are required for normal proliferation of pancreatic cells during development. Proc Natl Acad Sci USA 2001; 98: 1065–70.
Sanchez TA, Habib I, Leland Booth J, Evetts SM, Metcalf JP . Zinc finger and carboxyl regions of adenovirus E1 A 13S CR3 are important for transactivation of the cytomegalovirus major immediate early promoter by adenovirus. Am J Respir Cell Mol Biol 2000; 23: 670–7.
Olive DM, al-Mulla W, Simsek M, Zarban S, al-Nakib W . The human cytomegalovirus immediate early enhancer-promoter is responsive to activation by the adenovirus-5 13S E1A gene. Arch Virol 1990; 112: 67–80.
Stamminger T, Fleckenstein B . Immediate-early transcription regulation of human cytomegalovirus. Curr Top Microbiol Immunol 1990; 154: 3–19.
Bayly R, Chuen L, Currie RA, Hyndman BD, Casselman R, Blobel GA, et al. E2A-PBX1 Interacts Directly with the KIX Domain of CBP/p300 in the Induction of Proliferation in Primary He-matopoietic Cells. J Biol Chem 2004; 279: 55362–71.
Meier JL, Keller MJ, McCoy JJ . Requirement of Multiple cis-Acting Elements in the Human Cytomegalovirus Major Immediate-Early Distal Enhancer for Viral Gene Expression and Replication. J Virol 2002; 76: 313–26.
Meier JL, Stinski MF . Regulation of cytomegalovirus immediate early genes. Intervirol 1996; 39: 331–42.
Sculley TB, Spelsberg TC, Pearson GR . Characterization of Epstein-Barr virus nuclear antigen(s) in different cell lines by radioimmunoelectrophoresis. Intervirol 1984; 22: 191–200.
Author information
Authors and Affiliations
Corresponding author
Rights and permissions
About this article
Cite this article
Chen, J., Chen, L., Li, G. et al. Amino acid 1–209 is essential for PDX-1-mediated repression of human CMV IE promoter activity. Acta Pharmacol Sin 27, 1495–1503 (2006). https://doi.org/10.1111/j.1745-7254.2006.00420.x
Received:
Accepted:
Issue date:
DOI: https://doi.org/10.1111/j.1745-7254.2006.00420.x


