Abstract
Aim:
To study the effects of suberoyl bis-hydroxamic acid (SBHA), an inhibitor of histone deacetylases, on the apoptosis of MCF-7 breast cancer cells.
Methods:
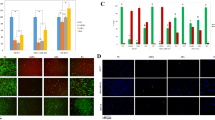
Apoptosis in MCF-7 cells induced by SBHA was demonstrated by flow cytometric analysis, morphological observation, and DNA ladder. Mitochondrial membrane potential (ΔΨm) was measured using the fluorescent probe JC-1. The expressions of p53, p21, Bax, and PUMA were determined using RT-PCR or Western blotting analysis after the MCF-7 cells were treated with SBHA or p53 siRNA.
Results:
SBHA induced apoptosis in MCF-7 cells. The expressions of p53, p21, Bax, and PUMA were induced, and ΔΨm collapsed after treatment with SBHA. p53 siRNA abrogated the SBHA-induced apoptosis and the expressions of p53, p21, Bax, and PUMA.
Conclusion:
The activation of the p53 pathway is involved in SBHA-induced apoptosis in MCF-7 cells.
Similar content being viewed by others
Log in or create a free account to read this content
Gain free access to this article, as well as selected content from this journal and more on nature.com
or
References
Brinkmann H, Dahler AL, Popa C, Serewko MM, Parsons PG, Gabrielli BG, et al. Histone hyperacetylation induced by histone deacetylase inhibitors not sufficient to cause growth inhibition in human dermal fibroblasts. J Biol Chem 2001; 276: 22491–9.
Skarpidi E, Cao H, Heltweg B, White BF, Marhenke RL, Jung M, et al. Hydroxamide derivatives of short-chain fatty acids are potent inducers of human fetal globin gene expression. Exp Hematol 2003; 31: 197–203.
Zhang XD, Gillespie SK, Borrow JM, Hersey P . The histone deacetylase inhibitor suberic bishydroxamate regulates the expression of multiple apoptotic mediators and induces mitochondria-dependent apoptosis of melanoma cells. Mol Cancer Ther 2004; 3: 425–35.
Zhang XD, Gillespie SK, Borrow JM, Hersey P . The histone deacetylase inhibitor suberic bishydroxamate: A potential sensitizer of melanoma to TNF-related apoptosis-inducing ligand (TRAIL) induced apoptosis. Biochem Pharmacol 2003; 66: 1537–45.
Darzynkiewicz Z, Bruno S, Del Bino G, Gorczyca W, Hotz MA, Lassota P, et al. Features of apoptotic cells measured by flow cytometry. Cytometry 1992; 13: 795–801.
Kerr JF, Wyllie AH, Currie AR . Apoptosis: a basic biological phenomenon with wide-ranging implications in tissue kinetics. Br J Cancer 1972; 26: 239–57.
Huang DC, Strasser A . BH3-Only proteins-essential initiators of apoptotic cell death. Cell 2000; 103: 839–42.
Kroemer G, Reed JC . Mitochondrial control of cell death. Nat Med 2000; 6: 513–9.
Moll UM, Zaika A . Nuclear and mitochondrial apoptotic pathways of p53. FEBS Lett 2001; 493: 65–9.
Erster S, Mihara M, Kim RH, Petrenko O, Moll UM . In vivo mitochondrial p53 translocation triggers a rapid first wave of cell death in response to DNA damage that can precede p53 target gene activation. Mol Cell Biol 2004; 24: 6728–41.
Ciciarello M, Mangiacasale R, Casenghi M, Limongi MZ, D'Angelo M, Soddu S, et al. p53 displacement from centrosomes and p53-mediated G1 arrest following transient inhibition of the mitotic spindle. J Biol Chem 2001; 276: 19205–13.
Xu ZM, Wang YQ, Mei Q, Chen J, Du J, Wei Y, et al. Effects of p21 (Cip1/Waf1) at both the G1/S and the G2/M cell cycle transitions: pRb is a critical determinant in blocking DNA replication and in preventing endoreduplication. Mol Cell Biol 1998; 18: 629–43.
Cui Q, Yu JH, Wu JN, Tashiro S, Onodera S, Minami M, et al. P53-mediated cell cycle arrest and apoptosis through a caspase-3-independent, but caspase-9-dependent pathway in oridonin-treated MCF-7 human breast cancer cells. Acta Pharmacol Sin 2007; 28: 1057–66.
Crighton D, Ryan KM . Splicing DNA-damage responses to tumour cell death. Biochim Biophys Acta 2004; 1705: 3–15.
Li JH, Li P, Kamut H, Liu FF, Sinicrope FA . Cytotoxic effects of Ad5CMV-P53 expression in two human nasopharyngeal carcinoma cell lines. Clin Cancer Res 1997; 3: 507–14.
Nakano K, Vousden KH . PUMA, a novel proapoptotic gene, is induced by p53. Mol Cell 2001; 7: 683–94.
Haupt S, Berger M, Goldberg Z, Haupt Y . Apoptosis – the p53 network. J Cell Sci 2003; 116: 4077–85.
Kaeser MD, Iggo RD . Promoter-specific p53-dependent histone acetylation following DNA damage. Oncogene 2004; 23: 4007–13.
Miyashita T, Reed JC . Tumor suppressor p53 is a direct transcriptional activator of the human Bax gene. Cell 1995; 80: 293–9.
Author information
Authors and Affiliations
Corresponding author
Additional information
This work was supported by the grant from the National Natural Science Foundation of China (No 30200151) and the Shanghai Pujiang Program and Innovation Program of Shanghai Municipal Education Commission (No 09ZZ04).
Rights and permissions
About this article
Cite this article
Zhuang, Zg., Fei, F., Chen, Y. et al. Suberoyl bis-hydroxamic acid induces p53-dependent apoptosis of MCF-7 breast cancer cells. Acta Pharmacol Sin 29, 1459–1466 (2008). https://doi.org/10.1111/j.1745-7254.2008.00906.x
Received:
Accepted:
Issue date:
DOI: https://doi.org/10.1111/j.1745-7254.2008.00906.x
Keywords
This article is cited by
-
Synthesis and Anticancer Potential of New Hydroxamic Acid Derivatives as Chemotherapeutic Agents
Applied Biochemistry and Biotechnology (2022)
-
A three layered histone epigenetics in breast cancer metastasis
Cell & Bioscience (2020)
-
Chemical characteristics, antioxidant and anticancer potential of sulfated polysaccharides from Chlamydomonas reinhardtii
Journal of Applied Phycology (2018)
-
Suberoyl bis-hydroxamic acid enhances cytotoxicity induced by proteasome inhibitors in breast cancer cells
Cancer Cell International (2014)
-
An improved non-enzymatic “DNA ladder assay” for more sensitive and early detection of apoptosis
Cytotechnology (2012)