Abstract
Aim:
To investigate whether nerve growth factor (NGF) induced angiogenesis of bone marrow mesenchymal stem cells (MSCs) and the underlying mechanisms.
Methods:
Bone marrow MSCs were isolated from femors or tibias of Sprague-Dawley rat, and cultured. The cells were purified after 3 to 5 passages, seeded on Matrigel-coated 24-well plates and treated with NGF. Tube formation was observed 24 h later. Tropomyosin-related kinase A (TrkA) and p75NTR gene expression was examined using PCR analysis and flow cytometry. Growth curves were determined via cell counting. Expression of VEGF and pAkt/Akt were analyzed with Western blot.
Results:
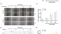
NGF (25, 50, 100 and 200 μg/L) promoted tube formation of MSCs. The tubular length reached the maximum of a 2.24-fold increase, when the cells were treated with NGF (50 μg/L). NGF (50 μg/L) significantly enhanced Akt phosphorylation. Pretreatment with the specific PI3K inhibitor LY294002 (10 μmol/L) blocked NGF-stimulated Akt phosphorylation, tube formation and angiogenesis. NGF (25–200 μg/L) did not affect the expression of TrkA and vascular endothelial growth factor (VEGF), but significantly suppressed the expression of p75NTR. NGF (50 μg/L) markedly increased the proliferation of MSCs.
Conclusion:
NGF promoted proliferation of MSCs and activated the PI3K/Akt signaling pathway, which may be responsible for NGF induction of MSC angiogenesis.
Similar content being viewed by others
Log in or create a free account to read this content
Gain free access to this article, as well as selected content from this journal and more on nature.com
or
References
Forrester JS, Price MJ, Makkar RR . Stem cell repair of infarcted myocardium: an overview for clinicians. Circulation 2003; 108: 1139–45.
Tomita S, Li RK, Weisel RD, Mickle DA, Kim EJ, Sakai T, et al. Autologous transplantation of bone marrow cells improves damaged heart function. Circulation 1999; 100: II247–56.
Psaltis PJ, Zannettino AC, Worthley SG, Gronthos S . Concise review mesenchymal stromal cells potential for cardiovascular repair. Stem Cells 2008; 2008; 26: 2201–10.
Minguell JJ, Erices A . Mesenchymal stem cells and the treatment of cardiac disease. Exp Biol Med (Maywood) 2006; 231: 39–49.
Tse HF, Kwong YL, Chan JK, Lo G, Ho CL, Lau CP . Angiogenesis in ischaemic myocardium by intramyocardial autologous bone marrow mononuclear cell implantation. Lancet 2003; 361: 47–9.
Levi-Montalcini R, Angeletti PU . Nerve growth factor. Physiol Rev 1968; 48: 534–69.
Levi-Montalcini R . The nerve growth factor 35 years later. Science 1987; 237: 1154–62.
Chao MV, Hempstead BL . p75 and Trk: a two-receptor system. Trends Neurosci 1995; 18: 321–6.
Jing S, Tapley P, Barbacid M . Nerve growth factor mediates signal transduction through Trk homodimer receptors. Neuron 1992; 9: 1067–9.
Emanueli C, Salis MB, Pinna A, Graiani G, Manni L, Madeddu P . Nerve growth factor promotes angiogenesis and arteriogenesis in ischemic hindlimbs. Circulation 2002; 106: 2257–62.
Cantarella G, Lempereur L, Presta M, Ribatti D, Lombardo G, Lazarovici P, et al. Nerve growth factor-endothelial cell interaction leads to angiogenesis in vitro and in vivo. Faseb J 2002; 16: 1307–9.
Han Y, Qi Y, Kang J, Li N, Tian X, Yan C . Nerve growth factor promotes formation of lumen-like structures in vitro through inducing apoptosis in human umbilical vein endothelial cells. Biochem Biophys Res Commun 2008; 366: 685–91.
Park HJ, Kim MN, Kim JG, Bae YH, Bae MK, Wee HJ, et al. Up-regulation of VEGF expression by NGF that enhances reparative angiogenesis during thymic regeneration in adult rat. Biochim Biophys Acta 2007; 1773: 1462–72.
Xie XJ, Wang JA, Cao J, Zhang X . Differentiation of bone marrow mesenchymal stem cells induced by myocardial medium under hypoxic conditions. Acta Pharmacol Sin 2006; 27: 1153–8.
Shiba Y, Takahashi M, Ikeda U . Models for the study of angiogenesis. Curr Pharm Des 2008; 14: 371–7.
Uemura M, Refaat MM, Shinoyama M, Hayashi H, Hashimoto N, Takahashi J . Matrigel supports survival and neuronal differentiation of grafted embryonic stem cell-derived neural precursor cells. J Neurosci Res 2010; 88: 542–51.
Orlic D, Kajstura J, Chimenti S, Bodine DM, Leri A, Anversa P . Bone marrow stem cells regenerate infarcted myocardium. Pediatr Transplant 2003; 7: 86–8.
Annabi B, Lee YT, Turcotte S, Naud E, Desrosiers RR, Champagne M, et al. Hypoxia promotes murine bone-marrow-derived stromal cell migration and tube formation. Stem Cells 2003; 21: 337–47.
Wu Q, Shao H, Darwin ED, Li J, Li J, Yang B, et al. Extracellular calcium increases CXCR4 expression on bone marrow-derived cells and enhances pro-angiogenesis therapy. J Cell Mol Med 2009; 13: 3764–73.
Park MJ, Kwak HJ, Lee HC, Yoo DH, Park IC, Kim MS, et al. Nerve growth factor induces endothelial cell invasion and cord formation by promoting matrix metalloproteinase-2 expression through the phosphatidylinositol 3-kinase/Akt signaling pathway and AP-2 transcription factor. J Biol Chem 2007; 282: 30485–96.
Nicosia RF, Ottinetti A . Growth of microvessels in serum-free matrix culture of rat aorta. A quantitative assay of angiogenesis in vitro. Lab Invest 1990; 63: 115–22.
Nico B, Mangieri D, Benagiano V, Crivellato E, Ribatti D . Nerve growth factor as an angiogenic factor. Microvasc Res 2008; 75: 135–41.
Wang ZJ, Zhang FM, Wang LS, Yao YW, Zhao Q, Gao X . Lipopolysaccharides can protect mesenchymal stem cells (MSCs) from oxidative stress-induced apoptosis and enhance proliferation of MSCs via Toll-like receptor(TLR)-4 and PI3K/Akt. Cell Biol Int 2009; 33: 665–74.
Ryu CH, Park SA, Kim SM, Lim JY, Jeong CH, Jun JA, et al. Migration of human umbilical cord blood mesenchymal stem cells mediated by stromal cell-derived factor-1/CXCR4 axis via Akt, ERK, and p38 signal transduction pathways. Biochem Biophys Res Commun 2010; 398: 105–10.
Vivanco I, Sawyers CL . The phosphatidylinositol 3-kinase AKT pathway in human cancer. Nat Rev Cancer 2002; 2: 489–501.
Calza L, Giardino L, Giuliani A, Aloe L, Levi-Montalcini R . Nerve growth factor control of neuronal expression of angiogenetic and vasoactive factors. Proc Natl Acad Sci U S A 2001; 98: 4160–5.
Ferrara N . Role of vascular endothelial growth factor in regulation of physiological angiogenesis. Am J Physiol Cell Physiol 2001; 280: C1358–66.
Wu Y, Chen L, Scott PG, Tredget EE . Mesenchymal stem cells enhance wound healing through differentiation and angiogenesis. Stem Cells 2007; 25: 2648–59.
Acknowledgements
This study was supported by the National Natural Science Foundation of China (Nos 30670868, 30770887, and 30770887/H0220), the Qianjiang Talent Scheme Foundation of Zhejiang Province (No 2009R10069) and the Key Lab of Traditional Chinese Medicine of Zhejiang Province (No ZK23812).
Author information
Authors and Affiliations
Corresponding author
Rights and permissions
About this article
Cite this article
Wang, Wx., Hu, Xy., Xie, Xj. et al. Nerve growth factor induces cord formation of mesenchymal stem cell by promoting proliferation and activating the PI3K/Akt signaling pathway. Acta Pharmacol Sin 32, 1483–1490 (2011). https://doi.org/10.1038/aps.2011.141
Received:
Accepted:
Published:
Issue date:
DOI: https://doi.org/10.1038/aps.2011.141
Keywords
This article is cited by
-
Differentiation of adipose-derived stem cells into Schwann cell-like cells through intermittent induction: potential advantage of cellular transient memory function
Stem Cell Research & Therapy (2018)
-
Intravenous C16 and angiopoietin-1 improve the efficacy of placenta-derived mesenchymal stem cell therapy for EAE
Scientific Reports (2018)
-
Platelet Lysate-Derived Neuropeptide y Influences Migration and Angiogenesis of Human Adipose Tissue-Derived Stromal Cells
Scientific Reports (2018)
-
Nerve growth factor from Chinese cobra venom stimulates chondrogenic differentiation of mesenchymal stem cells
Cell Death & Disease (2017)
-
Effects of Exendin-4 on bone marrow mesenchymal stem cell proliferation, migration and apoptosis in vitro
Scientific Reports (2015)