Abstract
Aim:
The receptor for advanced glycation end-products (RAGE) plays an important role in development of atherosclerosis, and C-reactive protein (CRP) has been found to stimulate its expression in endothelial cells. In this study we investigated how CRP regulated the expression of RAGE in human coronary artery endothelial cells (HCAECs).
Methods:
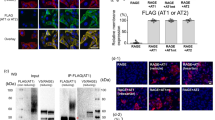
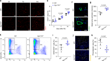
HCAECs were treated in vitro with CRP (50 μg/mL) in combination with a variety of inhibitors. ROS generation was determined by immunocytochemistry and flow cytometry. The RAGE expression and phosphorylation of relevant signaling proteins were measured using Western blot analyses.
Results:
CRP stimulated the expression of RAGE in the cells, accompanied by markedly increased ROS generation, phosphorylation of ERK1/2 and NF-κB p65, as well as translocation of NF-κB p65 to the nuclei. CRP also stimulated phosphorylation of JNK and p38 MAPK. Pretreatment of the cells with the ROS scavenger N-acetyl-L-cysteine, ERK inhibitor PD98059 or NF-κB inhibitor PDTC blocked CRP-stimulated RAGE expression, but pretreatment with the NADPH oxidase inhibitor DPI, JNK inhibitor SP600125 or p38 MAPK inhibitor SB203580 did not significantly alter CRP-stimulated RAGE expression.
Conclusion:
CRP stimulates RAGE expression in HCAECs in vitro via ROS generation and activation of the ERK/NF-κB signaling pathway.
Similar content being viewed by others
Log in or create a free account to read this content
Gain free access to this article, as well as selected content from this journal and more on nature.com
or
References
Ridker PM . C-reactive protein and the prediction of cardiovascular events among those at intermediate risk: Moving an inflammatory hypothesis toward consensus. J Am Coll Cardiol 2007; 49: 2129–38.
Bisoendial RJ, Boekholdt SM, Vergeer M, Stroes ES, Kastelein JJ . C-reactive protein is a mediator of cardiovascular disease. Eur Heart J 2010; 31: 2087–91.
Grad E, Danenberg HD . C-reactive protein and atherothrombosis: Cause or effect? Blood Rev 2013; 27: 23–9.
Sundgren NC, Zhu W, Yuhanna IS, Chambliss KL, Ahmed M, Tanigaki K, et al. Coupling of Fcγ receptor I to Fcγ receptor IIb by src kinase mediates c-reactive protein impairment of endothelial function. Circ Res 2011; 109: 1132–40.
Raaz-Schrauder D, Ekici AB, Klinghammer L, Stumpf C, Achenbach S, Herrmann M, et al. The proinflammatory effect of c-reactive protein on human endothelial cells depends on the Fcγ IIa genotype. Thromb Res 2014; 133: 426–32.
Libby P, Ridker PM, Hansson GK . Progress and challenges in translating the biology of atherosclerosis. Nature 2011; 473: 317–25.
Tinkel J, Hassanain H, Khouri SJ . Cardiovascular antioxidant therapy: A review of supplements, pharmacotherapies, and mechanisms. Cardiol Rev 2012; 20: 77–83.
Munzel T, Gori T, Bruno RM, Taddei S . Is oxidative stress a therapeutic target in cardiovascular disease? Eur Heart J 2010; 31: 2741–8.
Zhang Z, Yang Y, Hill MA, Wu J . Does c-reactive protein contribute to atherothrombosis via oxidant-mediated release of pro-thrombotic factors and activation of platelets? Front Physiol 2012; 3: 433.
Singh U, Devaraj S, Jialal I . C-reactive protein decreases tissue plasminogen activator activity in human aortic endothelial cells: Evidence that c-reactive protein is a procoagulant. Arterioscler Thromb Vasc Biol 2005; 25: 2216–21.
Huang X, Zhang J, Liu J, Sun L, Zhao H, Lu Y, et al. C-reactive protein promotes adhesion of monocytes to endothelial cells via nadph oxidase-mediated oxidative stress. J Cell Biochem 2012; 113: 857–67.
Chen Y, Wang J, Yao Y, Yuan W, Kong M, Lin Y, et al. Crp regulates the expression and activity of tissue factor as well as tissue factor pathway inhibitor via NF-kappaB and ERK 1/2 MAPK pathway. FEBS Lett 2009; 583: 2811–8.
Mahajan N, Dhawan V . Receptor for advanced glycation end products (rage) in vascular and inflammatory diseases. Int J Cardiol 2013; 168: 1788–94.
Morris-Rosenfeld S, Blessing E, Preusch MR, Albrecht C, Bierhaus A, Andrassy M, et al. Deletion of bone marrow-derived receptor for advanced glycation end products inhibits atherosclerotic plaque progression. Eur J Clin Investig 2011; 41: 1164–71.
Watson AM, Li J, Samijono D, Bierhaus A, Thomas MC, Jandeleit-Dahm KA, et al. Quinapril treatment abolishes diabetes-associated atherosclerosis in rage/apolipoprotein E double knockout mice. Atherosclerosis 2014; 235: 444–8.
Mahajan N, Bahl A, Dhawan V . C-reactive protein (crp) up-regulates expression of receptor for advanced glycation end products (RAGE) and its inflammatory ligand EN-RAGE in THP-1 cells: Inhibitory effects of atorvastatin. Int J Cardiol 2010; 142: 273–8.
Zhong Y, Li SH, Liu SM, Szmitko PE, He XQ, Fedak PW, et al. C-reactive protein upregulates receptor for advanced glycation end products expression in human endothelial cells. Hypertension 2006; 48: 504–11.
Wynants M, Vengethasamy L, Ronisz A, Meyns B, Delcroix M, Quarck R . Nf-kappab pathway is involved in CRP-induced effects on pulmonary arterial endothelial cells in chronic thromboembolic pulmonary hypertension. Am J Physiol Lung Cell Mol Physiol 2013; 305: L934–942.
Devaraj S, Kumaresan PR, Jialal I . C-reactive protein induces release of both endothelial microparticles and circulating endothelial cells in vitro and in vivo: Further evidence of endothelial dysfunction. Clin Chem 2011; 57: 1757–61.
Barlovic DP, Soro-Paavonen A, Jandeleit-Dahm KA . Rage biology, atherosclerosis and diabetes. Clin Sci (Lond) 2011; 121: 43–55.
Fujii H, Li SH, Szmitko PE, Fedak PW, Verma S . C-reactive protein alters antioxidant defenses and promotes apoptosis in endothelial progenitor cells. Arterioscler Thromb Vasc Biol 2006; 26: 2476–82.
Qamirani E, Ren Y, Kuo L, Hein TW . C-reactive protein inhibits endothelium-dependent no-mediated dilation in coronary arterioles by activating p38 kinase and nad(p)h oxidase. Arterioscler Thromb Vasc Biol 2005; 25: 995–1001.
Zhao XQ, Zhang MW, Wang F, Zhao YX, Li JJ, Wang XP, et al. Crp enhances soluble lox-1 release from macrophages by activating TNF-alpha converting enzyme. J Lipid Res 2011; 52: 923–33.
Bello G, Cailotto F, Hanriot D, Kolopp-Sarda MN, Latger-Cannard V, Hess K, et al. C-reactive protein (crp) increases VEGF-A expression in monocytic cells via a PI3-kinase and ERK 1/2 signaling dependent pathway. Atherosclerosis 2008; 200: 286–93.
Cui C, Shi Q, Zhang X, Liu X, Bai Y, Li J, et al. Crp promotes MMP-10 expression via c-Raf/MEK/ERK and JAK1/ERK pathways in cardiomyocytes. Cell Signal 2012; 24: 810–8.
Pamukcu B, Lip GY, Shantsila E . The nuclear factor-kappa B pathway in atherosclerosis: a potential therapeutic target for atherothrombotic vascular disease. Thromb Res 2011; 128: 117–23.
Baker RG, Hayden MS, Ghosh S . NF-kappaB, inflammation, and metabolic disease. Cell Metab 2011; 13: 11–22.
Sun X, Icli B, Wara AK, Belkin N, He S, Kobzik L, et al. Microrna-181b regulates NF-kappaB-mediated vascular inflammation. J Clin Invest 2012; 122: 1973–90.
Liang YJ, Shyu KG, Wang BW, Lai LP . C-reactive protein activates the nuclear factor-kappab pathway and induces vascular cell adhesion molecule-1 expression through cd32 in human umbilical vein endothelial cells and aortic endothelial cells. J Mol Cell Cardiol 2006; 40: 412–20.
Scirica BM, Morrow DA . Is c-reactive protein an innocent bystander or proatherogenic culprit? The verdict is still out. Circulation 2006; 113: 2128–34.
Vaishnav D, Jambal P, Reusch JE, Pugazhenthi S . Sp600125, an inhibitor of c-jun n-terminal kinase, activates CREB by a p38 MAPK-mediated pathway. Biochem Biophys Res Commun 2003; 307: 855–60.
Acknowledgements
This work was supported by Guangdong Natural Science Foundation (No S2011020002143), National Natural Science Foundation of China (NSFC, No 30971253) and the Education Department of China (Doctoral Program Research Fund, 20094423110001).
Author information
Authors and Affiliations
Corresponding author
Rights and permissions
About this article
Cite this article
Zhong, Y., Cheng, Cf., Luo, Yz. et al. C-reactive protein stimulates RAGE expression in human coronary artery endothelial cells in vitro via ROS generation and ERK/NF-κB activation. Acta Pharmacol Sin 36, 440–447 (2015). https://doi.org/10.1038/aps.2014.163
Received:
Accepted:
Published:
Issue date:
DOI: https://doi.org/10.1038/aps.2014.163
Keywords
This article is cited by
-
The Acid Sphingomyelinase Inhibitor Amitriptyline Ameliorates TNF-α-Induced Endothelial Dysfunction
Cardiovascular Drugs and Therapy (2024)
-
Phosphorylated proteomics analysis of human coronary artery endothelial cells stimulated by Kawasaki disease patients serum
BMC Cardiovascular Disorders (2019)
-
Propofol attenuates TNF-α-induced MMP-9 expression in human cerebral microvascular endothelial cells by inhibiting Ca2+/CAMK II/ERK/NF-κB signaling pathway
Acta Pharmacologica Sinica (2019)
-
Advanced glycation end products upregulate lysyl oxidase and endothelin-1 in human aortic endothelial cells via parallel activation of ERK1/2–NF-κB and JNK–AP-1 signaling pathways
Cellular and Molecular Life Sciences (2016)
-
Insights into the molecular mechanisms of diabetes-induced endothelial dysfunction: focus on oxidative stress and endothelial progenitor cells
Endocrine (2015)


