Abstract
Aim:
Aquaporins (AQPs) are the water-channels that play important roles in brain water homeostasis and in cerebral edema induced by brain injury. In this study we investigated the relationship between AQPs and a neuroprotective agent curcumin that was effective in the treatment of brain edema in mice with intracerebral hemorrhage (ICH).
Methods:
ICH was induced in mice by autologous blood infusion. The mice immediately received curcumin (75, 150, 300 mg/kg, ip). The Rotarod test scores, brain water content and brain expression of AQPs were measured post ICH. Cultured primary mouse astrocytes were used for in vitro experiments. The expression of AQP1, AQP4 and AQP9 and NF-κB p65 were detected using Western blotting or immunochemistry staining.
Results:
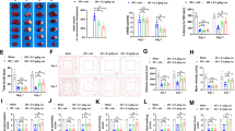
Curcumin administration dose-dependently reduced the cerebral edema at d 3 post ICH, and significantly attenuated the neurological deficits at d 5 post ICH. Furthermore, curcumin dose-dependently decreased the gene and protein expression of AQP4 and AQP9, but not AQP1 post ICH. Treatment of the cultured astrocytes with Fe2+ (10–100 μmol/L) dose-dependently increased the expression and nuclear translocation of NF-κB p65 and the expression of AQP4 and AQP9, which were partly blocked by co-treatment with curcumin (20 μmol/L) or the NF-κB inhibitor PDTC (10 μmol/L).
Conclusion:
Curcumin effectively attenuates brain edema in mice with ICH through inhibition of the NF-κB pathway and subsequently the expression of AQP4 and AQP9. Curcumin may serve as a potential therapeutic agent for ICH.
Similar content being viewed by others
Log in or create a free account to read this content
Gain free access to this article, as well as selected content from this journal and more on nature.com
or
References
van Asch CJ, Luitse MJ, Rinkel GJ, van der Tweel I, Algra A, Klijn CJ . Incidence, case fatality, and functional outcome of intracerebral haemorrhage over time, according to age, sex, and ethnic origin: a systematic review and meta-analysis. Lancet Neurol 2010; 9: 167–76.
Krishnamurthi RV, Feigin VL, Forouzanfar MH, Mensah GA, Connor M, Bennett DA, et al. Global and regional burden of first-ever ischaemic and haemorrhagic stroke during 1990–2010: findings from the Global Burden of Disease Study 2010. Lancet Glob Health 2013; 1: e259–81.
Poon MT, Fonville AF, Al-Shahi Salman R . Long-term prognosis after intracerebral haemorrhage: systematic review and meta-analysis. J Neurol Neurosurg Psychiatry 2014; 85: 660–7.
Feigin VL, Lawes CM, Bennett DA, Barker-Collo SL, Parag V . Worldwide stroke incidence and early case fatality reported in 56 population-based studies: a systematic review. Lancet Neurol 2009; 8: 355–69.
Arima H, Wang JG, Huang Y, Heeley E, Skulina C, Parsons MW, et al. Significance of perihematomal edema in acute intracerebral hemorrhage: the INTERACT trial. Neurology 2009; 73: 1963–8.
Thiex R, Tsirka SE . Brain edema after intracerebral hemorrhage: mechanisms, treatment options, management strategies, and operative indications. Neurosurg Focus 2007; 22: E6.
Lee KR, Kawai N, Kim S, Sagher O, Hoff JT . Mechanisms of edema formation after intracerebral hemorrhage: effects of thrombin on cerebral blood flow, blood-brain barrier permeability, and cell survival in a rat model. J Neurosurg 1997; 86: 272–8.
Esatbeyoglu T, Huebbe P, Ernst IM, Chin D, Wagner AE, Rimbach G . Curcumin — from molecule to biological function. Angew Chem Int Ed Engl 2012; 51: 5308–32.
Jiang TF, Zhang YJ, Zhou HY, Wang HM, Tian LP, Liu J, et al. Curcumin ameliorates the neurodegenerative pathology in A53T alpha-synuclein cell model of Parkinson's disease through the downregulation of mTOR/p70S6K signaling and the recovery of macroautophagy. J Neuroimmune Pharmacol 2013; 8: 356–69.
Laird MD, Sukumari-Ramesh S, Swift AE, Meiler SE, Vender JR, Dhandapani KM . Curcumin attenuates cerebral edema following traumatic brain injury in mice: a possible role for aquaporin-4? J Neurochem 2010; 113: 637–48.
Dong HJ, Shang CZ, Peng DW, Xu J, Xu PX, Zhan L, et al. Curcumin attenuates ischemia-like injury induced IL-1beta elevation in brain microvascular endothelial cells via inhibiting MAPK pathways and nuclear factor-kappaB activation. Neurol Sci 2014; 35: 1387–92.
Kuo CP, Lu CH, Wen LL, Cherng CH, Wong CS, Borel CO, et al. Neuroprotective effect of curcumin in an experimental rat model of subarachnoid hemorrhage. Anesthesiology 2011; 115: 122–38.
Shishodia S . Molecular mechanisms of curcumin action: gene expression. Biofactors 2013; 39: 37–55.
King MD, McCracken DJ, Wade FM, Meiler SE, Alleyne CH Jr., Dhandapani KM . Attenuation of hematoma size and neurological injury with curcumin following intracerebral hemorrhage in mice. J Neurosurg 2011; 115: 116–23.
Sun Y, Dai M, Wang Y, Wang W, Sun Q, Yang GY, et al. Neuroprotection and sensorimotor functional improvement by curcumin after intracerebral hemorrhage in mice. J Neurotrauma 2011; 28: 2513–21.
Badaut J, Lasbennes F, Magistretti PJ, Regli L . Aquaporins in brain: distribution, physiology, and pathophysiology. J Cereb Blood Flow Metab 2002; 22: 367–78.
Badaut J, Ashwal S, Obenaus A . Aquaporins in cerebrovascular disease: a target for treatment of brain edema? Cerebrovasc Dis 2011; 31: 521–31.
Brown PD, Davies SL, Speake T, Millar ID . Molecular mechanisms of cerebrospinal fluid production. Neuroscience 2004; 129: 957–70.
Arcienega, II, Brunet JF, Bloch J, Badaut J . Cell locations for AQP1, AQP4 and 9 in the non-human primate brain. Neuroscience 2010; 167: 1103–14.
Xu M, Su W, Xu QP . Aquaporin-4 and traumatic brain edema. Chin J Traumatol 2010; 13: 103–10.
Zhong Z, Wang B, Dai M, Sun Y, Sun Q, Yang G, et al. Carvacrol alleviates cerebral edema by modulating AQP4 expression after intracerebral hemorrhage in mice. Neurosci Lett 2013; 555: 24–9.
Tang Y, Wu P, Su J, Xiang J, Cai D, Dong Q . Effects of Aquaporin-4 on edema formation following intracerebral hemorrhage. Exp Neurol 2010; 223: 485–95.
Liu H, Yang M, Qiu GP, Zhuo F, Yu WH, Sun SQ, et al. Aquaporin 9 in rat brain after severe traumatic brain injury. Arq Neuropsiquiatr 2012; 70: 214–20.
Badaut J . Aquaglyceroporin 9 in brain pathologies. Neuroscience 2010; 168: 1047–57.
Badaut J, Hirt L, Granziera C, Bogousslavsky J, Magistretti PJ, Regli L . Astrocyte-specific expression of aquaporin-9 in mouse brain is increased after transient focal cerebral ischemia. J Cereb Blood Flow Metab 2001; 21: 477–82.
Badaut J, Brunet JF, Grollimund L, Hamou MF, Magistretti PJ, Villemure JG, et al. Aquaporin 1 and aquaporin 4 expression in human brain after subarachnoid hemorrhage and in peritumoral tissue. Acta Neurochir Suppl 2003; 86: 495–8.
Rynkowski MA, Kim GH, Komotar RJ, Otten ML, Ducruet AF, Zacharia BE, et al. A mouse model of intracerebral hemorrhage using autologous blood infusion. Nat Protoc 2008; 3: 122–8.
Xi G, Keep RF, Hoff JT . Mechanisms of brain injury after intracerebral haemorrhage. Lancet Neurol 2006; 5: 53–63.
Yatsushige H, Ostrowski RP, Tsubokawa T, Colohan A, Zhang JH . Role of c-Jun N-terminal kinase in early brain injury after subarachnoid hemorrhage. J Neurosci Res 2007; 85: 1436–48.
Nesic O, Lee J, Unabia GC, Johnson K, Ye Z, Vergara L, et al. Aquaporin 1 — a novel player in spinal cord injury. J Neurochem 2008; 105: 628–40.
Chu H, Xiang J, Wu P, Su J, Ding H, Tang Y, et al. The role of aquaporin 4 in apoptosis after intracerebral hemorrhage. J Neuroinflammation 2014; 11: 184.
Ribeiro Mde C, Hirt L, Bogousslavsky J, Regli L, Badaut J . Time course of aquaporin expression after transient focal cerebral ischemia in mice. J Neurosci Res 2006; 83: 1231–40.
Badaut J, Ashwal S, Tone B, Regli L, Tian HR, Obenaus A . Temporal and regional evolution of aquaporin-4 expression and magnetic resonance imaging in a rat pup model of neonatal stroke. Pediatr Res 2007; 62: 248–54.
Hua Y, Keep RF, Hoff JT, Xi G . Brain injury after intracerebral hemorrhage: the role of thrombin and iron. Stroke 2007; 38: 759–62.
Hua Y, Nakamura T, Keep RF, Wu J, Schallert T, Hoff JT, et al. Long-term effects of experimental intracerebral hemorrhage: the role of iron. J Neurosurg 2006; 104: 305–12.
Huang FP, Xi G, Keep RF, Hua Y, Nemoianu A, Hoff JT . Brain edema after experimental intracerebral hemorrhage: role of hemoglobin degradation products. J Neurosurg 2002; 96: 287–93.
Qing WG, Dong YQ, Ping TQ, Lai LG, Fang LD, Min HW, et al. Brain edema after intracerebral hemorrhage in rats: the role of iron overload and aquaporin 4. J Neurosurg 2009; 110: 462–8.
Xie Q, Gu Y, Hua Y, Liu W, Keep RF, Xi G . Deferoxamine attenuates white matter injury in a piglet intracerebral hemorrhage model. Stroke 2014; 45: 290–2.
Hatakeyama T, Okauchi M, Hua Y, Keep RF, Xi G . Deferoxamine reduces neuronal death and hematoma lysis after intracerebral hemorrhage in aged rats. Transl Stroke Res 2013; 4: 546–53.
Chun HJ, Kim DW, Yi HJ, Kim YS, Kim EH, Hwang SJ, et al. Effects of statin and deferoxamine administration on neurological outcomes in a rat model of intracerebral hemorrhage. Neurol Sci 2012; 33: 289–96.
Hatakeyama T, Okauchi M, Hua Y, Keep RF, Xi G . Deferoxamine reduces cavity size in the brain after intracerebral hemorrhage in aged rats. Acta Neurochir Suppl 2011; 111: 185–90.
Okauchi M, Hua Y, Keep RF, Morgenstern LB, Schallert T, Xi G . Deferoxamine treatment for intracerebral hemorrhage in aged rats: therapeutic time window and optimal duration. Stroke 2010; 41: 375–82.
Okauchi M, Hua Y, Keep RF, Morgenstern LB, Xi G . Effects of deferoxamine on intracerebral hemorrhage-induced brain injury in aged rats. Stroke 2009; 40: 1858–63.
Song S, Hua Y, Keep RF, He Y, Wang J, Wu J, et al. Deferoxamine reduces brain swelling in a rat model of hippocampal intracerebral hemorrhage. Acta Neurochir Suppl 2008; 105: 13–8.
Nakamura T, Keep RF, Hua Y, Schallert T, Hoff JT, Xi G . Deferoxamine-induced attenuation of brain edema and neurological deficits in a rat model of intracerebral hemorrhage. J Neurosurg 2004; 100: 672–8.
Warkentin LM, Auriat AM, Wowk S, Colbourne F . Failure of deferoxamine, an iron chelator, to improve outcome after collagenase-induced intracerebral hemorrhage in rats. Brain Res 2010; 1309: 95–103.
Auriat AM, Silasi G, Wei Z, Paquette R, Paterson P, Nichol H, et al. Ferric iron chelation lowers brain iron levels after intracerebral hemorrhage in rats but does not improve outcome. Exp Neurol 2012; 234: 136–43.
Dai MC, Zhong ZH, Sun YH, Sun QF, Wang YT, Yang GY, et al. Curcumin protects against iron induced neurotoxicity in primary cortical neurons by attenuating necroptosis. Neurosci Lett 2013; 536: 41–6.
Wagner KR, Sharp FR, Ardizzone TD, Lu A, Clark JF . Heme and iron metabolism: role in cerebral hemorrhage. J Cereb Blood Flow Metab 2003; 23: 629–52.
Singh S, Aggarwal BB . Activation of transcription factor NF-kappa B is suppressed by curcumin (diferuloylmethane) [corrected]. J Biol Chem 1995; 270: 24995–5000.
Cheng AL, Hsu CH, Lin JK, Hsu MM, Ho YF, Shen TS, et al. Phase I clinical trial of curcumin, a chemopreventive agent, in patients with high-risk or pre-malignant lesions. Anticancer Res 2001; 21: 2895–900.
Sharma RA, Euden SA, Platton SL, Cooke DN, Shafayat A, Hewitt HR, et al. Phase I clinical trial of oral curcumin: biomarkers of systemic activity and compliance. Clin Cancer Res 2004; 10: 6847–54.
Baum L, Lam CW, Cheung SK, Kwok T, Lui V, Tsoh J, et al. Six-month randomized, placebo-controlled, double-blind, pilot clinical trial of curcumin in patients with Alzheimer disease. J Clin Psychopharmacol 2008; 28: 110–3.
Carroll RE, Benya RV, Turgeon DK, Vareed S, Neuman M, Rodriguez L, et al. Phase IIa clinical trial of curcumin for the prevention of colorectal neoplasia. Cancer Prev Res (Phila) 2011; 4: 354–64.
Gottumukkala SN, Koneru S, Mannem S, Mandalapu N . Effectiveness of sub gingival irrigation of an indigenous 1% curcumin solution on clinical and microbiological parameters in chronic periodontitis patients: a pilot randomized clinical trial. Contemp Clin Dent 2013; 4: 186–91.
Ryan JL, Heckler CE, Ling M, Katz A, Williams JP, Pentland AP, et al. Curcumin for radiation dermatitis: a randomized, double-blind, placebo-controlled clinical trial of thirty breast cancer patients. Radiat Res 2013; 180: 34–43.
Afshariani R, Farhadi P, Ghaffarpasand F, Roozbeh J . Effectiveness of topical curcumin for treatment of mastitis in breastfeeding women: a randomized, double-blind, placebo-controlled clinical trial. Oman Med J 2014; 29: 330–4.
Deshmukh RA, Bagewadi AS . Comparison of effectiveness of curcumin with triamcinolone acetonide in the gel form in treatment of minor recurrent aphthous stomatitis: A randomized clinical trial. Int J Pharm Investig 2014; 4: 138–41.
Henrotin Y, Gharbi M, Dierckxsens Y, Priem F, Marty M, Seidel L, et al. Decrease of a specific biomarker of collagen degradation in osteoarthritis, Coll2-1, by treatment with highly bioavailable curcumin during an exploratory clinical trial. BMC Complement Altern Med 2014; 14: 159.
Kurd SK, Smith N, VanVoorhees A, Troxel AB, Badmaev V, Seykora JT, et al. Oral curcumin in the treatment of moderate to severe psoriasis vulgaris: A prospective clinical trial. J Am Acad Dermatol 2008; 58: 625–31.
Acknowledgements
This research was supported by SJTU Medicine-Engineering Research Fund (Grant No YG2012MS06; YG2014QN17), National Natural Science Foundation of China (Grant No 81471176) and Young Scientists Fund of the National Natural Science Foundation of China (Grant No 81301045)
Author information
Authors and Affiliations
Corresponding author
Rights and permissions
About this article
Cite this article
Wang, Bf., Cui, Zw., Zhong, Zh. et al. Curcumin attenuates brain edema in mice with intracerebral hemorrhage through inhibition of AQP4 and AQP9 expression. Acta Pharmacol Sin 36, 939–948 (2015). https://doi.org/10.1038/aps.2015.47
Received:
Accepted:
Published:
Issue date:
DOI: https://doi.org/10.1038/aps.2015.47
Keywords
This article is cited by
-
Aquaporin 4 Mediates the Effect of Iron Overload on Hydrocephalus After Intraventricular Hemorrhage
Neurocritical Care (2024)
-
Relationship between brain iron dynamics and blood-brain barrier function during childhood: a quantitative magnetic resonance imaging study
Fluids and Barriers of the CNS (2023)
-
Influence of heavy metals in Parkinson’s disease: an overview
Journal of Neurology (2022)
-
The pivotal role of the NLRC4 inflammasome in neuroinflammation after intracerebral hemorrhage in rats
Experimental & Molecular Medicine (2021)
-
Neuroprotective Therapies for Spontaneous Intracerebral Hemorrhage
Neurocritical Care (2021)