Abstract
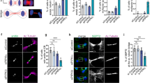
Several subunits of the class III phosphatidylinositol-3-OH kinase (PI(3)K-III) complex are known as tumour suppressors. Here we uncover a function for this complex and its catalytic product phosphatidylinositol-3-phosphate (PtdIns(3)P) in cytokinesis. We show that PtdIns(3)P localizes to the midbody during cytokinesis and recruits a centrosomal protein, FYVE-CENT (ZFYVE26), and its binding partner TTC19, which in turn interacts with CHMP4B, an endosomal sorting complex required for transport (ESCRT)-III subunit implicated in the abscission step of cytokinesis. Translocation of FYVE-CENT and TTC19 from the centrosome to the midbody requires another FYVE-CENT-interacting protein, the microtubule motor KIF13A. Depletion of the VPS34 or Beclin 1 subunits of PI(3)K-III causes cytokinesis arrest and an increased number of binucleate and multinucleate cells, in a similar manner to the depletion of FYVE-CENT, KIF13A or TTC19. These results provide a mechanism for the translocation and docking of a cytokinesis regulatory machinery at the midbody.
This is a preview of subscription content, access via your institution
Access options
Subscribe to this journal
Receive 12 print issues and online access
$259.00 per year
only $21.58 per issue
Buy this article
- Purchase on SpringerLink
- Instant access to the full article PDF.
USD 39.95
Prices may be subject to local taxes which are calculated during checkout








Similar content being viewed by others
References
Barr, F. A. & Gruneberg, U. Cytokinesis: placing and making the final cut. Cell 131, 847–860 (2007).
Montagnac, G., Echard, A. & Chavrier, P. Endocytic traffic in animal cell cytokinesis. Curr. Opin. Cell Biol. 20, 454–461 (2008).
Montagnac, G. & Chavrier, P. Endosome positioning during cytokinesis. Biochem. Soc. Trans. 36, 442–443 (2008).
Steigemann, P. & Gerlich, D. W. Cytokinetic abscission: cellular dynamics at the midbody. Trends Cell Biol. 19, 606–616 (2009).
Fujiwara, T. et al. Cytokinesis failure generating tetraploids promotes tumorigenesis in p53-null cells. Nature 437, 1043–1047 (2005).
Ganem, N. J., Storchova, Z. & Pellman, D. Tetraploidy, aneuploidy and cancer. Curr. Opin. Genet. Dev. 17, 157–162 (2007).
Steigemann, P. et al. Aurora B-mediated abscission checkpoint protects against tetraploidization. Cell 136, 473–484 (2009).
Gromley, A. et al. Centriolin anchoring of exocyst and SNARE complexes at the midbody is required for secretory-vesicle-mediated abscission. Cell 123, 75–87 (2005).
Fabbro, M. et al. Cdk1/Erk2- and Plk1-dependent phosphorylation of a centrosome protein, Cep55, is required for its recruitment to midbody and cytokinesis. Dev. Cell 9, 477–488 (2005).
Morita, E. et al. Human ESCRT and ALIX proteins interact with proteins of the midbody and function in cytokinesis. EMBO J. 26, 4215–4227 (2007).
Carlton, J. G. & Martin-Serrano, J. Parallels between cytokinesis and retroviral budding: a role for the ESCRT machinery. Science 316, 1908–1912 (2007).
Lee, H. H., Elia, N., Ghirlando, R., Lippincott-Schwartz, J. & Hurley, J. H. Midbody targeting of the ESCRT machinery by a noncanonical coiled coil in CEP55. Science 322, 576–580 (2008).
Stenmark, H. & Gillooly, D. J. Intracellular trafficking and turnover of phosphatidylinositol 3-phosphate. Semin. Cell Dev. Biol. 12, 193–199 (2001).
Simonsen, A., Wurmser, A. E., Emr, S. D. & Stenmark, H. The role of phosphoinositides in membrane transport. Curr. Opin. Cell Biol. 13, 485–492 (2001).
Hayakawa, A. et al. Structural basis for endosomal targeting by FYVE domains. J. Biol. Chem. 279, 5958–5966 (2004).
Lindmo, K. & Stenmark, H. Regulation of membrane traffic by phosphoinositide 3-kinases. J. Cell Sci. 119, 605–614 (2006).
Backer, J. M. The regulation and function of Class III PI3Ks: novel roles for Vps34. Biochem. J. 410, 1–17 (2008).
Levine, B., Sinha, S. & Kroemer, G. Bcl-2 family members: dual regulators of apoptosis and autophagy. Autophagy 4, 600–606 (2008).
Prekeris, R. & Gould, G. W. Breaking up is hard to do — membrane traffic in cytokinesis. J. Cell Sci. 121, 1569–1576 (2008).
Montagnac, G. et al. ARF6 Interacts with JIP4 to control a motor switch mechanism regulating endosome traffic in cytokinesis. Curr. Biol. 19, 184–195 (2009).
Gillooly, D. J. et al. Localization of phosphatidylinositol 3-phosphate in yeast and mammalian cells. EMBO J. 19, 4577–4588 (2000).
Carmena, M. & Earnshaw, W. C. The cellular geography of aurora kinases. Nature Rev. Mol. Cell Biol. 4, 842–854 (2003).
Birkeland, H. C. & Stenmark, H. Protein targeting to endosomes and phagosomes via FYVE and PX domains. Curr. Top. Microbiol. Immunol. 282, 89–115 (2004).
Hanein, S. et al. Identification of the SPG15 gene, encoding spastizin, as a frequent cause of complicated autosomal-recessive spastic paraplegia, including Kjellin syndrome. Am. J. Hum. Genet. 82, 992–1002 (2008).
Misra, S. & Hurley, J. H. Crystal structure of a phosphatidylinositol 3-phosphate-specific membrane-targeting motif, the FYVE domain of Vps27p. Cell 97, 657–666 (1999).
Gaullier, J.-M., Rønning, E., Gillooly, D. J. & Stenmark, H. Interaction of the EEA1 FYVE finger with phosphatidylinositol 3-phosphate and early endosomes. Role of conserved residues. J. Biol. Chem. 275, 24595–24600 (2000).
Nakagawa, T. et al. A novel motor, KIF13A, transports mannose-6-phosphate receptor to plasma membrane through direct interaction with AP-1 complex. Cell 103, 569–581 (2000).
Blatch, G. L. & Lassle, M. The tetratricopeptide repeat: a structural motif mediating protein–protein interactions. BioEssays 21, 932–939 (1999).
Tsang, H. T. et al. A systematic analysis of human CHMP protein interactions: additional MIT domain-containing proteins bind to multiple components of the human ESCRT III complex. Genomics 88, 333–346 (2006).
Dukes, J. D., Richardson, J. D., Simmons, R. & Whitley, P. A dominant-negative ESCRT-III protein perturbs cytokinesis and trafficking to lysosomes. Biochem. J. 411, 233–239 (2008).
Carlton, J. G., Agromayor, M. & Martin-Serrano, J. Differential requirements for Alix and ESCRT-III in cytokinesis and HIV-1 release. Proc. Natl Acad. Sci. USA 105, 10541–10546 (2008).
Yang, D. et al. Structural basis for midbody targeting of spastin by the ESCRT-III protein CHMP1B. Nature Struct. Mol. Biol. 15, 1278–1286 (2008).
Connell, J. W., Lindon, C., Luzio, J. P. & Reid, E. Spastin couples microtubule severing to membrane traffic in completion of cytokinesis and secretion. Traffic 10, 42–56 (2009).
Liang, X. H. et al. Induction of autophagy and inhibition of tumorigenesis by beclin 1. Nature 402, 672–676 (1999).
Qu, X. et al. Promotion of tumorigenesis by heterozygous disruption of the beclin 1 autophagy gene. J. Clin. Invest 112, 1809–1820 (2003).
Maiuri, M. C. et al. Control of autophagy by oncogenes and tumor suppressor genes. Cell Death Differ. 16, 87–93 (2009).
Mizushima, N., Levine, B., Cuervo, A. M. & Klionsky, D. J. Autophagy fights disease through cellular self-digestion. Nature 451, 1069–1075 (2008).
Sjöblom, T. et al. The consensus coding sequences of human breast and colorectal cancers. Science 314, 268–274 (2006).
Evan, G. I., Lewis, G. K., Ramsay, G. & Bishop, J. M. Isolation of monoclonal antibodies specific for human c-myc proto-oncogene product. Mol. Cell. Biol. 5, 3610–3616 (1985).
Raiborg, C. et al. FYVE and coiled-coil domains determine the specific localisation of Hrs to early endosomes. J. Cell Sci. 114, 2255–2263 (2001).
Juhasz, G. et al. The class III PI(3)K Vps34 promotes autophagy and endocytosis but not TOR signaling in Drosophila. J. Cell Biol. 181, 655–666 (2008).
Skanland, S. S., Walchli, S., Utskarpen, A., Wandinger-Ness, A. & Sandvig, K. Phosphoinositide-regulated retrograde transport of ricin: crosstalk between hVps34 and sorting nexins. Traffic 8, 297–309 (2007).
Acknowledgements
We thank Nobutaka Hirokawa for providing the expression construct for Myc–KIF13A, Aviva Tolkovsky for the gift of HeLa GFP–LC3 cells, Wes Sundquist for providing CHMP4A constructs, and Thomas P. Neufeld for the vps34 mutant flies. A.P.S. is a PhD student of the ENDOCYTE Research Training Network of the European Union. I.P.N. is a postdoctoral fellow of the Stem Cell Research Programme of the Research Council of Norway. N.M.P. is a postdoctoral fellow of the South-Eastern Norway Regional Health Authority. C.R. is a postdoctoral fellow, and T.E.R. and R.I.S. are senior research fellows, of the Norwegian Cancer Society.
Author information
Authors and Affiliations
Contributions
A.P.S. designed and performed cloning, transfection, confocal fluorescence microscopy, siRNA knock-down, rescue, immunoblotting, pull-down and liposome binding assay experiments and contributed to the writing of the manuscript. I.P.N. conceived and designed experiments, performed electron microscopy experiments, observed and analysed data from confocal fluorescence microscopy experiments and wrote the draft manuscript. N.M.P. performed transfection, co-immunoprecipitation and pull-down experiments, participated in siRNA screening and reviewed the manuscript. K.L. performed statistical analyses and edited the manuscript. J.P. and T.E.R. conceived and performed studies of Drosophila vps34 mutants and edited the manuscript. R.I.S. reviewed cancer data and edited the manuscript. C.R. performed siRNA screening and cytokinesis analyses and edited the manuscript. H.S. conceived and designed experiments, supervised the study and wrote the final version of the manuscript.
Corresponding author
Ethics declarations
Competing interests
The authors declare no competing financial interests.
Supplementary information
Supplementary Information
Supplementary Information (PDF 6618 kb)
Rights and permissions
About this article
Cite this article
Sagona, A., Nezis, I., Pedersen, N. et al. PtdIns(3)P controls cytokinesis through KIF13A-mediated recruitment of FYVE-CENT to the midbody. Nat Cell Biol 12, 362–371 (2010). https://doi.org/10.1038/ncb2036
Received:
Accepted:
Published:
Issue date:
DOI: https://doi.org/10.1038/ncb2036
This article is cited by
-
Vesicle-mediated transport of ALIX and ESCRT-III to the intercellular bridge during cytokinesis
Cellular and Molecular Life Sciences (2023)
-
HFE promotes mitotic cell division through recruitment of cytokinetic abscission machinery in hepatocellular carcinoma
Oncogene (2022)
-
KIF5B modulates central spindle organization in late-stage cytokinesis in chondrocytes
Cell & Bioscience (2019)
-
Intracellular MLCK1 diversion reverses barrier loss to restore mucosal homeostasis
Nature Medicine (2019)
-
Engineered K1F bacteriophages kill intracellular Escherichia coli K1 in human epithelial cells
Scientific Reports (2018)


