Abstract
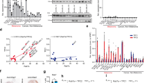
Although activating mutations of B-Raf are the most common genetic abnormalities in human melanomas, the mechanism by which mutant B-Raf transforms melanocytes is poorly understood. Here we show that the retinoblastoma tumor suppressor protein (pRB) is a direct target of B-Raf and is inactivated by phosphorylation in melanomas carrying B-Raf mutations. In contrast, pRB is undetectable in melanomas with wild-type B-Raf. Mutant B-Raf directly interacts with pRB and induces its phosphorylation at serine-249 and threonine-252 (S249/T252). Inhibition of B-Raf activity results in dephosphorylation of pRB at S249/T252 along with other sites in melanoma cells. S249/T252 are phosphorylated earlier than other sites during cell cycle entry of normal melanocytes. Blocking B-Raf activation precluded S249/T252 phosphorylation in mitogen-stimulated melanocytes, which was accompanied by the impaired phosphorylation of pRB at other sites. B-Raf enhanced CDK2-mediated pRB phosphorylation in an in vitro kinase assay. These results suggest that B-Raf is an initiating RB kinase, which triggers inactivation of pRB at the earliest step in the cell cycle entry of normal melanocytes, and its activating mutations cause deregulated growth, leading to the development of melanoma.
Similar content being viewed by others
Article PDF
Author information
Authors and Affiliations
Corresponding author
Rights and permissions
About this article
Cite this article
Kusano, E., Murata, S., Ohtsuki, M. et al. Inactivation of the Retinoblastoma Protein by Mutant B-Raf in Malignant Melanoma. Nat Prec (2010). https://doi.org/10.1038/npre.2010.4857.1
Received:
Accepted:
Published:
DOI: https://doi.org/10.1038/npre.2010.4857.1


