Abstract
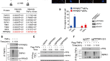
We previously found that Plk1 inhibited the p53/p73 activity through its direct phosphorylation. In this study, we investigated the functional role of Plk1 in modulating the p53 family member TAp63, resulting in the control of apoptotic cell death in liver tumor cells. Immunoprecipitation and in vitro pull-down assay showed that p63 binds to the kinase domain of Plk1 through its DNA-binding region. in vitro kinase assay indicated that p63 is phosphorylated by Plk1 at Ser-52 of the transactivating (TA) domain. Plk1 decreased the protein stability of TAp63 by its phosphorylation and suppressed TAp63-induced cell death. Furthermore, Plk1 knockdown in p53-mutated liver tumor cells transactivated p53 family downstream effectors, PUMA, p21Cip1/WAF1 and 14-3-3σ, and induced apoptotic cell death. Double knockdown of Plk1/p63 attenuated Plk1 knockdown-induced apoptotic cell death and transactivation. Intriguingly, both Plk1 and p63 are highly expressed in the side population (SP) fraction of liver tumor cells compared to non-SP fraction cells, suggesting the significance of Plk1/TAp63 in the control of cell death in tumor-initiating SP fraction cells. Thus, Plk1 controls TAp63 by its phosphorylation and regulates apoptotic cell death in liver tumor cells. Plk1/TAp63 may be a suitable candidate as a molecular target of liver tumor treatments.
This is a preview of subscription content, access via your institution
Access options
Subscribe to this journal
Receive 50 print issues and online access
$259.00 per year
only $5.18 per issue
Buy this article
- Purchase on SpringerLink
- Instant access to the full article PDF.
USD 39.95
Prices may be subject to local taxes which are calculated during checkout







Similar content being viewed by others
References
Ando K, Ozaki T, Yamamoto H, Furuya K, Hosoda M, Hayashi S et al. (2004). Polo-like kinase 1 (Plk1) inhibits p53 function by physical interaction and phosphorylation. J Biol Chem 279: 25549–25561.
Blandino G, Dobbelstein M . (2004). p73 and p63: why do we still need them? Cell Cycle 3: 886–894.
Bruix J, Llovet JM . (2002). Prognostic prediction and treatment strategy in hepatocellular carcinoma. Hepatology 35: 519–524.
Candi E, Dinsdale D, Rufini A, Salomoni P, Knight RA, Mueller M et al. (2007). TAp63 and DeltaNp63 in cancer and epidermal development. Cell Cycle 6: 274–285.
Candi E, Terrinoni A, Rufini A, Chikh A, Lena AM, Suzuki Y et al. (2006). p63 is upstream of IKK alpha in epidermal development. J Cell Sci 119: 4617–4622.
Chiba T, Kita K, Zheng YW, Yokosuka O, Saisho H, Iwama A et al. (2006). Side population purified from hepatocellular carcinoma cells harbors cancer stem cell-like properties. Hepatology 44: 240–251.
Eckerdt F, Strebhardt K . (2006). Polo-like kinase 1: target and regulator of anaphase-promoting complex/cyclosome-dependent proteolysis. Cancer Res 66: 6895–6898.
Flores ER, Tsai KY, Crowley D, Sengupta S, Yang A, McKeon F et al. (2002). p63 and p73 are required for p53-dependent apoptosis in response to DNA damage. Nature 416: 560–564.
Ghioni P, D'Alessandra Y, Mansueto G, Jaffray E, Hay RT, La Mantia G et al. (2005). The protein stability and transcriptional activity of p63alpha are regulated by SUMO-1 conjugation. Cell Cycle 4: 183–190.
Gressner O, Schilling T, Lorenz K, Schulze Schleithoff E, Koch A, Schulze-Bergkamen H et al. (2005). TAp63alpha induces apoptosis by activating signaling via death receptors and mitochondria. EMBO J 24: 2458–2471.
Huang YP, Wu G, Guo Z, Osada M, Fomenkov T, Park HL et al. (2004). Altered sumoylation of p63alpha contributes to the split-hand/foot malformation phenotype. Cell Cycle 3: 1587–1596.
Ichikawa T, Suenaga Y, Koda T, Ozaki T, Nakagawara A . (2008). TAp63-dependent induction of growth differentiation factor 15 (GDF15) plays a critical role in the regulation of keratinocyte differentiation. Oncogene 27: 409–420.
Kato S, Shimada A, Osada M, Ikawa S, Obinata M, Nakagawara A et al. (1999). Effects of p51/p63 missense mutations on transcriptional activities of p53 downstream gene promoters. Cancer Res 59: 5908–5911.
Koga F, Kawakami S, Fujii Y, Saito K, Ohtsuka Y, Iwai A et al. (2003). Impaired p63 expression associates with poor prognosis and uroplakin III expression in invasive urothelial carcinoma of the bladder. Clin Cancer Res 9: 5501–5507.
Koida N, Ozaki T, Yamamoto H, Ono S, Koda T, Ando K et al. (2008). Inhibitory role of Plk1 in the regulation of p73-dependent apoptosis through physical interaction and phosphorylation. J Biol Chem 283: 8555–8563.
Koster MI, Kim S, Mills AA, DeMayo FJ, Roop DR . (2004). p63 is the molecular switch for initiation of an epithelial stratification program. Genes Dev 18: 126–131.
Levine AJ . (1997). p53, the cellular gatekeeper for growth and division. Cell 88: 323–331.
Lu LY, Wood JL, Minter-Dykhouse K, Ye L, Saunders TL, Yu X et al. (2008). Polo-like kinase 1 is essential for early embryonic development and tumor suppression. Mol Cell Biol 28: 6870–6876.
MacPartlin M, Zeng SX, Lu H . (2008). Phosphorylation and stabilization of TAp63gamma by IkappaB kinase-beta. J Biol Chem 283: 15754–15761.
Massion PP, Taflan PM, Jamshedur Rahman SM, Yildiz P, Shyr Y, Edgerton ME et al. (2003). Significance of p63 amplification and overexpression in lung cancer development and prognosis. Cancer Res 63: 7113–7121.
Mills AA, Zheng B, Wang XJ, Vogel H, Roop DR, Bradley A . (1999). p63 is a p53 homologue required for limb and epidermal morphogenesis. Nature 398: 708–713.
Moll UM, Slade N . (2004). p63 and p73: roles in development and tumor formation. Mol Cancer Res 2: 371–386.
Montesano R, Hainaut P, Wild CP . (1997). Hepatocellular carcinoma: from gene to public health. J Natl Cancer Inst 89: 1844–1851.
Nakajima H, Toyoshima-Morimoto F, Taniguchi E, Nishida E . (2003). Identification of a consensus motif for Plk (Polo-like kinase) phosphorylation reveals Myt1 as a Plk1 substrate. J Biol Chem 278: 25277–25280.
Nguyen BC, Lefort K, Mandinova A, Antonini D, Devgan V, Della Gatta G et al. (2006). Cross-regulation between Notch and p63 in keratinocyte commitment to differentiation. Genes Dev 20: 1028–1042.
Parkin DM, Bray F, Ferlay J, Pisani P . (2001). Estimating the world cancer burden: Globocan 2000. Int J Cancer 94: 153–156.
Petitjean A, Cavard C, Shi H, Tribollet V, Hainaut P, Caron de Fromentel C . (2005). The expression of TA and DeltaNp63 are regulated by different mechanisms in liver cells. Oncogene 24: 512–519.
Rocco JW, Leong CO, Kuperwasser N, DeYoung MP, Ellisen LW . (2006). p63 mediates survival in squamous cell carcinoma by suppression of p73-dependent apoptosis. Cancer Cell 9: 45–56.
Sasaki Y, Ishida S, Morimoto I, Yamashita T, Kojima T, Kihara C et al. (2002). The p53 family member genes are involved in the Notch signal pathway. J Biol Chem 277: 719–724.
Shen HM, Ong CN . (2004). Mutations of the p53 tumor suppressor gene and ras oncogenes in aflatoxin hepatocarcinogenesis. Mutat Res 366: 23–44.
Shieh SY, Ikeda M, Taya Y, Prives C . (1997). DNA damage-induced phosphorylation of p53 alleviates inhibition by MDM2. Cell 91: 325–334.
Smits VA, Klompmaker R, Arnaud L, Rijksen G, Nigg EA, Medema RH . (2000). Polo-like kinase-1 is a target of the DNA damage checkpoint. Nat Cell Biol 2: 672–676.
Strebhardt K, Ullrich A . (2006). Targeting polo-like kinase 1 for cancer therapy. Nat Rev Cancer 6: 321–330.
Suh EK, Yang A, Kettenbach A, Bamberger C, Michaelis AH, Zhu Z et al. (2006). p63 protects the female germ line during meiotic arrest. Nature 444: 624–628.
Urist MJ, Di Como CJ, Lu ML, Charytonowicz E, Verbel D, Crum CP et al. (2002). Loss of p63 expression is associated with tumor progression in bladder cancer. Am J Pathol 161: 1199–1206.
van Vugt MA, Smits VA, Klompmaker R, Medema RH . (2001). Inhibition of Polo-like kinase-1 by DNA damage occurs in an ATM- or ATR-dependent fashion. J Biol Chem 276: 41656–41660.
Vousden KH, Lu X . (2002). Live or let die: the cell's response to p53. Nat Rev Cancer 2: 594–604.
Westfall MD, Joyner AS, Barbieri CE, Livingstone M, Pietenpol JA . (2005). Ultraviolet radiation induces phosphorylation and ubiquitin-mediated degradation of DeltaNp63alpha. Cell Cycle 4: 710–716.
Westfall MD, Mays DJ, Sniezek JC, Pietenpol JA . (2003). The Delta Np63 alpha phosphoprotein binds the p21 and 14-3-3 sigma promoters in vivo and has transcriptional repressor activity that is reduced by Hay–Wells syndrome-derived mutations. Mol Cell Biol 23: 2264–2276.
Winkles JA, Alberts GF . (2005). Differential regulation of polo-like kinase 1, 2, 3, and 4 gene expression in mammalian cells and tissues. Oncogene 24: 260–266.
Yamada S, Ohira M, Horie H, Ando K, Takayasu H, Suzuki Y et al. (2004). Expression profiling and differential screening between hepatoblastomas and the corresponding normal livers: identification of high expression of the PLK1 oncogene as a poor-prognostic indicator of hepatoblastomas. Oncogene 23: 5901–5911.
Yang A, Kaghad M, Wang Y, Gillett E, Fleming MD, Dötsch V et al. (1998). p63, a p53 homolog at 3q27-29, encodes multiple products with transactivating, death-inducing, and dominant-negative activities. Mol Cell 2: 305–316.
Yang A, Schweitzer R, Sun D, Kaghad M, Walker N, Bronson RT et al. (1999). p63 is essential for regenerative proliferation in limb, craniofacial and epithelial development. Nature 398: 714–718.
Zhou J, Zhang Y . (2008). Cancer stem cells: models, mechanisms and implications for improved treatment. Cell Cycle 7: 1360–1370.
Acknowledgements
We thank K Sakurai for technical assistance and Daniel Mrozek, Medical English Service, for editorial assistance. This work was supported, in part, by a grant-in-aid from the Ministry of Health, Labor, and Welfare for Third Term Comprehensive Control Research for Cancer; a grant-in-aid for Cancer Research (20-13) from the Ministry of Health, Labor, and Welfare of Japan; and a grant-in-aid from the Ministry of Education, Culture, Sports, Science and Technology, Japan.
Author information
Authors and Affiliations
Corresponding author
Additional information
Supplementary Information accompanies the paper on the Oncogene website (http://www.nature.com/onc)
Supplementary information
Rights and permissions
About this article
Cite this article
Komatsu, S., Takenobu, H., Ozaki, T. et al. Plk1 regulates liver tumor cell death by phosphorylation of TAp63. Oncogene 28, 3631–3641 (2009). https://doi.org/10.1038/onc.2009.216
Received:
Revised:
Accepted:
Published:
Issue date:
DOI: https://doi.org/10.1038/onc.2009.216
Keywords
This article is cited by
-
Kelch-like proteins in the gastrointestinal tumors
Acta Pharmacologica Sinica (2023)
-
Combined Inhibition of MEK and Plk1 Has Synergistic Antitumor Activity in NRAS Mutant Melanoma
Journal of Investigative Dermatology (2015)
-
Receptor-type protein tyrosine phosphatase κ directly dephosphorylates CD133 and regulates downstream AKT activation
Oncogene (2015)


