Abstract
Diabetic cardiomyopathy (DCM), one of the most serious long-term consequences of diabetes, is closely associated with oxidative stress, inflammation and apoptosis in the heart. MACRO domain containing 1 (Macrod1) is an ADP-ribosylhydrolase 1 that is highly enriched in mitochondria, participating in the pathogenesis of cardiovascular diseases. In this study, we investigated the role of Macrod1 in DCM. A mice model was established by feeding a high-fat diet (HFD) and intraperitoneal injection of streptozotocin (STZ). We showed that Macrod1 expression levels were significantly downregulated in cardiac tissue of DCM mice. Reduced expression of Macrod1 was also observed in neonatal rat cardiomyocytes (NRCMs) treated with palmitic acid (PA, 400 μM) in vitro. Knockout of Macrod1 in DCM mice not only worsened glycemic control, but also aggravated cardiac remodeling, mitochondrial dysfunction, NAD+ consumption and oxidative stress, whereas cardiac-specific overexpression of Macrod1 partially reversed these pathological processes. In PA-treated NRCMs, overexpression of Macrod1 significantly inhibited PARP1 expression and restored NAD+ levels, activating SIRT3 to resist oxidative stress. Supplementation with the NAD+ precursor Niacin (50 μM) alleviated oxidative stress in PA-stimulated cardiomyocytes. We revealed that Macrod1 reduced NAD+ consumption by inhibiting PARP1 expression, thereby activating SIRT3 and anti-oxidative stress signaling. This study identifies Macrod1 as a novel target for DCM treatment. Targeting the PARP1-NAD+-SIRT3 axis may open a novel avenue to development of new intervention strategies in DCM.

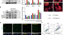
Schematic illustration of macrod1 ameliorating diabetic cardiomyopathy oxidative stress via PARP1-NAD+-SIRT3 axis.
Similar content being viewed by others
Log in or create a free account to read this content
Gain free access to this article, as well as selected content from this journal and more on nature.com
or
References
Jia G, Whaley-Connell A, Sowers JR. Diabetic cardiomyopathy: a hyperglycaemia- and insulin-resistance-induced heart disease. Diabetologia. 2018;61:21–8.
Dillmann WH. Diabetic cardiomyopathy. Circ Res. 2019;124:1160–2.
Tan Y, Zhang Z, Zheng C, Wintergerst KA, Keller BB, Cai L. Mechanisms of diabetic cardiomyopathy and potential therapeutic strategies: preclinical and clinical evidence. Nat Rev Cardiol. 2020;17:585–607.
Aon MA, Tocchetti CG, Bhatt N, Paolocci N, Cortassa S. Protective mechanisms of mitochondria and heart function in diabetes. Antioxid Redox Signal. 2015;22:1563–86.
Keceli G, Gupta A, Sourdon J, Gabr R, Schar M, Dey S, et al. Mitochondrial creatine kinase attenuates pathologic remodeling in heart failure. Circ Res. 2022;130:741–59.
Rosenthal F, Feijs KL, Frugier E, Bonalli M, Forst AH, Imhof R, et al. Macrodomain-containing proteins are new mono-ADP-ribosylhydrolases. Nat Struct Mol Biol. 2013;20:502–7.
Jankevicius G, Hassler M, Golia B, Rybin V, Zacharias M, Timinszky G, et al. A family of macrodomain proteins reverses cellular mono-ADP-ribosylation. Nat Struct Mol Biol. 2013;20:508–14.
Agnew T, Munnur D, Crawford K, Palazzo L, Mikoc A, Ahel I. Macrod1 is a promiscuous ADP-ribosyl hydrolase localized to mitochondria. Front Microbiol. 2018;9:20.
O’Connell KS, Koch E, Lenk HC, Akkouh IA, Hindley G, Jaholkowski P, et al. Polygenic overlap with body-mass index improves prediction of treatment-resistant schizophrenia. Psychiatry Res. 2023;325:115217.
Zaja R, Aydin G, Lippok BE, Feederle R, Luscher B, Feijs KLH. Comparative analysis of MACROD1, MACROD2 and TARG1 expression, localisation and interactome. Sci Rep. 2020;10:8286.
Wu Z, Wang C, Bai M, Li X, Mei Q, Li X, et al. An LRP16-containing preassembly complex contributes to NF-kappaB activation induced by DNA double-strand breaks. Nucleic Acids Res. 2015;43:3167–79.
Ordog K, Horvath O, Eros K, Bruszt K, Toth S, Kovacs D, et al. Mitochondrial protective effects of PARP-inhibition in hypertension-induced myocardial remodeling and in stressed cardiomyocytes. Life Sci. 2021;268:118936.
Park ES, Kang DH, Kang JC, Jang YC, Lee MJ, Chung HJ, et al. Cardioprotective effect of KR-33889, a novel PARP inhibitor, against oxidative stress-induced apoptosis in H9c2 cells and isolated rat hearts. Arch Pharmacol Res. 2017;40:640–54.
Deng Z, He M, Hu H, Zhang W, Zhang Y, Ge Y, et al. Melatonin attenuates sepsis-induced acute kidney injury by promoting mitophagy through SIRT3-mediated TFAM deacetylation. Autophagy. 2024;20:151–65.
Zhang J, He Z, Fedorova J, Logan C, Bates L, Davitt K, et al. Alterations in mitochondrial dynamics with age-related Sirtuin1/Sirtuin3 deficiency impair cardiomyocyte contractility. Aging Cell. 2021;20:e13419.
Benigni A, Cassis P, Conti S, Perico L, Corna D, Cerullo D, et al. Sirt3 deficiency shortens life span and impairs cardiac mitochondrial function rescued by opa1 gene transfer. Antioxid Redox Signal. 2019;31:1255–71.
Gao J, Huang C, Kong L, Zhou W, Sun M, Wei T, et al. SIRT3 regulates clearance of apoptotic cardiomyocytes by deacetylating frataxin. Circ Res. 2023;133:631–47.
Hu T, Wu Q, Yao Q, Yu J, Jiang K, Wan Y, et al. PRDM16 exerts critical role in myocardial metabolism and energetics in type 2 diabetes induced cardiomyopathy. Metabolism. 2023;146:155658.
Xie S, Zhang M, Shi W, Xing Y, Huang Y, Fang WX, et al. Long-term activation of glucagon-like peptide-1 receptor by dulaglutide prevents diabetic heart failure and metabolic remodeling in type 2 diabetes. J Am Heart Assoc. 2022;11:e026728.
Li C, Guo Z, Liu F, An P, Wang M, Yang D, et al. PCSK6 attenuates cardiac dysfunction in doxorubicin-induced cardiotoxicity by regulating autophagy. Free Radic Biol Med 2023;203:114–28.
Liu LB, Huang SH, Qiu HL, Cen XF, Guo YY, Li D, et al. Limonin stabilises sirtuin 6 (SIRT6) by activating ubiquitin specific peptidase 10 (USP10) in cardiac hypertrophy. Br J Pharmacol. 2022;179:4516–33.
Zhang X, Hu C, Ma ZG, Hu M, Yuan XP, Yuan YP, et al. Tisp40 prevents cardiac ischemia/reperfusion injury through the hexosamine biosynthetic pathway in male mice. Nat Commun. 2023;14:3383.
Yang D, Fan D, Guo Z, Liu FY, Wang MY, An P, et al. SENP1 protects against pressure overload-induced cardiac remodeling and dysfunction via inhibiting STAT3 signaling. J Am Heart Assoc. 2022;11:e027004.
Xie S, Xing Y, Shi W, Zhang M, Chen M, Fang W, et al. Cardiac fibroblast heat shock protein 47 aggravates cardiac fibrosis post myocardial ischemia-reperfusion injury by encouraging ubiquitin specific peptidase 10 dependent Smad4 deubiquitination. Acta Pharm Sin B 2022;12:4138–53.
Che Y, Wang Z, Yuan Y, Zhou H, Wu H, Wang S, et al. By restoring autophagic flux and improving mitochondrial function, corosolic acid protects against Dox-induced cardiotoxicity. Cell Biol Toxicol. 2022;38:451–67.
Shi X, Liu C, Chen J, Zhou S, Li Y, Zhao X, et al. Endothelial MICU1 alleviates diabetic cardiomyopathy by attenuating nitrative stress-mediated cardiac microvascular injury. Cardiovasc Diabetol. 2023;22:216.
Mohsin S, Wang H, Khan M. Inflammation attenuating lncRNAs in diabetic cardiomyopathy. Mol Ther Nucleic Acids. 2023;34:102029.
Zhang L, Luo Y, Lv L, Chen S, Liu G, Zhao T. TRAP1 inhibits MARCH5-mediated MIC60 degradation to alleviate mitochondrial dysfunction and apoptosis of cardiomyocytes under diabetic conditions. Cell Death Differ. 2023;30:2336–50.
Zhang N, Yu H, Liu T, Zhou Z, Feng B, Wang Y, et al. Bmal1 downregulation leads to diabetic cardiomyopathy by promoting Bcl2/IP3R-mediated mitochondrial Ca2+ overload. Redox Biol. 2023;64:102788.
Wang D, Li J, Luo G, Zhou J, Wang N, Wang S, et al. Nox4 as a novel therapeutic target for diabetic vascular complications. Redox Biol. 2023;64:102781.
Gopal K, Karwi QG, Tabatabaei Dakhili SA, Wagg CS, Zhang L, Sun Q, et al. Aldose reductase inhibition alleviates diabetic cardiomyopathy and is associated with a decrease in myocardial fatty acid oxidation. Cardiovasc Diabetol. 2023;22:73.
Covarrubias AJ, Perrone R, Grozio A, Verdin E. NAD+ metabolism and its roles in cellular processes during ageing. Nat Rev Mol Cell Biol. 2021;22:119–41.
Darshan HR, Sudhir BJ, Singh A, Sreenath R, Easwer HV, Krishnakumar K, et al. Analysis of evolution of hydrocephalus in Posterior Fossa Tumors and validation study of the modified Canadian preoperative prediction rule for hydrocephalus in children and Frankfurt Grading System for prediction of cerebrospinal fluid diversion in adults with Posterior Fossa Tumors. World Neurosurg. 2023;180:e91–8.
Tocchetti CG, Caceres V, Stanley BA, Xie C, Shi S, Watson WH, et al. GSH or palmitate preserves mitochondrial energetic/redox balance, preventing mechanical dysfunction in metabolically challenged myocytes/hearts from type 2 diabetic mice. Diabetes. 2012;61:3094–105.
Stanley BA, Sivakumaran V, Shi S, McDonald I, Lloyd D, Watson WH, et al. Thioredoxin reductase-2 is essential for keeping low levels of H2O2 emission from isolated heart mitochondria. J Biol Chem. 2011;286:33669–77.
Feng X, Wang Y, Chen W, Xu S, Li L, Geng Y, et al. SIRT3 inhibits cardiac hypertrophy by regulating PARP-1 activity. Aging (Albany NY). 2020;12:4178–92.
Marx N, Federici M, Schutt K, Muller-Wieland D, Ajjan RA, Antunes MJ, et al. 2023 ESC Guidelines for the management of cardiovascular disease in patients with diabetes. Eur Heart J. 2023;44:4043–140.
Lezoualc’h F, Badimon L, Baker H, Bernard M, Czibik G, de Boer RA, et al. Diabetic cardiomyopathy: the need for adjusting experimental models to meet clinical reality. Cardiovasc Res. 2023;119:1130–45.
Guo Z, Tuo H, Tang N, Liu FY, Ma SQ, An P, et al. Neuraminidase 1 deficiency attenuates cardiac dysfunction, oxidative stress, fibrosis, inflammatory via AMPK-SIRT3 pathway in diabetic cardiomyopathy mice. Int J Biol Sci. 2022;18:826–40.
Chen Y, Zheng Y, Chen R, Shen J, Zhang S, Gu Y, et al. Dihydromyricetin attenuates diabetic cardiomyopathy by inhibiting oxidative stress, inflammation and necroptosis via sirtuin 3 activation. Antioxidants (Basel). 2023;12:200.
Li Y, Wei X, Liu SL, Zhao Y, Jin S, Yang XY. Salidroside protects cardiac function in mice with diabetic cardiomyopathy via activation of mitochondrial biogenesis and SIRT3. Phytother Res. 2021;35:4579–91.
Wu M, Zhang C, Xie M, Zhen Y, Lai B, Liu J, et al. Compartmentally scavenging hepatic oxidants through AMPK/SIRT3-PGC1alpha axis improves mitochondrial biogenesis and glucose catabolism. Free Radic Biol Med. 2021;168:117–28.
Crawford K, Oliver PL, Agnew T, Hunn BHM, Ahel I. Behavioural characterisation of Macrod1 and Macrod2 knockout mice. Cells. 2021;10:368.
Zhan R, Meng X, Tian D, Xu J, Cui H, Yang J, et al. NAD+ rescues aging-induced blood-brain barrier damage via the CX43-PARP1 axis. Neuron. 2023;111:3634–49.
Lee JH, Hussain M, Kim EW, Cheng SJ, Leung AKL, Fakouri NB, et al. Mitochondrial PARP1 regulates NAD+-dependent poly ADP-ribosylation of mitochondrial nucleoids. Exp Mol Med. 2022;54:2135–47.
Acknowledgements
This work was supported by the Regional Innovation and Development Joint Fund of National Natural Science Foundation of China (No. U22A20269) and the National Key R&D Program of China (2018YFC1311300).
Author information
Authors and Affiliations
Contributions
QZT, YC, YTL, and HLQ contributed to the design and conception of the study. QZT was responsible for the financial support. YTL and HLQ designed and implemented the majority of the experiments, analyzed the majority of the data and prepared graphs and tables. YTL, HLQ, and YC wrote and edited the manuscript. HXX, YZF, JYD, YY, DK and HZ assisted with some experiments and discussed the results. All authors approved the final version.
Corresponding authors
Ethics declarations
Competing interests
The authors declare no competing interests.
Rights and permissions
Springer Nature or its licensor (e.g. a society or other partner) holds exclusive rights to this article under a publishing agreement with the author(s) or other rightsholder(s); author self-archiving of the accepted manuscript version of this article is solely governed by the terms of such publishing agreement and applicable law.
About this article
Cite this article
Liu, Yt., Qiu, Hl., Xia, Hx. et al. Macrod1 suppresses diabetic cardiomyopathy via regulating PARP1-NAD+-SIRT3 pathway. Acta Pharmacol Sin 45, 1175–1188 (2024). https://doi.org/10.1038/s41401-024-01247-2
Received:
Accepted:
Published:
Version of record:
Issue date:
DOI: https://doi.org/10.1038/s41401-024-01247-2


