Thank you for visiting nature.com. You are using a browser version with limited support for CSS. To obtain
the best experience, we recommend you use a more up to date browser (or turn off compatibility mode in
Internet Explorer). In the meantime, to ensure continued support, we are displaying the site without styles
and JavaScript.
Genome function is influenced by the three-dimensional organization of chromosomes. Kalhor et al. experimentally detect low-frequency intra- and interchromosomal interactions previously obscured by noise and use these data to model the genome architectures of populations of cells.
Not all cells in a tumor are alike, but our ability to characterize cancer heterogeneity in detail has been limited. Dalerba et al. use high-throughput single-cell expression analysis to define clinically relevant subpopulations in normal and cancerous colon tissue.
Pigeonpea is an important protein source in many developing countries, but limited genetic resources have constrained its improvement. The draft genome sequence of pigeonpea, the first for a nonindustrial crop and for a grain legume, should facilitate molecular breeding efforts to improve yields for subsistence farmers.
Cardiomyocytes generated from human pluripotent stem cells have many potential applications in drug screening, disease modeling and cell therapy. Dubois et al. describe a cell-surface marker that allows the isolation of highly enriched populations of cardiomyocytes from differentiation cultures.
In vivo silencing in specific cell types remains the main obstacle for therapeutic applications of siRNAs. Leuschner et al. now show that an optimized lipid nanoparticle delivers siRNA to inflammatory monocytes in mice and, when transporting CCR2 siRNA, has therapeutic effects in cardiovascular disease, cancer and transplant rejection.
Heterogeneity within populations of stem cells, cancer cells or other cell types of interest presents a formidable barrier to analysis. Lu et al. use viral barcoding and high-throughput sequencing to track the differentiation of single hematopoietic stem cells in vivo.
Thermostable enzymes are used for a range of industrial processes, including biofuel production. Berka et al. report the genome sequences of two thermophilic eukaryotic fungi with enzymes that operate at the elevated temperatures needed to digest biomass and prepare many biochemicals.
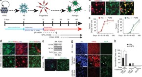
Oligodendrocyte progenitors capable of myelination in myelin-deficient mice have been isolated from human fetal brain cells, but at low purity. Sim et al. show that sorting based on PDGFRα expression yields a purer population of myelinogenic cells free of neuronal and committed astrocyte cells.
DNA can be amplified and sequenced from a single cell, but unevenness of the sequence coverage complicates efforts to assemble a high-quality genome. Chitsaz et al. devise an algorithm to address this problem and apply it to assemble a genome draft of an uncultured single-cell marine organism from one lane of Illumina sequence data.
Brakemann et al. present a reversibly photoswitchable fluorescent protein, called Dreiklang, that can be turned on and off at wavelengths distinct from those used for imaging. They show that the protein is advantageous for studying protein dynamics in living cells and for super-resolution imaging.
Zinc-finger nucleases allow targeted genetic modification at loci chosen by the investigator, but the extent of their off-target activity—which could be toxic to cells—has not been evaluated experimentally on a genome-wide scale. Gabriel et al. document the off- and on-target activity of zinc-finger nucleases using lentiviral vectors to tag integration sites.
New noncoding RNAs can be discovered by assembling transcripts from RNA-Seq data. Prensner et al. apply this approach across >100 prostate cancer samples to find noncoding RNAs that distinguish localized tumors from benign forms of the disease.
Since 1987, immortalized cells from the ovary of a Chinese hamster have been the workhorse for producing recombinant therapeutics, including monoclonal antibodies, blood factors, hormones, growth factors and enzymes. Xu et al. provide the genome sequence of the ancestral CHO-K1 cell line, which should aid in the optimization of current production cell lines.
Kelly et al. describe antibodies for purifying two progenitor populations that arise during the differentiation of human embryonic stem cells to pancreatic beta cells: pancreatic endoderm and polyhormonal endocrine cells. After transplantation into mice, only pancreatic endoderm cells differentiate into glucose-responsive insulin-producing cells.
Prioritizing candidate biomarkers for verification remains a formidable obstacle to the translation of protein diagnostics to clinical applications. Whiteaker et al. assemble a multistage, targeted proteomics pipeline to relieve this bottleneck and use a mouse cancer model to demonstrate its analytical performance.
Rational strategies to prioritize candidate biomarkers should save resources and accelerate progress in diagnostics development. Addona et al. integrate proteomics into a pipeline for biomarker validation and use it to identify markers of cardiovascular injury in a scenario where patients serve as their own biological controls.
Unlike most plants, date palms are either male or female. Assembly of a draft date palm genome, the first for a member of the order Arecales, reveals loci linked to gender and provides markers for improving traits such as fruit quality and ripening time.
Krencik et al. present a chemically defined system for differentiating human pluripotent stem cells to large numbers of immature astrocytes, which mature further after transplantation to the neonatal mouse brain. By applying regional patterning factors at the neuroepithelial stage, the authors also succeed in generating different astrocytes subtypes.
Larman et al. create a phage library containing >400,000 sequences encoding peptides that cover all open reading frames in the human genome. They then use this synthetic peptidome to discover novel autoantigens targeted by antibodies in the cerebrospinal fluid of individuals with a neurological autoimmune disease.
Reconstructing full-length transcripts from high-throughput RNA sequencing data is difficult without a reference genome sequence. Grabherr et al. describe Trinity, an algorithm for assembling full-length transcripts from short reads without first mapping the reads to a genome sequence.