Thank you for visiting nature.com. You are using a browser version with limited support for CSS. To obtain
the best experience, we recommend you use a more up to date browser (or turn off compatibility mode in
Internet Explorer). In the meantime, to ensure continued support, we are displaying the site without styles
and JavaScript.
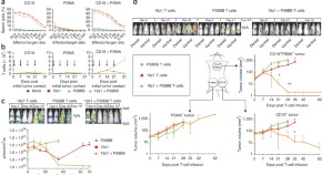
To increase the tumor specificity of engineered T cells, Kloss et al. design an approach that relies on T cell recognition of two, rather than one, antigens.
Lee et al. use neural crest precursor cells derived from patient-specific induced pluripotent stem cells to screen a small-molecule library for compounds that correct the cellular phenotype of familial dysautonomia.
Martell et al. engineer APEX, a protein tag for electron microscopy that does not require light activation, enabling the imaging of subcellular protein localization in large or thick sections.
Lou et al. find that sequences between promoters and regulated genes in synthetic circuits cause unpredictable gene expression, and they identify and characterize insulator parts that cleave untranslated regions present in circuits to overcome this problem.
Bacchus et al. describe the first experiments in mammalian cells that distribute complex behavior across several types of engineered cells, thereby mimicking natural multicellular systems.
Wong et al. differentiate human pluripotent stem cells into mature airway epithelial cells expressing CFTR, a gene involved in cystic fibrosis. Applying the method to induced pluripotent stem cells derived from cystic fibrosis patients provides a renewable source of cells for drug screening.
No mucosal adjuvant formulation is approved for clinical use, even though boosting immunity at sites of pathogen entry should increase the efficacy of nonreplicating vaccines. Wegmann et al. report that polyethyleneimine (PEI) acts as a potent mucosal adjuvant for protein antigens from influenza and herpes simplex virus, protecting mice against otherwise lethal infections.
López-Arredondo and Herrera-Estrella produce transgenic plants that express a bacterial phosphite-oxidoreductase gene to enable use of phosphite as a sole phosphorus source. This technology could reduce the amount of non-renewable phosphorus used as fertilizer and control weeds.
Nawroth et al. combine rat cardiomyocytes and silicone polymer to make a jellyfish replica that mimics the propulsive behavior of its live counterpart. The design principles guiding this feat may facilitate tissue engineering of muscular organs.
Sequencing a genome and identifying genetic markers lays the groundwork for genome-wide association studies, but can be difficult to achieve for polyploid species. Harper et al. present an approach for performing association studies using genetic maps and markers generated from transcriptome sequencing data alone and apply it to the polyploid crop Brassica napus.
Chambers et al. use a combination of small-molecule pathway inhibitors to rapidly differentiate human pluripotent stem cells into nociceptors, a type of sensory neuron. The conversion occurs about three-fold faster than during development, suggesting that pathway inhibition may offer a general approach for speeding up the generation of specific cell types in vitro.
Protein nanopores are being developed as sensors that could perform rapid, electronic sequencing of long single molecules of DNA. Manrao et al. report the first demonstration of single nucleotide–resolution current traces from a nanopore, and show that these data can be mapped to known DNA sequences.
Expressing heterologous pathways in cells can create detrimental metabolic imbalances. Zhang et al. increase the yield of a biofuel by engineering regulators in Escherichia coli that sense and adjust pathway expression based on the presence of key intermediate metabolites.
Salinization of cultivated land and the need to increase agricultural productivity make the development of salt-resistant crops imperative. Field trials show that a durum wheat containing a sodium transporter derived from an ancestral wheat relative produces substantially more grain than a commercial durum wheat lacking this transporter on saline soil.
The events that lead from plated human blastocysts to embryonic stem cells are poorly understood. Close analysis reveals a transient intermediate state with a distinct molecular profile.
A key obstacle to sequencing DNA as it passes through a nanopore is that the translocation rate is too fast to resolve individual bases. Cherf et al. solve this problem with an improved method for ratcheting DNA forward and backward through the nanopore using a DNA polymerase.
Baker and colleagues have already shown that protein folding can be turned into an online game played by nonscientists. Now, Foldit players tackle the problem of increasing an enzyme's catalytic activity—with promising results.