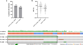
In the phase III FLAURA study (NCT02296125), the third-generation epidermal growth factor receptor tyrosine kinase inhibitor (EGFR-TKI) osimertinib provided superior progression-free survival versus comparator EGFR-TKIs in patients with NSCLC. Here, by next-generation sequencing of circulating tumor DNA, the authors assess candidate mechanisms of acquired resistance to first-line osimertinib in patients from the FLAURA trial.
- Juliann Chmielecki
- Jhanelle E. Gray
- Suresh S. Ramalingam