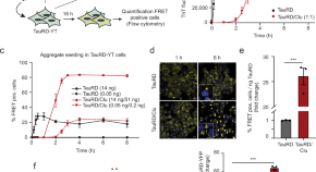
Variants of the extracellular chaperone Clusterin are associated with Alzheimer’s disease (AD) and Clusterin levels are elevated in AD patient brains. Here, the authors show that Clusterin binds to oligomeric Tau, which enhances the seeding capacity of Tau aggregates upon cellular uptake. They also demonstrate that Tau/Clusterin complexes enter cells via the endosomal pathway, resulting in damage to endolysosomes and entry into the cytosol, where they induce the aggregation of endogenous, soluble Tau.
- Patricia Yuste-Checa
- Victoria A. Trinkaus
- F. Ulrich Hartl