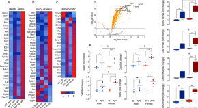
Guillot-Sestier et al investigated sex-related differences in microglia in postmortem brain tissue from Alzheimer’s Disease (AD) patients as well as in the APP/PS1 AD mouse model. They demonstrated that there was differential expression of genes associated with microglial activation and metabolism between male and female AD mice as well as differences in morphology that were also apparent in the patient post-mortem tissue, which therefore contributes to our understanding of sexual dimorphism in AD.
- Marie-Victoire Guillot-Sestier
- Ana Rubio Araiz
- Marina A. Lynch