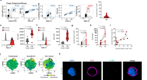
In order to identify how the synovial microenvironment impinges on CD4+ T cells pathogenic functions in Rheumatoid Arthritis (RA), Amaral-Silva examined RA patient blood and synovial fluif and identified the presence of a TLR4+ follicular helper T (Tfh) cell-like population. They provided mechanistic insight into how TLR4+ T cells uniquely reconcile an ability to promote systemic antibody production with a local synovial driven-tissue damage program.
- Daniela Amaral-Silva
- Rute Gonçalves
- Helena Soares