Filter By:

Journal Check one or more journals to show results from those journals only.

Choose more journals

Article type Check one or more article types to show results from those article types only.
Subject Check one or more subjects to show results from those subjects only.
Date Choose a date option to show results from those dates only.

Custom date range

Clear all filters
Sort by:
Showing 1–2 of 2 results
Advanced filters: Author: Maximilian Bielohuby Clear advanced filters
  • The murine G protein-coupled receptor 83 (Gpr83) is expressed widely in the brain, but its physiological role is largely unknown. Here Müller et al.show that Gpr83 regulates systemic energy metabolism in part by modulating ghrelin signalling in the arcuate nucleus of the hypothalamus.

    • Timo D. Müller
    • Anne Müller
    • Matthias H. Tschöp
    ResearchOpen Access
    Nature Communications
    Volume: 4, P: 1-8
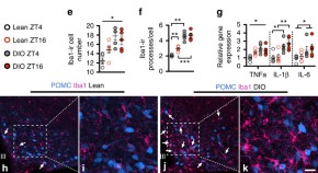
  • Long-term consumption of a calorie-rich diet persistently activates brain microglia. Here, the authors show that microglial activity in mouse brains oscillates daily in conjunction with feeding, and that TNFα, secreted by activated microglia, induces mitochondrial stress in satiety-promoting POMC neurons.

    • Chun-Xia Yi
    • Marc Walter
    • Matthias H. Tschöp
    ResearchOpen Access
    Nature Communications
    Volume: 8, P: 1-9