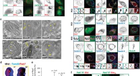
Pathogenic Rickettsia species are arthropod-borne, obligate intracellular bacteria that invade host cells, replicate in the cell cytosol, and spread from cell to cell. Here, Borgo et al. identify a Rickettsia phospholipase enzyme that is important for infection by helping the bacteria escape from host cell vacuoles into the host cytosol, preventing targeting by autophagy, and promoting bacterial motility and spread to other cells.
- Gina M. Borgo
- Thomas P. Burke
- Matthew D. Welch