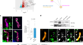
The phosphatidylinositol 3-kinase complex I (PI3K complex I) is a crucial regulator of autophagy, which contains Beclin 1 (or ATG6), ATG14L, VPS34 (or the class III phosphatidylinositol 3-kinase and its adaptor VPS15) and AMBRA1, and controls autophagosome formation. In a paper recently published in Cell Research, Xia et al. report that during nutrient deprivation the ubiquitin E3 ligase RNF2 is recruited to the PI3K complex I, and ubiquitinates AMBRA1 to trigger its degradation and downregulate autophagy.
- Etienne Morel
- Nicolas Dupont
- Patrice Codogno