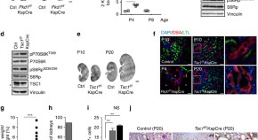
Polycystic kidney disease (PKD) is a ciliopathy resulting from defective localization of membrane proteins such as PC-1 to the primary cilium, resulting in renal cysts, and is associated with another cystic genetic disease called tuberous sclerosis complex (TSC). Here the authors use kidney-specific Tsc1 and Pkd1 mice to show that mTORC1 signalling inhibits PC-1 biogenesis as a potential mechanism of TSC/PKD contiguous gene syndrome.
- Monika Pema
- Luca Drusian
- Alessandra Boletta