Filter By:

Journal Check one or more journals to show results from those journals only.

Choose more journals

Article type Check one or more article types to show results from those article types only.
Subject Check one or more subjects to show results from those subjects only.
Date Choose a date option to show results from those dates only.

Custom date range

Clear all filters
Sort by:
Showing 1–5 of 5 results
Advanced filters: Author: Steffen Scholpp Clear advanced filters
  • In zebrafish embryos, active complexes of Wnt5b and its membrane-bound receptor Ror2 are transported between cells via cellular protrusions called cytonemes to initiate paracrine Wnt5b signalling in cells that do not endogenously express the receptor.

    • Chengting Zhang
    • Lucy Brunt
    • Steffen Scholpp
    ResearchOpen Access
    Nature
    Volume: 625, P: 126-133
  • Cytonemes are cellular projections known to transfer Wnt ligands between cells, but their regulation remains unclear. Here, the authors show that activation of the planar cell polarity protein Vangl2 generates long and branched cytonemes increasing paracrine Wnt/β-catenin signaling.

    • Lucy Brunt
    • Gediminas Greicius
    • Steffen Scholpp
    ResearchOpen Access
    Nature Communications
    Volume: 12, P: 1-19
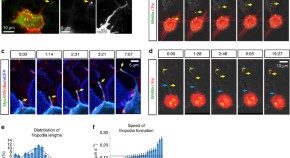
  • Distribution of Wnt morphogens in tissues is often graded, but it is unclear how these secreted factors move to form concentration gradients. Here, the authors show that Wnt8a is transported on actin-based filopodia, known also as cytonemes, that contact the signal-receiving cells during zebrafish gastrulation.

    • Eliana Stanganello
    • Anja I. H. Hagemann
    • Steffen Scholpp
    Research
    Nature Communications
    Volume: 6, P: 1-14
  • Concentration gradients of certain molecules termed 'morphogens' are known to control tissue development during embryogenesis, but how exactly these gradients are formed remains unclear. Using the technique of fluorescence correlation spectroscopy, Fgf8 morphogen gradients are now shown to be established and maintained in living zebrafish by two essential factors: free diffusion of single molecules away from the source and a sink function of the receiving cells.

    • Shuizi Rachel Yu
    • Markus Burkhardt
    • Michael Brand
    Research
    Nature
    Volume: 461, P: 533-536
  • Hereditary spastic paraplegia (HSP) is manifested as motor dysfunction stemming from axonal degeneration. Of the known 19 spastic paraplegia genes (SPGs), SPG3a encodes a multimeric integral membrane protein Atlastin. Here, the authors use zebrafish system to demonstrate the interplay between Atlastin and bone morphogenic protein signaling in motor axon development and stability.

    • Coralie Fassier
    • James A Hutt
    • Jamilé Hazan
    Research
    Nature Neuroscience
    Volume: 13, P: 1380-1387