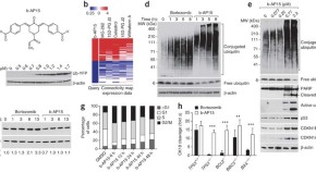
b-AP15 is a novel inhibitor of proteasome activity, with a different mechanism of action than the available and widely used proteasome inhibitors such as bortezomib. b-AP15 inhibits the deubiquitinating activity of the regulatory subunit of the proteasome, necessary for protein degradation, and induces cytotoxicity impairing tumor growth in mouse models. The compound may represent an alternative therapeutic approach with a broader spectrum of applicability than current proteasome inhibitors.
- Pádraig D'Arcy
- Slavica Brnjic
- Stig Linder