Abstract
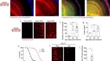
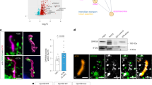
Distinct neuronal populations differ by the degree of damage caused from cellular stress. Hippocampal neurons of area CA1 are especially vulnerable to several stressors that increase as age advances. We show here that survival signaling, as measured by activated protein kinase B (AKT), was significantly reduced in the nuclear CA1 region across the lifespan compared with CA3. In agreement with these findings, the pro-apoptotic protein and AKT nuclear substrate, forkhead box O3a transcription factor (FOXO3a), were significantly higher in CA1. Further, regional differences in PH domain and leucine-rich repeat protein phosphatase 1 (PHLPP1), a recently discovered inhibitor of AKT, inversely correlated with nuclear phosphorylated AKT at Ser473. Altogether, our data suggest that regional differences in nuclear levels of activated AKT may contribute to regional differences in hippocampal vulnerability and implicate PHLPP1 as a potential target for therapeutic intervention to improve hippocampal health.
Similar content being viewed by others
Log in or create a free account to read this content
Gain free access to this article, as well as selected content from this journal and more on nature.com
or
Abbreviations
- AKT:
-
Protein Kinase B
- FOXO3a:
-
Forkhead Box O3a Transcription Factor
- CA3:
-
Ammon's horn (area CA3)
- CA1:
-
Ammon's horn (area CA1)
- TBP:
-
Tata Box Binding Protein
- PTEN:
-
Phosphatase and Tensin Homolog
- IGF-1:
-
Insulin-like Growth Factor 1
- PP2A-A:
-
Protein phosphatase 2A, subunit A
- PHLPP1:
-
PH Domain and Leucine-Rich Repeat Protein Phosphatase 1
- PKC:
-
Protein Kinase C
- PI3K:
-
Phosphoinositide Kinase-3
References
Hof PR, Morrison JH . The aging brain: morphomolecular senescence of cortical circuits. Trends Neurosci 2004; 27: 607–613.
Kadar T, Dachir S, Shukitt-Hale B, Levy A . Sub-regional hippocampal vulnerability in various animal models leading to cognitive dysfunction. J Neural Transm 1998; 105: 987–1004.
Korf ES, White LR, Scheltens P, Launer LJ . Midlife blood pressure and the risk of hippocampal atrophy: the Honolulu Asia aging study. Hypertension 2004; 44: 29–34.
Back T, Hemmen T, Schuler OG . Lesion evolution in cerebral ischemia. J Neurol 2004; 251: 388–397.
Noda A, Ohba H, Kakiuchi T, Futatsubashi M, Tsukada H, Nishimura S . Age-related changes in cerebral blood flow and glucose metabolism in conscious rhesus monkeys. Brain Res 2002; 936: 76–81.
Schmidt-Kastner R, Freund TF . Selective vulnerability of the hippocampus in brain ischemia. Neuroscience 1991; 40: 599–636.
Ouyang YB, Voloboueva LA, Xu LJ, Giffard RG . Selective dysfunction of hippocampal CA1 astrocytes contributes to delayed neuronal damage after transient forebrain ischemia. J Neurosci 2007; 27: 4253–4260.
De Jong GI, Farkas E, Stienstra CM, Plass JR, Keijser JN, de la Torre JC et al. Cerebral hypoperfusion yields capillary damage in the hippocampal CA1 area that correlates with spatial memory impairment. Neuroscience 1999; 91: 203–210.
West MJ, Kawas CH, Stewart WF, Rudow GL, Troncoso JC . Hippocampal neurons in pre-clinical Alzheimer's disease. Neurobiol Aging 2004; 25: 1205–1212.
Spires TL, Orne JD, SantaCruz K, Pitstick R, Carlson GA, Ashe KH et al. Region-specific dissociation of neuronal loss and neurofibrillary pathology in a mouse model of tauopathy. Am J Pathol 2006; 168: 1598–1607.
Fukunaga K, Kawano T . Akt is a molecular target for signal transduction therapy in brain ischemic insult. J Pharmacol Sci 2003; 92: 317–327.
Martin D, Salinas M, Lopez-Valdaliso R, Serrano E, Recuero M, Cuadrado A . Effect of the Alzheimer amyloid fragment Abeta(25–35) on Akt/PKB kinase and survival of PC12 cells. J Neurochem 2001; 78: 1000–1008.
Xu GG, Deng YQ, Liu SJ, Li HL, Wang JZ . Prolonged Alzheimer-like tau hyperphosphorylation induced by simultaneous inhibition of phosphoinositol-3 kinase and protein kinase C in N2a cells. Acta Biochim Biophys Sin (Shanghai) 2005; 37: 349–354.
Brunet A, Park J, Tran H, Hu LS, Hemmings BA, Greenberg ME . Protein kinase SGK mediates survival signals by phosphorylating the forkhead transcription factor FKHRL1 (FOXO3a). Mol Cell Biol 2001; 21: 952–965.
Zheng WH, Kar S, Quirion R . Insulin-like growth factor-1-induced phosphorylation of transcription factor FKHRL1 is mediated by phosphatidylinositol 3-kinase/Akt kinase and role of this pathway in insulin-like growth factor-1-induced survival of cultured hippocampal neurons. Mol Pharmacol 2002; 62: 225–233.
Borgatti P, Martelli AM, Bellacosa A, Casto R, Massari L, Capitani S et al. Translocation of Akt/PKB to the nucleus of osteoblast-like MC3T3-E1 cells exposed to proliferative growth factors. FEBS Lett 2000; 477: 27–32.
Wan X, Helman LJ . Levels of PTEN protein modulate Akt phosphorylation on serine 473, but not on threonine 308, in IGF-II-overexpressing rhabdomyosarcomas cells. Oncogene 2003; 22: 8205–8211.
Trotman LC, Alimonti A, Scaglioni PP, Koutcher JA, Cordon-Cardo C, Pandolfi PP et al. Identification of a tumour suppressor network opposing nuclear Akt function. Nature 2006; 441: 523–527.
Gao T, Furnari F, Newton AC . PHLPP: a phosphatase that directly dephosphorylates Akt, promotes apoptosis, and suppresses tumor growth. Mol Cell 2005; 18: 13–24.
Gao T, Brognard J, Newton AC . The phosphatase PHLPP controls the cellular levels of protein kinase C. J Biol Chem 2008; 283: 6300–6311.
Kawano T, Morioka M, Yano S, Hamada J, Ushio Y, Miyamoto E et al. Decreased akt activity is associated with activation of forkhead transcription factor after transient forebrain ischemia in gerbil hippocampus. J Cereb Blood Flow Metab 2002; 22: 926–934.
Plas DR, Thompson CB . Akt activation promotes degradation of tuberin and FOXO3a via the proteasome. J Biol Chem 2003; 278: 12361–12366.
Zheng WH, Kar S, Quirion R . Insulin-like growth factor-1-induced phosphorylation of the forkhead family transcription factor FKHRL1 is mediated by Akt kinase in PC12 cells. J Biol Chem 2000; 275: 39152–39158.
Brunet A, Bonni A, Zigmond MJ, Lin MZ, Juo P, Hu LS et al. Akt promotes cell survival by phosphorylating and inhibiting a Forkhead transcription factor. Cell 1999; 96: 857–868.
Michie AM, Nakagawa R . The link between PKC alpha regulation and cellular transformation. Immunol Lett 2005; 96: 155–162.
Ziemka-Nalecz M, Zalewska T, Zajac H, Domanska-Janik K . Decrease of PKC precedes other cellular signs of calpain activation in area CA1 of the hippocampus after transient cerebral ischemia. Neurochem Int 2003; 42: 205–214.
Dore S, Kar S, Rowe W, Quirion R . Distribution and levels of [125I]IGF-I, [125I]IGF-II and [125I]insulin receptor binding sites in the hippocampus of aged memory-unimpaired and -impaired rats. Neuroscience 1997; 80: 1033–1040.
Lynch CD, Lyons D, Khan A, Bennett SA, Sonntag WE . Insulin-like growth factor-1 selectively increases glucose utilization in brains of aged animals. Endocrinology 2001; 142: 506–509.
Das S, Dixon JE, Cho W . Membrane-binding and activation mechanism of PTEN. Proc Natl Acad Sci USA 2003; 100: 7491–7496.
Janssens V, Goris J . Protein phosphatase 2A: a highly regulated family of serine/threonine phosphatases implicated in cell growth and signalling. Biochem J 2001; 353 (Part 3): 417–439.
Brognard J, Sierecki E, Gao T, Newton AC . PHLPP and a second isoform, PHLPP2, differentially attenuate the amplitude of Akt signaling by regulating distinct Akt isoforms. Mol Cell 2007; 25: 917–931.
Shimizu K, Phan T, Mansuy IM, Storm DR . Proteolytic degradation of SCOP in the hippocampus contributes to activation of MAP kinase and memory. Cell 2007; 128: 1219–1229.
Yan Q, Rosenfeld RD, Matheson CR, Hawkins N, Lopez OT, Bennett L et al. Expression of brain-derived neurotrophic factor protein in the adult rat central nervous system. Neuroscience 1997; 78: 431–448.
Newton IG, Forbes ME, Legault C, Johnson JE, Brunso-Bechtold JK, Riddle DR . Caloric restriction does not reverse aging-related changes in hippocampal BDNF. Neurobiol Aging 2005; 26: 683–688.
Zhu W, Bijur GN, Styles NA, Li X . Regulation of FOXO3a by brain-derived neurotrophic factor in differentiated human SH-SY5Y neuroblastoma cells. Brain Res Mol Brain Res 2004; 126: 45–56.
Zheng WH, Quirion R . Comparative signaling pathways of insulin-like growth factor-1 and brain-derived neurotrophic factor in hippocampal neurons and the role of the PI3 kinase pathway in cell survival. J Neurochem 2004; 89: 844–852.
Kumar N, Afeyan R, Sheppard S, Harms B, Lauffenburger DA . Quantitative analysis of Akt phosphorylation and activity in response to EGF and insulin treatment. Biochem Biophys Res Commun 2007; 354: 14–20.
Bellacosa A, Chan TO, Ahmed NN, Datta K, Malstrom S, Stokoe D et al. Akt activation by growth factors is a multiple-step process: the role of the PH domain. Oncogene 1998; 17: 313–325.
Wang R, Brattain MG . AKT can be activated in the nucleus. Cell Signal 2006; 18: 1722–1731.
Yano S, Tokumitsu H, Soderling TR . Calcium promotes cell survival through CaM-K kinase activation of the protein-kinase-B pathway. Nature 1998; 396: 584–587.
Acknowledgements
This research was supported by the NIH: (1) Neurobiology of Aging Training Grant 2-T32-AG000196-16A1 (2) RO1-AG014979-09 and (3) Evelyn F. McKnight Brain Research Grant.
Author information
Authors and Affiliations
Corresponding author
Additional information
Edited by N Bazan
Supplementary Information accompanies the paper on Cell Death and Differentiation website (http://www.nature.com/cdd)
Supplementary information
Rights and permissions
About this article
Cite this article
Jackson, T., Rani, A., Kumar, A. et al. Regional hippocampal differences in AKT survival signaling across the lifespan: implications for CA1 vulnerability with aging. Cell Death Differ 16, 439–448 (2009). https://doi.org/10.1038/cdd.2008.171
Received:
Revised:
Accepted:
Published:
Issue date:
DOI: https://doi.org/10.1038/cdd.2008.171
Keywords
This article is cited by
-
SIRT2 and FOXO3a expressions in the cerebral cortex and hippocampus of young and aged male rats: antioxidant and anti-apoptotic effects of melatonin
Biologia Futura (2022)
-
Cellular and Molecular Differences Between Area CA1 and the Dentate Gyrus of the Hippocampus
Molecular Neurobiology (2019)
-
Differential Regulation of Hippocampal IGF-1-Associated Signaling Proteins by Dietary Restriction in Aging Mouse
Cellular and Molecular Neurobiology (2017)
-
Detection of PHLPP1α/β in Human and Mouse Brain by Different Anti-PHLPP1 Antibodies
Scientific Reports (2015)
-
Granulocyte Colony Stimulating Factor Reduces Brain Injury in a Cardiopulmonary Bypass-Circulatory Arrest Model of Ischemia in a Newborn Piglet
Neurochemical Research (2014)