Abstract
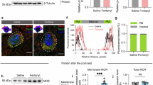
Addictive drugs, including opioids, modulate adult neurogenesis. In order to delineate the probable implications of neurogenesis on contextual memory associated with addiction, we investigated opioid agonist-selective regulation of neurogenic differentiation 1 (NeuroD) activities under the conditioned place preference (CPP) paradigm. Training mice with equivalent doses of morphine and fentanyl produced different CPP extinction rates without measurable differences in the CPP acquisition rate or magnitude. Fentanyl-induced CPP required much longer time for extinction than morphine-induced CPP. We observed a parallel decrease in NeuroD activities and neurogenesis after morphine-induced CPP, but not after fentanyl-induced CPP. Increasing NeuroD activities with NeuroD-lentivirus (nd-vir) injection at the dentate gyrus before CPP training reversed morphine-induced decreases in NeuroD activities and neurogenesis, and prolonged the time required for extinction of morphine-induced CPP. On the other hand, decreasing NeuroD activities via injection of miRNA-190-virus (190-vir) reversed the fentanyl effect on NeuroD and neurogenesis and shortened the time required for extinction of fentanyl-induced CPP. Another contextual memory task, the Morris Water Maze (MWM), was affected similarly by alteration of NeuroD activities. The reduction in NeuroD activities either by morphine treatment or 190-vir injection decreased MWM task retention, while the increase in NeuroD activities by nd-vir prolonged MWM task retention. Thus, by controlling NeuroD activities, opioid agonists differentially regulate adult neurogenesis and subsequent contextual memory retention. Such drug-related memory regulation could have implications in eventual context-associated relapse.
Similar content being viewed by others
Log in or create a free account to read this content
Gain free access to this article, as well as selected content from this journal and more on nature.com
or
References
Abrous DN, Koehl M, Le Moal M (2005). Adult neurogenesis: from precursors to network and physiology. Physiol Rev 85: 523–569.
Aguilar MA, Rodriguez-Arias M, Minarro J (2009). Neurobiological mechanisms of the reinstatement of drug-conditioned place preference. Brain Res Rev 59: 253–277.
Aimone JB, Deng W, Gage FH (2011). Resolving new memories: a critical look at the dentate gyrus, adult neurogenesis, and pattern separation. Neuron 70: 589–596.
Brown JP, Couillard-Despres S, Cooper-Kuhn CM, Winkler J, Aigner L, Kuhn HG (2003). Transient expression of doublecortin during adult neurogenesis. J Comp Neurol 467: 1–10.
Cetin A, Komai S, Eliava M, Seeburg PH, Osten P (2006). Stereotaxic gene delivery in the rodent brain. Nat Protoc 1: 3166–3173.
Chao J, Nestler EJ (2004). Molecular neurobiology of drug addiction. Annu Rev Med 55: 113–132.
Clelland CD, Choi M, Romberg C, Clemenson GD, Fragniere A, Tyers P et al (2009). A functional role for adult hippocampal neurogenesis in spatial pattern separation. Science 325: 210–213.
Couillard-Despres S, Winner B, Schaubeck S, Aigner R, Vroemen M, Weidner N et al (2005). Doublecortin expression levels in adult brain reflect neurogenesis. Eur J Neurosci 21: 1–14.
Cunningham CL, Gremel CM, Groblewski PA (2006). Drug-induced conditioned place prefrence and aversion in mice. Nat Protocols 1: 1662–1670.
Eisch AJ, Harburg GC (2006). Opiates, psychostimulants, and adult hippocampal neurogenesis: insights for addiction and stem cell biology. Hippocampus 16: 271–286.
Fan GH, Wang LZ, Qiu HC, Ma L, Pei G (1999). Inhibition of calcium/calmodulin-dependent protein kinase II in rat hippocampus attenuates morphine tolerance and dependence. Mol Pharmacol 56: 39–45.
Fischer SJ, Arguello AA, Charlton JJ, Fuller DC, Zachariou V, Eisch AJ (2008). Morphine blood levels, dependence, and regulation of hippocampal subgranular zone proliferation rely on administration paradigm. Neuroscience 151: 1217–1224.
Fuchs RA, Evans KA, Ledford CC, Parker MP, Case JM, Mehta RH et al (2005). The role of the dorsomedial prefrontal cortex, basolateral amygdala, and dorsal hippocampus in contextual reinstatement of cocaine seeking in rats. Neuropsychopharmacology 30: 296–309.
Gaudilliere B, Konishi Y, de la Iglesia N, Yao G, Bonni A (2004). A CaMKII-NeuroD signaling pathway specifies dendritic morphogenesis. Neuron 41: 229–241.
Hernandez-Rabaza V, Hontecillas-Prieto L, Velazquez-Sanchez C, Ferragud A, Perez-Villaba A, Arcusa A et al (2008). The hippocampal dentate gyrus is essential for generating contextual memories of fear and drug-induced reward. Neurobiol Learn Mem 90: 553–559.
Hodge RD, Kowalczyk TD, Wolf SA, Encinas JM, Rippey C, Enikolopov G et al (2008). Intermediate progenitors in adult hippocampal neurogenesis: Tbr2 expression and coordinate regulation of neuronal output. J Neurosci 28: 3707–3717.
Kamath SG, Chen N, Enkemann SA, Sanchez-Ramos J (2005). Transcriptional profile of NeuroD expression in a human fetal astroglial cell line. Gene Expr 12: 123–136.
Kee N, Teixeira CM, Wang AH, Frankland PW (2007). Preferential incorporation of adult-generated granule cells into spatial memory networks in the dentate gyrus. Nat Neurosci 10: 355–362.
Lansink CS, Goltstein PM, Lankelma JV, McNaughton BL, Pennartz CM (2009). Hippocampus leads ventral striatum in replay of place-reward information. PLoS Biol 7: e1000173.
Lee I, Kesner RP (2004). Differential contributions of dorsal hippocampal subregions to memory acquisition and retrieval in contextual fear-conditioning. Hippocampus 14: 301–310.
Lee JK, Cho JH, Hwang WS, Lee YD, Reu DS, Suh-Kim H (2000). Expression of neuroD/BETA2 in mitotic and postmitotic neuronal cells during the development of nervous system. Dev Dyn 217: 361–367.
Lee JL (2008). Memory reconsolidation mediates the strengthening of memories by additional learning. Nat Neurosci 11: 1264–1266.
Liu K, Liu Y, Mo W, Qiu R, Wang X, Wu JY et al (2010). MiR-124 regulates early neurogenesis in the optic vesicle and forebrain, targeting NeuroD1. Nucleic Acids Res 39: 2859–2879.
McCormick MB, Tamimi RM, Snider L, Asakura A, Bergstrom D, Tapscott SJ (1996). NeuroD2 and neuroD3: distinct expression patterns and transcriptional activation potentials within the neuroD gene family. Mol Cell Biol 16: 5792–5800.
Milekic MH, Brown SD, Castellini C, Alberini CM (2006). Persistent disruption of an established morphine conditioned place preference. J Neurosci 26: 3010–3020.
Nakashiba T, Cushman JD, Pelkey KA, Renaudineau S, Buhl DL, McHugh TJ et al (2012). Young dentate granule cells mediate pattern separation, whereas old granule cells facilitate pattern completion. Cell 149: 188–201.
Noonan MA, Bulin SE, Fuller DC, Eisch AJ (2010). Reduction of adult hippocampal neurogenesis confers vulnerability in an animal model of cocaine addiction. J Neurosci 30: 304–315.
Restivo L, Vetere G, Bontempi B, Ammassari-Teule M (2009). The formation of recent and remote memory is associated with time-dependent formation of dendritic spines in the hippocampus and anterior cingulate cortex. J Neurosci 29: 8206–8214.
Robinson TE, Berridge KC (2003). Addiction. Annu Rev Psychol 54: 25–53.
Rothwell PE, Gewirtz JC, Thomas MJ (2010). Episodic withdrawal promotes psychomotor sensitization to morphine. Neuropsychopharmacology 35: 2579–2589.
Seo S, Lim JW, Yellajoshyula D, Chang LW, Kroll KL (2007). Neurogenin and NeuroD direct transcriptional targets and their regulatory enhancers. Embo J 26: 5093–5108.
Shaham Y, Shalev U, Lu L, De Wit H, Stewart J (2003). The reinstatement model of drug relapse: history, methodology and major findings. Psychopharmacol 150: 337–346.
Shalev U, Grimm JW, Shaham Y (2002). Neurobiology of relapse to heroin and cocaine seeking: a review. Pharmacol Rev 54: 1–42.
Singer AC, Frank LM (2009). Rewarded outcomes enhance reactivation of experience in the hippocampus. Neuron 64: 910–921.
Snyder JS, Choe JS, Clifford MA, Jeurling SI, Hurley P, Brown A et al (2009). Adult-born hippocampal neurons are more numerous, faster maturing, and more involved in behavior in rats than in mice. J Neurosci 29: 14484–14495.
Snyder JS, Hong NS, McDonald RJ, Wojtowicz JM (2005). A role for adult neurogenesis in spatial long-term memory. Neuroscience 130: 843–852.
Tashiro A, Makino H, Gage FH (2007). Experience-specific functional modification of the dentate gyrus through adult neurogenesis: a critical period during an immature stage. J Neurosci 27: 3252–3259.
Thomas JL, Ochocinska MJ, Hitchcock PF, Thummel R (2012). Using the Tg(nrd:egfp)/albino zebrafish line to characterize in vivo expression of neurod. PLoS One 7: e29128.
Trouche S, Bontempi B, Roullet P, Rampon C (2009). Recruitment of adult-generated neurons into functional hippocampal networks contributes to updating and strengthening of spatial memory. Proc Natl Acad Sci USA 106: 5919–5924.
Tzschentke TM (2007). Measuring reward with the conditioned place preference (CPP) paradigm: update of the last decade. Addict Biol 12: 227–462.
Uittenbogaard M, Chiaramello A (2000). Differential expression patterns of the basic helix-loop-helix transcription factors during aging of the murine brain. Neurosci Lett 280: 95–98.
von Bohlen Und Halbach O (2007). Immunohistological markers for staging neurogenesis in adult hippocampus. Cell Tissue Res 329: 409–420.
Vorhees CV MT, Williams MT (2006). Morris water maze: procedures for assessing spatial and related forms of learning and memory. Nat Protoc 1: 848–858.
Weed MR, Hienz RD (2006). Effects of morphine on circadian rhythms of motor activity and body temperature in pig-tailed macaques. Pharmacol Biochem Behav 84: 487–496.
Zhang ZW, Zhang LQ, Ding L, Wang F, Sun YJ, An Y et al (2011). MicroRNA-19b downregulates insulin1 through targeting transcription factor NeuroD1. FEBS Lett 585: 2592–2598.
Zhao C, Deng W, Gage FH (2008). Mechanisms and functional implications of adult neurogenesis. Cell 132: 645–660.
Zheng B, De Vries L, Gist Farquhar M (1999). Divergence of RGS proteins: evidence for the existence of six mammalian RGS subfamilies. Trends Biochem Sci 24: 411–414.
Zheng H, Loh HH, Law PY (2008). ß-Arrestin-dependent μ-opioid receptor-activated extracellular signal-regulated kinases (ERKs) translocate to nucleus in contrast to G protein-dependent ERK activation. Mol Pharmacol 73: 178–190.
Zheng H, Zeng Y, Chu J, Kam AY, Loh HH, Law PY (2010a). Modulations of NeuroD activity contribute to the differential effects of morphine and fentanyl on dendritic spine stability. J Neurosci 30: 8102–8110.
Zheng H, Zeng Y, Zhang X, Chu J, Loh HH, Law PY (2010b). μ-Opioid receptor agonists differentially regulate the expression of miR-190 and NeuroD. Mol Pharmacol 77: 102–109.
Acknowledgements
This research was supported by the National Natural Science Foundation of China (31100773), the ‘Guangzhou International Science and Technology Cooperation Projects from Bureau of Science and Information Technology of Guangzhou Municipal Government (2012J5100007)’, the ‘Guangdong Natural Science Foundation (S2012010010087)’, and the NIH grants DA031442, DA023905 and DA011806.
Author information
Authors and Affiliations
Corresponding author
Ethics declarations
Competing interests
The authors declare no conflict of interest.
Additional information
Supplementary Information accompanies the paper on the Neuropsychopharmacology website
Supplementary information
Rights and permissions
About this article
Cite this article
Zheng, H., Zhang, Y., Li, W. et al. NeuroD Modulates Opioid Agonist-Selective Regulation of Adult Neurogenesis and Contextual Memory Extinction. Neuropsychopharmacol 38, 770–777 (2013). https://doi.org/10.1038/npp.2012.242
Received:
Revised:
Accepted:
Published:
Issue date:
DOI: https://doi.org/10.1038/npp.2012.242
Keywords
This article is cited by
-
Naloxone Facilitates Contextual Learning and Memory in a Receptor-Independent and Tet1-Dependent Manner
Cellular and Molecular Neurobiology (2021)
-
Non-nociceptive roles of opioids in the CNS: opioids’ effects on neurogenesis, learning, memory and affect
Nature Reviews Neuroscience (2019)
-
Dentate gyrus μ-opioid receptor-mediated neurogenic processes are associated with alterations in morphine self-administration
Scientific Reports (2019)
-
Effects of addictive drugs on adult neural stem/progenitor cells
Cellular and Molecular Life Sciences (2016)


