Abstract
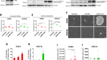
Early genetic events in the development of high-grade serous ovarian cancer (HGSOC) may define the molecular basis of the profound structural and numerical instability of chromosomes in this disease. To discover candidate genetic changes we sequentially passaged cells from a karyotypically normal hTERT immortalised human ovarian surface epithelial line (IOSE25) resulting in the spontaneous formation of colonies in soft agar. Cell lines transformed ovarian surface epithelium 1 and 4 (TOSE 1 and 4) established from these colonies had an abnormal karyotype and altered morphology, but were not tumourigenic in immunodeficient mice. TOSE cells showed loss of heterozygosity (LOH) at TP53, increased nuclear p53 immunoreactivity and altered expression profile of p53 target genes. The parental IOSE25 cells contained a missense, heterozygous R175H mutation in TP53, whereas TOSE cells had LOH at the TP53 locus with a new R273H mutation at the previous wild-type TP53 allele. Cytogenetic and array CGH analysis of TOSE cells also revealed a focal genomic amplification of CXCR4, a chemokine receptor commonly expressed by HGSOC cells. TOSE cells had increased functional CXCR4 protein and its abrogation reduced epidermal growth factor receptor (EGFR) expression, as well as colony size and number. The CXCR4 ligand, CXCL12, was epigenetically silenced in TOSE cells and its forced expression increased TOSE colony size. TOSE cells had other cytogenetic changes typical of those seen in HGSOC ovarian cancer cell lines and biopsies. In addition, enrichment of CXCR4 pathway in expression profiles from HGSOC correlated with enrichment of a mutated TP53 gene expression signature and of EGFR pathway genes. Our data suggest that mutations in TP53 and amplification of the CXCR4 gene locus may be early events in the development of HGSOC, and associated with chromosomal instability.
This is a preview of subscription content, access via your institution
Access options
Subscribe to this journal
Receive 50 print issues and online access
$259.00 per year
only $5.18 per issue
Buy this article
- Purchase on SpringerLink
- Instant access to the full article PDF.
USD 39.95
Prices may be subject to local taxes which are calculated during checkout






Similar content being viewed by others
References
Vaughan S, Coward J, Bast Jr RC, Berchuck A, Berek JS, Brenton JD et al. Rethinking ovarian cancer: recommendations for improving outcomes. Nat Rev Cancer 2011; 11: 719–725.
Farley J, Ozbun LL, Birrer MJ . Genomic analysis of epithelial ovarian cancer. Cell Res 2008; 18: 538–548.
Piek JM, van Diest PJ, Zweemer RP, Jansen JW, Poort-Keesom RJ, Menko FH et al. Dysplastic changes in prophylactically removed Fallopian tubes of women predisposed to developing ovarian cancer. J Pathol 2001; 195: 451–456.
Lee Y, Miron A, Drapkin R, Nucci MR, Medeiros F, Saleemuddin A et al. A candidate precursor to serous carcinoma that originates in the distal fallopian tube. J Pathol 2007; 211: 26–35.
Levanon K, Ng V, Piao HY, Zhang Y, Chang MC, Roh MH et al. Primary ex vivo cultures of human fallopian tube epithelium as a model for serous ovarian carcinogenesis. Oncogene 2010; 29: 1103–1113.
Ahmed AA, Etemadmoghadam D, Temple J, Lynch AG, Riad M, Sharma R et al. Driver mutations in TP53 are ubiquitous in high grade serous carcinoma of the ovary. J Pathol 2010; 221: 49–56.
Network TCGAR. Integrated genomic analyses of ovarian carcinoma. Nature 2011; 474: 609–615.
Press JZ, De Luca A, Boyd N, Young S, Troussard A, Ridge Y et al. Ovarian carcinomas with genetic and epigenetic BRCA1 loss have distinct molecular abnormalities. BMC Cancer 2008; 8: 17.
Jazaeri AA, Bryant JL, Park H, Li H, Dahiya N, Stoler MH et al. Molecular requirements for transformation of fallopian tube epithelial cells into serous carcinoma. Neoplasia 2011; 13: 899–911.
Karst AM, Levanon K, Drapkin R . Modeling high-grade serous ovarian carcinogenesis from the fallopian tube. Proc Natl Acad Sci USA 2011; 108: 7547–7552.
Mehra K, Mehrad M, Ning G, Drapkin R, McKeon FD, Xian W et al. STICS, SCOUTs and p53 signatures; a new language for pelvic serous carcinogenesis. Front Biosci (Elite Ed) 2011; 3: 625–634.
Li NF, Broad S, Lu YJ, Yang JS, Watson R, Hagemann T et al. Human ovarian surface epithelial cells immortalised with hTERT maintain function prb and p53 expression. Cell Proliferation 2007; 40: 780–794.
Scotton CJ, Wilson JL, Milliken D, Stamp G, Balkwill FR . Epithelial cancer cell migration: a role for chemokine receptors? Cancer Res 2001; 61: 4961–4965.
Kajiyama H, Shibata K, Terauchi M, Ino K, Nawa A, Kikkawa F . Involvement of SDF-1a/CXCR4 axis in the enhanced peritoneal metastasis of epithelial ovarian carcinoma. Int J Cancer 2008; 122: 91–99.
Kulbe H, Chakravarty P, Leinster DA, Charles KA, Kwong J, Thompson RG et al. A dynamic inflammatory cytokine network in the human ovarian cancer microenvironment. Cancer Res 2012; 72: 66–75.
Singer G, Stohr R, Cope L, Dehari R, Hartmann A, Cao DF et al. Patterns of p53 mutations separate ovarian serous borderline tumors and low- and high-grade carcinomas and provide support for a new model of ovarian carcinogenesis: a mutational analysis with immunohistochemical correlation. Am J Surg Pathol 2005; 29: 218–224.
Micci F, Haugom L, Ahlquist T, Abeler VM, Trope CG, Lothe RA et al. Tumor spreading to the contralateral ovary in bilateral ovarian carcinoma is a late event in clonal evolution. J Oncol 2010; 2010: 646340.
Kuo KT, Guan B, Feng Y, Mao TL, Chen X, Jinawath N et al. Analysis of DNA copy number alterations in ovarian serous tumors identifies new molecular genetic changes in low-grade and high-grade carcinomas. Cancer Res 2009; 69: 4036–4042.
Nakayama K, Nakayama N, Jinawath N, Salani R, Kurman RJ, Shih Ie M et al. Amplicon profiles in ovarian serous carcinomas. Int J Cancer 2007; 120: 2613–2617.
Dimova I, Orsetti B, Negre V, Rouge C, Ursule L, Lasorsa L et al. Genomic markers for ovarian cancer at chromosomes 1, 8 and 17 revealed by array CGH analysis. Tumori 2009; 95: 357–366.
Etemadmoghadam D, deFazio A, Beroukhim R, Mermel C, George J, Getz G et al. Integrated genome-wide DNA copy number and expression analysis identifies distinct mechanisms of primary chemoresistance in ovarian carcinomas. Clin Cancer Res 2009; 15: 1417–1427.
Scotton CJ, Wilson JL, Scott K, Stamp G, Wilbanks GD, Fricker S et al. Multiple actions of the chemokine CXCL12 on epithelial tumor cells in human ovarian cancer. Cancer Res 2002; 62: 5930–5938.
Balabanian K, Lagane B, Infantino S, Chow KY, Harriague J, Moepps B et al. The chemokine SDF-1/CXCL12 binds to and signals through the orphan receptor RDC1 in T lymphocytes. J Biol Chem 2005; 280: 35760–35766.
Kulbe H, Hagermann T, Szlosarek PW, Balkwill FR, Wilson JL . The inflammatory cytokine TNF-a upregulates chemokine receptor expression on ovarian cancer cells. Cancer Res 2005; 65: 10355–10362.
Kulbe H, Thompson RT, Wilson J, Robinson SC, Hagemann T, Fatah R et al. The inflammatory cytokine TNF-a generates an autocrine tumour-promoting network in epithelial ovarian cancer cells. Cancer Res 2007; 67: 585–592.
Wendt MK, Johanesen PA, Kang-Decker J, Binion DG, Shah V, Dwinell MB . Silencing of epithelial CXCL12 expression by DNA hypermethylation promotes colonic carcinoma metastasis. Oncogene 2006; 25: 4986–4997.
Wendt MK, Cooper AN, Dwinell MB . Epigenetic silencing of CXCL12 increases the metastatic potential of mammary carcinoma cells. Oncogene 2008; 27: 1461–1471.
Bernardini MQ, Baba T, Lee PS, Barnett JC, Sfakianos GP, Secord AA et al. Expression signatures of TP53 mutations in serous ovarian cancers. BMC Cancer 2010; 10: 237.
Flak MB, Connell CM, Chelala C, Archibald K, Salako MA, Pirlo KJ et al. p21 Promotes oncolytic adenoviral activity in ovarian cancer and is a potential biomarker. Mol Cancer 2010; 9: 175.
Godwin AK, Testa JR, Handel LM, Liu Z, Vanderveer LA, Tracey PA et al. Spontaneous transformation of rat ovarian surface epithelial cells: association with cytogenetic changes and implications of repeated ovulation in the etiology of ovarian cancer. JNCI 1992; 84: 592–601.
Roby KF, Taylor CC, Sweetwood JP, Cheng Y, Pace JL, Tawfik O et al. Development of a syngeneic mouse model for events related to ovarian cancer. Carcinogenesis 2000; 21: 585–591.
Testa JR, Getts LA, Salazar H, Liu Z, Handel LM, Godwin AK et al. Spontaneous transformation of rat ovarian surface epithelial cells results in well to poorly differentiated tumors with a parallel range of cytogenetic complexity. Cancer Res 1994; 54: 2778–2784.
Hahn WC, Weinberg RA . Modelling the molecular circuitry of cancer. Nat Rev 2002; 2: 331–341.
Okorokov AL, Warnock L, Milner J . Effect of wild-type, S15D and R175 H p53 proteins on DNA end joining in vitro: potential mechanism of DNA double-strand break repair modulation. Carcinogenesis 2002; 23: 549–557.
Jackson EL, Olive KP, Tuveson DA, Bronson R, Crowley D, Brown M et al. The differential effects of mutant p53 alleles on advanced murine lung cancer. Cancer Res 2005; 65: 10280–10288.
Sur S, Pagliarini R, Bunz F, Rago C, Diaz Jr LA, Kinzler KW et al. A panel of isogenic human cancer cells suggests a therapeutic approach for cancers with inactivated p53. Proc Natl Acad Sci USA 2009; 106: 3964–3969.
Olive KP, Tuveson DA, Ruhe ZC, Yin B, Willis NA, Bronson RT et al. Mutant p53 gain of function in two mouse models of Li-Fraumeni syndrome. Cell 2004; 119: 847–860.
Stoczynska-Fidelus E, Szybka M, Piaskowski S, Bienkowski M, Hulas-Bigoszewska K, Banaszczyk M et al. Limited importance of the dominant-negative effect of TP53 missense mutations. BMC Cancer 2011; 11: 243.
Kindelberger DW, Lee Y, Miron A, Hirsch MS, Feltmate C, Medeiros F et al. Intraepithelial carcinoma of the fimbria and pelvic serous carcinoma: Evidence for a causal relationship. Am J Surg Pathol 2007; 31: 161–169.
Cooke SL, Ng CK, Melnyk N, Garcia MJ, Hardcastle T, Temple J et al. Genomic analysis of genetic heterogeneity and evolution in high-grade serous ovarian carcinoma. Oncogene 2010; 29: 4905–4913.
Maia AT, Spiteri I, Lee AJ, O’Reilly M, Jones L, Caldas C et al. Extent of differential allelic expression of candidate breast cancer genes is similar in blood and breast. Breast Cancer Res 2009; 11: R88.
Zlotnik A . Chemokines and cancer. Int J Cancer 2006; 119: 2026–2029.
Roh HJ, Shin DM, Lee JS, Ro JY, Tainsky MA, Hong WK et al. Visualization of the timing of gene amplification during multistep head and neck tumorigenesis. Cancer Res 2000; 60: 6496–6502.
Albertson DG . Gene amplification in cancer. Trends Genet 2006; 22: 447–455.
Santarius T, Shipley J, Brewer D, Stratton MR, Cooper CS . A census of amplified and overexpressed human cancer genes. Nat Rev Cancer 2010; 10: 59–64.
Mehta SA, Christopherson KW, Bhat-Nakshatri P, Goulet Jr RJ, Broxmeyer HE, Kopelovich L et al. Negative regulation of chemokine receptor CXCR4 by tumor suppressor p53 in breast cancer cells: implications of p53 mutation or isoform expression on breast cancer cell invasion. Oncogene 2007; 26: 3329–3337.
Katoh M . Integrative genomic analyses of CXCR4: transcriptional regulation of CXCR4 based on TGFbeta, Nodal, Activin signaling and POU5F1, FOXA2, FOXC2, FOXH1, SOX17, and GFI1 transcription factors. Int J Oncol 2010; 36: 415–420.
Ansieau S, Hinkal G, Thomas C, Bastid J, Puisieux A . Early origin of cancer metastases: dissemination and evolution of premalignant cells. Cell Cycle 2008; 7: 3659–3663.
Porcile C, Bajetto A, Barbieri F, Barbero S, Bonavia R, Biglieri M et al. Stromal cell-derived factor-1alpha (SDF-1alpha/CXCL12) stimulates ovarian cancer cell growth through the EGF receptor transactivation. Exp Cell Res 2005; 308: 241–253.
Sjoblom T, Jones S, Wood LD, Parsons DW, Lin J, Barber TD et al. The consensus coding sequences of human breast and colorectal cancers. Science 2006; 314: 268–274.
Team RDC. R: A Language and Environment for Statistical Computing. R Foundation for Statistical Computing 2008. ISBN 3-900051-07-0 available from: http://www.R-project.org).
Gautier L, Cope L, Bolstad BM, Irizarry RA . Affy-analysis of Affymetrix GeneChip data at the probe level. Bioinformatics 2004; 20: 307–315.
Smyth GK . Limma: linear models for microarray data. Bioinformatics and Computational Biology Solutions using R and Bioconductor 2005; 397–420.
Benjamini Y, Hochberg Y . Controlling the False Discovery Rate: A Practical and Powerful Approach to Multiple Testing. J Roy Stat Soc 1995; B57: 289–300.
Saldanha AJ . Java Treeview—extensible visualization of microarray data. Bioinformatics 2004; 20: 3246–3248.
Acknowledgements
We thank Nitzan Rosenfeld and Davina Gale for their expert advice and analysis for the TP53 quantification. We also thank Debra Lillington for karyotyping TOSE cells, and the Genome Centre at Barts and the London School of Medicine and Dentistry for microsatellite analysis. This work was supported by Cancer Research UK, the Association for International Cancer Research and HEFCE.
Author information
Authors and Affiliations
Corresponding author
Ethics declarations
Competing interests
The authors declare no conflict of interest.
Additional information
Supplementary Information accompanies the paper on the Oncogene website
Supplementary information
41388_2012_BFonc2011653_MOESM5_ESM.pdf
Cytogenetic gains in TOSE cells correlated with ovarian cancer cell lines and with published associations in human ovarian cancer samples (PDF 45 kb)
41388_2012_BFonc2011653_MOESM6_ESM.pdf
Cytogenetic gains in TOSE cells correlated with ovarian cancer cell lines and with published associations in human ovarian cancer samples (PDF 42 kb)
Rights and permissions
About this article
Cite this article
Archibald, K., Kulbe, H., Kwong, J. et al. Sequential genetic change at the TP53 and chemokine receptor CXCR4 locus during transformation of human ovarian surface epithelium. Oncogene 31, 4987–4995 (2012). https://doi.org/10.1038/onc.2011.653
Received:
Revised:
Accepted:
Published:
Issue date:
DOI: https://doi.org/10.1038/onc.2011.653


