Abstract
The Yellow-Bohai Sea (YBS) is a typical marginal sea in the Northwest Pacific Ocean; however, little is known about the dynamics of particulate organic carbon (POC) and underlying mechanisms. Here, we analyze the spatial and temporal variations of surface POC derived from MODIS-Aqua during 2002–2016. Overall, POC is higher in the Bohai Sea (315–588 mg m−3) than in the Yellow Sea (181–492 mg m−3), and higher in the nearshore than in the offshore. Surface POC is highest in spring in the YBS, and lowest in winter (summer) in the Bohai Sea (the Yellow Sea). The spatial and seasonal patterns of POC are due to combined influences of primary productivity, water exchange, sediment resuspension and terrestrial inputs. Surface POC shows an overall decreasing trend prior to 2012 followed by an upward trend until 2015 in the YBS, which is almost opposite to chlorophyll; the decrease (increase) may result from strengthened (weakened) water exchange with the East China Sea through the Yellow Sea Warm Current. Declined terrestrial runoff is also partly responsible for the decrease prior to 2012. Our study suggests that water exchange and sediment resuspension are dominant factors regulating the spatial and temporal variability of POC in the YBS.
Similar content being viewed by others
Introduction
The concentration of carbon dioxide (CO2) in the atmosphere has increased from approximately 280 parts per million in the beginning of the Industrial Era to about 400 ppm in 20131. Elevated levels of CO2 in the atmosphere can lead to problems such as global warming and ocean acidification2. The ocean is a major sink of atmospheric CO2 and plays a large role in mitigating the global warming1,3. The marginal seas account for only about 7% of the total ocean surface area, but contribute 14–30% of the oceanic primary productivity4. Therefore, the marginal seas may play an important role in the oceanic carbon cycle.
Biological productivity is significantly higher in the marginal seas relative to the open oceans, due to higher rates of nutrient supply through upwelling, riverine inputs, and/or terrestrial runof f 5. As a result, accumulation rate of organic carbon in the marginal seas is 8–30 times (per unit area) higher than that in the open oceans5. Particulate organic carbon (POC) is an important part of the organic carbon in the ocean, which has a direct linkage to the biological pump. There have been some studies on POC dynamics in the marginal seas. For example, a recent study in the northern Barents Sea showed the maximum POC at 20–40 m6. Hung, et al.7 reported that 27–93% of the POC flux in the East China Sea might be from resuspension of bottom sediments.
The Yellow-Bohai Sea is a marginal sea in the Northwest Pacific Ocean. There have been field studies of the carbon cycle in the Yellow-Bohai Sea. Previous studies have demonstrated that the Yellow-Bohai Sea is generally a sink of the atmospheric CO2, but there are some sections acting as a CO2 source8. Limited studies have shown that the Yellow-Bohai Sea is a significant repository of sedimentary total organic carbon with large spatial variability9,10; there is a significant seasonal and spatial variability in the POC of the Yellow-Bohai Sea, which may be associated with anthropogenic perturbations and oceanic physical processes10,11,12,13.
The main anthropogenic impacts in the Yellow-Bohai Sea may include terrestrial runoff and river discharge of nutrients and/or organic matters that promote biological activity14,15 and lead to higher levels of POC nearshore. On the other hand, oceanic physical processes can affect the biological and biogeochemical processes with implications for the temporal and spatial variability of POC. For example, the local movement of Yellow Sea Cold Water Mass can block the upward transportation of high-nutrient water and suspended particulate matters in the centers of north Yellow Sea and south Yellow Sea, which is often pronounced in the summer season11,16,17. In addition, physical and biogeochemical processes in the Yellow-Bohai Sea are largely influenced by the current systems that are linked with the northwest Pacific Ocean through the East China Sea, which may be associated with large-scale climate modes. In particular, the Yellow Sea Warm Current, as a branch of the Kuroshio Current extension, may be affected by the El Niño-Southern Oscillation (ENSO) and Pacific Decadal Oscillation (PDO)18,19,20.
Apart from the ENSO and PDO, the North Pacific Gyre Oscillation (NPGO) can also affect the physical and biogeochemical processes at interannual or decadal time scales in the marginal seas of the northwest Pacific21. A recent study shows that the temporal variability of sea surface height in the China sea is strongly modulated by the ENSO at the interannual time scale, but largely influenced by the NPGO and PDO at the decadal time scales22. Similarly, these major climate modes may also have influences on the physical and/or biogeochemical processes of the Yellow-Bohai Sea at interannual to decadal time scales. However, field measurements are too sparse in the Yellow-Bohai Sea to warrant the analyses of temporal variation of POC at interannual and longer time scales. On the other hand, ocean color remote sensing can provide large-scale, continuous and dense ocean data23. There have been studies of the spatial and temporal variations of POC at large scales by using remote sensed POC data24,25,26. For example, Stramska and Bialogrodzka24 applied ocean color data derived from SeaWiFS and MODIS to explore the seasonal and interannual change of POC in the Barents Sea.
There has been limited analysis of POC in the Yellow-Bohai Sea using remote sensed data (i.e., Cong, et al.27); little is done to evaluate how POC changes over the seasonal to interannual time scales in this region. Here, we use high-resolution POC data derived from MODIS-Aqua from July 2002 to December 2016 to study the spatial and temporal variability of surface POC in the Yellow-Bohai Sea. To explore the influence of large-scale climate modes on the dynamics of surface POC, we examine the correlations of surface POC with PDO, NPGO and ENSO indices. The objective of this study is to improve the understanding of the impact of human activities and natural processes on the spatial and temporal variations of POC in the Yellow-Bohai Sea.
Regional Setting
The Yellow-Bohai Sea is a semi-closed marginal sea located between China mainland and the Korean Peninsula, which is also a shallow sea with an average depth of 31 m, and the deepest (140 m) found in the Yellow Sea28. There are more than 17 rivers flowing into the Bohai Sea, including the Yellow River (the second largest sediment-load river in the world), Liao River, Luan River and Haihe River, which deliver a large amount of industrial and agricultural wastewater and sediment29,30,31.
The Yellow Sea has currents and water mass with remarkable seasonal variations, i.e. the Yellow Sea Cold Water Mass and the Yellow Sea Warm Current. The Yellow Sea Cold Water Mass is a bottom pool of remnant Yellow Sea Winter Water16, which is most significant in summer28,32. The existence of the Yellow Sea Cold Water Mass causes a strong stratification in the centers of north Yellow Sea and south Yellow Sea16,33. The Yellow Sea Warm Current is the main component of the Yellow Sea circulation, which initiates in fall, becomes strongest in winter then weaker in spring and weakest in summer34. The Yellow Sea Warm Current, as a branch of the extension of the Kuroshio Current (a western boundary current of the North Pacific Ocean), is the main source of outside seawater for the Yellow-Bohai Sea and the water exchange channel between the Yellow Sea and the East China Sea35. The existing of the Yellow Sea Cold Water Mass and changes in the Yellow Sea Warm Current would have large impacts on physical and biogeochemical processes in the Yellow-Bohai Sea at seasonal-to-interannual time scales.
Results and Discussions
Comparison of remote sensed POC with in situ data
In order to verify the reliability of remote sensed POC for the Yellow-Bohai Sea, we collected in situ POC data from published articles, and compared with the remote sensed POC over the same period and area. As shown in Table 1, POC levels are similar between the field measurements (190–459 mg m−3) and the remote sensed estimates (259–487 mg m−3); the relative differences are small (2–25%) except from in the Yellow Sea in 2012 (49%). However, the highest and lowest values are found during different periods and/or in different regions. For example, the highest POC is found during Apr-May 2010 from the field measurement, but in May 2012 from remoted sensed estimate in the Bohai Sea; the lowest POC is found in Nov 2012 from the field measurement but during Jun-Jul 2013 from remoted sensed estimate in the Yellow Sea. Nevertheless, both field measurement and remote sensed estimate show the highest values in spring.
Spatial pattern
Figure 1 presents the spatial distribution of remote sensed POC in the Yellow-Bohai Sea for the four seasons. Apparently, POC concentration is higher in the Bohai Sea and north Yellow Sea than in the south Yellow Sea, with an average of 413 ± 44, 369 ± 53, 316 ± 67 mg m−3, respectively (Table 2). In general, there is a decreasing trend from the nearshore to offshore in all four seasons.
Spatial distribution of POC (mg m−3) in (a) spring, (b) summer, (c) fall, and (d) winter over 2003–2016. The figure was generated by using Ferret v7.3 (http://ferret.pmel.noaa.gov/Ferret/).
There is evidence that primary productivity has large impacts on the spatial distribution of POC in some marginal seas, e.g. the East China Sea and the Barents Sea6,36. An early study indicates that primary production is higher in the Bohai Sea than in the Yellow Sea37. As an almost closed marginal sea, the Bohai Sea would receive a large amount of nutrients by terrestrial inputs, which can stimulate biological activities and lead to higher rates of primary production31. A field study shows a large spatial variability in nutrients in the Yellow-Bohai Sea, with a downward trend from the nearshore to the offshore15, which implies higher rates of biological production thus higher levels of POC in the water column near shore.
Apart from the local production, other processes would also affect the spatial distribution of POC. Many studies have showed that rivers often deliver a large amount of organic carbon annually to the coastal oceans38,39,40. For example, Trefry, et al.41 reports that the Mississippi River (in the USA) transports a large amount of POC into the Gulf of Mexico, which decreases sharply within a few kilometers from the river mouth. A field study conducted in spring and fall seasons (i.e., May and November, 2012) in the Yellow-Bohai Sea shows that the magnitude and variability of organic carbon is largely influenced by primary productivity, followed by sediment resuspension, riverine input and water exchange with the East China Sea10. In general, POC content is high in shallow waters because of resuspension of sedimentary organic matters, thus one may expect that the Bohai Sea (and the nearshore waters), with shallow waters, would have higher levels of POC in the water column. In addition, more terrestrial runoff into the Bohai Sea (relative to the Yellow Sea) would also deliver extra organic carbon into the basin42,43. On the other hand, water exchange between the Yellow Sea and the East China Sea would lead to reduced POC concentration in the Yellow Sea because POC content in the Yellow Sea is approximately twice of that in the East China Sea44.
Seasonal pattern
Our analyses indicate that surface POC in the Bohai Sea is highest in spring and lowest in winter, with mean values of 452, 415, 411 and 374 mg m−3 in spring, summer, fall and winter, respectively (Table 2). However, an earlier field study shows that the primary productivity in the Bohai Sea is higher in summer than in spring45, implying that there may be either extra POC inputs (e.g., via riverine input or resuspension) in spring or reduction of POC in summer (due to removal process or dilution). Given that the POC flux from the Yellow River into the Bohai Sea in summer accounts for about 86% of the total annual input39, one may rule out the first possibility, i.e., higher rates of POC inputs in spring through riverine input. There is evidence that the suspended sediment in the surface of the Bohai Sea is higher in spring than in summer46. As demonstrated in Fig. 2, the decrease of POC from spring to summer occurs mainly in the central part that connects with the north Yellow Sea. There is evidence of significant water exchange between the Bohai Sea and the Yellow Sea in summer, i.e., “the outflow in the upper layer and the inflow in the bottom layer of the Bohai Strait”47, which would cause a reduction of summer POC in the Bohai Sea (i.e., the dilution effect).
Spatial distribution of the difference between the season mean and annual mean POC (mg m−3) for (a) spring, (b) summer, (c) fall, and (d) winter. The figure was generated by using Ferret v7.3 (http://ferret.pmel.noaa.gov/Ferret/).
For the Yellow Sea, surface POC is highest in spring and lowest in summer except in the coastal area of the south Yellow Sea (Fig. 2). A very earlier study showed that the primary productivity was higher in summer than in winter during 1984–198548; a recent study of the north Yellow Sea revealed that the primary productivity in the water column was about three times higher in summer (mid-July to early August) than in winter (early January). However, our study shows that POC in winter is higher than in summer, implying that there may be processes causing a decrease in summer POC and/or an increase in winter POC. According to Table 2 and Fig. 1b, the spatial variability of POC is largest (104 mg m−3) in summer with extremely low values (~100 mg m−3) found in the center of the south Yellow Sea. The extremely low POC values in summer may be linked with the Yellow Sea Cold Water Mass that can causes a strong stratification (thus weak vertical mixing) and less upward supply of suspended POC17. On the other hand, there is evidence of resuspension enhancing from fall to winter49, which leads to an increasing trend in POC over the second half of the year. There is also evidence of pronounced horizontal transportation of suspended particulate matters in winter in the Yellow Sea49, which may be responsible for the weak spatial variability in winter POC (see Fig. 1d).
Interannual variability
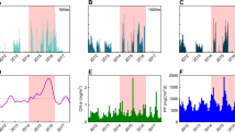
We evaluate the temporal variability of POC over two bands: 37.5°N–39.5°N and 34.5°N–36.5°N, in which the north band covers both the Bohai Sea and north Yellow Sea. Figure 3a shows a strong seasonal to interannual variability of POC in the Bohai Sea (119°E–121°E), with anomalously high values found during the fall in 2013 and 2014. There are also strong seasonal and interannual variations of POC in the Yellow Sea especially in the south Yellow Sea (Fig. 3a,b). To further assess the interannual variability, we examine the time series of mean POC for each season in the central sections of the Bohai, north and south Yellow Sea. Overall, interannual variability is strongest in fall in all three sub-regions (Fig. 4). Interestingly, interannual variability is weakest in spring in the central Bohai Sea, but in summer in the centers of both north and south Yellow Sea. Surface POC in the central north Yellow Sea has a distinct decrease of POC in fall prior to 2012 and an increase during 2012–2015. Surface POC shows a significant increasing trend in the south Yellow Sea in spring and fall during 2012–2015.
The interannual variability of POC (mg m−3) over two-degree band for (a) the Bohai Sea-north Yellow Sea (37.5°N–39.5°N) and (b) south Yellow Sea (34.5°N–36.5°N). The figure was generated by using Ferret v7.3 (http://ferret.pmel.noaa.gov/Ferret/).
Mean POC (mg m−3) in the representative boxes of (a) the Bohai Sea (119.5°E–120.5°E, 38°N–39°N), (b) the north Yellow Sea (123°E–124°E, 37.5°N–38.5°N), (c) the south Yellow Sea (123°E–124°E, 34°N–35°N) in spring (black lines), summer (red lines), fall (blue lines) and winter (purple lines). The figure was generated by using Ferret v7.3 (http://ferret.pmel.noaa.gov/Ferret/).
To evaluate the mechanisms responsible for the interannual variability of POC in the Yellow-Bohai Sea, we first analyze the anomaly of satellite derived chlorophyll and temporal variability in nutrients. Figure 5b shows that there is an overall increasing trend in chlorophyll prior to year 2012, indicating an enhancement in biological activity over this period. Indeed, there is evidence that the amount of nutrients of the Yellow-Bohai Sea had an increasing trend from 2002 to 201150,51,52. However, POC shows a general decreasing trend prior to 2012 (Fig. 5a), implying that the relatively higher POC content in the early 2000s may be attributable to more allochthonous sources (e.g., through riverine inputs). Based on the analyses of POC fluxes from the major rivers to the Yellow-Bohai Sea, there was indeed a decreasing trend during the period of 2003–200942.
The interannual variability of (a) POC, (b) chlorophyll, and (c) POC chlorophyll ratio in the Bohai Sea (black line), north Yellow Sea (red line) and south Yellow Sea (blue line), and (d) time series of PDO (green line), NPGO (purple line) and SOI (blue line) indices. The figure was generated by using Ferret v7.3 (http://ferret.pmel.noaa.gov/Ferret/).
There is a distinct increasing trend in surface POC (mainly in fall), but chlorophyll shows little change from 2012 to mid-2015, implying non-biological processes responsible for the increased POC in the Yellow-Bohai Sea, which may include riverine inputs, resuspension of sediment and water exchange with the East China Sea10. According to the data from the Bulletin of China River Sediment (http://www.mwr.gov.cn/sj/tjgb/zghlnsgb/), the sediment load into the Yellow River decreased significantly post 2013, implying that riverine inputs might not be responsible for the elevated POC. On the other hand, the recent study of Yin, et al.53 indicates that the interannual variability of suspended sediment is influenced by the Yellow Sea Warm Current that flows from the East China Sea to the Yellow Sea, and transports the waters of the Kuroshio Current54. The Yellow Sea Warm Current was strong during the winter of 2012/201355, but weak during the winter of 2014/2015 owing to the weak East Asian winter monsoon56,57, which implies that the water exchange with the East China Sea was weak post 2013. Because POC concentration was higher in the Yellow Sea than in the East China Sea10, water exchange between the Yellow-Bohai Sea and East China Sea would result in lower POC in the Yellow Sea (the dilution effect); the weaker Yellow Sea Warm Current would have a less dilution effect on POC in the Yellow-Bohai Sea, which might be partly responsible for the increased POC. Interestingly, surface POC was also anomalously high during 2012–2015 in the northwest Pacific Ocean58, which could have influence on the POC dynamics of the Yellow-Bohai Sea through the current system.
Climate variability influences on POC
There is evidence that the presence of El Niño (La Niña) could weaken (strengthen) the East Asian winter monsoon59. The study of Li56 reveals that a weak (strong) East Asian winter monsoon can lead to a weak (strong) Yellow Sea Warm Current, resulting in a weak (strong) water exchange between the Yellow-Bohai Sea and the East China Sea. There were several La Niña events during 2002–2012, i.e., 2005–2006, 2007–2009 and 2010–2011, with continuous strong winter monsoon for six years until the winter 2012/201355, which implies that the Yellow Sea Warm Current might be strong during 2005–2011. On the other hand, there were also weak El Niño events during the period of our study, i.e. the winter of 2012/2013 and 2013/2014, and a strong El Niño event during 2014–2015, resulting in a weak winter monsoon. Apart from ENSO, PDO can also affect the East Asia winter monsoon, i.e., when PDO is in a warm phase, the winter monsoon is weaken57. Apparently, ENSO and PDO might have impacts on the dynamics of surface POC in the Yellow-Bohai Sea through the influence on the East Asian winter monsoon. In addition, a study shows that the NPGO can also affect the physical and biogeochemical processes at interannual or decadal time scales in the marginal seas of the northwest Pacific21.
To explore the influence of climate modes on the POC in the Yellow-Bohai Sea, we assess the relationship of surface POC with the three climate modes (i.e., PDO, ENSO and NPGO) (Table 3). Our analyses demonstrate that POC is only negatively correlated with the NPGO index in the Bohai Sea, but positively correlated with the PDO index and negatively correlated with the NPGO index and SOI in the Yellow Sea. Apparently, large-scale physical processes (e.g., ocean circulation and ocean-atmosphere interaction) have significant impacts on the interannual variability of POC in the Yellow-Bohai Sea.
Conclusions and Future Work
Our study shows large spatial and temporal variations in the surface POC of the Yellow-Bohai Sea. Surface POC is generally higher in the Bohai Sea (315–588 mg m−3) than in the Yellow Sea (181–492 mg m−3), with a declining trend from the nearshore to offshore. Mean POC is highest in spring for the whole Yellow-Bohai Sea and lowest in winter in the Bohai Sea but in summer in the Yellow Sea. The spatial and seasonal patterns of POC are attributable to complex influences of primary productivity, sediment resuspension, water exchange and terrestrial inputs. Our analyses show an overall decreasing trend in POC prior to year 2012 but upward trend until the end of 2015, which is almost opposite to chlorophyll. The decline (prior to 2012) might be associated with a decline in riverine inputs of allochthonous POC into the Yellow-Bohai Sea and a strengthened water exchange with the East China Sea. However, the increase during 2012–2015 (mainly in the fall-winter season) was a result of a decreased water exchange with the East China Sea that might be associated with the weakened Yellow Sea Warm Current. Preliminary analysis indicates that climate modes of ENSO, PDO and NPGO may have various impacts on the surface POC in the Yellow-Bohai Sea. Future studies with quantitative approaches are needed to investigate the different influences of biological productivity, sediment resuspension, physical transport and terrestrial inputs at various time scales to better understand the climate and anthropogenic impacts on the dynamics and fate of POC in the Yellow-Bohai Sea.
Materials and Methods
Data sources
The primary data set is monthly mean values of surface POC derived from MODIS-Aqua (https://oceandata.sci.gsfc.nasa.gov). The satellite mission provides global coverage of remote sensed reflectances in selected spectral bands in the visible and near infrared spectral bands at approximately every 2 days24. We use the Level 3 POC data with a 4 km resolution (Standard Mapped Images, SMI) from July 2002 to December 2016, which was based on an algorithm by Stramski et al.60. This algorithm uses an empirical relationship derived from in situ measurements of POC and blue-to-green band ratios of spectral remotely sensed reflectances (Rrs(λ)) to calculate the concentration of POC60, which is:
where a and b is set as 203.2 and −1.034, respectively. We use Ferret software to fill the missing values with linear interpolation from the nearest surrounding points. In this study, we consider three sub-regions, i.e. the Bohai Sea (118.5°E:121°E, 37°N:40°N), the north Yellow Sea (121°E:124.5°E, 37°N:40°N) and the south Yellow Sea (119°E:126°E, 33°N:37°N).
We collect monthly data of three climate modes indices, i.e., PDO index (http://jisao.washington.edu/pdo/), NPGO index (http://www.o3d.org/npgo/) and Southern Oscillation Index (SOI) (http://www.cpc.ncep.noaa.gov/data/indices/soi) from January 2003 to December 2016. The PDO and NPGO indices of climate variability emerge from analyses of northeast Pacific sea-surface temperature anomalies and sea-surface height anomalies over the region (180°W–110°W; 25°N–62°N), which are the first and second corresponding principal components using empirical orthogonal function techniques21. The SOI is one measure of the large-scale fluctuations in air pressure occurring between the western and eastern tropical Pacific (i.e., the state of the Southern Oscillation) during El Niño and La Niña episodes. In general, this index has been calculated based on the differences in air pressure anomaly between Tahiti and Darwin, Australia. We carry out correlation analyses to assess the relationship between POC anomaly and climate modes through using SPSS software to calculate the correlation coefficient between monthly mean POC in different regions and climate modes.
Data availability
The data are available at https://oceandata.sci.gsfc.nasa.gov.
References
Le Quéré, C. et al. Global carbon budget 2014. Earth System Science Data 7, 47–85, https://doi.org/10.5194/essd-7-47-2015 (2015).
Sabine, C. L. & Tanhua, T. Estimation of anthropogenic CO2 inventories in the ocean. Annual Review of Marine Science 2, 175–198 (2010).
Siegenthaler, U. & Sarmiento, J. Atmospheric carbon dioxide and the ocean. Nature 365, 119–125 (1993).
Gattuso, J. P., Frankignoulle, M. & Wollast, R. Carbon and carbonate metabolism in coastal aquatic ecosystems. Annual Review of Ecology & Systematics 29, 405–434 (1998).
Chen, C. T. A. et al. Enhanced buoyancy and hence upwelling of subsurface Kuroshio waters after a typhoon in the southern East China Sea. Journal of Marine Systems 42, 65–79 (2003).
Reigstad, M., Riser, C. W., Wassmann, P. & Ratkova, T. Vertical export of particulate organic carbon: Attenuation, composition and loss rates in the northern Barents Sea. Deep-Sea Research Part II 55, 2308–2319 (2008).
Hung, C. C. et al. Fluxes of particulate organic carbon in the East China Sea in summer. Biogeosciences 10, 6469–6484 (2013).
Song, J. Carbon cycling processes and carbon fixed by organisms in China marginal seas. Journal of Fishery Sciences of China 18, 703–711, https://doi.org/10.3724/sp.j.1118.2011.00703 (2011).
Hu, L. et al. Recent organic carbon sequestration in the shelf sediments of the Bohai Sea and Yellow Sea, China. Journal of Marine Systems 155, 50–58, https://doi.org/10.1016/j.jmarsys.2015.10.018 (2016).
Liu, J. et al. Distribution and budget of organic carbon in the Bohai and Yellow Seas. Advances in Earth Science 30, 564–578 (2015).
Zhang, H., Yang, L. & Lisha Wang, E. A. Distribution and source analyses of particulate organic carbon in the Yellow and Bohai Sea during summer, 2013. Haiyang Xuebao (2016).
Cheng, J. Distribution and Sources of Particulate Organic Carbon in the Yellow Sea and East China Sea, (Ocean university of China 2011).
Shi, X. Y., Zhang, T., Zhang, C. S. & Cheng, J. Spatial and temporal distribution of particulate organic carbon in Yellow Sea and East China Sea. Marine Environmental Science (2011).
Tyrrell, T. The relative influences of nitrogen and phosphorus on oceanic primary production. Nature 400, 525–531 (1999).
Zhao, C., Zang, J., Liu, J., Sun, T. & Ran, X. Distribution and budget of nitrogen and phosphorus and their influence on the ecosystem in the Bohai Sea and Yellow Sea. China Environment Science 36, 2115–2127 (2016).
Su, J. & Huang, D. On the current field associated with the Yellow Sea Cold Water Mass. Oceanologia Et Limnologia Sinica Supplement, 1–7 (1995).
Bao, X. W., Zhen, L. I., Wang, Y. Z. & Na, L. I. Sediment distribution features in the North Yellow Sea during Summer and Winter. Journal of Sediment Research (2010).
Hu, D. et al. Pacific western boundary currents and their roles in climate. Nature 522, 299 (2015).
Kashino, Y. et al. Observations of the North Equatorial Current, Mindanao Current, and Kuroshio current system during the 2006/07 El Niño and 2007/08 La Niña. Journal of Oceanography 65, 325–333 (2009).
Qiu, B. Kuroshio extension variability and forcing of the pacific decadal oscillations: responses and potential feedback. Journal of Physical Oceanography 33, 2465–2482 (2003).
Di Lorenzo, E. et al. North Pacific Gyre Oscillation links ocean climate and ecosystem change. Geophysical Research Letters 35, https://doi.org/10.1029/2007gl032838 (2008).
Zhang, X. et al. Climate modulation on sea surface height in China seas. Chinese Journal of Oceanology and Limnology 33, 1245–1255 (2015).
Pan, D. & Li, Y. The development of marine optical remote sensing and the frontiers. Engineering Science 5, 39–43 (2003).
Stramska, M. & Bialogrodzka, J. Satellite observations of seasonal and regional variability of particulate organic carbon concentration in the Barents Sea. Oceanologia 58, 249–263 (2016).
Świrgoń, M. & Stramska, M. Comparison of in situ and satellite ocean color determinations of particulate organic carbon concentration in the global ocean. Oceanologia 57, 25–31 (2015).
Allison, D. B., Stramski, D. & Mitchell, B. G. Seasonal and interannual variability of particulate organic carbon within the Southern Ocean from satellite ocean color observations. Journal of Geophysical Research Oceans 115, 160–164 (2010).
Cong, P., Qu, L., Han, G. & Yang, X. Remotely sensed detection and application analysis of ocean particulate organic carbon. Marine Environment Science 31, 300–304 (2012).
Chen, C.-T. A. Chemical and physical fronts in the Bohai, Yellow and East China seas. Journal of Marine Systems 78, 394–410 (2009).
Shan, B., Jie, L., Zhang, W., Di, Z. & Xin, J. Characteristics of phosphorus components in the sediments of main rivers into the Bohai Sea. Ecological Engineering 97, 426–433 (2016).
Jiang, H. Distribution and burial flux of phosphorus in sediments of the Bohai Sea. Acta Scientiae Circumstantiae 33, 125–132 (2013).
Wei, H., Sun, J., Moll, A. & Zhao, L. Phytoplankton dynamics in the Bohai Sea—observations and modelling. Journal of Marine Systems 44, 233–251 (2004).
Zhang, S., Wang, Q., Lü, Y., Cui, H. & Yuan, Y. Observation of the seasonal evolution of the Yellow Sea Cold Water Mass in 1996–1998. Continental Shelf Research 28, 442–457 (2008).
Yang, H. W., Cho, Y. K., Seo, G. H., You, S. H. & Seo, J. W. Interannual variation of the southern limit in the Yellow Sea Bottom Cold Water and its causes. Journal of Marine Systems 139, 119–127 (2014).
Teague, W. J. & Jacobs, G. A. Current observations on the development of the Yellow Sea Warm Current. Journal of Geophysical Research 105, 3401–3411 (2000).
Yuan, D., Zhu, J., Li, C. & Hu, D. Cross-shelf circulation in the Yellow and East China Seas indicated by MODIS satellite observations. Journal of Marine Systems 70, 134–149 (2008).
Hung, C. C., Tseng, C. W., Gong, G. C. & Chen, K. S. Behavior and fluxes of particulate organic carbon in the East China Sea. Biogeosciences Discussions 10, 4271–4302 (2013).
Tan, S. & Shi, G. Remote sensing for ocean primary productivity and its spatio-temporal variability in the China Seas. Acta Geographica Sinica 61, 1189–1199 (2006).
Bianchi, T. S., Wysocki, L. A., Stewart, M., Filley, T. R. & Mckee, B. A. Temporal variability in terrestrially-derived sources of particulate organic carbon in the lower Mississippi River and its upper tributaries. Geochimica Et Cosmochimica Acta 71, 4425–4437 (2007).
Wang, X., Ma, H., Li, R., Song, Z. & Wu, J. Seasonal fluxes and source variation of organic carbon transported by two major Chinese Rivers: The Yellow River and Changjiang (Yangtze) River. Global Biogeochemical Cycles 26, 2025 (2012).
Galy, V., Ehrenbrink, B. P. E. & Eglinton, T. I. A global perspective on riverine export of terrestrial organic carbon to the ocean. AGU Fall Meeting Abstracts (2017).
Trefry, J. H., Metz, S., Nelsen, T. A., Trocine, R. P. & Eadie, B. J. Transport of particulate organic carbon by the Mississippi River and its fate in the Gulf of Mexico. Estuaries 17, 839–849 (1994).
Zhu, X., Guirui, Y. U., Gao, Y. & Wang, Q. Fluxes of particulate carbon from rivers to the ocean and their changing tendency in China. Progress in Geography 31, 118–122 (2012).
Ling-Wei, L. I., Liu, S. M., Zhou, Z. Q. & Chao, L. U. Distribution of biogenic elements in the southern and central Bohai Sea sediments. Marine Sciences 34, 59–68 (2010).
Cheng, J. et al. Temporal and spatial distribution of particulate organic carbon in the Yellow Sea and East China Sea in spring. Environmental Science 32, 2505–2511 (2011).
Lü, R., Xia, B., Li, B. & Fei, Z. The fluctuations of primary productivity in Bohai Sea waters over ten years. Advances in Marine Science (1999).
Pang, C. G., Kun, L. I. & Wei, Y. U. Distribution characteristics,seasonal variability and dynamical mechanism of suspended sediment in the surface layer of the Bohai Sea. Advances in Marine Science 32, 450–458 (2014).
Zhang, Z. Observation and analysis of the coastal current and its adjacent current system in the China offshore waters, Ocean University of China (2014).
Zhu, M. & Sun, M. Chlorophyll a and Primary Productivity in the Yellow Sea. (1993).
Pang, C., Bai, X. & Hu, D. The Transport and Sedimentation of Suspended Matter and Their Seasonal Variation are Affected by Circulation and Tide Current in the Bohai Sea, the Yellow Sea and the East China Sea. Studia Marina Sinica (2004).
Gao, Y. et al. Impact of external nitrogen and phosphorus input between 2006 and 2010 on carbon cycle in China seas. Regional Environmental Change 15, 631–641, https://doi.org/10.1007/s10113-014-0664-2 (2014).
Xing, H. Y. et al. Annual variation of nutrients and influential factors on it in Sishili Bay. Marine Science Bulletin (2013).
Zhang, J. F. Studis on the interannual variation law of the nutrient salts of nitrogen and phosphorus in Bohai Bay. Journal of Anhui Agricultural Sciences (2007).
Yin, Q., Gao, S., Gao, M. & Yi, J. Inter-annual variation of suspended sediment concentration in the surface waters of the Yellow Sea and East China Sea. Marine Science Bulletin 35, 494–506 (2016).
Jacobs, G. A., Hur, H. B. & Riedlinger, S. K. Yellow and East China Seas response to winds and current. Journal of Geophysical Research Atmospheres 105, 21947–21968 (2000).
Wang, D. et al. Features and Possible Causes for East Asian Winter Monsoon in 2012/2013. Meteorological Monthly 39, 930–937 (2013).
Li, A. Study on the interannual variability of the Yellow Sea Cold Water Mass. Graduate School of Chinese Academy of Sciences (Institute of Oceanology), (2016).
Wang, D. et al. Features and Possible Causes for East Asian Winter Monsoon in 2014/2015. Meteorological Monthly 41, 907–914 (2015).
Yu, J. & Wang, X. Spatial and temporal variations of particulate organic carbon in the Northwest Pacific. Remote Sensing for Studying the Ocean-Atmosphere Interface Abstracts (2018).
Li, C. Interaction between anomalous winter monsoon in East Asia and El Nino events. Advances in Atmospheric Sciences 7, 36–46 (1990).
Stramski, D. et al. Relationships between the surface concentration of particulate organic carbon and optical properties in the eastern South Pacific and eastern Atlantic Oceans. Biogeosciences 5, 171–201 (2008).
Shang, R. The distribution and influence factors of organic carbon in the Bohai Sea and Yellow Sea of 2010, (Chinese Marine University, 2011).
Acknowledgements
This research is supported by the National Key Basic Research Program (2013CB956602), the Fundamental Research Funds for the Central Universities (312231103) and the China Postdoctoral Science Foundation (2016M600059).
Author information
Authors and Affiliations
Contributions
X.J.W. designed research, H.F., H.B.Z. and Z.T.Y. analyzed data, H.F. and X.J.W. prepared the manuscript. All authors contributed to the interpretation of results and/or writing.
Corresponding authors
Ethics declarations
Competing Interests
The authors declare no competing interests.
Additional information
Publisher's note: Springer Nature remains neutral with regard to jurisdictional claims in published maps and institutional affiliations.
Rights and permissions
Open Access This article is licensed under a Creative Commons Attribution 4.0 International License, which permits use, sharing, adaptation, distribution and reproduction in any medium or format, as long as you give appropriate credit to the original author(s) and the source, provide a link to the Creative Commons license, and indicate if changes were made. The images or other third party material in this article are included in the article’s Creative Commons license, unless indicated otherwise in a credit line to the material. If material is not included in the article’s Creative Commons license and your intended use is not permitted by statutory regulation or exceeds the permitted use, you will need to obtain permission directly from the copyright holder. To view a copy of this license, visit http://creativecommons.org/licenses/by/4.0/.
About this article
Cite this article
Fan, H., Wang, X., Zhang, H. et al. Spatial and temporal variations of particulate organic carbon in the Yellow-Bohai Sea over 2002–2016. Sci Rep 8, 7971 (2018). https://doi.org/10.1038/s41598-018-26373-w
Received:
Accepted:
Published:
Version of record:
DOI: https://doi.org/10.1038/s41598-018-26373-w
This article is cited by
-
Decadal trends in particulate organic carbon in the Arabian Sea: biogeochemical drivers across coastal and offshore waters
Journal of Oceanology and Limnology (2026)
-
Assessing the Accuracy and Performance of Satellite-Derived Particulate Organic Carbon in Arabian Sea Coastal Waters with Oceansat-3 (OCM), MODIS-Aqua and In-Situ Datasets
Journal of the Indian Society of Remote Sensing (2025)
-
The impact of pond aquaculture on the composition of organic carbon and nitrogen in suspended matter: an evidence from the Tam Giang–Cau Hai lagoon system in Central Vietnam
Environmental Science and Pollution Research (2025)
-
Variations of chlorophyll-a and particulate organic carbon in the Yellow-Bohai Sea: in response to the Typhoon Lekima event
Geoscience Letters (2021)
-
Globally consistent assessment of coastal eutrophication
Nature Communications (2021)







