Abstract
While surgical resection combined with temozolomide (TMZ) chemotherapy remains the cornerstone of glioma treatment, therapeutic efficacy is significantly limited by intrinsic and acquired TMZ resistance. This study identified elevated expression of circular RNA circ0059511 in TMZ-resistant glioblastoma tissues and delineated its mechanistic role in chemoresistance. Circ0059511 silencing suppressed glioma cell proliferation, clonogenicity, and metastatic potential, as confirmed by Western blotting. These findings were corroborated in subcutaneous xenograft models, where circ0059511 silencing combined with TMZ reduced tumor volume. Mechanistically, circ0059511 functions as a competitive endogenous RNA that sequesters miR-194-5p, thereby derepressing FZD6 translation to sustain chemoresistance. Rescue experiments established the hierarchical regulatory axis: miR-194-5p inhibition and FZD6 ablation partially reversed the TMZ-sensitizing effects of circ0059511 knockdown. Our work unveils the circ0059511/miR-194-5p/FZD6 axis as a central mediator of TMZ resistance in glioblastoma, providing a rationale for combinatorial therapeutic strategies to overcome chemoresistance.
Similar content being viewed by others
Introduction
Glioma represents the most prevalent and highly recurrent primary malignant tumor in the intracranial cavity, with high-grade gliomas exhibiting an exceptionally poor 5-year survival rate1,2,3,4. Currently, maximal safe surgical resection followed by adjuvant radiotherapy and chemotherapy constitutes the cornerstone of glioma treatment. Temozolomide (TMZ) is the first-line chemotherapeutic agent for glioma in many countries worldwide5,6, which has been found to have a good effect on promoting glioma cell apoptosis and impeding glioma cell proliferation7,8. However, the use of TMZ often leads to secondary drug resistance, which compromises its therapeutic efficacy9,10. Current research on TMZ resistance mechanisms remains inadequate, with neither MGMT promoter methylation status nor therapeutic interventions targeting EGFR variant III or peptide-based vaccines demonstrating significant clinical efficacy in randomized controlled trials11. Therefore, investigating novel mechanisms of TMZ resistance, particularly targeting circular RNAs (circRNAs), may improve clinical outcomes in glioma patients.
CircRNAs are a class of closed loop circular non-coding RNAs. Structurally, circRNAs are covalently closed loops, in which the 5′ and 3′ ends are joined to form a continuous circle12. CircRNAs often act as microRNA sponges, sequestering these small RNAs and thereby modulating gene expression13. Dysregulated circRNAs have been reported in many types of human cancers, and are closely associated with various human cancers development14,15. CircRNAs are critically involved in human cancer development such as glioma having been widely documented13,16. Recent discoveries have showed that the changing in expression levels of circRNAs play key roles in the drug resistance of cancer cells, such as glioma cell17,18. Hsa_circ_0072309 enhances autophagy and temozolomide sensitivity in wild-type p53 glioblastoma19. Suppression of hsa_circ_0110757 significantly enhances TMZ-induced apoptosis by regulating the hsa-miR-1298-5p/ITGA1 axis in glioblastoma20. Our previous study has shown that circ_0072083 which was transferred by exosome-mediated could enhance the resistant effect of TMZ chemotherapy in glioma21. Therefore, it is reasonable to think that circRNAs may play essential roles in regulating chemosensitivity of glioma to TMZ. A microarray study of secondary TMZ-resistant glioblastoma identified hsa_circ_0059511 as one of the most upregulated circRNAs, suggesting it might be involved in TMZ resistance22. Our preliminary studies independently confirmed the elevated expression of circ_0059511 in TMZ-resistant glioblastoma specimens. Since the role of circ_0059511 in chemoresistance had not been characterized, we selected it for further investigation to determine if it contributes to TMZ resistance and could serve as a predictor of TMZ response.
The purpose of this work was to explore the function of hsa_circ_0059511 on mediating chemosensitivity of glioma to TMZ and to preliminarily explore the potential molecular mechanism by which hsa_circ_0059511 regulated its downstream target effector to cause the TMZ chemotherapeutic resistance in glioma cells.
Materials and methods
CircRNA expression analysis in TMZ-resistant GBM cells
Expression data of GSE249637 were extracted from GEO database. All statistical analyses were conducted using R version 4.2.1 (https://www.r-project.org/). Differential expression analysis of circRNA expression profiles was performed using the limma package (version 3.52.1), with empirical Bayes moderation applied to improve variance estimates. Data normalization, including quantile normalization, was implemented via the preprocessCore package (version 1.58.0), while data visualization—including heatmaps and volcano plots—was performed using ggplot2 (version 3.4.0) and ComplexHeatmap (version 2.12.0). A false discovery rate (FDR) < 0.05 and absolute log2 fold-change > 1 were used as thresholds for significance unless otherwise stated.
Cell culture
Human GBM cell lines U251 and T98G were purchased from the Cell Bank of the Chinese Academy of Sciences (Shanghai, China) and human astrocyte cell line SVGp12 was obtained from Mingzhou Biotechnology (Zhejiang, China). Cells were cultured in DMEM with 10% fetal bovine serum (FBS). The cells were kept in an incubator with 5% CO2 at 37ºC degree.
Construction of lentiviral shRNA vector targeting circRNA-0059511 and screening of stably transfected clones
Lentivirus LV3shRNA circRNA-0059511 was constructed by Shanghai EenePharma Biotech, Shanghai, China. The scramble sequences of TTCTCCGAACGTGTCACGT were inserted into lentivirus LV3 vector to form shRNA NC and the targeting sequences of GTTAAGCTGAGATCTGTAT were inserted into lentivirus LV3 vector to form shRNA has_circ_0059511lentivirus. Both of the two lentivirus shRNAs were successfully constructed and packed, which were subsequently transduced into U251 and T98G cells, respectively. Puromycin was used to screen the stably transfecting shRNA clones. qRT-PCR was used to assess the efficacy of shRNA hsa_circ_0059511 on inhibiting its expression levels.
Construct of circRNA-0059511 over-expressing vector and screened the stably over-expressing clones
The full-length cDNA of circRNA-0059511 was synthesized de novo synthesis and was inserted into pcDNA 3.1( +) vector by EcoRI and XbaI restriction sites by Shanghai EenePharma Biotech, Shanghai, China. The stably transfecting clones were screened by using G418 after U251 and T98G cells had been transfected with pcDNA 3.1( +)-circ0059511. qRT-PCR was used to assess the over-expressing levels of hsa_circ_0059511 on the two cells.
Western blot
For frozen glioma tissues, tissues were homogenized in 1 ml RIPA lysis buffer. The concentration of the sample was quantitatively determined by BCA (Thermo, USA) protein assay. The lysate was mixed with loading buffer after heated at 100 °C for 5 min. In brief, equal protein amount was loaded on 8–12% SDS-PAGE and then transferred to a PVDF membrane, which was blocked in 5% non-fat milk for 1 h and incubated with the primary antibody Frizzled 6 rabbit monoclonal antibody (1:1000, ab290728, abcam, USA), with beta-Tubulin mouse monoclonal antibody (1:1000, ab78078, abcam, USA) as loading control at 4 °C overnight. Secondary antibodies (1:10,000, Proteintech, Wuhan, Chian) were used to incubate the membrane in shade environment at room temperature for 1 h. And signals were visualized with an enhanced chemiluminescence (ECL) western blotting analysis system (Amersham Pharmacia Biosciences).
Hsa-miR-194-5p transfection
The hsa-miR-194-5p mimics and inhibitor as well as both mimics NC and inhibitor NC were designed and synthesized by Shanghai GenePharma Co, LTD (China), which were transfected into U251 and T98G cells at final concentration of 50 nM with Lipofectamine 2000 (Invitrogen), respectively by using the method provided by the manufacturer.
FZD6 siRNA transfection
FZD6 siRNAs used in this study were composed of 3 different targets of FZD6 siRNAs, which were also produced by Shanghai EenePharma Biotech. The target sites were (1) FZD6-Homo-479; (2) FZD6-Homo-1225 and (3) FZD6-Homo-1922, which were pooled together before use, and were transfected into U251 and T98G cells at final concentration of 50 nM also with Lipofectamine 2000 (Invitrogen), respectively by using the method provided by the manufacturer.
Cell proliferation assay by EdU
The concentration of TMZ used in the cell proliferation and 5-ethynyl-2′-deoxyuridine (EdU) assays was 400 μM23 for both U251 and T98G cells. This dose was chosen based on previous studies of TMZ in glioma cells and our preliminary tests, which showed that 400 μM TMZ produces a measurable inhibitory effect without completely abolishing cell viability, allowing detection of any sensitization due to circ0059511 knockdown. EdU assay was performed according to the instructions of the kit known as BeyoClick EdU-594 provided by the manufacturer (Beyotome Biotech Inc, Haimen, Jiangsu, China), which assessed 48 h post-TMZ treatment.
Cell migration and invasion assay
Transwell migration and invasion assays were performed based on the previously introduced methods24. The Transwell chamber (8 μm aperture) used were Corning 3422 Transwell nesting (Corning Incorporated, New York, USA). Except Transwell invasion assay needs to place 1:6 diluted matrigel in the upper chamber before test, the other procEdUres were the same as those for migration. The cells seeded for both U251 and T98G and for both the two assays were 1 × 104, which were performed after cells had been treated with TMZ for 48 h.The cell numbers from the average 5 visual fields were regarded as the results of migration or invasion.
Extraction of RNA and qRT-PCR assay
Total RNA in both cell and nude mice tissues was isolated with Trizol reagent (Ambion, Invitrogen, Austin, TX, USA) according to the instructions of manufacturer. cDNA was synthesized using the GoScript Reverse Ttranscription System (A5001) (Promega Company, Fitchburg, WI, USA) for circRNA or by the miRcute enhanced miRNA cDNA first strand synthesis Kit (KR211) (Tiangen Biotech Co., LTD, Beijing, China) for miR-194-5p. Then, qRT-PCR was conducted by using GoTaq qPCR Master Mix (A6001) for circRNA and the internal GAPDH, or by using miRcute enhanced miRNA fluorescence quantitative detection kit (SYBR Green)(FP411) (Tiangen) for miR-194-5p and the internal reference U6, according to the instructions of the manufacturers. The qRT-PCR primer for circRNA0059511 and GAPDH were 5′-CTGGAGTTAAGCTGAGATCTGTATC-3′ and 5′-TGACTTTGTCTCTCTCACTGAGC-3′; 5´-GAACGGGAAGCTCACTG-3´ and 5´-GCCTGCTTCACCACCTTCT-3´, respectively; The primers for miR-194-5p and U6 were purchased from Tangen Company. qPCR was performed in ABI Q5 real time qPCR system (Applied Biosystems, Foster City, CA), using the methods of assessing cycle threshold (Ct) values and standardized calculating through a 2−△△CT.
FZD6 immunofluorescence assay
In terms of immunofluorescence assay (IFC) for detection of FZD6 expression levels, the procEdUres were as followings: after wild type, shRNA NC and circRNA0059511 stably transfected U251 and T98G had been transfected with microRNA NC or inhibitor NC, hsa-miR-194-5p mimics or inhibitor, respectively for 48 h, and had been treated with TMZ or DMSO for 48 h, both of the U251 and T98G cells were washed by PBS for 3 times and then fixed with 4% paraformaldehyde for 30 min, followed treated with 0.3% Triton X100 in PBS for 30 min. The cells were then blocked with 3% BSA with 0.3% Triton X100 in PBS for 1 h and followed, incubated with anti-FZD6 primary antibody (rabbit polyclonal, 1:1000 dilution; Proteintech, Cat# 16,825-1-AP) at 4 °C overnight, respectively. Next day, the cells were incubated with Alexa fluorescence marked secondary antibody (goat anti-rabbit antibody) at room temperature for 1 h. The cell nuclei were traced with DAPI (Beyotime Biotechnology, Haimen, Jiangsu, China) for 15 min. The fluorescence signals were detected by using an Olympus BX23 fluorescence microscope.
FZD6 immunohistochemical assay
In terms of immunohistochemical assay ((IHC) for FZD6 expression levels in the tissues of nude mice, the method described by Lin C previously was used by us with minor change25: the antibody used in this study was anti-FZD6, and the IHC assay kit produced by Maixin Biotechnology, Fujian, China was used for the FZD6 IHC detection.
Tumor formation in nude mice
The tumor formation experiment in nude mice was conducted in accordance with the ARRIVE guidelines and was approved by Ethics Committee of the First Affiliated Hospital of Fujian Medical University (Approval No. :MRCTA,ECFAH of FMU [2022] 503). SPF grade male BALB/c at 4 week old with body weight of 15–20 g were purchased from Wushi Animal Center (Minhou, Fujian, China). There were a total of 24 such animals which were randomly divided into 4 groups (n = 6 each): group1: shRNA NC stably expressing cells + DMSO, group2: shRNA NC stably expressing cells + TMZ treatment; group3: shRNA circ0059511 stably expressing cells + DMSO, and group4: shRNA circ0059511 stably expressing cells + TMZ treatment. 1 × 106 different group U251 cells described above were suspended in 100 μL PBS (PBS) plus 50μL BD matrigel for each animal, respectively, and inoculated subcutaneously into the back of right flanks of nude mice, respectively. When tumors were visible (about 10 days post-inoculation, TMZ were administered. For group1 and 3, each mouse was intraperitoneal injected 0.1 ~ 0.2 ml of DMSO (the same volume as TMZ injection for group2 and 4, see below); for group2 and 4, each mouse was intraperitoneal injected 0.1 ~ 0.2 ml of 10 mg/mL TMZ (50 mg/kg body weight) for 5 consecutive days. The experiment was continued for 6 weeks calculated from the first day of injection of U251 cells. The animals were then sacrificed by CO₂ asphyxiation and the tumors were removed, weighed and photographed.
Statistical analysis
The data were analysed by GraphPad Prism 10.1.2 (https://www.graphpad.com/updates/prism-10-1-2-release-notes) software and expressed as the means ± SEM. Differences between the mean values were considered significant at a p value of < 0.05. GraphPad Prism software was used for drawing figures.
Results
Circ0059511 Drives TMZ resistance in glioblastoma by coordinating proliferation and metastatic programs
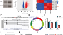
Circ0059511, a circRNA upregulated in TMZ-resistant glioblastoma (GBM) tissues22, was identified as a potential mediator of chemoresistance. Our initial analysis of the GSE249637 dataset revealed significant alterations in circRNA expression profiles in TMZ-resistant U251 cells, consistent with previous reports (Fig. 1A). Subsequent qPCR validation demonstrated significantly elevated circ0059511 levels in glioma cell lines (U251 and T98G) compared to normal human astrocyte cell line SVGp12 (Fig. 1B). To investigate the functional role of circ0059511 in TMZ chemosensitivity, we generated stable knockdown cell lines (Fig. 1C, D). EdU assays revealed that circ0059511 silencing significantly enhanced TMZ chemosensitivity, compared to TMZ treatment alone. Moreover, the combination of circ0059511 silencing and TMZ treatment exhibited enhanced anti-proliferative effects than circ0059511 knockdown alone. These results demonstrate that circ0059511 ablation synergizes with TMZ treatment, concurrently suppressing tumor cell proliferation and restoring drug sensitivity (Fig. 1E–G). CCK-8 assays further confirmed the combinatorial effect, with the circ0059511-knockdown + TMZ group showing significantly lower viability than monotherapy groups (Fig. 1H, I). These data establish circ0059511 as a therapeutic target for overcoming TMZ resistance in glioma.
circ0059511 is upregulated in TMZ-resistant glioma and confers chemoresistance. (A) Heatmap from an unsupervised clustering analysis of circRNA expression, comparing TMZ-resistant U251 cells (blue cluster) to parental U251 cells (red cluster). The data were obtained from analysis of the GSE249637 microarray dataset. Color scale indicates log2 fold-change (red = upregulated, green = downregulated). (B) Relative circ0059511 Through integrated expression in glioma cell lines (U251, T98G) compared to normal human astrocytes (SVGP12) by qRT-PCR. (C, D) Knockdown efficiency of stably expressed shRNA-circ0059511 in U251 (C) and T98G (D) cells, normalized to shRNA-NC controls. (E–G) Proliferation analysis by EdU assay in WT, shRNA-NC, or shRNA-circ0059511-transfected cells after 48 h treatment with DMSO or TMZ (400 μM). Data are presented as the mean ± SEM, *p < 0.05, **p < 0.01, ***p < 0.001, ****p < 0.0001.
Cell migration and invasion are critical for tumor metastasis. To determine whether circ0059511 modulates TMZ’s anti-migratory effects, we performed Transwell assays in sh-circ0059511 and control (NC) cells, with or without TMZ treatment. Both circ0059511 knockdown and TMZ monotherapy significantly suppressed migration (p < 0.05; Fig. 2A–C) and invasion (p < 0.05; Fig. 2D, E) in U251 and T98G cells compared to NC controls. Strikingly, the combination of circ0059511 silencing and TMZ treatment exerted a synergistic inhibitory effect, surpassing the efficacy of either treatment alone (p < 0.05). These findings suggest that circ0059511 depletion enhances TMZ’s ability to restrict glioma cell motility, further supporting its role in TMZ resistance.
circ0059511 knockdown suppresses glioma cell migration and invasion while enhancing TMZ sensitivity. (A–E) Transwell migration and invasion assays in WT, shRNA-NC, and circ0059511-knockdown U251 and T98G cells treated with DMSO or TMZ (400 μM, 48 h). (A) Representative images showing migrated/invaded cells. (B, C) Quantification of migrated U251 (B) and T98G (C) cells. (D, E) Quantification of invaded U251 (D) and T98G (E) cells. Data are presented as the mean ± SEM, *p < 0.05, **p < 0.01, ***p < 0.001, ****p < 0.0001.
Hsa-miR-194-5p may be the effective downstream target of circ0059511 related with TMZ treatment in glioma cells
Bioinformatic analysis using the CircInteractome and miRDB databases predicted miR-194-5p as a direct target of circ0059511, with complementary binding sites identified in the circRNA sequence (Fig. 3A). To experimentally validate this interaction, we performed dual-luciferase reporter assays in U251 and T98G cells. Wild-type (WT) circ0059511 co-transfection significantly suppressed luciferase activity of the miR-194-5p reporter, while the mutant construct (with disrupted binding sites) showed no inhibitory effect (Fig. 3B, C), confirming a direct interaction. Therefore, to investigate miR-194-5p’s functional role in TMZ response, we established stable miR-194-5p-overexpressing U251 and T98G cells (Fig. 3D, E). In functional characterization, Overexpression of miR-194-5p phenocopied the effects of circ0059511 knockdown, eliciting comparable anti-proliferative activity. Notably, the combination of miR-194-5p overexpression and TMZ treatment synergistically enhanced TMZ chemosensitivity (p < 0.05; Fig. 3F–K). A similar pattern was observed in motility assays, where Transwell migration and invasion were markedly reduced by individual treatments, with the combination group showing the strongest suppression (p < 0.05; Fig. 3L–P). These data establish miR-194-5p not merely as a passive target but as an active mediator of circ0059511-driven TMZ resistance, whose therapeutic modulation can substantially enhance chemosensitivity. The consistent anti-tumor effects observed across proliferation, clonogenicity, and invasion assays collectively validate this axis as a promising target for combinatorial GBM therapy.
Hsa-miR-194-5p may act as the target of circ-0059511 in response to Temozolomide treatment. (A) Schematic of WT and mutant (Mut) circ0059511 luciferase reporter constructs, highlighting disrupted miR-194-5p binding sites (red X). (B, C) Dual-luciferase reporter assays in U251 (B) and T98G (C) cells co-transfected with miR-194-5p mimics and WT/Mut reporters. (D, E) qRT-PCR analysis of miR-194-5p levels after transfection with mimics or negative control (NC). Functional characterization: (F–K) Proliferation assays after 48 h treatment with DMSO or TMZ (400 μM). (F) Representative EdU images. (G) Colony formation images. (H, I) Quantification of EdU + cells. (J, K) Colony counts. (L–P) Transwell assays: (L) Representative images (migration upper, invasion lower). M–P Quantified migration (M, N) and invasion (O, P). Data are presented as the mean ± SEM, *p < 0.05, **p < 0.01, ***p < 0.001, ****p < 0.0001.
circ0059511 sustains TMZ resistance in glioblastoma by sequestering miR-194-5p
Further mechanistic investigations revealed that genetic ablation of circ0059511 robustly elevated miR-194-5p levels in both U251 and T98G cells (Fig. 4A, B), consistent with the canonical competing endogenous RNA (ceRNA) mechanism. To establish causality, rescue experiments were conducted through transient transfection of miR-194-5p antagomirs into circ0059511-depleted cells. Consistent with the above findings, circ0059511 knockdown significantly suppressed tumor proliferation and enhanced TMZ chemosensitivity. However, these effects were effectively reversed by miR-194-5p inhibition, which not only rescued the proliferation suppression induced by circ0059511 depletion but also partially restored TMZ resistance (p < 0.05; Fig. 4C–F). Moreover, consistent effects were observed in cell motility assays. miR-194-5p inhibition effectively rescued the suppressed migration and invasion caused by circ0059511 knockdown, while concurrently promoting TMZ resistance (p < 0.05; Fig. 4G–J). These data establish that circ0059511 silencing potentiates TMZ’s anti-tumor efficacy primarily through miR-194-5p upregulation, which coordinately suppresses glioma cell proliferation, migration, and invasion.
Rescue experiments validate miR-194-5p as the functional mediator of circ0059511-induced TMZ resistance. (A, B) qRT-PCR analysis of miR-194-5p expression in: (i) circ0059511-knockdown (KD) U251 (A) and T98G (B) cells; (ii) KD cells subsequently transfected with miR-194-5p inhibitors. (C-F) Proliferation assays following 48 h treatment with DMSO or TMZ (400 μM): (C, D) EdU incorporation analysis, (E, F) Colony formation quantification. (n = 3 biological replicates). (G–J) Cell motility assessment: (G, H) Transwell migration, (I, J) Matrigel invasion (n = 3 independent experiments). Data are presented as the mean ± SEM, *p < 0.05, **p < 0.01, ***p < 0.001, ****p < 0.0001.
FZD6 translational derepression by circ0059511 sustains glioblastoma chemoresistance
Bioinformatic analysis via miRDB identified FZD6 as a putative target of miR-194-5p, with complementary binding sites at nucleotides 441–448 and 4374–4381 of its 3’UTR. Clinical relevance was established by western blotting, revealing significantly elevated FZD6 protein levels in TMZ-resistant GBM patient specimens compared to controls (Fig. 5A and Supplementary Fig. 1). To interrogate functional hierarchy, we engineered circ0059511-overexpressing glioma cells through stable transfection (Fig. 5B, C). Immunofluorescence staining demonstrated that circ0059511 overexpression upregulated FZD6 expression in both cell lines, while an effect attenuated by either TMZ treatment or FZD6 siRNA knockdown. Notably, combinatorial intervention achieved near-complete FZD6 suppression (p < 0.05; Fig. 5D). Furthermore, our results demonstrate that circ0059511 overexpression significantly enhanced tumor proliferative capacity and conferred robust TMZ resistance. Notably, FZD6 knockdown partially restored TMZ sensitivity. This rescuing effect of FZD6 interference on circ0059511-driven phenotypes was consistently validated in migration and invasion assays, unequivocally establishing FZD6’s pivotal role in circ0059511-mediated chemoresistance (p < 0.05; Fig. 5E–H). This dose-dependent chemosensitization effect was consistently observed across migration and invasion assays, confirming FZD6’s pivotal role in circ0059511-mediated resistance. Collectively, these data delineate a linear regulatory cascade wherein nuclear-exported circ0059511 sponges miR-194-5p to derepress FZD6 translation, ultimately sustaining glioma cell survival under TMZ pressure. The mechanistic resolution of this axis provides a compelling rationale for co-targeting circ0059511 and FZD6 in refractory GBM.
FZD6 is a downstream effector of circ0059511 in mediating TMZ resistance. (A) Western blot analysis reveals elevated FZD6 protein expression in TMZ-resistant GBM patient tissues compared to sensitive controls (n = 4 per group). (B, C) qRT-PCR quantification of circ0059511 expression in U251 (B) and T98G (C) cells following transfection with pcDNA3.1( +)-circ0059511 or empty vector control (EV). (D) IFC assay detected the FZD6 expression in U251 and T98G cells. (E–H) Functional characterization of proliferation capacity: (E, F) EdU incorporation assays, (G, H) Colony formation after 14 days, (Treatments: 400 μM TMZ or DMSO for 48 h; n = 3 biological replicates). Data are presented as the mean ± SEM, *p < 0.05, **p < 0.01, ***p < 0.001, ****p < 0.0001.
A circRNA-controlled resistance program governs TMZ response in glioblastoma xenografts
To explore the role of circRNA0059511 in affecting the chemosensitivity of TMZ for glioma in vivo, the subcutaneous xenograft tumor model in nude mice was built. There were 5, 5, 6 and 5 tumors grew in the 4 different treated groups (Fig. 6A): (1) injecting with shRNA NC stably expressing cells plus injected with DMSO, (2) shRNA NC stably expressing cells plus TMZ treatment, (3) shRNA circ0059511 stably expressing cells plus injected with DMSO, and (4) shRNA circ0059511 stably expressing cells plus TMZ treatment, respectively (injected with DMSO or treated with TMZ were conducted after tumor had grew in the subcutaneous of nude mice). All of 4 groups formed typical tumors confirmed by HE stain of histological morphology check (Fig. 6B). shRNA Silencing circ0059511 or treated with TMZ or silencing circ0059511 plus TMZ treatment were significantly suppressed glioma growth in vivo, which showed smaller and lighter of the tumor size and tumor weight compared to those in the group one (p < 0.05; Fig. 6D–E). Importantly, compared to that only silencing circRNA0059511 but without TMZ treated groups or only TMZ alone treatment group, silencing circ0059511 plus TMZ treatment had a synergetic effect on suppressing glioma growth, (p < 0.05; Fig. 6A, and D–E). Representative IHC results exhibited that FZD6 levels was significantly reduced in the tumor formed through injecting shRNA circ0059511 stably expressing cells plus TMZ treatment compared with that in the other three groups (Fig. 6C). All these data indicates that silencing circ0059511 may suppress glioma cell growth and increases the chemotherapeutic effect of TMZ for glioma in vivo.
In vivo validation of circ0059511 knockdown effects on TMZ sensitivity and FZD6 regulation. (A) The U251 cells-xenograft tumors formation in shRNA NC plus DMSO, shRNA NC plus TMZ treatment, circ-0059511 stably knock down plus DMSO, and circ-0059511 stably knock down plus TMZ treatment groups. (B) H&E staining of tumor sections confirming glioblastoma histopathology across groups. (C) IHC analysis demonstrating FZD6 expression patterns (brown staining) in representative tumor sections. (D, E) The tumor growth volume and weight of different treated groups mentioned-above.
Discussion
In recent years, increasing evidence in circRNA research has demonstrated that dysregulated circRNAs are closely associated with chemotherapy resistance in cancer treatment17,18,26. A couple of circRNAs were identified to play important roles in the resistance to TMZ treatment in glioma17,18. Deng et al. discovered that circ_0005198 is a crucial factor related with TMZ resistance to glioma via circ_0005198/miR-198/TRIM14 pathway17. CircHIPK3 was determined to be over-expressed in the glioma tissues which were TMZ resistant, and silencing this circRNA led to restore TMZ sensitivity to gliomas, increase apoptosis and inhibit proliferation as well as inhibit metastasis in the TMZ-resistant glioma cells through regulating its downstream targets miR-524-5p and KIF2A-modulating PI3K/AKT Pathway18. Reports from Han et al. showed that exosomal circ-HIPK3 was up-regulated in glioma cells and their corresponding exosomes which were TMZ-resistant. Silencing circ-HIPK3 resulted in decreased glioma cell viability and cell invasion as well as resulted in decreased TMZ resistant effect, and increased cell apoptosis27. Their further study discovered that circ-HIPK3 exercised the above functions via its mediating downstream target miR-421 and ZIC5 pathway27. Hsa_circ_0000936 was up-regulated in both TMZ resistant glioma tissues and cells28. Silencing this circRNA increased the sensitivity of TMZ resistant cells to TMZ chemotherapy through sponging its downstream target miR-129428. In our previous study, our group discovered that exosomal circ_0072083 plays a key role in TMZ resistant glioma cells21. Elevated hsa_circ_0072083 promotes TMZ resistance in glioma by sustaining NANOG expression through miR-1252-5p/ALKBH5-mediated epigenetic regulation, while its Warburg effect-dependent exosomal secretion facilitates resistance development21..
A large number of circRNAs have been identified with the development of the technology of transcriptome sequencing also termed RNA sequencing. CircRNAs are diseases related, which have been identified by emerging evidences in latest years. Numerous studies have shown that dysregulated circRNAs are closely associated with cancer development, progression, and chemotherapy resistance17,18,26. However, there are still very few circRNAs having been explored and investigated, especially in terms of their relationship with chemotherapy resistance. It remains largely unknown what roles and mechanisms circRNAs play in chemotherapy resistance. Therefore, we hypothesized that circ_0059511 might play a critical role in TMZ resistance in glioma, especially since it was found upregulated in TMZ-resistant cases22. Driven by this rationale, our study aimed to determine whether circ_0059511 knockdown could resensitize glioma cells to TMZ and to elucidate the underlying molecular mechanism. In addition, in order to highlighting both the commonalities and unique aspects of circ_0059511 identified in our current work, we systematically compared and summarized the differences between this study and existing circRNA research on TMZ resistance in glioma (Supplementary Table 1).
We analyzed a public microarray dataset (GSE249637) and observed significant alterations in circRNA expression profiles in TMZ-resistant U251 cells compared to parental cells. Notably, circ_0059511 was among the most upregulated circRNAs in the TMZ-resistant cells (Fig. 1A), consistent with Zhao et al.22, further suggesting its potential role in TMZ resistance. Therefore, we chose it for further explore in this study. We found that the combination of circ-0059511 silencing and TMZ treatment significantly reduced U251 and T98G cell proliferation which was lower than single knock down circ-0059511 or single treated with TMZ in both the two cells. Similarly, silencing circ-0059511 combination with TMZ treatment, the cell migration and invasion was obviously reduced which were both lower than those in single knock down circ-0059511 or single treated with TMZ groups, indicating that circ-0059511 may be a regulator of TMZ resistance to glioma cells. The results from in vivo exploration in this study also showed that silencing circ-0059511 combination with TMZ treatment increased the sensitivity of glioma cell to TMZ, and the subcutaneous xenograft tumors formed through injecting with U251 cells were obviously smaller and lighter than those single silencing circ-0059511 or single treated with TMZ, further suggesting that circ-0059511 may be a regulator of TMZ resistance to glioma cells. Further mechanistic investigations suggested that circ-0059511 may bind to hsa-miR-194-5p, which in turn regulates the downstream effector molecule FZD6 thus modulating the TMZ resistance to glioma cells. In general, our preliminary results indicate that silencing circ-0059511 could increase the TMZ chemosensitivity to glioma cells by decreasing cell proliferation, and migration and invasion. It has been well established that each circRNA may possess numerous target miRNAs, and each miRNA may possess numerous target gene, and one microRNA or one gene expression may be controlled by multiple circRNAs or miRNAs29,30. We identified hsa-miR-194-5p may be the downstream effector target miRNA of circ-0059511, and through siRNA transfection, IFC analysis, we found that hsa-miR-194-5p may act as the effector target of circ-0059511 mediated TMZ resistance to glioma via regulating FZD6 expression, and inhibiting FZD6 decreased cell proliferation in circ-0059511 over-expressing cell glioma cells. FZD6, a protein belonging to Wnt/β-catenin family, was discovered to have involved in regulation of several different type of cancers and was also discovered its dysregulation to be associated with chemosensitivity resistance in cancer cells31,32,33. FZD6 acted as an oncogenic role through interaction with lncRNA Prostate cancer-associated transcript-1 (PCAT-1) hindering the apoptosis in acute myeloid leukemia (AML) induced by knock-down lnc PCAT-134. Liu et al. reported that FZD6 was one of the key factors contributing to Wnt/β-catenin pathway mediating Trastuzumab resistance to gastric cancer33. However, this study has certain limitations. First, our findings were primarily obtained from cell lines and a mouse xenograft model, so their clinical relevance needs validation in patient samples. Second, we did not investigate the upstream regulators of circ_0059511 or other potential resistance pathways. In future studies, we plan to examine circ_0059511 in larger cohorts of glioma patient tissues and explore therapeutic strategies to target circ_0059511 (e.g., with specific inhibitors or siRNAs) in combination with TMZ. These efforts will help determine the potential of circ_0059511 as a biomarker and therapeutic target for overcoming TMZ resistance.
In conclusion, our findings preliminarily suggest that the circ-0059511/miR-194-5p/FZD6 axis is closely associated with TMZ resistance in glioma cells, and may serve as the targets of drug therapy for glioma.
Data availability
The data that support the findings of this study are available from the corresponding author upon reasonable request.
References
Ostrom, Q. T. et al. The epidemiology of glioma in adults: a “state of the science” review. Neuro Oncol 16, 896–913. https://doi.org/10.1093/neuonc/nou087 (2014).
Rinaldo, L., Brown, D., Lanzino, G. & Parney, I. F. Outcomes following cerebrospinal fluid shunting in high-grade glioma patients. J Neurosurg 129, 984–996. https://doi.org/10.3171/2017.6.Jns17859 (2018).
Aldape, K., Zadeh, G., Mansouri, S., Reifenberger, G. & von Deimling, A. Glioblastoma: pathology, molecular mechanisms and markers. Acta Neuropathol 129, 829–848. https://doi.org/10.1007/s00401-015-1432-1 (2015).
Cloughesy, T. F., Cavenee, W. K. & Mischel, P. S. Glioblastoma: from molecular pathology to targeted treatment. Annu Rev Pathol 9, 1–25. https://doi.org/10.1146/annurev-pathol-011110-130324 (2014).
Grill, J. et al. Phase II, open-label, randomized, multicenter trial (HERBY) of bevacizumab in pediatric patients with newly diagnosed high-grade Glioma. J Clin Oncol 36, 951–958. https://doi.org/10.1200/jco.2017.76.0611 (2018).
McDuff, S. G. R. et al. Radiation and chemotherapy for high-risk lower grade gliomas: Choosing between temozolomide and PCV. Cancer Med 9, 3–11. https://doi.org/10.1002/cam4.2686 (2020).
Ghiaseddin, A. P., Shin, D., Melnick, K. & Tran, D. D. Tumor treating fields in the management of patients with malignant gliomas. Curr Treat Options Oncol 21, 76. https://doi.org/10.1007/s11864-020-00773-5 (2020).
Hombach-Klonisch, S. et al. Glioblastoma and chemoresistance to alkylating agents: Involvement of apoptosis, autophagy, and unfolded protein response. Pharmacol Ther 184, 13–41. https://doi.org/10.1016/j.pharmthera.2017.10.017 (2018).
Jiapaer, S., Furuta, T., Tanaka, S., Kitabayashi, T. & Nakada, M. Potential strategies overcoming the temozolomide resistance for glioblastoma. Neurol Med Chir (Tokyo) 58, 405–421. https://doi.org/10.2176/nmc.ra.2018-0141 (2018).
Grek, C. L. et al. Novel approach to temozolomide resistance in malignant glioma: connexin43-directed therapeutics. Curr Opin Pharmacol 41, 79–88. https://doi.org/10.1016/j.coph.2018.05.002 (2018).
Wang, H., Bian, C., Zhang, Y., Zhang, L. & Wang, F. Circular RNAs in glioma progression: Fundamental mechanisms and therapeutic potential: A review. Int J Biol Macromol 313, 144360. https://doi.org/10.1016/j.ijbiomac.2025.144360 (2025).
Patop, I. L., Wüst, S. & Kadener, S. Past, present, and future of circRNAs. Embo J 38, e100836. https://doi.org/10.15252/embj.2018100836 (2019).
Zhang, X., Yang, H., Zhao, L., Li, G. & Duan, Y. Circular RNA PRKCI promotes glioma cell progression by inhibiting microRNA-545. Cell Death Dis 10, 616. https://doi.org/10.1038/s41419-019-1863-z (2019).
Zhang, H. D., Jiang, L. H., Sun, D. W., Hou, J. C. & Ji, Z. L. CircRNA: A novel type of biomarker for cancer. Breast Cancer 25, 1–7. https://doi.org/10.1007/s12282-017-0793-9 (2018).
Liu, Z. et al. CircRNA-5692 inhibits the progression of hepatocellular carcinoma by sponging miR-328-5p to enhance DAB2IP expression. Cell Death Dis 10, 900. https://doi.org/10.1038/s41419-019-2089-9 (2019).
Yin, K. & Liu, X. CircMMP1 promotes the progression of glioma through miR-433/HMGB3 axis in vitro and in vivo. IUBMB Life 72, 2508–2524. https://doi.org/10.1002/iub.2383 (2020).
Deng, Y., Zhu, H., Xiao, L., Liu, C. & Meng, X. Circ_0005198 enhances temozolomide resistance of glioma cells through miR-198/TRIM14 axis. Aging (Albany NY) 13, 2198–2211. https://doi.org/10.18632/aging.202234 (2020).
Yin, H. & Cui, X. Knockdown of circHIPK3 facilitates temozolomide sensitivity in glioma by regulating cellular behaviors through miR-524-5p/KIF2A-Mediated PI3K/AKT Pathway. Cancer Biother Radiopharm 36, 556–567. https://doi.org/10.1089/cbr.2020.3575 (2021).
Yuan, F. et al. Hsa_circ_0072309 enhances autophagy and TMZ sensitivity in glioblastoma. CNS Neurosci Ther 28, 897–912. https://doi.org/10.1111/cns.13821 (2022).
Li, H. et al. Hsa_circ_0110757 upregulates ITGA1 to facilitate temozolomide resistance in glioma by suppressing hsa-miR-1298-5p. Cell Death Dis 12, 252. https://doi.org/10.1038/s41419-021-03533-x (2021).
Ding, C. et al. Warburg effect-promoted exosomal circ_0072083 releasing up-regulates NANGO expression through multiple pathways and enhances temozolomide resistance in glioma. J Exp Clin Cancer Res 40, 164. https://doi.org/10.1186/s13046-021-01942-6 (2021).
Zhao, C., Gao, Y., Guo, R., Li, H. & Yang, B. Microarray expression profiles and bioinformatics analysis of mRNAs, lncRNAs, and circRNAs in the secondary temozolomide-resistant glioblastoma. Invest New Drugs 38, 1227–1235. https://doi.org/10.1007/s10637-019-00884-3 (2020).
Yi, G. Z. et al. Akt and β-catenin contribute to TMZ resistance and EMT of MGMT negative malignant glioma cell line. J Neurol Sci 367, 101–106. https://doi.org/10.1016/j.jns.2016.05.054 (2016).
van de Merbel, A. F., van der Horst, G., Buijs, J. T. & van der Pluijm, G. Protocols for migration and invasion studies in prostate cancer. Methods Mol Biol 1786, 67–79. https://doi.org/10.1007/978-1-4939-7845-8_4 (2018).
Lin, C. et al. High tumor vascular endothelial growth factor expression is associated with poorer clinical outcomes in resected T3 gastric adenocarcinoma. Am J Clin Pathol 146, 278–288. https://doi.org/10.1093/ajcp/aqw110 (2016).
Huang, X. et al. Circular RNA AKT3 upregulates PIK3R1 to enhance cisplatin resistance in gastric cancer via miR-198 suppression. Mol Cancer 18, 71. https://doi.org/10.1186/s12943-019-0969-3 (2019).
Han, C., Wang, S., Wang, H. & Zhang, J. Exosomal circ-HIPK3 facilitates tumor progression and temozolomide resistance by regulating miR-421/ZIC5 axis in Glioma. Cancer Biother Radiopharm 36, 537–548. https://doi.org/10.1089/cbr.2019.3492 (2021).
Hua, L., Huang, L., Zhang, X. & Feng, H. Downregulation of hsa_circ_0000936 sensitizes resistant glioma cells to temozolomide by sponging miR-1294. J Biosci 45, 101 (2020).
Verduci, L., Strano, S., Yarden, Y. & Blandino, G. The circRNA-microRNA code: emerging implications for cancer diagnosis and treatment. Mol Oncol 13, 669–680. https://doi.org/10.1002/1878-0261.12468 (2019).
Bao, W., Greenwold, M. J. & Sawyer, R. H. Expressed miRNAs target feather related mRNAs involved in cell signaling, cell adhesion and structure during chicken epidermal development. Gene 591, 393–402. https://doi.org/10.1016/j.gene.2016.06.027 (2016).
Yang, J., Ye, Z., Mei, D., Gu, H. & Zhang, J. Long noncoding RNA DLX6-AS1 promotes tumorigenesis by modulating miR-497-5p/FZD4/FZD6/Wnt/β-catenin pathway in pancreatic cancer. Cancer Manag Res 11, 4209–4221. https://doi.org/10.2147/cmar.S194453 (2019).
Sun, S. et al. MiR-302b suppresses tumor metastasis by targeting frizzled 6 in OSCC. J Dent Res 100, 739–745. https://doi.org/10.1177/0022034520986551 (2021).
Liu, W., Yuan, J., Liu, Z., Zhang, J. & Chang, J. Label-free quantitative proteomics combined with biological validation reveals activation of Wnt/β-Catenin pathway contributing to trastuzumab resistance in gastric cancer. Int J Mol Sci 19, 1981. https://doi.org/10.3390/ijms19071981 (2018).
Yuan, Y. et al. lncRNA PCAT-1 interacting with FZD6 contributes to the malignancy of acute myeloid leukemia cells through activating Wnt/β-catenin signaling pathway. Am J Transl Res 11, 7104–7114 (2019).
Funding
This work was supported by the Fujian Provincial Natural Science Foundation (Grant No. 2023J01602) and the Major Research Project of the “High-Level Specialty and Hospital Development” Initiative, Department of Neurosurgery, Fujian Provincial Medical Center for Neurological Diseases (Grant No. 2023YSJYX-ZD-2).
Author information
Authors and Affiliations
Contributions
Conceptualization: JC, ZW; Methodology: YC, WH; Data extraction: PC; Statistical analysis: YJ, JS; Revision of the manuscript: YC; Funding acquisition: JC. All authors reviewed and approved the final manuscript.
Corresponding authors
Ethics declarations
Competing interests
The authors declare no competing interests.
Ethics approval and consent to participate
This study was approved by the Branch for Medical Research and Clinical Technology Application, Ethics Committee of the First Affiliated Hospital of Fujian Medical University (Approval No. : MRCTA, ECFAH of FMU [2022]503).
Additional information
Publisher’s note
Springer Nature remains neutral with regard to jurisdictional claims in published maps and institutional affiliations.
Electronic supplementary material
Below is the link to the electronic supplementary material.
Rights and permissions
Open Access This article is licensed under a Creative Commons Attribution-NonCommercial-NoDerivatives 4.0 International License, which permits any non-commercial use, sharing, distribution and reproduction in any medium or format, as long as you give appropriate credit to the original author(s) and the source, provide a link to the Creative Commons licence, and indicate if you modified the licensed material. You do not have permission under this licence to share adapted material derived from this article or parts of it. The images or other third party material in this article are included in the article’s Creative Commons licence, unless indicated otherwise in a credit line to the material. If material is not included in the article’s Creative Commons licence and your intended use is not permitted by statutory regulation or exceeds the permitted use, you will need to obtain permission directly from the copyright holder. To view a copy of this licence, visit http://creativecommons.org/licenses/by-nc-nd/4.0/.
About this article
Cite this article
Chen, Y., Cheng, P., Huang, W. et al. Association of Hsa_circ_0059511 with the sensitivity of the temozolomide chemotherapeutic treatment in human glioma cells. Sci Rep 15, 27761 (2025). https://doi.org/10.1038/s41598-025-12492-8
Received:
Accepted:
Published:
DOI: https://doi.org/10.1038/s41598-025-12492-8