Abstract
Pre-competition anxiety is common among athletes and, if not managed properly, can hinder performance and long-term development. While competitive pressure is known to contribute to pre-competition anxiety, the mechanisms behind this relationship remain unclear. According to the protective factor–risk factor model, psychological resilience may mediate the link between competitive pressure and anxiety, with coping strategies playing a moderating role. However, research on this integrated model is still limited. A survey was conducted with 2,056 athletes (1,321 males and 735 females, with 71.9% of participants aged between 18 and 22) to assess the relationships between competitive pressure, psychological resilience, coping strategies, and pre-competition anxiety. Structural Equation Modeling (SEM) was employed to examine the mediating role of psychological resilience and the moderating effect of coping strategies on this relationship. Competitive pressure was significantly positively correlated with pre-competition anxiety. Psychological resilience mediated the relationship between competitive pressure and pre-competition anxiety (β = 0.264, t = 17.772, p < 0.001). Coping strategies significantly moderated the relationship between competitive pressure and psychological resilience (β = -0.303, t = 5.999, p < 0.001). This study identified the psychological mechanism through which competitive pressure affects athletes’ pre-competition anxiety via psychological resilience and highlighted that positive coping strategies can reduce the negative impact of competitive pressure on resilience. It emphasizes the importance of strengthening psychological resilience and fostering positive coping strategies in psychological interventions to help athletes manage pre-competition anxiety and improve their performance. However, the cross-sectional design of this study limits the ability to draw causal inferences. Future research could adopt a longitudinal design and explore additional factors, such as personality traits, that may further influence athletes’ responses to competitive pressure.
Similar content being viewed by others
Introduction
With the increasingly intense competition in modern sports, athletes’ performance is not only crucial to their personal career development but also closely tied to national honor, commercial interests, and societal expectations. In this high-pressure environment, pre-competition psychological states have become a critical factor in determining athletic performance. Athletes must mobilize all available physiological and psychological resources to achieve their best performance1. Among these factors, anxiety, as a complex emotional response involving multiple psychological and physiological dimensions, is widely recognized as having a significant impact on athletic performance2. In the field of sport psychology, anxiety is typically categorized into state anxiety and trait anxiety. Among these, state anxiety is particularly prominent during the pre-competition phase, representing a common and significant psychological state in competitive sports3. In this study, pre-competition anxiety (PCA) refers to the specific state anxiety experienced by athletes as the competition approaches, including feelings of nervousness, fear, or worry. Excessive levels of PCA may lead to distraction, poor decision-making, and declines in athletic performance3. If PCA is not effectively managed over the long term, it may even trigger depression, occupational burnout, or lead to premature retirement among athletes. Therefore, systematically investigating the factors influencing PCA holds significant theoretical and practical importance for enhancing athletic performance and promoting athletes’ psychological well-being.
In competitive sports environments, athletes often face high levels of competitive pressure (CP) stemming from multiple sources, including competitions, coaches, spectators, and their own expectations. Excessive CP, as a typical risk factor, has been shown to trigger PCA and negatively affect athletes’ emotional regulation, attentional control, and competitive performance4. However, not all athletes exhibit the same level of anxiety responses when facing CP, and such individual differences highlight the importance of internal protective mechanisms. According to the protective factor–risk factor (PFRF) model5, the developmental outcomes of individuals are influenced by the interplay between risk and protective factors. When risk factors such as CP exceed an individual’s coping capacity, they may trigger negative consequences, leading to psychological discomfort and emotional distress. However, protective factors such as psychological resilience (PR) can effectively mitigate these adverse effects and promote healthy development6. In this process, coping strategies (CS) serve as a moderating variable, capable of altering the strength or direction of the relationship between CP and PR, thereby further influencing the manifestation of PCA7. Although studies on CP and PCA exist, most have primarily focused on the direct effects of CP8,9,10. However, few studies have simultaneously incorporated PR and CS into an integrated model to systematically explore their mechanisms in the relationship between CP and PCA. Based on the PFRF model, this study adopts a moderated mediation design to better capture the complex interactions between risk and protective factors. In this model, CP, as a typical risk factor, may influence athletes’ levels of PCA by affecting PR, which serves as a protective factor. Furthermore, this study refines the understanding of how CS moderate the direction and strength of these effects. Unlike previous research, this study specifically focuses on athletes to examine whether PR helps mitigate the negative impact of pressure on mental health, while emphasizing the moderating role of CS in the relationship between CP and PR. Specifically, it clarifies how CS can either strengthen or weaken PR under different circumstances, thereby influencing the manifestation of PCA. This model not only addresses the interaction between PR and CS but also deepens the understanding of athletes’ psychological adaptation in high-pressure environments by delineating both mediating and moderating effects. This study fills a gap in the existing literature regarding the moderating role of CS, offering a new perspective for psychological interventions. It holds important practical significance by providing guidance for athletes and their coaches to more effectively manage pre-competition psychological pressure, enhance PR, and ultimately improve athletic performance.
Competitive pressure and pre-competition anxiety
Competitive pressure refers to important external or internal sources of pressure that drive individuals to pursue optimal performance, stemming from factors such as the presence of audience, the uncertainty of reward and punishment mechanisms, and internally set personal standards11. Research has shown that when athletes perceive CP, they are prone to intense emotional reactions, particularly PCA8,12. According to Cognitive Appraisal Theory (CAT)13 when athletes evaluate a competition before it begins, if they perceive the event as both important and challenging but believe their personal resources are insufficient to cope, they are likely to develop threat appraisals, which in turn trigger experiences of anxiety14. Self-Determination Theory15also suggests that when external pressures related to rewards and punishments undermine the intrinsic enjoyment of the athletic process and fear of failure becomes predominant, athletes’ intrinsic motivation decreases and their levels of anxiety increase9. Moreover, the Multidimensional Anxiety Theory (MAT)16 posits that the subjective experience of anxiety typically comprises cognitive components, somatic components, and the level of self-confidence as a reverse indicator8. Under CP, athletes often first experience cognitive anxiety, such as excessive worry and negative expectations, followed by somatic anxiety reactions, including elevated heart rate and muscle tightness. These reactions ultimately exacerbate anxiety and undermine the athlete’s self-confidence10. As demonstrated in the study by Silva, et al.9 further confirmed that as perceived pressure increases, athletes’ levels of tension and sport-related anxiety rise significantly. Therefore, it is reasonable to infer that CP demonstrates a significant positive link with PCA.
The mediating role of psychological resilience
Psychological resilience encompasses the ability of individuals to effectively adjust to and overcome adversity, traumatic experiences, significant threats, or stressful conditions17. Research has shown that PR significantly negatively influences athletes’ competitive anxiety18. Athletes with higher levels of PR typically possess stronger emotional regulation abilities, enabling them to effectively manage negative emotions such as tension and anxiety before competitions or in high-pressure environments. This helps them maintain psychological stability and focus, thereby reducing the occurrence of PCA19. Moreover, PR can enhance individuals’ self-efficacy, enabling athletes to face challenges and accomplish tasks with greater confidence. It also reduces excessive worry about failure and sensitivity to external evaluations, thereby alleviating the psychological burden associated with uncertainty6. Athletes with higher levels of PR are often able to integrate various internal and external resources more effectively, allowing them to cope with pre-competition pressure and alleviate anxiety experiences20. For example, Wang21 found that PR significantly influences athletes’ degrees of self-confidence, somatic anxiety, and cognitive anxiety. While previous research has mainly focused on the influence of PR on athletes’ competitive anxiety, research specifically addressing PCA remains relatively limited. However, considering the protective role of PR in competitive contexts, it is reasonable to assume that PR can significantly reduce athletes’ levels of PCA.
When CP accumulates over time and exceeds an individual’s capacity for self-regulation, it is likely to negatively affect PR22. If athletes remain under high levels of CP for an extended period, they may begin to doubt their own abilities, experience increased cognitive burden and emotional distress, and consequently see a decline in self-confidence, adaptability, and emotional recovery capacity, ultimately leading to a reduction in PR23. Based on the Conservation of Resources Theory (CORT)24, highly competitive environments prompt individuals to continuously expend emotional and cognitive resources to meet external demands. Prolonged resource depletion reduces their capacity for recovery and resilience, thereby undermining the maintenance and enhancement of PR25. Moreover, prolonged CP can frequently activate the stress system, particularly the hypothalamic–pituitary–adrenal (HPA) axis, resulting in increased cortisol levels. As a result, may disrupt the functioning of the prefrontal cortex and hippocampus, weaken the individual’s capacity to handle challenges and adjust to adversity, and further undermine PR26. For example, the study by Li and Xie27 found that individuals with high PR are able to cope effectively when facing stress, whereas those with low PR, due to their weaker ability to withstand adversity, tend to experience symptoms of anxiety and depression more frequently. In summary, excessive CP has a negative impact on athletes’ PR.
The moderating role of coping strategies
Coping strategies are the cognitive and behavioral efforts individuals use to deal with stress during difficult situations, typically categorized into positive CS and negative CS28. According to the Stress-Coping Theory (SCT)13, CS not only reflect individuals’ subjective cognitive appraisals of stressful events but also play an essential role in influencing their resource mobilization and psychological adjustment processes. In competitive contexts, athletes first engage in primary and secondary cognitive appraisals of the competition situation and subsequently select appropriate CS to regulate their emotional and behavioral responses. In sports competition environments, positive CS, examples include problem-solving, emotion regulation, and obtaining social support, can help athletes effectively manage pre-competition pressure, enhance their sense of control and resilience, and thereby strengthen PR29,30. In contrast, negative CS, such as avoidance, denial, and self-blame, may intensify the perception of stress, promote continuous resource depletion and emotional distress, and ultimately undermine PR7. Therefore, this study proposes that CS play a critical moderating role between CP and PR. Positive CS may help buffer the negative impact of CP on PR, whereas negative CS may amplify this adverse effect, thereby influencing athletes’ psychological adaptation under high-pressure conditions.
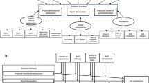
The conceptual model for this study is shown in Fig. 1, and the subsequent research hypotheses are put forward:
H1: CP has a significant positive effect on PCA.
H2: PR plays a partial mediating role between CP and PCA. In other words, CP influences PCA not only through PR but also directly.
H3: CS moderate the mediating pathway through which CP affects PCA via PR. Specifically, positive CS strengthen the mediating effect, while negative CS weaken it.
Methods
Participants and procedure
This study used a questionnaire survey method to collect data from 2,056 participants with experience in physical training, covering both adolescent and young adult populations. Of the participants, 1,321 were male (64.3%) and 735 were female (35.7%). The majority were aged between 18 and 22 years (71.9%), while 13.3% were over 22 years old. Regarding training experience, 46.4% had been engaged in physical activity for less than one year, 32.1% for 2–3 years, and 21.5% for four years or more. Self-report questionnaires were used as the data source in this study, as they effectively capture participants’ subjective experiences, emotional states, and behavioral responses, which is particularly important when investigating psychological variables such as emotions, PR, and CS. Through self-reporting, participants can directly express their feelings and coping approaches when facing CP, offering insights that are difficult to obtain through other data collection methods. To ensure sample representativeness and minimize selection bias, participants were selected using a random sampling method. Data collection was conducted online between January and March 2025. The research team designed and distributed the official questionnaire via the Wenjuanxing platform (https://www.wjx.cn/). The questionnaire link and QR code were disseminated via WeChat groups and email with the assistance of coaches, teaching assistants, and relevant faculty members from university sports departments, professional athletic training institutions, and provincial sports teams, ensuring the specificity and professionalism of the sample. To improve the quality of responses, the questionnaire included detailed instructions and answering guidelines, emphasized anonymity and voluntary participation, and restricted each IP address to a single submission. Based on the sample size estimation guideline provided by Kline31, which recommends at least 10 respondents per item, this study, containing 67 items, required a minimum sample size of 804 (67 × 10 × 1.2) participants after accounting for an estimated 20% attrition rate. Out of 2,251 collected questionnaires, 195 invalid responses were removed, leaving 2,056 valid questionnaires, which resulted in an effective response rate of 91.34%. The criteria for identifying invalid questionnaires were: (1) more than 20% of the items were left unanswered; (2) 80% or more of the items were rated either “strongly agree” or "strongly disagree," to prevent ceiling or floor effects and ensure the validity of the data analysis32. The majority of participants were between 18 and 22 years old (71.9%), other demographic details are shown in Table 1. All participants provided informed consent before completing the questionnaire. The study followed ethical guidelines, ensuring the full protection of participants’ privacy and autonomy.
Measurement instruments
Competitive pressure
This study used the Perceived Pressure Scale to assess athletes’ levels of pressure experienced over the past month33. The scale is composed of 10 items (e.g., "In the past month, I felt nervous and under pressure"), with 4 items being reverse-scored. A five-point Likert scale was utilized (1 = strongly disagree; 5 = strongly agree), with higher scores reflected a greater level of perceived pressure. No adjustments were made to the item content or structure in order to maintain alignment with the original scale. In this study, Cronbach’s α was 0.909, the KMO was 0.924, and Bartlett’s test of sphericity was significant (p < 0.001).
Psychological resilience
This study utilized the modified version of the psychological resilience scale, as developed by Connor and Davidson34 to assess athletes’ PR35. The scale comprises 10 items (e.g., "I am able to adapt to change") and adopts a unidimensional structure. A five-point Likert scale was used (1 = strongly disagree; 5 = strongly agree), with higher scores reflecting higher levels of PR. The original item content and structure were retained to ensure consistency. Cronbach’s α in this study was 0.907, the KMO was 0.944, and Bartlett’s test of sphericity was significant (p < 0.001).
Coping strategies
This study adopted the coping strategies scale developed by Xie36 to assess the coping styles of athletes37. The scale consists of 20 items (e.g., "When encountering setbacks, I try to focus on the positive aspects of things"), encompassing two dimensions: positive coping and negative coping. It uses a 4-point scoring system (ranging from 1 to 4). The coping tendency score is calculated by subtracting the standardized score of negative coping from the standardized score of positive coping. If the coping tendency score is greater than 0, it indicates a tendency to adopt positive CS; if it is less than 0, it indicates a tendency to adopt negative CS. No changes were made to the item content or structure to ensure consistency with the original scale. In this study, Cronbach’s α was 0.863, the KMO was 0.932, and Bartlett’s test of sphericity was significant (P < 0.001).
Pre-competition anxiety
This study employed the Competitive State Anxiety Inventory revised by Zhu38 based on Chinese norms to assess athletes’ levels of PCA3. The scale comprises 27 items (e.g., "I feel worried about this competition"), covering three dimensions: cognitive state anxiety, somatic state anxiety, and state confidence. Among them, 10 items are reverse-scored. The scale adopts a 4-point scoring system (ranging from 1 to 4), with higher scores indicating higher levels of PCA. The original item content and structure were retained to ensure consistency. In this study, Cronbach’s α was 0.955, the KMO was 0.973, and Bartlett’s test of sphericity was significant (P < 0.001).
Data analysis
Data analysis in this study was performed using Smart PLS 4.0. The primary reason for selecting Smart PLS is its significant advantages in handling non-normal data distributions, accommodating moderate sample sizes, and maximizing the explanatory power of endogenous latent variables in complex models39. This study aims to examine the impact of CP on athletes’ PCA, with a particular focus on the mediating role of PR and the moderating effect of CS. The research model comprises four latent variables and 67 measurement items, based on 2,056 valid questionnaires, and is considered structurally complex. Therefore, under the context of this study, using Smart PLS for data analysis is a reasonable and effective choice.
Results
Descriptive statistics
To ensure the data met the assumptions for multivariate analysis and enhance the accuracy and validity of the statistical tests, this study assessed normality using skewness and kurtosis indicators. According to Kline40, skewness values with an absolute value less than 2 and kurtosis values with an absolute value less than 7 are considered indicative of a normal distribution. In this study, the data followed a normal distribution (Table 2).
SEM analysis
Common method bias (CMB) test
Harman’s single-factor test was conducted in this study to check for CMB. The exploratory factor analysis extracted seven factors with eigenvalues greater than 1, with the first factor explaining 31.13% of the total variance, which is below the critical 40% threshold41. These results indicate that CMB is not a major concern in this study.
Measurement model
In line with the recommendations of Hair Jr, et al.39, this study evaluated the reliability and validity of the measurement model. The reliability assessment involved item factor loadings and composite reliability (CR). As per established guidelines, item factor loadings should exceed 0.70; however, if a factor loading falls between 0.40 and 0.70, the item may still be retained provided that the associated average variance extracted (AVE) and CR surpass the recommended thresholds39. In this study, items with factor loadings below 0.70 were removed, and only items meeting the standard were retained (Table 3). CR values needing to exceed 0.7039. The item loadings and CR demonstrated high levels of reliability (Table 3).
The validity assessment included convergent validity and discriminant validity. Convergent validity was assessed using AVE, with all AVE required to exceed 0.5039. Discriminant validity was evaluated using the heterotrait-monotrait ratio (HTMT) and the traditional Fornell-Larcker criterion39. All HTMT (Table 4) were below the critical threshold of 0.9039, and the correlations between constructs were lower than the square roots of the corresponding AVE values (Table 5), thus meeting the Fornell-Larcker criterion39.
Structural model
In this study, model reliability and explanatory power were evaluated using indicators such as collinearity diagnostics, path coefficients, and the coefficient of determination (R2). First, collinearity diagnostics were conducted to assess potential multicollinearity among the latent variables39. According to empirical guidelines, the variance inflation factor (VIF) should below 3.3; satisfying this criterion indicates the absence of severe multicollinearity. As shown in Table 6, multicollinearity was not a major issue in the model.
To evaluate the magnitude and significance of the model’s path coefficients, this study used the PLS method with a bootstrap procedure based on 5,000 resamples. Table 7 and Fig. 2 summarize the main results of the path analysis. The significance tests in the structural model were conducted to assess the effects of exogenous variables on endogenous variables. The path analysis results indicated that CP positively predicted PCA (β = 0.234, t = 10.011, p < 0.001), and negatively predicted PR (β = -0.556, t = 23.665, p < 0.001). Additionally, PR negatively predicted PCA (β = -0.474, t = 20.463, p < 0.001).
To further control for the potential effects of demographic variables on PCA, this study included age, gender, and years of training as control variables (see Table 8). Using the 18–22 age group as the reference group, the results showed that the 12–15 age group (β = 0.281, p < 0.001) and the 15–18 age group (β = 0.137, p = 0.030) reported higher levels of PCA than the reference group, while the group aged above 22 exhibited significantly lower levels (β = –0.155, p = 0.002). No significant difference was observed between the group under 12 years old and the reference group (β = –0.035, p = 0.829). Regarding gender, female athletes scored slightly higher than male athletes on PCA (β = 0.064, p = 0.061), showing a marginally significant trend. In terms of years of training, using the 2–3 years group as the reference, athletes with more than four years of training reported significantly lower levels of PCA (β = –0.092, p = 0.045), no significant difference was found between the 0–1 year group and the reference group (β = -0.045, p = 0.231).
The R2 and Q2 of the endogenous structures were used to assess the model’s explanatory power and predictive relevance, respectively39. The R2 (Table 9) indicated that the model demonstrated satisfactory explanatory power, with the predictor variables accounting for 45.1% of the variance in PCA and 30.9% of the variance in PR. Moreover, all Q2 were greater than zero (Table 9), suggesting that the model exhibited good predictive relevance.
Mediation analysis
To assess the mediating role of PR in the relationship between CP and PCA, this study employed bootstrapping42, based on 5,000 subsamples to examine the significance and type of the mediation effect. The data analysis results showed that the direct path from CP to PCA was significant (β = 0.234, t = 10.011, p < 0.001; 95% CI = [0.187, 0.280]). The indirect path from CP to PCA through PR was also significant (β = 0.264, t = 17.772, p < 0.001; 95% CI = [0.235, 0.294]). These findings indicate that PR serves as a partial mediator in this pathway (see Table 10).
Moderation effect analysis
This study employed the two-stage approach to examine the moderating effect of CS on the relationship between CP and PR. The two-stage approach is widely used in the analysis of moderation effects and is considered superior in terms of accuracy compared to the product indicator method and the orthogonalizing approach43,44. When the interaction term was not included, the R2 value for PR was 0.309, meaning that CP explained 30.9% of the variance in PR. After introducing the interaction term between CP and CS, the R2 value for PR increased to 0.412, representing a 10.3% improvement in explanatory power. This result suggests that CS, as a moderating variable, has a positive enhancing effect on the model. Further analysis revealed that CP had a significant negative predictive effect on PR (β = –0.264, t = 6.176, p < 0.001). In addition, CS significantly moderated the relationship between CP and PR (β = –0.303, t = 5.999, p < 0.001) (Table 11).
To further clarify the pattern of the moderation effect, this study performed a simple slope analysis (see Fig. 3). The results indicated that CS significantly moderated the relationship between CP and PR. Specifically, regardless of whether positive or negative CS are used, an increase in CP leads to a decrease in PR. However, the moderation effect plot revealed that as CP increased, athletes employing positive CS exhibited a more pronounced decline in PR. In contrast, athletes using negative CS experienced a relatively milder decrease. This unexpected finding suggests that, although positive CS are typically intended to alleviate the adverse effects of pressure, excessive focus on stressors under high CP may, paradoxically, amplify anxiety responses, leading to a significant reduction in PR. Conversely, while negative CS may not effectively mitigate the negative effects of pressure, their lower level of stress engagement may result in smaller fluctuations in PR, showing a more stable pattern of change.
Discussion
Competitive pressure and pre-competition anxiety
This study found that CP significantly and positively influences PCA, meaning that as CP increases, athletes experience higher levels of anxiety before the competition, thereby confirming H1. This finding not only validates previous research but also further deepens our understanding of the relationship between CP and athletes’ PCA. This finding aligns with the results of Silva, et al.9, which indicate that athletes experiencing greater CP are more likely to experience higher levels of PCA. According to MAT16, when individuals perceive the importance of a task in a competitive context as high and worry more about the consequences of failure, it is more likely to trigger both cognitive and physiological dimensions of anxiety. When athletes repeatedly think about the competition results, the strength of their opponents, and their own performance before the event, external demands and internal expectations are often internalized as heavy psychological burdens, thus intensifying the anxiety experience9. Additionally, this finding is consistent with the CAT13, if athletes subjectively assess that their resources are insufficient to cope with the upcoming challenge, they are likely to form a threat appraisal, triggering an anxiety response8. Research on physiological mechanisms also supports this process. Studies have shown that CP can activate the HPA axis, resulting in increased cortisol levels, which subsequently trigger anxiety-related physiological responses such as elevated heart rate and muscle tension26. This physiological response supports the conclusions of this study and further enhances our understanding of how CP exacerbates anxiety at both physiological and emotional levels. Moreover, individual personality traits, such as neuroticism, may serve as a moderator between CP and anxiety responses. Athletes with high levels of neuroticism are generally more sensitive to stressors and tend to perceive CP as a threat rather than a challenge45,46. This negative appraisal may significantly elevate their anxiety levels, as their perception of stressors is more likely to trigger negative emotional responses. Therefore, neuroticism may play an important moderating role in the relationship between CP and PCA. Future research could further explore how neuroticism moderates’ individuals’ perceptions of CP and, in turn, influences their anxiety levels.
The mediating role of psychological resilience
This study found that PR mediates the relationship between CP and PCA. Specifically, higher CP weakens athletes’ PR, which in turn increases their PCA levels, thus confirming H2. This finding aligns with the results of Kan and Ozan25, which suggest that stress can indirectly exacerbate PCA in athletes by reducing their PR20. PR, as a crucial psychological resource, is widely recognized for its buffering role between external pressure and emotional responses27. According to the SCT13 and Psychological Resilience Theory47, whether an individual experiences severe negative emotional responses under CP depends on their internal resource levels, particularly PR. The findings of this study further extend this theory by demonstrating that athletes with higher levels of PR are more likely to appraise competitive situations as challenges rather than threats, thereby regulating their emotions and reducing the occurrence of PCA. This is consistent with the findings of González-Hernández, et al.19 and Lara-Cabrera, et al.23, who also identified the critical role of PR in coping with stress, particularly under high-pressure conditions faced by athletes. This study not only confirms the mediating role of PR between CP and PCA but also emphasizes the necessity of enhancing PR in intervention strategies, providing theoretical support for reducing PCA among athletes.
The moderating role of coping strategies
This study discovered that CS moderate the relationship between CP and PR. Specifically, athletes who use positive CS have significantly higher overall levels of PR compared to those who use negative strategies, thereby confirming H3. This finding aligns with the results of Muniandy, et al.30, which suggest that positive CS, as a psychological resource, help enhance an individual’s capacity to cope with stressful situations. This finding further supports the SCT13, the theory posits the CS individuals adopt when facing stressors directly influence their emotional regulation and resource mobilization abilities, ultimately determining their capacity to effectively withstand the negative effects of stress. Positive CS enhance athletes’ sense of control and resilience, thereby improving PR. In contrast, negative CS may amplify perceived stress, deplete psychological resources, and ultimately weaken PR29,30.
Further simple slope analysis revealed that in situations of increasing CP, athletes who adopted positive CS showed a more significant decline in PR. This phenomenon may reflect that even when individuals employ positive CS, sustained resource mobilization under high-intensity CP can still lead to rapid depletion of psychological resources, resulting in a sharp decline in PR. This finding aligns with the CORT24, which proposes that when the rate of resource depletion exceeds the rate of recovery, individuals’ adaptive capacity declines significantly. The results of this study extend the application of CORT by suggesting that even positive CS may have a detrimental effect on PR under sustained high CP. In contrast, athletes who use negative CS exhibit smaller fluctuations in PR across different levels of CP. This may be due to their inherently lower resilience levels, which make them less responsive to environmental changes. This phenomenon is consistent with research on the relationship between negative CS and psychological withdrawal7, suggesting that although coping may appear stable on the surface, it actually reflects a lack of effective regulatory capacity and psychological flexibility. Therefore, this study not only affirmed the moderating role of CS in the relationship between CP and PR, but also further revealed the dynamic interactive mechanisms between CS and psychological resources in high-pressure situations.
Research and practice implications
This study holds significant value at the theoretical level. First, based on the PFRF Model, this study developed a path model integrating both mediation and moderation mechanisms, systematically revealing the underlying process through which CP affects PCA via PR. This expands the theoretical understanding of the mechanisms by which pressure operates in competitive contexts. Previous research has often focused on the direct relationship between CP and anxiety, while this study introduces PR as a key mediator, emphasizing its bridging role between pressure and emotional responses, thereby enriching the theoretical content of PR in the field of competitive stress. Secondly, this study used CS as a moderating variable, validating the influence of individual difference factors in the process of risk and resource transformation. It revealed the critical role of positive coping in maintaining psychological resources and mitigating negative effects, advancing the theoretical shift of CS from being a result variable to a moderating variable. Finally, this study integrated PR and CS within the same theoretical framework, constructing a dynamic interactive model of psychological regulation. This approach addresses the limitations of previous research, which has predominantly focused on static variables, and contributes to a more thorough understanding of the complex psychological regulation mechanisms in competitive contexts.
On a practical level, this study has significant guiding implications. First, from the athletes’ perspective, this study emphasizes the importance of actively enhancing PR. Specifically, athletes can achieve this through methods such as journaling emotional experiences, reframing stressful events, and practicing self-affirmation, which help increase awareness and regulation of emotions and stress. At the same time, systematically learning positive CS, such as mindfulness breathing exercises, positive self-talk, and setting incremental goals, can enable athletes to more effectively manage pre-competition stress and emotional fluctuations. Secondly, for coaches, coaches play a critical role in athletes’ psychological training by helping them enhance their ability to cope with pressure through PR training. It is recommended that coaches integrate emotion regulation techniques and PR training modules into regular training sessions. For example, they can regularly organize emotion management workshops and simulate high-pressure competition scenarios to allow athletes to practice CS in realistic contexts. In addition, coaches should use positive reinforcement and supportive feedback to strengthen athletes’ self-efficacy, enabling them to maintain emotional stability and a positive mindset when facing pressure. Thirdly, for sports psychologists and psychological consultants, based on the findings of this study, sport psychologists should design more targeted intervention programs to help athletes effectively enhance their PR and CS. Specific interventions may include PR enhancement camps, which combine meditation, emotion regulation techniques, and coping strategy training to systematically strengthen athletes’ psychological flexibility. Regular group counseling sessions can also be conducted to provide athletes with a platform for sharing experiences in coping with psychological pressure, thereby fostering team cohesion and promoting emotional support. Finally, for sports organizations and administrators, this study recommends improving the psychological support system. Specific measures include appointing permanent sports psychologists, introducing psychological assessment tools to regularly evaluate athletes’ mental states, establishing psychological crisis early warning and intervention mechanisms, and incorporating PR into the comprehensive evaluation system of athletes’ overall abilities at the policy level. These efforts will enhance the mental health support system for athletes from a systemic perspective.
Limitations and future research directions
Although this study has yielded a series of concrete and meaningful findings, there are still several areas that can be further optimized and expanded in future research. First, this study used a cross-sectional survey design, which helps clarify the relationships between CP, PR, PCA, and CS. However, the limitation of a cross-sectional design lies in its ability to reveal correlations between variables but not to infer causality. As this study could not control for the dynamic changes of variables over time, it is difficult to determine the long-term impact of CP on athletes’ psychological health. Future research incorporating longitudinal tracking or experimental designs would provide further insight into the dynamic changes and long-term impacts of CP on athletes’ mental health. Secondly, this study used self-report questionnaires as the primary data source, which is in line with common practices in psychological research and includes measures to control for common method bias. However, self-report data may be subject to potential biases, such as social desirability bias, which may lead participants to respond in ways that align with social norms or expectations. Therefore, it is recommended that future research incorporate other data sources, such as coach evaluations, behavioral observations, or physiological indicators, to enhance the diversity and objectivity of the data. Additionally, this study focused on PCA as the primary emotional response. However, athletes in competitive contexts may experience a range of complex emotions (e.g., anger, frustration, excitement). Future research could incorporate multidimensional emotional indicators to comprehensively analyze the broad impact of CP on athletes’ emotional states, thereby further enriching the theoretical model. Overall, this study provides an important preliminary exploration of the impact of CP on athletes’ mental health. Future research can continue to deepen this topic and expand its theoretical and practical value.
Conclusion
This study, based on the PFRF Model, developed a moderating-mediation model to explore the mechanism through which CP affects athletes’ PCA. The results showed that PR partially mediates the relationship between CP and PCA, indicating that CP can indirectly exacerbate anxiety by weakening PR. Additionally, CS have a significant moderating effect on the path between CP and PR, with positive CS helping to buffer the negative impact of CP on PR. Although this study offers preliminary insights into the psychological regulation mechanisms of athletes in high-pressure situations, it still has several limitations. For instance, due to the cross-sectional design, this study was unable to effectively infer causality, limiting a deeper understanding of the causal relationships among variables. Therefore, future research should consider adopting longitudinal or experimental designs to test the stability and applicability of the model, thereby revealing the long-term impact of CP on athletes’ psychological health. In addition, incorporating other data sources, such as physiological indicators or coach evaluations, would enhance the multidimensional validation of the study and strengthen the comprehensiveness and objectivity of the model. Overall, this study enhances the theoretical understanding of the mechanisms by which pressure operates in competitive contexts, emphasizing the key roles of PR and positive CS in alleviating PCA. On a practical level, the study provides guidance for sports psychology training and stress management, recommending the use of PR training and CS interventions to enhance athletes’ psychological stability and adaptability before major competitions.
Data availability
The data that support the findings of this study are available on request from the corresponding author.
References
García-Ceberino, J., Fuentes-García, J. & Villafaina, S. Impact of basketball match on the pre-competitive anxiety and HRV of youth female players. Int. J. Environ. Res. Public. Health. https://doi.org/10.3390/ijerph19137894 (2022).
Gruda, D. & Ojo, A. All I do is win, win, win no matter what? Pre-game anxiety and experience predict athletic performance in the NBA. Curr. Res. Behav. Sci. https://doi.org/10.1016/j.crbeha.2023.100120 (2023).
Zhao, C. et al. Relationship between state anxiety, heart rate variability, and shooting performance in adolescent shooters. BMC. Psychol. https://doi.org/10.1186/s40359-024-02062-4 (2024).
SangJin, Y., Kazunori, I. & Hanbeom, K. Mediating effect of competitive state anxiety on the relationship between mood states and perceived performance experienced by asian male baseball players from universities in choking under pressure situations. J. Men’s Health https://doi.org/10.31083/j.jomh1808172 (2022).
Garmezy, N. Resiliency and vulnerability to adverse developmental outcomes associated with poverty. Am. Behav. Sci. 34, 416–430. https://doi.org/10.1177/0002764291034004003 (1991).
Zhang, S., Wang, L., He, Y. & Liu, J. The divergent effects of resilience qualities and resilience support in predicting pre-competition anxiety and championship performance. Res. Q. Exerc. Sport. 95, 101–109. https://doi.org/10.1080/02701367.2022.2156446 (2023).
Kural, A. & Kovacs, M. Attachment anxiety and resilience: The mediating role of coping. Acta. Psychol. https://doi.org/10.1016/j.actpsy.2021.103447 (2021).
Martínez-Gallego, R., Villafaina, S., Crespo, M. & Fuentes-García, J. Gender and age influence in pre-competitive and post-competitive anxiety in young tennis players. Sustainability. https://doi.org/10.3390/su14094966 (2022).
Silva, F. et al. Impact of intrinsic motivation on competitive anxiety among wheelchair handball athletes. J. Phys. Educ. https://doi.org/10.4025/jphyseduc.v32i1.3252 (2021).
Conde-Ripoll, R., Escudero-Tena, A. & Bustamante-Sánchez, Á. Position and ranking influence in padel: Somatic anxiety and self-confidence increase in competition for left-side and higher-ranked players when compared to pressure training. Front. Psychol. https://doi.org/10.3389/fpsyg.2024.1393963 (2024).
Boullosa, D., Beckmann, J., Fimpel, L. & Wergin, V. Preventing a loss of accuracy of the tennis serve under pressure. PLoS ONE https://doi.org/10.1371/journal.pone.0255060 (2021).
Klingner, F., Huijgen, B. & Kempe, M. The heat is on: Investigating the effect of psychological pressure on competitive performance in elite surfing. J. Sports Sci. 41, 596–604. https://doi.org/10.1080/02640414.2023.2230032 (2023).
Lazarus, R. & Folkman, S. Stress appraisal, and coping (Springer, 1984).
Ribeiro, B. et al. Analysis of stress tolerance, competitive-anxiety, heart rate variability and salivary cortisol during successive matches in male futsal players. BMC Sports Sci. Med. Rehabil. https://doi.org/10.1186/s13102-022-00582-3 (2022).
Deci, E. & Ryan, R. Intrinsic motivation and self-determination in human behavior (Springer, 1985).
Martens, R., Vealey, R., Burton, D. Compet. Anxiety. sport. (Human Kinetics 1990).
Zhang, Y., Hu, Y. & Yang, M. The relationship between family communication and family resilience in Chinese parents of depressed adolescents: A serial multiple mediation of social support and psychological resilience. BMC. Psychol. https://doi.org/10.1186/s40359-023-01514-7 (2024).
Yu, X., Yang, Y. & He, B. The effect of athletes’ training satisfaction on competitive state anxiety—a chain-mediated effect based on psychological resilience and coping strategies. Front. Psychol. https://doi.org/10.3389/fpsyg.2024.1409757 (2024).
González-Hernández, J., Gomariz-Gea, M., Valero-Valenzuela, A. & Gómez-López, M. Resilient resources in youth athletes and their relationship with anxiety in different team sports. Int. J. Environ. Res. Pub. Health. https://doi.org/10.3390/ijerph17155569 (2020).
Tang, Y., Jing, L., Liu, Y. & Wang, H. Association of mindfulness on state-trait anxiety in choking-susceptible athletes: Mediating roles of resilience and perceived stress. Front. Psychol. 14, 1232929. https://doi.org/10.3389/fpsyg.2023.1232929 (2023).
Wang, L. How self-reflection and resilience can affect pre-competition anxiety? Evidence from national competitive table tennis in adolescent players. Curr. Psychol. 42, 12034–12044. https://doi.org/10.1007/s12144-021-02473-1 (2021).
Wang, L. et al. The chain mediating effects of resilience and perceived social support in the relationship between perceived stress and depression in patients with COVID-19. Front. Psychol. https://doi.org/10.3389/fpsyg.2024.1400267 (2024).
Lara-Cabrera, M., Betancort, M., Muñoz-Rubilar, C., Rodríguez Novo, N. & De las Cuevas, C. The mediating role of resilience in the relationship between perceived stress and mental health. Int. J. Environ. Res. Pub. Health https://doi.org/10.3390/ijerph18189762 (2021).
Hobfoll, S. E. Conservation of resources: A new attempt at conceptualizing stress. Am. Psychol. 44, 513–524 (1989).
Kan, E. & Ozan, M. The relationship between trait anger, psychological maladjustment, psychological resilience and loneliness levels of athletes and physical inactive individuals. Phys. Educ. Students. 29, 4–12. https://doi.org/10.15561/20755279.2025.0101 (2025).
Mbiydzenyuy, N. & Qulu, L. Stress, hypothalamic-pituitary-adrenal axis, hypothalamic-pituitary-gonadal axis, and aggression. Metab. Brain. Dis. 39, 1613–1636. https://doi.org/10.1007/s11011-024-01393-w (2024).
Li, T. & Xie, Q. Effects of college students’ perceived stress on anxiety in the time of COVID-19: The chain mediation role of psychological resilience and regulatory emotional self-efficacy. Int. J. Mental. Health. Promot. 24, 263–276. https://doi.org/10.32604/ijmhp.2022.019177 (2022).
Freire, C. et al. Coping strategies and self-efficacy in university students: A person-centered approach. Front. Psychol. https://doi.org/10.3389/fpsyg.2020.00841 (2020).
Awad, E., Fawaz, M., Hallit, S. & Obeid, S. The moderating effect of emotion regulation in the association between coping strategies and resilience in Lebanese adults. BMC. Psychol. https://doi.org/10.1186/s40359-022-01019-9 (2022).
Muniandy, M., Richdale, A. & Lawson, L. Stress and well-being in autistic adults: Exploring the moderating role of coping. Autism. Res. 16, 2220–2233. https://doi.org/10.1002/aur.3028 (2023).
Kline R. B. Response to Leslie Hayduk’s review of principles and practice of structural equation modeling. In 4th Edition. Canadian Studies in Population. 45.https://doi.org/10.25336/csp29418 (2018).
Wang, D., Xing, X.-H. & Wu, X.-B. The healthy lifestyle scale for university students: Development and psychometric testing. Aust. J. Prim. Health. https://doi.org/10.1071/py11107 (2012).
Liu, Z., Zhao, X., Zhao, L. & Zhang, L. Relationship between perceived social support and mental health among Chinese college football athletes: A moderated mediation model. BMC. Psychol. https://doi.org/10.1186/s40359-023-01357-2 (2023).
Connor, K. & Davidson, J. Development of a new resilience scale: The connor-davidson resilience scale (CD-RISC). Depress. Anxiety. 18, 76–82. https://doi.org/10.1002/da.10113 (2003).
Mei, X. et al. Heterogeneity in psychological resilience and mental health among newly graduated nursing students: A latent profile and generalized additive model analysis. Psychol. Res. Behav. Manag. 15, 597–606. https://doi.org/10.2147/prbm.S348661 (2022).
Xie, Y. A preliminary study of the reliability and validity of the brief coping style scale. Chin. J. Clin. Psychol. 2, 53–54 (1998).
Wang, Y., Fu, T., Wang, J., Chen, S. & Sun, G. The relationship between self-compassion, coping style, sleep quality, and depression among college students. Front. Psychol. https://doi.org/10.3389/fpsyg.2024.1378181 (2024).
Zhu, B. The revised Chinese norm of the competitive state anxiety inventory. J. Psychol. Sci. https://doi.org/10.16719/j.cnki.1671-6981.1994.06.007 (1994).
Hair, J. Jr., Hult, G., Ringle, C. & Sarstedt, M. A primer on partial least squares structural equation modeling (PLS-SEM). Sage publ. https://doi.org/10.1007/978-3-030-80519-7 (2021).
Kline, R. Principles and practice of structural equation modeling (Guilford, 2005).
Podsakoff, P. M. & Organ, D. W. Self-reports in organizational research - problems and prospects. J. Manag. 12, 531–544. https://doi.org/10.1177/014920638601200408 (1986).
Nitzl, C., Roldan, J. L. & Cepeda, G. Mediation analysis in partial least squares path modeling: Helping researchers discuss more sophisticated models. Ind. manag. data sys. 116, 1849–1864. https://doi.org/10.1108/IMDS-07-2015-0302 (2016).
Henseler, J. & Chin, W. A comparison of approaches for the analysis of interaction effects between latent variables using partial least squares path modeling. Struct. Equ. Model.-A Multidiscip. J. 17, 82–109. https://doi.org/10.1080/10705510903439003 (2010).
Becker, J., Ringle, C. & Sarstedt, M. Estimating moterating effects in PLS-SEM and PLSc-SEM: Interaction term gerneration* data treatment. J. Appl. Struct. Equ. Model. 1, 21. https://doi.org/10.47263/JASEM.2(2)01 (2018).
Costa, P. & Mccrae, R. Revised NEO personality inventory (NEO PI-R) and NEO five-factor inventory (NEO-FFI) (Springer, 1992).
Li, J., Li, C. & Tian, B. Effect of neuroticism on Chinese athletes’ vigor: Serial mediating roles of pre-competition anxiety and mind wandering. Front. Public. Health. 12, 1412203. https://doi.org/10.3389/fpubh.2024.1412203 (2024).
Sarkar, M. & Fletcher, D. Psychological resilience in sport performers: A review of stressors and protective factors. J. Sport. Sci. 32, 1419–1434. https://doi.org/10.1080/02640414.2014.901551 (2014).
Author information
Authors and Affiliations
Contributions
Conceptualization: Yuening Li, Yong Ren; Methodology: Yuening Li, Ming Li; Formal analysis and investigation: Yuening Li, Jicheng Jiang; Writing—original draft preparation: Yuening Li; Writing—review and editing: Yuening Li; Supervision: Zhijuan Du. All the authors have read and agreed to the published version of the manuscript.
Corresponding author
Ethics declarations
Competing interests
The authors declare no competing interests.
Ethics
The researchers confirms that all research was performed in accordance with relevant guidelines/regulations applicable when human participants are involved (e.g., Declaration of Helsinki or similar). This study was approved by the Ethics Committee of Wuhan Sports University.
Additional information
Publisher’s note
Springer Nature remains neutral with regard to jurisdictional claims in published maps and institutional affiliations.
Rights and permissions
Open Access This article is licensed under a Creative Commons Attribution-NonCommercial-NoDerivatives 4.0 International License, which permits any non-commercial use, sharing, distribution and reproduction in any medium or format, as long as you give appropriate credit to the original author(s) and the source, provide a link to the Creative Commons licence, and indicate if you modified the licensed material. You do not have permission under this licence to share adapted material derived from this article or parts of it. The images or other third party material in this article are included in the article’s Creative Commons licence, unless indicated otherwise in a credit line to the material. If material is not included in the article’s Creative Commons licence and your intended use is not permitted by statutory regulation or exceeds the permitted use, you will need to obtain permission directly from the copyright holder. To view a copy of this licence, visit http://creativecommons.org/licenses/by-nc-nd/4.0/.
About this article
Cite this article
Li, Y., Ren, Y., Du, Z. et al. Competitive pressure, psychological resilience, and coping strategies in athletes’ pre-competition anxiety. Sci Rep 15, 35467 (2025). https://doi.org/10.1038/s41598-025-19213-1
Received:
Accepted:
Published:
Version of record:
DOI: https://doi.org/10.1038/s41598-025-19213-1





