Abstract
The use of synthetic data is a promising solution to facilitate the sharing and reuse of health-related data beyond its initial collection while addressing privacy concerns. However, there is still no consensus on a standardized approach for systematically evaluating the privacy and utility of synthetic data, impeding its broader adoption. In this work, we present a comprehensive review and systematization of current methods for evaluating synthetic health-related data, focusing on both privacy and utility aspects. Our findings suggest that there are a variety of methods for assessing the utility of synthetic data, but no consensus on which method is optimal in which scenario. Moreover, we found that most studies included in this review do not evaluate the privacy protection provided by synthetic data, and those that do often significantly underestimate the risks.
Similar content being viewed by others
Introduction
Access to high-quality data plays a crucial role in medical research and practice, particularly with the growing integration of Artificial Intelligence (AI) and Machine Learning (ML). These technologies contribute to advancements in areas like precision medicine1, where personalized treatments depend on comprehensive and diverse datasets. Thus, establishing safe and reliable procedures for secondary data access is important to ensure these innovations are applied ethically, securely, and effectively.
Due to privacy concerns, however, access to medical data is usually highly restricted2 and subject to safeguards specified in data protection laws, such as the United States’ Health Insurance Portability and Accountability Act (HIPAA)3 and the European Union's General Data Protection Regulation (GDPR)4. A common approach used to share highly sensitive data under these regulatory frameworks is data anonymization below an acceptance re-identification risk threshold5. This approach employs data masking and transformation techniques to reduce privacy risks. Nonetheless, even in cases where a sufficient protection level can be achieved, anonymizing high-dimensional data often comes with a severe deterioration of the utility of the anonymized dataset6, which can render it nearly unusable for research in the worst case.
A promising solution to this data-sharing problem is synthetic data, which has been described by Chen et al.7 as a technique that “will undoubtedly soon be used to solve pressing problems in healthcare.” The main idea behind it is to generate artificial data that mimics the statistical properties of real patient data. This data synthesis process can be achieved using multiple algorithms, including recent advancements such as Generative Adversarial Networks8 (GANs), diffusion models9, and Large Language Models10 (LLMs). These new methods generate sample that closely resemble real data, which could reduce privacy risks compared to the direct sharing of original data, and increase utility compared to anonymization.
In the medical domain in particular, several studies11,12,13 have used synthetic data to replicate case studies originally performed on real health-related data. These results highlight the potential benefits of synthetic data in the medical context and give strong arguments for the use of synthetic data as an alternative to strictly regulated personal data.
Although these results seem promising for the future of privacy-preserving data sharing in medical environments, more recent studies have pointed out risks associated with over-reliance on synthetic data as a “silver bullet” solution14. In particular, a malicious adversary could infer information about presence or absence of certain records in the original data, as well as infer values of sensitive attributes of known records by having access to the procedure for generating the synthetic data15. This is due to the tendency of ML and statistical models to overfit on their training data and memorize information about individuals in the dataset16. Moreover, due to the black-box nature of most synthetic data generation methods such as GANs, it is difficult to predict which useful information is lost in the training-and-generation process and which sensitive information might be contained in the generated data. As a consequence, Stadler et al.14 argue that a cautious approach needs to be taken when generating and sharing synthetic data.
The potential risks associated with synthetic data usage highlighted in recent studies14,17,18 raise the question of whether research priorities exhibit a stronger emphasis on utility over privacy considerations. Compared to anonymized data, for which there is extensive literature19 describing different kinds of attacks and the corresponding privacy protection mechanisms, synthetic data has not yet been as thoroughly scrutinized. This prompted us to conduct this review in the hope of providing an informed and unbiased answer to that question.
A few surveys in the field have examined various aspects of synthetic data generation20,21. Figueira et al.20 provided an extensive description of multiple generation methods, and Hernandez et al.21 explored evaluation methods and compared them to determine the best-performing ones. In contrast to these prior studies, our approach differs in how we identify the pressing issues with synthetic data as we place a greater emphasis on the evaluation process and the privacy-utility trade-offs by having a systematic look at how synthetic data is evaluated across 73 studies. In a concurrent work, Vallevik et al.22 propose a taxonomy that is similar to ours in terms of fidelity, utility, and fairness. Our work, however, offers a different perspective to synthetic data privacy by conducting a thorough analysis and contrasting it with relevant studies in the Computer Science field. We thus reach different conclusions, as we show next.
A recent series of open-source solutions such as Synthetic Data Vault,23 Table Evaluator24, synthcity25 and TAPAS15 enable researchers to create and measure the quality of synthetic data. These platforms offer a selection of evaluation metrics and methods for assessing both utility and privacy, streamlining the evaluation process. However, these open-source tools present their own challenges as they each employ their own nomenclatures and terminologies, adding to the complexity of achieving a harmonized perspective on synthetic data within the healthcare domain. This, coupled with the presence of contradictory perspectives14,17,26 in the literature impedes the development of a unified understanding of synthetic data in healthcare.
To address these challenges, we initiated this scoping review specifically targeting evaluation methodologies, aiming to provide a rigorous and quantitative analysis of the suitability of synthetic data evaluation methods. To do so, we have structured our analysis around answering the following two research questions:
-
RQ1: Is there consensus within the community on how to evaluate the privacy and utility of synthetic data?
-
RQ2: Is privacy and utility given the same importance when assessing synthetic data?
Synthetic medical data aims to protect patient privacy while retaining useful information. Our investigation cuts to the heart of the matter: Can practitioners trust this data to protect patient privacy and accelerate healthcare research? By investigating these two research questions, we expose the pitfalls, and provide recommendations for trustworthy synthetic data in medicine.
Results
We reviewed articles published from 2018 to July 2024, a period that saw the rise of generative AI technologies, including the early enthusiasm in GANs and the adoption of LLMs. This growing interest is evident in our corpus as we have only two eligible publications in 2018–2019, and 21 in 2023. See Fig. 1 for details.
a Visual overview of included works across various metrics. The figure depicts four dimensions: Database, Data Type, Purpose, and Publication Year. PPDS refers to Privacy Preserving Data Sharing. b Summary of the performance-related methods used in the included works. This includes a breakdown of categories such as Broad Utility, Narrow Utility and Fairness. c Summary of the performance-related methods used in the included papers. We categorized methods as Membership Inference or Attribute Inference.
After reconciling methods that were semantically the same, we found that there were 17 methods used to assess utility and 5 methods used to assess privacy. Figure 2 gives an overview of the overall landscape of utility and privacy evaluation methods used in all the publications we selected. We include the full results of the scoping review in Supplementary Data no. 1.
We found 49 different synthetic data generation (SDG) methods, split into two main categories: GANs (Generative Adversarial Networks) and other techniques. GANs, shown in orange, make up 32.65% of the total, with 16 different methods. The remaining 67.35%, in blue, includes various approaches like Bayesian Networks, VAEs, and proprietary software.
Additionally, we found that most articles used cross-sectional data, making up 73% (53/73). Only 25% (18/73) used temporal longitudinal data, possibly as it is harder to synthesize27. For this type of tabular data, the difficulty comes in maintaining relationships not just between columns which are reflected in the correlations between variables but also between rows which represent the temporal consistency of the data. As shown in Table 1 and Table 2, unstructured data such as images or text were not considered during this review.
We found that the privacy aspect of synthetic data was the main incentive behind most selected papers with 82% (60/73) intending to use synthetic data for private data sharing scenarios. The other 8% (6/73) used it for data augmentation purposes and to answer either data scarcity or class imbalance problems. The remaining 10% (7/73) studied the potential of synthetic data in both scenarios.
Different methods were used to create synthetic data. As we show in Fig. 2, out of all 49 synthetic data generation methods used in our corpus, 33% (16/49) are GANs. The rest, 67% (33/49), are a mix of other methods, including statistical modeling and methods implemented by specialized software such as Synthpop28 R package or the MDClone29 commercial platform.
Our findings indicate that the current landscape lacks a unified approach, as we identified 49 different ways to refer to utility and fairness metrics, and 22 different ways to discuss privacy which complicates the comparison and synthesis of existing evidence. We document the variability of those metrics in Supplementary Fig. 1. By applying the taxonomy we proposed in Table 3 we were able to derive a trend towards broad utility evaluations which was noted in 153 instances (by an instance, we refer to evaluation of a specific metric, e.g., one paper can evaluate multiple metrics which all are classified as broad utility). Narrow utility is represented in 63 instances, whereas fairness is significantly less represented with only three instances of use. Among the works that evaluated the privacy risks of synthetic data, membership inference risk was the most common type, appearing in 28 instances, whereas attribute inference appeared in 9 instances. The specific methods used for privacy evaluation varied: 12 instances involved holdout set distinguishing, nine used distance to real data, seven employed record matching, five relied on inference based on matching, and four utilized ML model inference. Another notable finding is that privacy evaluations are not as often employed as utility evaluations. 95% of the studies (70/73) included utility evaluations while only 46% (31/67) of the studies claiming to employ synthetic data for preserving privacy, i.e., those that should evaluate privacy, conducted any privacy evaluation. We found that most of the studies have utilized synthetic data “as is”, assuming inherent privacy benefits without empirical verification.
In the next section, we provide a discussion of salient issues that we have identified during the analysis of these research questions, and propose concrete steps to address them.
Discussion
The proposed taxonomy enables practitioners and researchers to mitigate the issue of the lack of consensus by ensuring a comprehensive evaluation within all dimensions from Table 4, covering broad utility, narrow utility (if synthetic data is released for a specific task), fairness, and privacy. For instance, some works in our corpus have evaluated synthetic data using multiple metrics within the same category, e.g., broad utility, yet used no metrics in other categories. Evaluating synthetic data generators or the released synthetic data across all of these dimensions provides a clearer picture of their trustworthiness.
We found that the privacy aspect of synthetic data evaluation has mostly revolved around using similarity-based metrics. It is notable that some privacy evaluation methods, such as distance to real data, can be directly at odds with equivalent metrics used for evaluating utility. Synthetic data is sometimes evaluated using these similarity-based metrics for both its privacy and utility even within the same study30, which can lead to conflicting results and complicate the interpretation of the privacy-utility trade-off. This dichotomy highlights a challenge in harmonizing the definitions of privacy and utility in synthetic data evaluation.
The fact that most works that use synthetic data for the purpose of preserving privacy do not evaluate the residual privacy risks (see Fig. 3) poses significant concern, especially with public synthetic data releases. Practitioners may inadvertently assume that synthetic data they are generating is privacy-preserving by default. This may lead to the uninformed sharing of sensitive data, potentially resulting in data breaches in addition to ethical and legal complications.
Moreover, most of the studies that evaluate privacy, have employed similarity-based metrics. The prior work has recently argued and empirically demonstrated that the reliance on similarity-based metrics for privacy evaluation is inadequate for two reasons. First, such metrics do not reflect the privacy guarantees faithfully, e.g., there can exist successful inference attacks even if synthetic data is dissimilar from the original dataset14,31. Second, the publication of similarity-based metrics on its own can lead to novel privacy risks such as reconstruction attacks that leverage the reported metrics31. The popularity of similarity-based metrics in our review suggests that many evaluations may offer a false sense of security regarding the privacy-preserving capabilities of synthetic data14. This contrasts sharply with more sophisticated attacks discussed in the Computer Science literature, such as shadow model attacks14,15, which employ advanced techniques to assess privacy risks in a more principled way.
To ensure privacy, 11% (8/73) of the reviewed works have used differentially private32 synthetic data generators. Differential privacy (DP) is a well-established principled approach to ensuring provable privacy guarantees through controlled injection of random noise in the process of building the generative model. Although DP provides strong guarantees, they are significantly stronger than what is necessarily needed for practical privacy protection, which results in DP oftentimes significantly hurting utility, consistency, and fairness33,34,35. Recent years, however, have seen significant progress in making the DP methods, including synthetic data generation, effective and feasible. In particular, there exists a family of works for generating synthetic data based on k-way marginals with provable guarantees both in terms of privacy and utility36,37,38. Such methods were recently showed to be superior in terms of utility and fairness39 compared to other private methods based on GANs, and even, in some cases, to non-private methods15. Despite this, such methods see almost no usage in the corpus we have reviewed compared to, e.g., less efficient methods based on GANs.
The level of privacy in DP is usually controlled by the parameter ε, which is often criticized as non-interpretable to the practitioners33. Fortunately, recent works provide operational interpretations for the level of privacy provided by DP, e.g., via success of reconstruction attacks40, and argue that even if the formal privacy guarantees are weak, in practice, DP methods still provide strong resilience against practical inference attacks41.
Even though DP provides privacy guarantees in theory, recent studies show that practical implementations violate these guarantees due to software bugs or improper usage14,42, with a recent line of works being developed specifically to auditing the privacy guarantees afforded by DP methods43. Therefore, even with theoretical guarantees, it is still important to evaluate privacy in DP synthetic data generation.
In conclusion, this review offers a detailed insight into the present research landscape of synthetic health data’s utility and privacy. The main takeaways of this review are summarized in Table 4. The need for standardized evaluation measures stands out as a major takeaway where we believe that having uniform metrics can offer a level playing field, allowing different synthetic data generation methods to be compared in a consistent and meaningful manner. This need is increasingly apparent as international initiatives such as IEEE’s Industry Connections activity44 and Horizon Europe’s call for synthetic data45 confirm the urgency of creating clear guidelines for the development of reliable frameworks in the field. Our intention with this review is to not only shed light on these challenges, but also to inspire a collaborative effort in formulating best practices that make these techniques more accessible and understandable.
One significant concern raised throughout our work is the need for robust privacy evaluations. As the healthcare sector houses sensitive information, ensuring that synthetic data does not inadvertently lead to data leaks is crucial. This is especially true when it comes to generative models such as GANs as their inherent complexity and lack of transparency can lead to misinformed usage where without a proper evaluation, either the privacy risks are higher than expected, or their utility is insufficient.
The integration of synthetic data in healthcare demands caution. Although it is promising, especially when using principled and provable utility and privacy-preserving methods,36 its potential must not be overstated. Rigorous, unbiased evaluation is crucial before implementation. Our review highlights key gaps: a lack of consensus on performance metrics, including conflicting metrics, and an absence of standardized practices for ensuring privacy guarantees. Given these shortcomings, we caution against trusting synthetic data in high-risk scenarios where false positives, missed findings, or privacy breaches could cause harm. This includes both releases for specific purposes such as medical research or decision-making, as well as public data releases. Before adopting new methods introduced in the literature or implemented in software, even those with strong guarantees, institutions should emphasize robust technical and organizational safeguards to ensure comprehensive privacy protection.
Methods
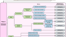
For this scoping review, we adopted the protocol from Preferred Reporting Items for Systematic Reviews and Meta-Analyses46 (PRISMA). PRISMA stands as a recognized guideline, commonly adopted for laying out systematic reviews and meta-analyses. According to this guideline, we conduct the review by defining research questions, setting unambiguous inclusion and exclusion parameters, and detailing methods for searching, choosing, and charting data from chosen documents. We provide an overview of the procedure in Fig. 4.
Search strategy and selection criteria
To identify relevant studies, we conducted a comprehensive search across two bibliographic databases and repositories spanning the period from January 2018 to July 2024. The databases and repositories included PubMed and Embase, which are focused on healthcare and medical research. By using these biomedical databases, we could identify studies that have considered the unique constraints and requirements of healthcare settings, thus ensuring that the synthetic data methods under review would be applicable in real-world medical contexts. Full-text articles were obtained for those meeting the inclusion criteria described in Table 3. The search strategies for each database were developed at an early stage of the research and were then refined through team discussions and preliminary analysis of the results. In order to capture actionable insights on the trustworthiness of synthetic data in medicine, we designed the queries to find publications that evaluate the utility or privacy aspects of synthetic data. The queries used for each database are listed in Table 2 and were last run on July 1st, 2024.
Another consideration in query design was the avoidance of false positives, such as publications discussing synthetic compounds or materials rather than synthetic data. To this end, we included both “Title” and “Abstract” as fields for our queries, ensuring that the primary focus of the identified publications was indeed on synthetic data and its evaluation metrics for utility or privacy. We also removed such articles manually, should they have still appeared in the final selection of papers.
Any discrepancies in study selection were resolved through discussion and consensus between two of the authors. A data-charting form, illustrated in Supplementary Table 1, was collaboratively designed by the research team to delineate the specific variables to be extracted from the selected publications.
To standardize the data-charting process and ensure a unified treatment, we developed a taxonomy of evaluation methods suitable for the corpus of collected eligible publications, described next.
Taxonomy: performance-related measures
The proposed taxonomy classifies performance-related evaluation methods into three key dimensions: broad utility, narrow utility, and fairness. Broad utility (also referred to as statistical fidelity, or simply fidelity in the literature47) encompasses methods that we classify as univariate similarity, bivariate similarity, multivariate similarity, or longitudinal similarity. These methods are designed to capture specific aspects of data utility, ranging from straightforward one-dimensional comparisons to more complex analyses involving multiple variables and temporal patterns. This dimension is particularly valuable for making direct comparisons between different generative methods, ensuring that synthetic data can be effectively generalized across various applications and datasets. In contrast, narrow utility focuses on the performance of synthetic data in specific tasks or contexts. It evaluates how well the data serves particular purposes, such as improving model accuracy for a specific prediction task or supporting a specific type of statistical analysis. The fairness dimension examines how well synthetic data provides equitable treatment across different groups. This evaluation dimension is important as the standard measures of utility may not capture group level performance48 which can in turn perpetuate harmful societal biases through the use of synthetic data. We include the extended taxonomy with detailed descriptions of each family of methods and specific examples in Supplementary Table 2.
Taxonomy: privacy
We divide the taxonomy for privacy evaluation methods into two main categories: membership inference and attribute inference. In the membership inference category, we include methods which study how effectively synthetic data can prevent the identification of whether specific individuals were part of the original dataset. Based on the literature we have reviewed, this category can be subdivided into three commonly used methods: record matching, distinguishing between synthetic records and real records from a holdout set, and various techniques for computing similarity between synthetic and real data records. We classify record matching as membership inference, which is consistent with prior approaches49. The attribute inference category addresses the risk of deducing sensitive information about individuals from synthetic data. This includes techniques like attribute inference based on record matching, which relies on conditioning on partial matches to predict specific attributes by comparing synthetic data with real data records. Another technique, inference based on classification/regression models, assesses how accurately private attributes can be inferred using predictive modeling approaches. As before, we provide a detailed description of the taxonomy items in Supplementary Table 2.
Data availability
The comprehensive raw dataset is included in Supplementary Data no. 1.
Code availability
The code utilized for data analysis is available upon request.
References
Johnson, K. B. et al. Precision medicine, AI, and the future of personalized health care. Clin. Transl. Sci. 14, 86–93 (2021).
Xiang, D. & Cai, W. Privacy protection and secondary use of health data: strategies and methods. BioMed. Res. Int. 2021, 6967166 (2021).
U.S. Department of Health & Human Services. Health Information Privacy. https://www.hhs.gov/hipaa/for-professionals/privacy/index.html (2024).
European Union. General Data Protection Regulation (GDPR) Official Legal Text. https://gdpr-info.eu/ (2024).
EMA. External guidance on the implementation of European Medicines Agency policy publication clinical data for medicinal products human use. https://www.ema.europa.eu/en/human-regulatory/marketing-authorisation/clinical-data-publication/support-industry/external-guidance-implementation-european-medicines-agency-policy-publication-clinical-data (2018).
Aggarwal, C. C. On k-anonymity and the curse of dimensionality. In Proc. 31st International Conference on Very Large Data Bases, VLDB ’05, 901–909 (VLDB Endowment, 2005).
Chen, R. J., Lu, M. Y., Chen, T. Y., Williamson, D. F. K. & Mahmood, F. Synthetic data in machine learning for medicine and healthcare. Nat. Biomed. Eng. 5, 493–497 (2021).
Goodfellow, I. et al. Generative adversarial nets. Adv. Neural Inform. Process. Syst. 27, 2672–2680 (2014).
Zhang, H. et al. Mixed-Type Tabular Data Synthesis with Score-based Diffusion in Latent Space. In The Twelfth International Conference on Learning Representations (ICLR, 2024).
Brown, T. et al. Language models are few-shot learners. Adv. Neural Inform. Process. Syst. 33, 1877–1901 (2020).
Wang, Z., Myles, P. & Tucker, A. Generating and evaluating synthetic UK Primary Care Data: Preserving Data Utility & Patient Privacy. In 2019 IEEE 32nd International Symposium on Computer-Based Medical Systems (CBMS), 126–131 (IEEE) https://doi.org/10.1109/CBMS.2019.00036 (2019).
Azizi, Z., Zheng, C., Mosquera, L., Pilote, L. & El Emam, K. Can synthetic data be a proxy for real clinical trial data? A validation study. BMJ Open 11, e043497 (2021).
Cockrell, C., Schobel-McHugh, S., Lisboa, F., Vodovotz, Y. & An, G. Generating synthetic data with a mechanism-based critical illness digital twin: Demonstration for post traumatic acute respiratory distress syndrome https://doi.org/10.1101/2022.11.22.517524 (2022).
Stadler, T., Oprisanu, B. & Troncoso, C. Synthetic data – anonymisation groundhog day. In 31st USENIX Security Symposium (USENIX Security 22), 1451–1468 (USENIX Association, 2022).
Houssiau, F. et al. TAPAS: a toolbox for adversarial privacy auditing of synthetic data. CoRR abs/2211.06550 (2022).
Shokri, R., Stronati, M., Song, C. & Shmatikov, V. Membership Inference Attacks Against Machine Learning Models. In 2017 IEEE Symposium on Security and Privacy (SP), 3–18 (IEEE) https://doi.org/10.1109/SP.2017.41 (2017).
Appenzeller, A., Leitner, M., Philipp, P., Krempel, E. & Beyerer, J. Privacy and utility of private synthetic data for medical data analyses. Appl. Sci. 12, 12320 (2022).
Arthur, L. et al. On the challenges of deploying privacy-preserving synthetic data in the enterprise. CoRR abs/2307.04208 https://doi.org/10.48550/ARXIV.2307.04208 (2023).
Wagner, I. & Eckhoff, D. Technical privacy metrics: a systematic survey. ACM Comput. Surv. 51, 1–38 (2019).
Figueira, A. & Vaz, B. Survey on synthetic data generation, evaluation methods and GANs. Mathematics 10, 2733 (2022).
Hernandez, M., Epelde, G., Alberdi, A., Cilla, R. & Rankin, D. Synthetic data generation for tabular health records: A systematic review. Neurocomputing 493, 28–45 (2022).
Vallevik, V. B. et al. Can i trust my fake data–a comprehensive quality assessment framework for synthetic tabular data in healthcare. Int. J. Med. Inform. 22,105413 (2024).
The Synthetic Data Vault. https://sdv.dev/ (2024).
Brenninkmeijer, B. Table Evaluator. https://github.com/Baukebrenninkmeijer/table-evaluator (2023).
Qian, Z., Cebere, B.-C. & van der Schaar, M. Synthcity: facilitating innovative use cases of synthetic data in different data modalities https://doi.org/10.48550/ARXIV.2301.07573 (2023).
Platzer, M. & Reutterer, T. Holdout-based empirical assessment of mixed-type synthetic data. Front. Big Data 4, 679939 (2021).
Zhang, Z., Yan, C., Lasko, T. A., Sun, J. & Malin, B. A. SynTEG: a framework for temporal structured electronic health data simulation https://doi.org/10.1093/JAMIA/OCAA262 (2021).
Nowok, B., Raab, G. M. & Dibben, C. Synthpop: bespoke creation of synthetic data in R. J. Stat. Softw. 74, 1–26 (2016).
Foraker, R. E. et al. Spot the difference: comparing results of analyses from real patient data and synthetic derivatives. JAMIA Open 3, 557–566 (2021).
Hernadez, M., Epelde, G., Alberdi, A., Cilla, R. & Rankin, D. Synthetic tabular data evaluation in the health domain covering resemblance, utility, and privacy dimension. Methods Inf. Med. 62, e19–e38 (2023).
Ganev, G. & Cristofaro, E. D. On the inadequacy of similarity-based privacy metrics: Reconstruction attacks against “truly anonymous synthetic data". CoRR abs/2312.05114 https://doi.org/10.48550/ARXIV.2312.05114 (2023).
Dwork, C. & Roth, A. The algorithmic foundations of differential privacy. Found. Trends Theor. Comput. Sci. 9, 211–407 (2013).
Bambauer, J., Muralidhar, K. & Sarathy, R. Fool’s gold: an illustrated critique of differential privacy. Vand. J. Ent. Tech. L. 16, 701 (2013).
Kulynych, B., Hsu, H., Troncoso, C. & Calmon, F. P. Arbitrary decisions are a hidden cost of differentially private training. In Proc. 2023 ACM Conference on Fairness, Accountability, and Transparency, 1609–1623 (2023).
Bagdasaryan, E., Poursaeed, O. & Shmatikov, V. Differential Privacy Has Disparate Impact on Model Accuracy. In Advances in Neural Information Processing Systems, 15479-15488 (Curran Associates, 2019).
McKenna, R., Gerome, M. & Sheldon, D. Winning the NIST Contest: A Scalable and General Approach to Differentially Private Synthetic Data. J Priv Confidentiality 11. https://doi.org/10.29012/jpc.778 (2021).
McKenna, R., Mullins, B., Sheldon, D. & Miklau, G. AIM: an adaptive and iterative mechanism for differentially private synthetic data. Proc. VLDB Endow. 15, 2599–2612 (2022).
Vietri, G. et al. Private synthetic data for multitask learning and marginal queries. Adv. Neural Inform. Process. Syst. 35, 18282–18295 (2022).
Pereira, M. et al. Assessment of differentially private synthetic data for utility and fairness in end-to-end machine learning pipelines for tabular data. PLOS ONE 19, e0297271 (2024).
Kulynych, B., Gómez, J. F., Kaissis, G., du Pin Calmon, F. & Troncoso, C. Attack-aware noise calibration for differential privacy. CoRR abs/2407.02191 https://doi.org/10.48550/ARXIV.2407.02191 (2024).
Ziller, A. et al. Reconciling privacy and accuracy in AI for medical imaging. Nat. Mach. Intell. 6, 764–774 (2024).
Ganev, G., Annamalai, M. S. M. S. & Cristofaro, E. D. The elusive pursuit of replicating PATE-GAN: benchmarking, auditing, debugging. CoRR abs/2406.13985 https://doi.org/10.48550/ARXIV.2406.13985 (2024).
Nasr, M. et al. Tight auditing of differentially private machine learning. In 32nd USENIX Security Symposium (USENIX Security 23), 1631–1648 (USENIX Association, 2023).
IEEE Standards Association. Synthetic Data Activity. https://standards.ieee.org/industry-connections/synthetic-data/ (2024).
European Commission. Maximising the Potential of Synthetic Data Generation in Healthcare Applications. https://ec.europa.eu/info/funding-tenders/opportunities/portal/screen/opportunities/topic-details/horizon-ju-ihi-2023-05-04 (2024).
PRISMA. PRISMA for Scoping Reviews. https://www.prisma-statement.org/scoping (2018).
Jordon, J. et al. Synthetic data – what, why and how? CoRRabs/2205.03257 https://doi.org/10.48550/ARXIV.2205.03257 (2022).
Bhanot, K., Qi, M., Erickson, J. S., Guyon, I. & Bennett, K. P. The problem of fairness in synthetic healthcare data. Entropy 23, 1165 (2021).
El Emam, K., Mosquera, L. & Fang, X. Validating a membership disclosure metric for synthetic health data. JAMIA Open 5, ooac083 (2022).
Acknowledgements
This work is partially funded by the Innovative Health Initiative Joint Undertaking (IHI JU) under grant agreement No. 101172872.
Author information
Authors and Affiliations
Contributions
Ba.K., J.D., and J.L.R. conceived the scoping review design and objectives. Ba.K. conducted database searches and screened potential articles for inclusion. J.L.R., T.M., and F.P. provided methodological guidance and critically reviewed the protocol. T.M., K.O., M.H., Bo.K., and F.P. assisted in interpreting the findings and shaping the discussion. All authors collaborated in structuring the manuscript’s narrative, Ba.K. and Bo.K. wrote the manuscript and all authors read, edited, and approved the final manuscript.
Corresponding author
Ethics declarations
Competing interests
The authors declare no competing interests.
Additional information
Publisher’s note Springer Nature remains neutral with regard to jurisdictional claims in published maps and institutional affiliations.
Supplementary information
Rights and permissions
Open Access This article is licensed under a Creative Commons Attribution-NonCommercial-NoDerivatives 4.0 International License, which permits any non-commercial use, sharing, distribution and reproduction in any medium or format, as long as you give appropriate credit to the original author(s) and the source, provide a link to the Creative Commons licence, and indicate if you modified the licensed material. You do not have permission under this licence to share adapted material derived from this article or parts of it. The images or other third party material in this article are included in the article’s Creative Commons licence, unless indicated otherwise in a credit line to the material. If material is not included in the article’s Creative Commons licence and your intended use is not permitted by statutory regulation or exceeds the permitted use, you will need to obtain permission directly from the copyright holder. To view a copy of this licence, visit http://creativecommons.org/licenses/by-nc-nd/4.0/.
About this article
Cite this article
Kaabachi, B., Despraz, J., Meurers, T. et al. A scoping review of privacy and utility metrics in medical synthetic data. npj Digit. Med. 8, 60 (2025). https://doi.org/10.1038/s41746-024-01359-3
Received:
Accepted:
Published:
Version of record:
DOI: https://doi.org/10.1038/s41746-024-01359-3
This article is cited by
-
Comparing decentralized machine learning and AI clinical models to local and centralized alternatives: a systematic review
npj Digital Medicine (2026)
-
Physical AI: bridging the sim-to-real divide toward embodied, ethical, and autonomous intelligence
Machine Learning for Computational Science and Engineering (2026)
-
Virtual and augmented reality techniques for medical education: a review of AI and visual computing innovations
The Visual Computer (2026)
-
Implementing generative artificial intelligence in precision oncology: safety, governance, and significance
Journal of Hematology & Oncology (2026)
-
BRIDGE pilot study: a bilateral regulatory investigation of data governance and exchange
npj Digital Medicine (2026)






