Abstract
Age-related long-term disability is attracting increasing attention due to the growing ageing population worldwide. However, the current understanding of the senescent spinal cord remains insufficient. Bulk RNA sequencing reveals that 526 genes are upregulated and 300 genes are downregulated in senescent spinal cords. Pathway enrichment analysis of differentially expressed genes shows that senescence in spinal cords is related to phagosome function, neuroinflammation, ferroptosis, and necroptosis. Prediction of upstream transcription factors and interactome analysis identify Spi1 as a transcription factor that potentially plays a core role in senescent spinal cords. Spatial transcriptomics illustrates the spatial distribution of the transcriptomic landscape in both young and senescent spinal cords and identifies distinct neuronal and glial subtypes. The ferroptosis-associated gene Fth1 is upregulated in aged spinal cords. Flow cytometry reveals increased accumulation of free Fe2+ and ROS in senescent mixed glial cells; however, CCK-8 assays reveal that these cells are resistant to ferroptosis. SiRNA and lentivirus experiments indicate that the overexpression of Fth1 in normal mixed glial cells reduces their sensitivity to ferroptosis, whereas Fth1 knockdown increases their sensitivity to ferroptosis. In summary, spatial and bulk transcriptomics elucidate the transcriptional characteristics of young versus senescent spinal cords, thus highlighting the role of Fth1 in mediating ferroptosis resistance in senescent mixed glial cells.
Similar content being viewed by others

Introduction
As the population ages, the prevalence of age-associated decreases in axonal regenerative ability, which leads to long-term disability, has become an urgent public health concern1,2,3,4,5,6. By 2050, 22% of the U.S. population and 27% of the European population will be at least 65-years-old7. Currently, neurorestorative therapeutic strategies can provide benefits to these individuals; however, the degree of restoration still requires further improvements8,9,10,11. Age-associated disability results in the progressive loss of functional independence and imposes a significant burden on society. Ageing impacts various biological processes, including immunity, metabolism, neurologic function, and cell signalling6,12,13. Notably, ageing contributes to a decline in white matter14. A comprehensive understanding of the cellular mechanisms underlying ageing could facilitate the development of new treatments for age-related regenerative decline.
Recent advances in single-cell RNA sequencing (scRNA-seq) technology have enabled the detailed profiling of gene expression at the single-cell level15. ScRNA-seq has been used to identify novel cell types involved in development, health, ageing, injury, cancer, and disease, although it lacks precise spatial information16,17,18,19. Spatial transcriptomics (ST) provides a comprehensive characterization of tissue organization at subcellular resolution and has been extensively applied in research on the brain, cancer, intestines, kidneys, and dorsal root ganglia7,20,21,22,23,24,25.
This study presents the first spatiotemporal atlas of young and aged spinal cord tissues that was established with spatial transcriptomics technology. Using spatial transcriptomics, we examined changes in gene expression between the grey matter and white matter regions of young and aged spinal cords. Notably, integration with bulk RNA sequencing data revealed that ferroptosis-associated genes, particularly Fth1, are enriched in aged spinal cords, although their spatial distribution remains unchanged. Further experiments suggested that ferroptosis resistance, as evidenced by elevated Fth1 expression, develops with ageing. Senescent cells are characterized by morphological and metabolic changes, chromatin reorganization, altered gene expression, and the development of a proinflammatory phenotype known as the senescence-associated secretory phenotype. Based on our findings, ferroptosis resistance may represent a significant biological trait of senescence that can potentially extend beyond the central nervous system to other tissues. Consequently, resistance to ferroptosis may emerge as a novel feature of senescence and ageing in the future.
Results
Distinct transcriptional profiles of spinal cords during the ageing process
To understand the transcriptional profiles of spinal cords during ageing, bulk RNA-seq was performed on young (3 months of age) and aged (24 months of age) rats. The heatmap revealed strong within-group correlations, thus indicating similar transcriptional profiles in each group (Fig. S1). The RNA-seq data revealed 526 upregulated genes and 300 downregulated genes in aged spinal cords compared with young spinal cords. For example, genes such as Gpnmb, C1qb, Fcgr2b, Cd68, Cxcl14, Clec7a, Gipr, Lilrb3a, Lilrb2, and Esrp1 were upregulated, whereas Hmgcs1, Acss2, Sqle, Idi1, Aacs, Chad, Pla2g2a, Loc685716, and Defa9 were downregulated (Fig. 1a, b). RT-qPCR analysis further confirmed that Acss2, Sqle, Idi1, Cyp51, and Hmgcr were significantly downregulated and that Gpnmb, C1qb, Fcgr2b, Cd68, and Cxcl14 were markedly upregulated in aged spinal cords (Fig. 1c, d).
a, b Volcano plot (a) and heatmap (b) showing DEGs in aged spinal cords relative to young spinal cords. c, d The expression of the top five downregulated genes (c) and the top five upregulated genes (d) in aged spinal cords were analysed by real-time qPCR, n = 4 independent rats, unpaired student’s t-test, *P < 0.05, **P < 0.01, ***P < 0.001, ****P < 0.0001. e IPA analysis shows pathway enrichment of DEGs in aged spinal cords relative to young spinal cords. f–h Heatmaps depicting the changes in the transcription of chemokines, inflammatory genes, and ferroptosis-related genes in aged spinal cords relative to young spinal cords. Asterisks denote DEGs. i Comparative IPA predicting the upstream regulators of the aged spinal cord gene programmes. j Interactome of the top predicted age-associated upstream regulators.
Differentially expressed genes (DEGs) in aged spinal cords were subjected to pathway analysis. GO enrichment analysis revealed that these DEGs were related to leucocyte activation, leucocyte migration, leucocyte cell-cell adhesion, and antigen processing and presentation (Fig. S2). KEGG pathway analysis linked the DEGs to pathways involving phagosome, tuberculosis, cell adhesion molecules, and complement and coagulation cascades (Fig. S3). Furthermore, IPA pathway analysis revealed associations of DEGs with the superpathways of cholesterol biosynthesis, phagosome formation, antigen presentation, neuroinflammation, ferroptosis, and necroptosis (Fig. 1e).
Given the enrichment of neuroinflammation in aged spinal cords, we compared the transcriptional expression levels of chemokines, as well as inflammation-associated cytokines and signalling pathways between the aged and young spinal cords. Interestingly, five chemokines (Ccl9, Ccl11, Cxcl9, Cxcl14, and Cxcl16) were markedly upregulated in aged spinal cords (Fig. 1f). The heatmap revealed the upregulation of two IL-1-associated genes (Il15ra and Il18rap), two IL-6-associated genes (Osm and Clcf1), seven TNF-associated genes (Tnfaip8l2, Tnfaip6, Tnfsf13b, Tnfsf4, Tnfrsf14, Tnf, and Tnfrsf13c), and all C1q-associated genes (C1qa, C1qb, and C1qc) in aged spinal cords (Fig. 1g). Notably, seven ferroptosis-associated genes (Abca1, Aloc12, Ctsb, Cybb, Fth1, Hmox1, and Hspb1) were upregulated in aged spinal cords, whereas three ferroptosis-associated genes (Emp1, Fdft1, and Hmgcr) were downregulated (Fig. 1h).
Finally, IPA prediction of upstream transcription factors indicated that Spi1 may drive the ageing process (Fig. 1i). An interactome analysis of the differentially expressed transcription factors also revealed Spi1 as a central regulator in aged spinal cords (Fig. 1j).
Spatial transcriptome profiles of young and senescent spinal cords
To better understand the spatial organization of the cell populations in spinal cords during ageing, ST was performed on young and aged rats (Fig. 2a). A total of 1588 gene expression spots were captured, with 680 originating from young spinal cord sections and 908 originating from aged spinal cord sections. Unbiased clustering identified seven spot clusters, including one cluster comprising a mixture of astrocytes and oligodendrocytes, one cluster of neurons, two clusters of oligodendrocytes, one cluster of astrocytes, one cluster of microglia, and one cluster of fibroblasts. These clusters were visualized with uniform manifold approximation and projection (UMAP) (Fig. 2b) and were characterized based on their DEGs (Fig. 2c). Spatial distribution revealed that neurons were exclusively localized in the grey matter, gliocytes were predominantly localized in the white matter, and fibroblasts were localized in the meninges (Fig. 2d). Cluster 3 represented the primary oligodendrocyte subset in young spinal cords, whereas Cluster 6 represented the predominant oligodendrocyte subset in aged spinal cords (Fig. 2e). In addition, the ratios of astrocytes to microglia were slightly greater in senescent spinal cords than in young spinal cords, whereas the ratio of fibroblasts was lower. Notably, the ratio of neurons did not differ between young and senescent spinal cords (Fig. 2e).
a Experimental design for elucidating the spatial transcriptomes of young and senescent spinal cords. b UMAP plot of spots from the spatial transcriptomes of young and senescent spinal cords. c Heatmap showing DEGs in each cluster from the spatial transcriptomes. d Spatial distribution of distinct clusters from the abovementioned two samples. e Proportions of the two samples in each cluster.
Transcriptional changes in white matter and grey matter during the ageing process
We subsequently compared the transcriptional profiles of white and grey matter in young and senescent spinal cord samples according to our ST data (Fig. 3a). Both a microglial marker (Tmem119) and an astrocyte marker (Gfap) were observed to be enriched in the white matter of young spinal cords (Fig. S4a). Further validation with FISH confirmed that astrocyte markers (Aldh1a1 and Gfap) and microglial markers (P2ry12 and Tmem119) were predominantly expressed in the white matter (Fig. S4b).
a Schematic diagram of white and grey matter in the spinal cord. b, c Histograms showing DEGs in the white (b) and grey (c) matter of senescent spinal cords relative to young spinal cords. d, e KEGG and GO analyses show pathway enrichment of DEGs in the grey (d) and white (e) matter of senescent spinal cords relative to young spinal cords.
Analysis of DEGs in the grey matter revealed significant upregulation of Fth1, Cst3, Gfap, Apoe, Scd2, Tf, Qdpr, Ptgds, and S100b in senescent spinal cords compared with young spinal cords. Conversely, Loc103692716, Gabarapl1, Calm2, Tspan7, Sst, AC134224.3, Uchl1, Snap25, and Plp1 were markedly downregulated (Fig. 3b). In white matter, Apoe, Fth1, Cxcl14, Mt2A, Ctsb, Ctsd, Gfap, Lgals3, and Mt1 expression was markedly elevated in senescent spinal cords, whereas Mpz, Plp1, Pmp22, Hmgcs1, Ugt8, Cyp51, AC134224.3, Ptgds, and Cldn11 expression was reduced. GO enrichment analysis of the DEGs revealed that senescent grey matter was related to the transmission of nerve impulses, myelination, axon ensheathment, gliogenesis, the response to lipids, and the response to inorganic substances; moreover, ageing white matter was related to the ensheathment of neurons, axon ensheathment, myelination, gliogenesis, ion homoeostasis, and lipid biosynthetic processes. In addition, KEGG enrichment analysis revealed that senescent grey matter was associated with the apelin signalling pathway, mineral absorption, and ferroptosis, and senescent white matter was associated with apoptosis, lysosomes, ferroptosis, and antigen processing and presentation (Fig. 3d, e).
Identification of distinct cell subtypes involved in the ageing process
We further identified three neuronal subclusters (neurons 1–3) via UMAP visualization (Fig. 4a). The neuronal subpopulations were further identified as dorsal neurons (Neuron 3), mid/ventral neuron-A types (Neuron 1) and mid/ventral neuron-B types (Neuron 2) based on their spatial location according to previous publications26,27. The numbers of the mid/ventral neuron-B type were lower in senescent spinal cords than in young spinal cords, whereas the numbers of the mid/ventral neuron-A type were greater (Fig. 4b, c). The top 10 DEGs for each neuron subtype are shown in Fig. 4d. GO enrichment analysis of the DEGs revealed that the mid/ventral neuron-A type was related to nervous system development, neuron projection morphogenesis, and intermediate filament cytoskeleton organization; the mid/ventral neuron-B type was associated with the somatodendritic compartment and neuronal cell body; and the dorsal neuron type was related to the perikaryon, the cellular response to oestrogen stimulus, and the neurofibrillary tangle (Fig. 4e–g).
a Reclustering of neurons from the spatial transcriptome. b Spatial distribution of distinct neuron subclusters. c Proportions of different neuron subsets in total neurons in two samples. d Heatmap showing DEGs in each neuron subcluster. e–g GO analysis showing pathway enrichment of DEGs in each neuron subcluster.
For glial cell subtypes, we performed reclustering of the nonneuronal cells, thereby identifying two clusters of astrocytes (Clusters 1 and 8), one cluster of microglia (Cluster 2), and three clusters of oligodendrocytes (Clusters 3, 4, and 6) (Fig. 5a, b). The top ten DEGs for each cluster are presented in Fig. 5c. Notably, Cluster 2 (a microglial subtype), Cluster 1 (an astrocyte subtype), and Cluster 4 (an oligodendrocyte subtype) were increased in aged spinal cords (Fig. 5d).
Single-nucleus RNA sequencing reveals transcriptomic changes in distinct cell subtypes during the ageing process
To better understand the transcriptomic changes in distinct cell subtypes during the ageing process, published snRNA-seq data of young and aged spinal cords derived from cynomolgus monkeys were further analysed28. Ten distinct cell subtypes were identified and visualized with a UMAP graph, which included astrocytes, microglia, oligodendrocytes, fibroblasts, mixed cells, endotheliocytes (ECs), oligodendrocyte precursor cells (OPCs), smooth muscle cells (SMCs), ependymal cells, and neurons (Fig. 6a and S5). The proportions of ECs, ependymal cells, and fibroblasts were slightly increased in aged spinal cords (Fig. 6b, c). Furthermore, we compared the DEGs of the main cell subtypes, such as astrocytes, microglia, oligodendrocytes, fibroblasts, OPCs, and ECs, between young and aged spinal cord samples, and the results revealed distinct patterns of cellular DEGs during ageing (Fig. 6d). Moreover, GFAP, ENSMMUG00000049499 (complement C4-B-like), FOS, SLC47A1, and ABCA2 were upregulated in all of the main cell types during ageing. Fifty-seven genes, twenty-five genes, twenty-four genes, forty-two genes, twenty-one genes, and twenty-nine genes were upregulated in ageing astrocytes, microglia, oligodendrocytes, OPCs, fibroblasts, and ECs, respectively (Fig. 6d).
a UMAP plot showing major cell types. b UMAP plots showing major cell types from young and aged spinal cords. c Proportions of each group among all of the subtypes. d Venn diagram showing the overlap of upregulated genes in aged astrocytes, microglia, oligodendrocytes, OPCs, ECs, and fibroblasts. e Violin plot showing the expression of FTH1 in each cell type; red: aged cells; green: young cells.
Pathway enrichment analysis of these significantly upregulated genes in each cell subtype revealed that during the ageing process, astrocytes were associated with the purine nucleoside diphosphate metabolic process, the regulation of proteolysis, GTPase signalling, the hedgehog ‘off’ state, and the regulation of microtubule polymerization; microglia were related to cytoplasmic ribosome assembly, TRBP-containing complexes, and VEGFA-VEGFR2 signalling; oligodendrocytes were associated with small GTPase-mediated signal transduction, the regulation of hydrolase activity, the regulation of protein catabolic processes, protein phosphorylation, and the regulation of calcium ion transport; OPCs were related to the regulation of axonogenesis, translation, the degradation of the extracellular matrix, and the synaptic vesicle cycle; fibroblasts were associated with neurogenesis regulation in the olfactory epithelium, blood vessel morphogenesis, muscle structure development, and extracellular matrix organization; and ECs were associated with antigen processing and presentation, the negative regulation of cell adhesion, gliogenesis, and cellualar catabolic processes (Fig. S6). Interestingly, a violin plot further revealed that FTH1 was upregulated in most cell types, including astrocytes, microglia, fibroblasts, ECs, SMCs, and neurons, in spinal cords during ageing (Fig. 6e).
Resistance to ferroptosis in the spinal cord during the ageing process
Ferroptosis-associated genes were notably enriched in senescent spinal cords compared with young spinal cords according to the bulk RNA-seq and ST data (Figs. 1e and 3d, e). Notably, Fth1, which encodes the ferritin-heavy chain, was significantly upregulated in senescent spinal cords (Figs. 1h and 3b, c). ST data revealed no cell-type preference for Fth1 upregulation, with marked increases across neurons, astrocytes, oligodendrocytes, and microglia (Fig. 7a). RT-qPCR and Western blotting confirmed a 2.26-fold increase in Fth1 mRNA levels (n = 4) (Fig. 7b) and a 2.28-fold increase in FTH1 protein levels in senescent spinal cords (n = 5) (Figs. 7c, d and S7d).
a UMI counts of Fth1 in neurons, astrocytes, oligodendrocytes, and microglia from the spatial transcriptome. b Fth1 mRNA expression in aged spinal cords was analysed by real-time qPCR, n = 4 independent rats, unpaired student’s t-test, ****P < 0.0001. c Western blotting showing the protein expression of FTH1 in senescent and young spinal cords. d Statistical graph of the data in C. n = 5 Independent rats, ***P < 0.001, unpaired student’s t-test.
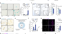
We subsequently assessed ferroptosis sensitivity in primary mixed glial cells during the ageing process. We successfully cultured primary mixed glial cells consisting of approximately 73% astrocytes (GFAP+ cells), 18% microglia (IBA1+ cells), and 9% oligodendrocytes (MBP+ cells) (Fig. S7a). β-Galactosidase staining confirmed successful senescence induction by etoposide in vitro (Fig. S7b). Western blotting also revealed a 2.83-fold increase in FTH1 protein levels in mixed glial cells after etoposide treatment (n = 5) (Figs. 8a, b and S7d). Erastin, which is a ferroptosis inducer, was used to trigger ferroptosis. The results showed that senescent mixed glial cells were resistant to ferroptosis (n = 3) (Fig. 8c). Only 0.1 μM erastin induced ferroptosis in normal mixed glial cells, whereas at least 3.2 μM erastin was required to induce ferroptosis in senescent cells. However, flow cytometry revealed that increasing amounts of free Fe2+ accumulated inside the senescent mixed glial cells (n = 5) (Figs. 8d, e and S7c). Erastin induced the accumulation of free Fe2+ (Fig. 8d, e). Moreover, erastin triggered free Fe2+ accumulation in the senescent mixed glial cells (Figs. 8d, e and S7c). Similarly, there was an increased level of ROS in the senescent mixed glial cells compared to the normal mixed glial cells. Erastin also increased the level of ROS in the senescent mixed glial cells (n = 5) (Figs. 8f, g and S7c).
a Western blotting shows the expression of the FTH1 protein in senescent mixed glial cells induced by etoposide. b Statistical graph of (a) n = 5, ****P < 0.0001, unpaired student’s t-test. c Cell viability was examined by a CCK-8 assay in young or senescent (induced by etoposide) mixed glial cells treated with erastin (n = 3). d Flow cytometry showing free Fe2+ inside young or senescent mixed glial cells after the administration of erastin. e Statistical graph of the data in (d). n = 5, ****P < 0.0001, one‐way ANOVA with Tukey’s test. f Flow cytometry showing the levels of ROS in young or senescent mixed glial cells treated with erastin. g Statistical graph of the data in (f). n = 5, ***P < 0.001, ****P < 0.0001, one‐way ANOVA with Tukey’s test. h Western blotting showing the protein expression of FTH1 in normal mixed glial cells after lentivirus transduction. i Cell viability was examined by a CCK-8 assay in young mixed glial cells (with or without Fth1 overexpression) treated with erastin (n = 3). j Western blotting showing the protein expression of FTH1 in senescent mixed glial cells after siRNA transfection. k Cell viability was examined by a CCK-8 assay in senescent mixed glial cells with or without Fth1 knockdown after treatment with erastin (n = 3).
To determine whether this resistance was mediated by Fth1, we overexpressed Fth1 in normal mixed glial cells with lentivirus (Figs. 8h and S7e). CCK-8 assays demonstrated that the overexpression of Fth1 decreased ferroptosis sensitivity in normal mixed glial cells (n = 3) (Fig. 8i). Conversely, three siRNAs were used to knockdown Fth1 in senescent mixed glial cells; siFth1-3 had the best knockdown efficiency and was used for further experiments (Figs. 8j and S7f). CCK-8 assays also revealed that the downregulation of Fth1 increased ferroptosis sensitivity in senescent mixed glial cells (n = 3) (Fig. 8k). Taken together, these results revealed that Fth1 was upregulated in senescent spinal cords, which explains the resistance to ferroptosis.
Discussion
Recently, the emergence of scRNA-seq or ST studies on spinal cord-associated diseases, such as spinal cord injury and amyotrophic lateral sclerosis, has improved the detailed understanding of the pathomechanisms underlying these diseases15,29,30. However, only one snRNA-seq study involving aged spinal cords, namely, those of Macaca mulatta, has been reported28. In this study, we initially obtained spatial and bulk transcriptomics data from rat spinal cords throughout the ageing process. Bulk transcriptomics results revealed that inflammation-, oxidative stress-, and ferroptosis-associated genes were enriched during ageing. Spi was identified as a key age-associated transcription factor. Both spatial and bulk transcriptomics revealed that Fth1, which is a ferroptosis-associated gene, was upregulated across all regions of senescent spinal cords. In vitro experiments revealed that this upregulation of Fth1 may contribute to ferroptosis resistance in senescent spinal cords.
Spinal cord senescence significantly impacts various vital functions, including respiratory, urinary, motor, cardiovascular, and digestive functions. Guido Kroemer et al. proposed twelve hallmarks of ageing, including telomere attrition, epigenetic alterations, deregulated nutrient sensing, mitochondrial dysfunction, stem cell exhaustion, altered intercellular communication, genomic instability, loss of proteostasis, disabled macroautophagy, cellular senescence, chronic inflammation, and dysbiosis31. Our findings are consistent with these hallmarks, as spinal cord senescence was found to be associated with processes such as phagosome, neuroinflammation, necroptosis, and complement activation. Chemokines are the key factors that drive the infiltration of immune cells, with significant accumulation of chemokines, such as Ccl9, Ccl11, Cxcl9, Cxcl14, and Cxcl16, being observed in senescent spinal cords. Further investigations are needed to determine the specific cell types that are responsible for the secretion of these chemokines and the immune cells that are recruited by these molecules. Despite Usp22 being the top upstream transcription factor for ageing, Spi1 has emerged as a central element in the interaction network. Spi1 is known for its role in mediating interactions between Salmonella and host cells, thus facilitating Salmonella invasion into epithelial cells32,33; moreover, Spi1 is also a crucial gene in Alzheimer’s disease34. Given these roles, further investigation into the effects of Spi1 on ageing and investigating whether the inhibition of Spi1 can reverse ageing processes are warranted.
Dixon initially described ferroptosis, which is an iron-dependent form of cell death35. Ferroptosis has been implicated in tumours, cardiovascular diseases, neurodegenerative diseases, liver diseases, and metabolic diseases36,37,38,39. Ferroptosis is characterized by dysregulated iron metabolism, lipid peroxidation, the accumulation of reactive oxygen species, and ultrastructural changes in mitochondria. Ageing is closely related to imbalances in iron metabolism, which may play a critical role in accelerated ageing40. Iron accumulation in tissues due to ageing can impair intracellular antioxidant defences, thus potentially leading to ferroptosis41. Increased iron accumulation and lipid peroxidation have been observed in ageing retinas, thus contributing to age-related macular degeneration41.
Ferroptosis is closely associated with ageing and contributes to age-associated disorders42. The activation of the innate immune system by factors secreted during ferroptosis may support this association. Additionally, iron accumulation and lipid peroxidation have been observed in the ageing retina41. This study used both spatial and bulk transcriptomics to reveal a strong link between ferroptosis and senescent spinal cord tissue, with no spatial preference being noted. Fth1, which encodes the heavy chain of ferritin, has attracted attention43. Ferritin, which is an iron-storage protein, protects DNA and proteins from iron-induced damage44. We also observed iron and ROS accumulation in senescent mixed glial cells, which are paradoxically resistant to ferroptosis. We speculate that the upregulation of Fth1 may enable ageing cells to tolerate iron loads and become less sensitive to ferroptosis. However, the precise mechanisms underlying these changes remain to be elucidated.
However, this study has several limitations. (i) The role of Spi1 as a potential core regulatory factor in spinal cord ageing requires further validation. (ii) The ST samples were limited and had coarse spatial resolution, which hinders the precise classification of certain cell subtypes. (iii) The upstream and downstream regulatory mechanisms of Fth1 in senescent spinal cord tissue require further investigation. Although our ST data did not yield precise cellular clustering, we employed complementary snRNA-seq data that were previously published28. In contrast to the aforementioned snRNA-seq study, which focused on the correlation between CHIT1-positive microglia and motor neurons, we conducted an in-depth analysis of the transcriptional changes within each cluster in aged spinal cords. Furthermore, we consistently observed the global upregulation of Fth1 in both our bulk and spatial transcriptome data derived from rats, as well as in the aforementioned snRNA-seq data from monkeys. These findings suggest that the resistance of aged spinal cords to ferroptosis may not be exclusive to rodents but could extend to primates, including humans.
Methods
Animals
Female Sprague Dawley rats aged 3 months or 24 months were used in this study. The animal experiments were approved by the Ethics Committee of Zhejiang University (no. 2022-1105) and were performed in accordance with the guidelines of the Institutional Animal Care and Use Committee. All of the rats were fed at the Laboratory Animal Center of Zhejiang University. We have complied with all relevant ethical regulations for animal use.
Bulk RNA sequencing
Total RNA was extracted with TRIzol (15596018CN, Invitrogen, USA). Following RNA quality assessment, the mRNA was purified with oligo(dT)-conjugated magnetic beads. Subsequently, the fragmented purified mRNA was incubated with a fragmentation buffer to further break it into multiple small fragments. RNA sequencing libraries were generated with a KAPA Stranded mRNA-Seq Kit with multiple primers, and sequencing was performed on an MGISEQ-200 sequencer with PE150 chemistry.
Raw Fastq reads were processed with in-house Perl scripts. Clean reads were obtained by filtering out low-quality reads and reads containing adaptor or poly-N sequences. The GC, Q20, and Q30 contents of the clean data were calculated. The number of perfect clean tags for each gene was subsequently calculated and normalized to the number of fragments per kilobase per million mapped reads (FPKM). The DESeq R package was used for differential expression analysis. A log2 (fold change) of 1 and a P value of 0.05 were considered the thresholds for markedly differentially expressed genes (DEGs). Gene Ontology (GO) enrichment analysis, KEGG pathway analysis, and Ingenuity Pathway Analysis (IPA) were used for pathway analyses of the DEGs.
Tissue processing
The rats were deeply anaesthetized by isoflurane inhalation followed by perfusion with ice-cold saline. Thoracic spinal cord segments were embedded in OCT compound and cut into 10-μm-thick transverse sections for ST.
Spatial transcriptomics
The Visium Gateway Gene Expression Slide includes one capture area (6.2 mm × 6.6 mm) containing approximately 5000 gene expression spots (diameter: 100 μm). In this study, 1588 gene expression spots were captured from young and aged spinal cord sections and displayed. Poly-T20VN oligonucleotides were consistently spread onto glass slides to test the maximal amount of mRNA obtained from spinal cords with quality control tests. Prior to spatial transcriptome sequencing, H&E staining was performed. Briefly, the sections were fixed with methanol and subsequently stained with Mayer’s haematoxylin (S3309, Dako, Denmark), bluing buffer (CS702, Dako, Denmark), and eosin (318906, Sigma, USA). The sections were imaged with the Metafer Slide Scanning platform.
Afterwards, the sections were divided into individual wells, permeabilized with an enzyme, and washed with saline sodium citrate. After removing the saline sodium citrate, Master Mix was added to the individual wells for reverse transcription according to the manufacturer’s protocol. The sections were subsequently incubated with 0.08 M KOH for 5 min at room temperature, followed by incubation with Second Strand Mix for 15 min at 65 °C. The cDNA was subsequently dissolved and collected in EB buffer. The cDNA was amplified by unbiased qPCR. A Library Construction Kit (10× Genomics) was used to prepare the sequencing library. An Illumina HiSeq 3000/4000 was used for sequencing. Data processing and spot identification were performed by Space Ranger software (10× Genomics) to identify the spatial barcode markers and UMI markers of the different transcripts. The spot matrix was generated from the Viscum spatial barcodes.
The R package Seurat v.3.2 was used for subsequent analysis15. Spots with fewer than 200 distinct genes were filtered. Seurat’s LogNormalize method was used to normalize and scale the data for sequencing depth. Seurat’s FindVariableGenes function was used to identify highly variable genes. Seurat’s integration workflow was performed to conduct batch correction of the expression matrices. Spots were visualized by UMAP and clustered by the FindClusters method. Differentially expressed genes (DEGs) were analysed with Seurat’s FindAllMarkers function.
Single-nucleus RNA sequencing data analysis
In this study, raw sequencing data for monkey spinal cord tissues in the Genome Sequence Archive (GSA) database under accession number CRA005773 (published by Sun et al.) were further analysed28. The generated matrices were processed with Seurat v4.2. Low-quality nuclei, which were defined as nuclei with fewer than 200 distinct genes or more than 5% mitochondrial genes, were filtered out. The data were scaled and normalized with Seurat’s LogNormalize method, and highly variable genes were identified with Seurat’s FindVariableGenes function. Batch correction was performed with Harmony. Principal component analysis (PCA) was conducted on the top 3000 variable genes, and the top 30 principal components were selected. Nuclei were clustered with the FindClusters method and visualized using UMAP. Differentially expressed genes (DEGs) were identified with the FindAllMarkers function in Seurat.
Real-time qPCR
Spinal cords were collected, and total RNA was extracted with TRIzol (15596018, Thermo Fisher Scientific). cDNA synthesis was conducted with the PrimeScript RT Reagent Kit with gDNA Eraser (RR047A, Takara). TB Green Premix Ex Taq II (RR820, Takara) was used for real-time qPCR on a LightCycler 480 II system (Roche). The data were analysed with LightCycler 480 software (1.5.0).
Primary mixed glial cell culture and treatment
Primary mixed glial cell culture was performed as previously described with minor modifications. Briefly, spinal cords were dissected and collected from newborn rats and then digested with Stem-Pro Accutase (07922, STEMCELL Tech, USA) at 37 °C for 5 min, followed by filtration through a 70-μm strainer. After centrifugation, the cells were cultured in PDL-coated plates at a concentration of 2 × 105 cells/mL in DMEM/F12 supplemented with 10% FBS and 1% penicillin-streptomycin. Primary mixed glial cells were passaged every 2‒3 days, and P2‒4 cells were used for the experiments.
To induce senescence, mixed glial cells were seeded in 10 cm dishes at a concentration of 3 × 105 cells/mL and treated with 10 μM etoposide (SC0173, Beyotime Institute of Biotechnology, China) for 48 h. After 5 days, these cells were considered to be senescent and used for the indicated experiments. For ferroptosis induction, the cells were treated with nine doses of erastin (0.1 μM, 0.2 μM, 0.4 μM, 0.8 μM, 1.6 μM, 3.2 μM, 6.4 μM, 12.8 μM, or 25.6 μM) in a serum-free medium for 24 h.
Knockdown and overexpression of Fth1
Fth1 was knocked down with siRNAs that were designed according to the Fth1 mRNA target sequence (Zixi Biotech, China). The sequences from the 5’ to 3’ end of the Fth1 siRNAs that were used in this study were as follows: si-Fth1-1 (GACACGGUGAUGAGAGCUAdTdT), si-Fth1-2 (GAGGGAACAUGCUGAGAAAdTdT), and si-Fth1-3 (GCAGGUGAAAUCCAUUAAAdTdT). Afterwards, siRNAs at the concentration of 50 μM were mixed with Lipofectamine 3000 Transfection Reagent (L3000008, Thermo Fisher, USA) for 10 min before being added to primary mixed cells at a concentration of 100 nM. The siRNA mixture was replaced 8 h after transfection, and Fth1 expression was tested at 3 d posttransfection.
To overexpress Fth1, the coding sequence of rat Fth1 was synthesized, cloned and inserted into the pLV4ltr-PGK-ZsGreen(2 A)PURO-CMV plasmid. Lentiviruses were generated and concentrated from 293 T cells transfected with either pLV4ltr-NC or pLV4ltr-Fth1. The lentiviruses (MOI = 50) were then transduced into primary mixed glial cells with the aid of polybrene. Three days post-transduction, the primary mixed glial cells were used for further experiments.
Western blotting
The cells and spinal cord tissues were lysed in RIPA buffer containing protease/phosphatase inhibitors. The protein concentration was measured with a BCA kit and adjusted to 3 mg/mL. After separation by sodium dodecyl sulfate-polyacrylamide gel electrophoresis, the proteins were transferred to nitrocellulose membranes. The membranes were subsequently incubated with 5% BSA for 2 h at room temperature. After three washes, the membranes were incubated with rabbit anti-FTH1 (1:500, ab183781, Abcam, USA) or mouse anti-β-actin (1:1000, ab6276, Abcam, USA) antibodies overnight at 4 °C. After three washes, the membranes were incubated with anti-rabbit IgG (1:1000, DyLightTM 680 Conjugate, 5366, CST, USA) and anti-mouse IgG (1:1000, DyLightTM 800 Conjugate, 5257, CST, USA) for 1 h at room temperature and subsequently visualized with an Odyssey infrared imaging system.
CCK-8 assay
Cell viability was assessed with CCK-8 assays. Primary mixed glial cells were incubated with 100 μL of medium supplemented with 10% CCK-8 (Dojindo, Japan) for 2 h at 37 °C. The absorbance was measured at 450 nm to determine cell viability.
Flow cytometry
The cells were digested and washed twice with FACS buffer. They were subsequently resuspended in 500 μL of FACS buffer and incubated with FerroOrange (1:100, Dojindo, Japan) and CellROX (Deep Red, 1:100, C10422, Thermo Fisher, USA) for 15 min at 4 °C. The cells were analysed with a DFlex Flow Cytometer (Beckman).
Statistics and reproducibility
Data analysis was conducted with GraphPad Prism (version 10.0). Student’s t-tests were used to analyse two groups, and one-way ANOVA with Tukey’s multiple comparisons post-test was used to analyse multiple groups. The data are presented as the mean ± standard error of the mean (SEM), with statistical significance set to P < 0.05. Figure 1c: n = 4 independent rats, multiple t-test, P = 0.0065 for Acss2, p = 0.0009 for Sqle, P = 0.0005 for Idi1, P = 0.0052 for Cyp51, P = 0.0052 for Hmgcr. Figure 1d: n = 4 independent rats, multiple t-test, P = 0.0047 for Gpnmb, P = 0.0231 for C1qb, P = 0.01316 for Fcgr2b, P = 0.0091 for Cd68, P = 0.0104 for Cxcl14. Figure 7e: n = 4 independent rats, unpaired student’s t-tests, P < 0.0001. Figure 7g: n = 5 independent rats, unpaired student’s t-tests, P = 0.0004. Figure 8b: n = 5 from two independent experiments, unpaired student’s t-tests, P < 0.0001. Figure 8e: n = 5 from two independent experiments, one-way ANOVA with Tukey’s multiple comparisons post-test, P < 0.0001. Figure 8g: n = 5 from two independent experiments, one-way ANOVA with Tukey’s multiple comparisons post-test, ****P < 0.0001, ***P = 0.0003.
Reporting summary
Further information on research design is available in the Nature Portfolio Reporting Summary linked to this article.
Data availability
Raw sequencing data have been deposited in the Genome Sequence Archive (GSA) database (no. CRA021303). Source data can be obtained in supplementary data. All other data are available from the corresponding author upon reasonable request.
Code availability
The code for generating Fig. 6 is provided in our GitHub repository (https://github.com/xulintao1996/aging).
References
Sanderson, W. C., Scherbov, S. & Gerland, P. Probabilistic population aging. PLoS One 12, e0179171 (2017).
DeVivo, M. J. & Chen, Y. Trends in new injuries, prevalent cases, and aging with spinal cord injury. Arch. Phys. Med. Rehabil. 92, 332–338 (2011).
Jaerve, A., Schiwy, N., Schmitz, C. & Mueller, H. W. Differential effect of aging on axon sprouting and regenerative growth in spinal cord injury. Exp. Neurol. 231, 284–294 (2011).
Pestronk, A., Drachman, D. B. & Griffin, J. W. Effects of aging on nerve sprouting and regeneration. Exp. Neurol. 70, 65–82 (1980).
Verdú, E., Ceballos, D., Vilches, J. J. & Navarro, X. Influence of aging on peripheral nerve function and regeneration. J. Peripheral Nerv. Syst. 5, 191–208 (2000).
Zhou, L. et al. Reversible CD8 T cell-neuron cross-talk causes aging-dependent neuronal regenerative decline. Science 376, eabd5926 (2022).
Kiss, T. et al. Spatial transcriptomic analysis reveals inflammatory foci defined by senescent cells in the white matter, hippocampi and cortical grey matter in the aged mouse brain. Geroscience 44, 661–681 (2022).
Huang, H. et al. The 2022 yearbook of neurorestoratology. J. Neurorestoratology 11, 100054 (2023).
Huang, H. et al. The 2023 yearbook of neurorestoratology. J. Neurorestoratology 12, 100136 (2024).
Huang, H. et al. Beijing Declaration of International Association of Neurorestoratology (2023 Xi’an version). J. Neurorestoratology 11, 100055 (2023).
Huang, H., Sanberg, P. R., Chen, L., Chopp, M. & Sharma, H. S. Explanation and elaboration: development of Beijing Declaration of International Association of Neurorestoratology. J. Neurorestoratology 11, 100057 (2023).
Nikolich-Žugich, J. The twilight of immunity: emerging concepts in aging of the immune system. Nat. Immunol. 19, 10–19 (2018).
Barzilai, N., Huffman, D. M., Muzumdar, R. H. & Bartke, A. The critical role of metabolic pathways in aging. Diabetes 61, 1315–1322 (2012).
Schilling, K. G. et al. Aging and white matter microstructure and macrostructure: a longitudinal multi-site diffusion MRI study of 1218 participants. Brain Struct. Funct. 227, 2111–2125 (2022).
Wang, J. et al. Single-cell transcriptome analysis reveals the immune heterogeneity and the repopulation of microglia by Hif1α in mice after spinal cord injury. Cell Death Dis. 13, 432 (2022).
Vallejo, J., Cochain, C., Zernecke, A. & Ley, K. Heterogeneity of immune cells in human atherosclerosis revealed by scRNA-Seq. Cardiovasc. Res. 117, 2537–2543 (2021).
Papalexi, E. & Satija, R. Single-cell RNA sequencing to explore immune cell heterogeneity. Nat. Rev. Immunol. 18, 35–45 (2018).
Ding, S., Chen, X. & Shen, K. Single-cell RNA sequencing in breast cancer: Understanding tumor heterogeneity and paving roads to individualized therapy. Cancer Commun. 40, 329–344 (2020).
Zhou, B. & Wang, L. Reading the heart at single-cell resolution. J. Mol. Cell. Cardiol. 148, 34–45 (2020).
Dries, R. et al. Advances in spatial transcriptomic data analysis. Genome Res. 31, 1706–1718 (2021).
Ståhl, P. L. et al. Visualization and analysis of gene expression in tissue sections by spatial transcriptomics. Science 353, 78–82 (2016).
Rao, A., Barkley, D., França, G. S. & Yanai, I. Exploring tissue architecture using spatial transcriptomics. Nature 596, 211–220 (2021).
Parigi, S. M. et al. The spatial transcriptomic landscape of the healing mouse intestine following damage. Nat. Commun. 13, 828 (2022).
Melo Ferreira, R. et al. Integration of spatial and single-cell transcriptomics localizes epithelial cell-immune cross-talk in kidney injury. JCI insight 6, e147703 (2021).
Tavares-Ferreira, D. et al. Spatial transcriptomics of dorsal root ganglia identifies molecular signatures of human nociceptors. Sci. Transl. Med. 14, eabj8186 (2022).
Russ, D. E. et al. A harmonized atlas of mouse spinal cord cell types and their spatial organization. Nat. Commun. 12, 5722 (2021).
Skinnider, M. A. et al. Single-cell and spatial atlases of spinal cord injury in the Tabulae Paralytica. Nature 631, 150–163 (2024).
Sun, S. et al. CHIT1-positive microglia drive motor neuron ageing in the primate spinal cord. Nature 624, 611–620 (2023).
Liu, W. et al. Single-cell RNA-seq analysis of the brainstem of mutant SOD1 mice reveals perturbed cell types and pathways of amyotrophic lateral sclerosis. Neurobiol. Dis. 141, 104877 (2020).
Pineda, S. S. et al. Single-cell dissection of the human motor and prefrontal cortices in ALS and FTLD. Cell 187, 1971–1989.e1916 (2024).
López-Otín, C., Blasco, M. A., Partridge, L., Serrano, M. & Kroemer, G. Hallmarks of aging: an expanding universe. Cell 186, 243–278 (2023).
Lou, L., Zhang, P., Piao, R. & Wang, Y. Salmonella pathogenicity island 1 (SPI-1) and its complex regulatory network. Front. Cell Infect. Microbiol. 9, 270 (2019).
Raffatellu, M. et al. SipA, SopA, SopB, SopD, and SopE2 contribute to Salmonella enterica serotype typhimurium invasion of epithelial cells. Infect. Immun. 73, 146–154 (2005).
Li, Y. et al. Genomics of Alzheimer’s disease implicates the innate and adaptive immune systems. Cell Mol. Life Sci. 78, 7397–7426 (2021).
Dixon, S. J. et al. Ferroptosis: an iron-dependent form of nonapoptotic cell death. Cell 149, 1060–1072 (2012).
Sun, Y. et al. Mechanisms of ferroptosis and emerging links to the pathology of neurodegenerative diseases. Front. Aging Neurosci. 14, 904152 (2022).
Fang, X. et al. Ferroptosis as a target for protection against cardiomyopathy. Proc. Natl. Acad. Sci. USA 116, 2672–2680 (2019).
Chen, J., Li, X., Ge, C., Min, J. & Wang, F. The multifaceted role of ferroptosis in liver disease. Cell Death Differ. 29, 467–480 (2022).
Bao, W. D. et al. Loss of ferroportin induces memory impairment by promoting ferroptosis in Alzheimer’s disease. Cell Death Differ. 28, 1548–1562 (2021).
Mazhar, M. et al. Implication of ferroptosis in aging. Cell Death Discov. 7, 149 (2021).
Zhao, T., Guo, X. & Sun, Y. Iron accumulation and lipid peroxidation in the aging retina: implication of ferroptosis in age-related macular degeneration. Aging Dis. 12, 529–551 (2021).
Zhou, R. P. et al. Novel insights into ferroptosis: implications for age-related diseases. Theranostics 10, 11976–11997 (2020).
Shi, X. et al. An overview of heavy chain ferritin in cancer. Front. Biosci. 28, 182 (2023).
Evstatiev, R. & Gasche, C. Iron sensing and signalling. Gut 61, 933–952 (2012).
Acknowledgements
We are grateful for the technical support provided by the core facilities of Zhejiang University School of Medicine, especially the help with flow cytometry provided by Mrs Yanwei Li, Mrs Yingying Huang and Mrs Jiajia Wang, as well as the help with laser confocal microscopy provided by Mrs Shuangshuang Liu. This study was partially supported by grants from the National Natural Science Foundation of China (nos. 82172527 and 82401602) and the Postdoctoral Fellowship Programme of CPSF under Grant Number GZC20232299.
Author information
Authors and Affiliations
Contributions
K.Z., L.Z., and W.L. participated in the research design. L.X., J.W., G.S., N.H., X.M., C.F., and H.L. conducted the experiments. Y.-y.C., Z.H., W.L., and J.Z. performed the data analysis and interpretation. J.W., L.X., and J.Z. drafted the paper. X.Y., F.Z., Y.Z., and M.Z. provided useful advice. K.Z., L.Z., and L.-l.W. supervised the studies and edited the paper. All of the authors read and approved the final manuscript.
Corresponding authors
Ethics declarations
Competing interests
The authors declare no competing interests.
Peer review
Peer review information
Communications Biology thanks Mohammad-Masoud Zavvarian and the other, anonymous, reviewer(s) for their contribution to the peer review of this work. Primary Handling Editors: Eirini Trompouki and Aylin Bircan, Tobias Goris. A peer review file is available.
Additional information
Publisher’s note Springer Nature remains neutral with regard to jurisdictional claims in published maps and institutional affiliations.
Rights and permissions
Open Access This article is licensed under a Creative Commons Attribution-NonCommercial-NoDerivatives 4.0 International License, which permits any non-commercial use, sharing, distribution and reproduction in any medium or format, as long as you give appropriate credit to the original author(s) and the source, provide a link to the Creative Commons licence, and indicate if you modified the licensed material. You do not have permission under this licence to share adapted material derived from this article or parts of it. The images or other third party material in this article are included in the article’s Creative Commons licence, unless indicated otherwise in a credit line to the material. If material is not included in the article’s Creative Commons licence and your intended use is not permitted by statutory regulation or exceeds the permitted use, you will need to obtain permission directly from the copyright holder. To view a copy of this licence, visit http://creativecommons.org/licenses/by-nc-nd/4.0/.
About this article
Cite this article
Xu, L., Wang, J., Zhong, J. et al. Multiomics identify the gene expression signature of the spinal cord during aging process. Commun Biol 8, 193 (2025). https://doi.org/10.1038/s42003-025-07475-4
Received:
Accepted:
Published:
Version of record:
DOI: https://doi.org/10.1038/s42003-025-07475-4
This article is cited by
-
TDP-43 dysregulation impairs cholesterol metabolism linked with myelination defects
Acta Neuropathologica (2025)









