Abstract
Background
Single-agent MEK1/2 inhibition has been disappointing in clinical trials targeting RAS mutant (MT) cancers, probably due to upstream receptor activation, resulting in resistance. We previously found that dual c-MET/MEK1/2 inhibition attenuated RASMT colorectal cancer (CRC) xenograft growth. In this study, we assessed safety of MEK1/2 inhibitor PD-0325901 with c-MET inhibitor crizotinib and determined the optimal biological doses for subsequent clinical trials.
Methods
In this dose-escalation phase I trial, patients with advanced solid tumours received PD-0325901 with crizotinib, using a rolling-6 design to determine the maximum tolerable dose (MTD) and safety/tolerability. Blood samples for pharmacokinetics and skin biopsies were collected.
Results
Twenty-five patients were recruited in 4 cohorts up to doses of crizotinib 200 mg B.D continuously with PD-0325901 8 mg B.D, days 1–21 every 28 days. One in six patients exhibited a dose-limiting toxicity at this dose level. Drug-related adverse events were in keeping with single-agent toxicity profiles. The best clinical response was stable disease in seven patients (29%).
Conclusions
PD-0325901/crizotinib can be given together at pharmacologically-active doses. The MTD for PD-0325901/crizotinib was 8 mg B.D (days 1–21) and 200 mg B.D continuously in a 28-days cycle. The combination was further explored with an alternate MEK1/2 inhibitor in RASMT CRC patients.
EudraCT-Number
2014-000463-40
Similar content being viewed by others
Background
Targeting oncogenic drivers has improved outcomes for several human malignancies [1]. Compared with lung or breast cancers, fewer clinically-actionable oncogenic alterations have been identified in colorectal cancer (CRC) [2]. Monoclonal antibodies against the epidermal growth factor receptor (EGFR), such as cetuximab and panitumumab, together with standard chemotherapies form the mainstay of tumour targeted therapy for metastatic RAS/BRAF wild-type (WT) CRC, whereas improvements in responses and survival have been found with the BRAF kinase inhibitor encorafenib when combined with cetuximab in BRAF mutant (MT) metastatic CRC (mCRC) [3,4,5].
The small GTPase KRAS is mutated and constitutively active in about 20–25% of all human cancers, in particular pancreatic, lung and colorectal tumours [6]. Exon 2 (codon 12, 13), 3 (codon 59, 61) and 4 (codon 117, 146) KRAS and NRAS mutations occur in 50–55% of CRC patients [7], where they have been associated with resistance to EGFR-targeted therapies and poor survival [8, 9]. Despite many efforts, RAS has proven difficult to target in CRC. Covalent inhibitors targeting KRAS (G12C), present in approximately 3% of CRC patients [10], in combination with other drugs are in phase 1-3 clinical trials development [11] whereas targeted approaches of the more common KRAS mutations (e.g., G12D) and pan-(K)-RAS inhibitors are at preclinical/first-in-human stages in pan-cancer models [12, 13]. Attempts to target the key single effectors downstream to KRAS (e.g., MEK1/2 and phosphatidylinositol 3-kinase [PI3K]) revealed only modest or no efficacy [14,15,16]. The success of MEK1/2 inhibitors as monotherapy has been limited by rapid activation of feedback loops or crosstalk with other pathways, including the PI3K-AKT pathway [17]. We previously identified cMET-dependent activation of STAT3 as a key mediator of resistance to MEK inhibitors in KRASMT CRC in vitro and in vivo. Additionally, pharmacological blockade of this resistance pathway using the cMET inhibitor crizotinib (formerly PF-02341066) increased MEK1/2-inhibitor-induced apoptosis and growth inhibition in vitro and in vivo in KRASMT CRC models [18]. Based on this and other studies [19], we reasoned that MET could represent a valuable therapeutic target when combined with MEK1/2 inhibitors in patients with KRASMT mCRC, and selected the combination of crizotinib and the MEK1/2 inhibitor PD-0325901 for clinical investigation.
PD-0325901 is a highly potent, selective, non-ATP-competitive oral small molecule inhibitor of both MEK1 and MEK2 [20]. A phase I study of PD-0325901 in patients with advanced malignancies defined the maximum tolerated dose (MTD) as 15 mg twice daily (B.D) continuously, but this was subsequently revised due to the late occurrence of retinal vein occlusion (RVO) [21, 22]. The second drug, crizotinib, is an oral ATP-competitive small-molecule inhibitor of c-MET, ALK and ROS1 [23]. Crizotinib is approved for the first-line treatment of patients with metastatic lung cancer whose tumours are either ALK or ROS1 positive [24, 25], and the recommended oral dose is 250 mg B.D.
We conducted a multicentre single-arm dose-escalation study of crizotinib with PD-0325901, to establish the MTD and assess the safety and toxicity profile for this combination in patients with pre-treated advanced solid tumours. Secondary objectives included the characterisation of the regimen’s pharmacokinetics (PK) profile, analysis of pharmacodynamic (PD) biomarkers and anti-tumour activity, and to define the recommended phase II (RPII) dose and schedule for this combination.
Methods
Study design and treatments
The study used an open-label, dose-escalation, rolling six design [26] and was conducted in 4 European centres (United Kingdom, Spain and Belgium) to determine the maximum tolerable dose (MTD), recommended phase II dose (RPII) and safety profile of PD-0325901 with crizotinib, as well as the evaluation of pharmacokinetics (PK) and pharmacodymamics (PD) (ClinicalTrials.gov number: NCT02510001).
Collective PK/PD in vivo xenograft modelling and efficacy data for crizotinib has shown that its target-efficacious free plasma concentration range was 8.1 to 12.8 nM (equivalent to 40 to 62 ng/mL total drug in human plasma) for cMET and that this was achieved with a crizotinib dose of 200 mg once daily (O.D) [27, 28]. Hence, crizotinib 250 mg O.D was the lowest dose assessed in this dose escalation study. Initial phase I studies have shown that doses of PD-0325901 > 15 mg twice a day (B.D), irrespective of the schedule, resulted in intolerable toxicity [21, 22]. Additionally, doses ≥2 mg PD-0325901 B.D achieved plasma concentrations required to inhibit MEK1/2 in xenograft studies (16.5–53.5 ng/mL) [29] and consistently caused ≥60% suppression of pERK1/2 in melanoma patient samples [21]. Hence, doses of 2–8 mg B.D of PD-0325901 were evaluated in this dose escalation study.
The study design consisted of 4 pre-defined dose levels (Supplementary Fig. S1A, B), starting at crizotinib 250 mg O.D with PD-0325901 2 mg B.D, then crizotinib 200 mg B.D with PD-0325901 2 mg B.D, crizotinib 200 mg B.D with PD-0325901 4 mg B.D. and crizotinib 200 mg B.D with PD-0325901 8 mg B.D. In case of defining dose levels 2 or 3 as MDT, an intermediate dose level was permitted (Supplementary Fig. S1A), dependent on the emergent clinical data and dose-limiting toxicities (DLT). Patients initiated treatment with a 7-day run-in period of PD-0325901 alone, followed by PD-0325901 combined with crizotinib for 21-days in a 28-day cycle. In subsequent cycles, patients received PD-0325901 (days 1–21 every 28 days) with oral crizotinib continuously (Supplementary Fig. S1C). The MTD was defined as the dose of PD-0325901 and crizotinib below that at which two out of up to six patients experienced a dose-limiting toxicity (DLT). Patients could remain on combination treatment until disease progression or predefined unacceptable toxicity. At each dose level and before escalation to the next level, a safety study board comprising representatives from the study sponsor and collaborating investigators reviewed individual patient safety and DLTs. DLTs were defined as an almost certainly or probable drug-related adverse events to either drug (Supplementary Table S1), during the first cycle of treatment.
Patient selection
Eligible patients were ≥16 years of age with advanced solid tumours, Eastern Cooperative Oncology Group (ECOG) performance status (PS) of 0 or 1, a life expectancy of >3 months and adequate organ function. Key exclusion criteria included a history of hypoalbuminaemia or the presence of ascites or pleural effusions requiring taps, untreated or unstable brain metastases, a past history of retinal vein occlusion, intraocular pressure >21 mmHg or patients considered at risk of retinal vein thrombosis. Patients were excluded if they had received previous treatment with HGF, c-MET or MEK1/2 inhibitors.
Safety and efficacy assessments
Safety assessments comprised of physical examination including vital signs, weight, ECOG PS assessment, documentation of adverse events (AEs) and concomitant medication, with regular monitoring of haematology and biochemistry. Ophthalmic examinations (including visual acuity, pressure, perimetry, slit lamp examination, fundoscopy, and optical coherence tomography), ECG and Echocardiography/MUGA were performed at baseline and at pre-defined time-points during the trial. Toxicities were graded according to the National Cancer Institute Common Terminology Criteria for Adverse Events, version 4.03. At this stage, patients were not required to have measurable disease. Anti-tumour activity was assessed by radiological investigations according to revised RECIST, version 1.1, at baseline (within 28 days before day 1 of cycle 1), then every 2 cycles and at the end of treatment.
Pharmacokinetics
The concentration of crizotinib, PD-0325901 and its metabolite PD-0315209 in the plasma was measured in 22 patients. PK analyses were performed to ensure that the putative target levels of each drug to inhibit p-c-MET and pERK1/2 levels were reached with the combination treatment. Plasma samples for 24-h PK profiles for PD-0325901/PD-0315209 and crizotinib were collected during cycle 1 day -1 and day 21 and during cycle 1 day 21 and 28 respectively. PK trough samples (pre-dose and 2-h post dose) were obtained on day 21 of cycles 2, 4, 6, 8, 10 and 12. Plasma concentrations were determined using a validated high-performance liquid chromatography mass spectrometry (HPLC-MS/MS) assay following solid-phase extraction of the plasma sample. Analyses of plasma samples for PD-0325901/PD-0315209 and crizotinib were performed by Quintile Biosciences (New York, USA) and Covance (Indianapolis, USA) respectively.
Pharmacodynamics
All patients consented to a fresh frozen punch skin biopsy during screening and on cycle 1 day 15 (±7 days). PD markers of MEK1/2 inhibition (pMEK1/2 and pERK1/2 levels) in skin biopsies were assessed by Western blotting, previously described [18, 30]. Anti-pMEK1/2S217/221, MEK1/2, pERK1/2T202/Y204 and ERK1/2 (Cell Signaling Technology, Beverly, MA, USA) were used in conjunction with a HRP-conjugated anti-rabbit secondary antibody (Amersham, Buckinghamshire, UK). Western blot images were developed using the G:BOX Chemi XX6 gel doc system (Syngene, Cambridge, UK). Densitometry on Western blot images was performed using ImageJ software. At this stage, patients could also consent to an optional paired tumour biopsy to be performed during screening and on cycle 1 day 15 (±7 days), however within this dose escalation study no paired tumour biopsies were performed.
Statistical analyses
Safety and efficacy data were summarised using descriptive statistics. Evaluable patients for toxicity were those patients that received at least one dose of one or both drugs. Evaluable patients for MTD or dose escalation were those patients who completed cycle 1 or withdrew early for experiencing a DLT. Response analyses (i.e., RECIST 1.1) were performed on an intention-to-treat basis, and any patient who received any dose of study treatment was evaluable for response. Progression-free-survival (PFS) was defined as the time between receiving the first dose of study medication (cycle 1, day -7) to disease progression or death from any cause. Overall survival (OS) was defined as the time between cycle 1, day -7 to death from any cause. Statistical significance was calculated from distinct technical replicates by Student’s t test (2-tailed, 2 sample equal variance on unpaired data), in GraphPad Prism 8. Graphs were plotted as means with error bars represented as SD; statistical significance was denoted as follows: ****=p < 0.0001, ***=p < 0.001, **=p < 0.01, *=p < 0.05, ns=p > 0.05.
Results
Baseline demographics
Twenty-five patients with advanced solid tumours were included in the study. Baseline characteristics of the population are summarised in Table 1. The median age of patients was 63.4 years (range, 36–78), 52% were male and all patients had an ECOG Performance Status (PS) of 0 or 1. Patients were heavily pre-treated and 60% had received ≥3 prior anti-neoplastic regimens. CRC was the most common (52%) solid tumour type.
Dose escalation
One out of the 25 patients did not commence study treatment due to disease-related symptoms. Twenty-four patients were enrolled into 4 cohorts according to dose level (Supplementary Table S2). Three patients (2 and 1 patients treated in cohort 3 and 4 respectively) did not complete cycle 1 and were therefore not evaluable for DLTs. No DLTs were observed in patients treated in dose level 1-3 (Cohort 1-3). One DLT of grade 3 fatigue was observed at dose level 4 (cohort 4) (Supplementary Table S2). Dose level 4 (200 mg B.D crizotinib days 1–28, and PD-0325901 8 mg B.D days 1–21) was therefore defined as the MTD.
Treatment exposure
A total of 51 cycles of treatment were given, with a median of 2 cycles per patient (range, 0–6). The most common reason for discontinuation of study treatment was disease progression (83%), while remaining reasons were disease-related adverse events (8%), toxicity (4%) and investigator decision (4%). At the time of data analysis, no patients remained on study treatment. Following treatment discontinuation, 2 patients received further systemic therapy.
Safety
There were in total 159 drug-related adverse events (DR-AE), of which 151 were determined to be related to PD-0325901 and 124 related to crizotinib. Common DR-AEs, observed in ≥2 patients, are summarised in Tables 2, 3. The most common drug-related adverse events were rash (83%), followed by nausea (38%), fatigue (33%), diarrhoea (33%), vomiting (29%), oedema (25%), anaemia (21%), hypoalbuminaemia (21%) and oral mucositis (21%) (Table 2; Supplementary Table S3). Twenty-five DR-AEs were observed in the 7 patients treated at the highest dose level (Table 3), with rash being the most common DR-AE (86%). Most DR-AEs were of grade 1 or 2, and there were no grade 4 DR-AEs or deaths due to DR-AEs (Tables 2, 3). The most common grade 3 DR-AEs were fatigue, anaemia and hypoalbuminaemia, observed in 6 patients (25%) (Supplementary Table S4). When evaluated by cohort, there were no clear differences in the incidence of toxicity with increasing dose, although the one incidence of grade 3 abdominal pain occurred at the highest dose level, and the two incidences of grade 3 fatigue at dose levels 3 and 4.
Three patients required a dose reduction for PD-0325901 due to DR-AEs, including grade 2 oedema, grade 2 acneiform rash and grade 3 fatigue. No patients received a dose reduction for crizotinib. A total of 9 serious adverse events were reported in 7 patients. However, only one of these (grade 3 hypoalbuminaemia at dose level 3), was thought to be drug-related (PD-0325901), resulting in treatment discontinuation (Supplementary Table S2).
Pharmacokinetics
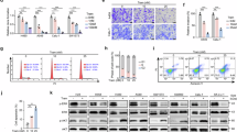
The effect of PD-0325901 and crizotinib on PK parameters of crizotinib and PD-0325901 respectively was assessed in 22 patients at the 4 dose levels (Fig. 1; Supplementary Table S5). Following oral administration, crizotinib was absorbed with peak plasma concentrations occurring within 2.76 and 5.21 after dosing, comparable to those observed when administered alone [28]. The Tmax, Cmax, Cmin, AUC0-10h, AUC0-24h of crizotinib (measured for 0–24 h and 0–10 h in cohort 1 and 0–10 h only in cohorts 2-4) were similar on Cycle 1 Day 21 and Cycle 1 Day 28, indicating that the multiple dosing had reached steady state by day 21 (Supplementary Table S5). There was no significant difference between the cohorts 1 (O.D) and 2–4 (B.D) for the time taken to reach Cmax. However, the B.D dosing of crizotinib did result in significant (1.6–2.6 fold; p < 0.05) increases in Cmax, Cmin and AUC0-10h in cohorts 2-4 on days 21 and 28 compared with cohort 1. The dose escalation of PD-0325901 in cohort 2 to cohort 4, did not appear to affect the PK parameters of crizotinib.
After oral administration, PD-0325901 was absorbed rapidly, with peak plasma concentrations occurring within 1.02 and 2.27 after dosing, comparable to those observed when administered alone [21]. There was no significant difference in Tmax for PD-0325901 and its metabolite PD-0315209 between cycle 1 day -1 and day 21. There was no significant difference between cohort 1 and cohorts 2 - 4 in Tmax for PD-0325901 following an oral dose of PD-0325901 showing that the co-administration of PD-0325901 and crizotinib had little effect on Tmax. The average time (±SD) to reach Cmax for PD-0325901 on Cycle 1 Day -1 was 2.2 ± 1.9 h for cohort 1 and 1.2 ± 0.4 h for cohorts 2 to 4. For Cycle 1 Day 21, the average time ( ± SD) to reach Cmax for PD-0325901 was 2.2 ± 1 h for cohort 1 and 1.9 ± 0.8 h for cohorts 2 to 4. In general, the time to reach maximum concentration of the metabolite was similar to the Tmax for PD-0325901 (1.5 ± 0.5 h for Cycle 1 Day -1 and 3.0 ± 2.1 h for Cycle 1 Day 21 for cohorts 2-4). For cohort 1, the Tmax for PD-0315209 was numerically later (4.3 ± 3.4 h for Cycle 1 Day-1 and 3.5 ± 1.2 h for Cycle 1 Day 21). For B.D dosing of crizotinib and PD-0325901 (cohorts 2-4) on Cycle 1 Day -1, there was a linear relationship between the dose of PD-0325901 and the AUC0-10h, Cmax and Cmin. Interestingly, the AUC0-10h, Cmax and Cmin for PD-0325901 and PD-0315209 were lower on Cycle 1 Day 21 than on Cycle 1 Day -1 especially following a 8 mg B.D dose of PD-0325901 (Supplementary Fig. S2A–C). Furthermore, the pre-dose concentrations of PD-0325901 and PD-0315209 were lower on Cycle 1 Day 21 and Cycle 2 Day 21 than on Cycle 1 Day -1, in particular at a dose of 8 mg B.D of PD-0325901 (Supplementary Fig. S2D). These data would indicate that co-administration of crizotinib with PD-0325901 appears to reduce the plasma concentration of PD-0325901 and its metabolite on Cycle 1 Day 21 compared to Day -1, especially at the highest 8 mg B.D dose.
Pharmacodynamics
A total of 21 patients had matched, evaluable pre-treatment and post-treatment skin biopsies to allow evaluation of the PD markers phospho-ERK1/2T202/Y204 and phospho-MEK1/2S217/221 by Western blotting (Fig. 2). PD-0325901 treatment resulted in a significant accumulation of catalytically-inactive pMEK1/2 [31], in particular in the patients who received 8 mg B.D dose of PD-0325901. Densitometry analyses also showed a marked reduction in pERK1/2 levels following 15 days of combined PD-0325901/crizotinib treatment in all cohorts, but this was only significant in cohorts 1, 2 and 4.
Efficacy
A total of 24 patients were eligible for response assessment. There were no objective responses to treatment observed, although 7 patients (29%) had radiologically stable disease (Fig. 3a) and one patient had prolonged disease stabilisation for 6 cycles (Fig. 3b). Median PFS on treatment was 1.9 months, and the most common reason for discontinuing treatment was disease progression. Median OS was 6.4 months.
a Best radiological response observed to treatment as per cohort. b Spider plot of radiological response. Tumour responses were measured and values show percent change of the sum of target lesion diameters from the baseline measurements of each measurable tumour. Changes in target tumour diameter for patients included in cohort 1, cohort 2, cohort 3 and cohort 4 are represented in blue, green, yellow and red respectively.
Discussion
To our knowledge, this is the first study evaluating the safety of a MEK1/2 inhibitor when combined with a c-MET inhibitor. This phase I dose-escalation study met its primary objective of establishing the MTD and assessing the safety and toxicity profile of combined MEK1/2 inhibitor treatment PD-0325901 with c-MET inhibition crizotinib in patients with pre-treated advanced solid tumours.
This phase I dose-escalation study demonstrated that the combination of PD-0325901 with crizotinib is safe, without any unexpected toxicities. The most common adverse events included rash, nausea, diarrhoea, fatigue, vomiting, oedema, anaemia and hypoalbuminaemia, and the combination did not increase the incidence of these toxicities compared with the administration of either agent alone [21, 22, 32, 33]. Furthermore, the DR-AE’s were mostly mild to moderate (≤ grade 2) with an acceptable incidence of grade 3 toxicities in 25% of patients. In particular, visual disturbances were all low grade, without any cases of retinal vein occlusion and, in contrast to the initial phase I/II monotherapy studies with PD-0325901 [21, 22], no cases with neurological toxicity were reported. However, it is likely that the limited number of cycles (median of 2 cycles) and the lower doses of PD-0325901 administered in this study, contributed to the differences in ocular and neurological toxicities reported respectively. One DLT – a grade 3 fatigue on dose level 4 - was observed, and this toxicity was not unexpected as fatigue is known to occur with MEK1/2 and MET inhibitors [21, 32]. Of interest, we did not observe an increase in adverse events when escalating from dose level 1 to 4. On the basis of this study, the MTD was defined to be 8 mg PD-0325901 B.D (days 1–21) and 200 mg crizotinib B.D continuously in a 28-day cycle. Noteworthy, as treatment exposure was limited, long-term tolerability was not assessed in this study.
Concomitant dosing of oral compounds may require a dose adjustment if a PK drug-drug interaction is observed. Therefore, the PK of both crizotinib and PD-0325901 was assessed in the different cohorts within the study and compared with available values from the literature. B.D dosing of crizotinib did result in significant (1.6–2.6 fold) increases in Cmax, Cmin and AUC0-10h on days 21 and 28 compared with O.D dosing, with values comparable to those published by Tan et al. [27] for crizotinib monotherapy. Additionally, the median trough plasma concentrations of crizotinib observed in all cohorts was in excess of 62 ng/mL, the pre-clinically predicted effective concentration to inhibit c-MET (data not shown) [27]. Importantly, the dose escalation of PD-0325901 between cohort 2 and 4 did not appear to affect the PK parameters of crizotinib measured.
For twice-daily-dosing (B.D) of crizotinib and PD-0325901 (cohorts 2-4), there was a linear relationship between the dose of PD-0325901 and Cmax, Cmin and AUC0-10h for PD-0325901 and its metabolite PD0315209 on Cycle 1 Day -1 and Day 21 but plasma concentrations for both PD-0325901 and PD-0315209 were lower at Day 21 than at Day -1, in particular in cohorts 2-4. This is in contrast to the previously published PK study from LoRusso et al. [21], which found that with multiple B.D dosing, PD-0325901 showed a slightly higher AUC at day 21 compared to day 1 (first dose). Additionally, when comparing our data for Cycle 1 and 2 for the PD-0325901 8 mg B.D dose only, there was a significant 1.8–2.2-fold decrease in the pre-dose concentrations of PD-0325901 and its metabolite PD-0315209 on Days 21 compared to Day-1. Our data would suggest that, as the multi-dosing of PD-0325901 continues throughout the cycle, the parent drug is either more efficiently metabolised and excreted or less efficiently absorbed. Noteworthy, in contrast to cohort 2, no apparent difference in AUC0-10h, Cmax and Cmin were observed on Day 21 compared to Day -1 in cohort 1. These data would indicate that crizotinib dosed twice daily has reduced the plasma concentrations of PD-0325901 achieved. Importantly, plasma concentrations of PD-0325901 reached levels consistent with those required to inhibit MEK1/2 activity at all dose levels and inhibited pERK1/2 levels in all 4 cohorts. Taken together, the observed safety profile is not impacted by a PK interaction between the drugs leading to a higher than expected exposure at any of the dose levels tested.
PD-0325901 has previously been combined with other inhibitors of MEK1/2 bypass signalling pathways, showing variable clinical efficacy. In a phase I study of the pan-HER inhibitor dacomitinib with PD-0325901 in patients with advanced KRASMT CRC, lung and pancreatic cancers, Van Geel et al. reported disease stabilisation in 55.5% of evaluable patients, but the combination exhibited significant toxicity [34]. Combined treatment of PD-0325901 with the dual PI3K/mTOR inhibitor gedatolisib, resulted in response rates of 11.1%, but this was in a biomarker-selected (KRAS or BRAFMT) population [35]. Therefore, the limited anti-tumour activity observed in our clinical trial with crizotinib and PD-0325901 could be attributable to the heavily pre-treated, heterogeneous and biomarker-unselected participants in our study, together with the limited dataset.
In summary, inhibition of the MEK1/2 and c-MET kinases using PD-0325901 and crizotinib, was well tolerated with a manageable toxicity profile, but with limited activity in unselected heavily pre-treated patients with advanced solid tumours. Further exploration of this combination in a biomarker selected population of patients with advanced CRC was not pursued due to the termination of the clinical development of PD-0325901. Moving forward, a phase Ia/b trial evaluating the combination of crizotinib with an alternative MEK1/2 inhibitor binimetinib in RAS mutant CRC patients with aberrant c-MET was completed.
Data Availability
Requests for use of the individual participant data after publication should be made in writing to the Oncology Clinical Trials Office (OCTO) and will be managed as per contemporaneous applicable data sharing procedures.
References
Vogelstein B, Papadopoulos N, Velculescu VE, Zhou S, Diaz LA Jr, Kinzler KW. Cancer genome landscapes. Science. 2013;339:1546–58.
Dienstmann R, Salazar R, Tabernero J. Molecular subtypes and the evolution of treatment decisions in metastatic colorectal cancer. Am Soc Clin Oncol Educ Book. 2018;38:231–8.
Van Cutsem E, Lenz HJ, Kohne CH, Heinemann V, Tejpar S, Melezinek I, et al. Fluorouracil, leucovorin, and irinotecan plus cetuximab treatment and RAS mutations in colorectal cancer. J Clin Oncol. 2015;33:692–700.
Kopetz S, Grothey A, Yaeger R, Van Cutsem E, Desai J, Yoshino T, et al. Encorafenib, Binimetinib, and Cetuximab in BRAF V600E-mutated colorectal cancer. N Engl J Med. 2019;381:1632–43.
Douillard JY, Oliner KS, Siena S, Tabernero J, Burkes R, Barugel M, et al. Panitumumab-FOLFOX4 treatment and RAS mutations in colorectal cancer. N Engl J Med. 2013;369:1023–34.
Zehir A, Benayed R, Shah RH, Syed A, Middha S, Kim HR, et al. Mutational landscape of metastatic cancer revealed from prospective clinical sequencing of 10,000 patients. Nat Med. 2017;23:703–13.
Peeters M, Oliner KS, Price TJ, Cervantes A, Sobrero AF, Ducreux M, et al. Analysis of KRAS/NRAS Mutations in a Phase III Study of Panitumumab with FOLFIRI Compared with FOLFIRI alone as second-line treatment for metastatic colorectal cancer. Clin Cancer Res. 2015;21:5469–79.
Van Cutsem E, Kohne CH, Lang I, Folprecht G, Nowacki MP, Cascinu S, et al. Cetuximab plus irinotecan, fluorouracil, and leucovorin as first-line treatment for metastatic colorectal cancer: updated analysis of overall survival according to tumor KRAS and BRAF mutation status. J Clin Oncol. 2011;29:2011–9.
Richman SD, Seymour MT, Chambers P, Elliott F, Daly CL, Meade AM, et al. KRAS and BRAF mutations in advanced colorectal cancer are associated with poor prognosis but do not preclude benefit from oxaliplatin or irinotecan: results from the MRC FOCUS Trial. J Clin Oncol. 2009;27:5931–7.
Blons H, Emile JF, Le Malicot K, Julie C, Zaanan A, Tabernero J, et al. Prognostic value of KRAS mutations in stage III colon cancer: post hoc analysis of the PETACC8 phase III trial dataset. Ann Oncol. 2014;25:2378–85.
Bekaii-Saab TS, Yaeger R, Spira AI, Pelster MS, Sabari JK, Hafez N, et al. Adagrasib in advanced solid tumors harboring a KRAS(G12C) mutation. J Clin Oncol. 2023;41:4097–106.
Keats MA, Han JJW, Lee YH, Lee CS, Luo J. A nonconserved histidine residue on KRAS drives paralog selectivity of the KRASG12D Inhibitor MRTX1133. Cancer Res. 2023;83:2816–23.
Jiang L, Menard M, Weller C, Wang Z, Burnett L, Aronchik I, et al. RMC-9805, a first-in-class, mutant-selective, covalent and oral KRASG12D(ON) inhibitor that induces apoptosis and drives tumor regression in preclinical models of KRASG12D cancers. Cancer Res. 2023;83:526.
Adjei AA, Cohen RB, Franklin W, Morris C, Wilson D, Molina JR, et al. Phase I pharmacokinetic and pharmacodynamic study of the oral, small-molecule mitogen-activated protein kinase kinase 1/2 inhibitor AZD6244 (ARRY-142886) in patients with advanced cancers. J Clin Oncol. 2008;26:2139–46.
Bennouna J, Lang I, Valladares-Ayerbes M, Boer K, Adenis A, Escudero P, et al. A Phase II, open-label, randomised study to assess the efficacy and safety of the MEK1/2 inhibitor AZD6244 (ARRY-142886) versus capecitabine monotherapy in patients with colorectal cancer who have failed one or two prior chemotherapeutic regimens. Investig New Drugs. 2011;29:1021–8.
Tolcher AW, Khan K, Ong M, Banerji U, Papadimitrakopoulou V, Gandara DR, et al. Antitumor activity in RAS-driven tumors by blocking AKT and MEK. Clin Cancer Res. 2015;21:739–48.
Park KS, Oh B, Lee MH, Nam KY, Jin HR, Yang H, et al. The HSP90 inhibitor, NVP-AUY922, sensitizes KRAS-mutant non-small cell lung cancer with intrinsic resistance to MEK inhibitor, trametinib. Cancer Lett. 2016;372:75–81.
Van Schaeybroeck S, Kalimutho M, Dunne PD, Carson R, Allen W, Jithesh PV, et al. ADAM17-dependent c-MET-STAT3 signaling mediates resistance to MEK inhibitors in KRAS mutant colorectal cancer. Cell Rep. 2014;7:1940–55.
Lee HJ, Zhuang G, Cao Y, Du P, Kim HJ, Settleman J. Drug resistance via feedback activation of Stat3 in oncogene-addicted cancer cells. Cancer Cell. 2014;26:207–21.
Barrett SD, Bridges AJ, Dudley DT, Saltiel AR, Fergus JH, Flamme CM, et al. The discovery of the benzhydroxamate MEK inhibitors CI-1040 and PD 0325901. Bioorg Med Chem Lett. 2008;18:6501–4.
LoRusso PM, Krishnamurthi SS, Rinehart JJ, Nabell LM, Malburg L, Chapman PB, et al. Phase I pharmacokinetic and pharmacodynamic study of the oral MAPK/ERK kinase inhibitor PD-0325901 in patients with advanced cancers. Clin Cancer Res. 2010;16:1924–37.
Haura EB, Ricart AD, Larson TG, Stella PJ, Bazhenova L, Miller VA, et al. A phase II study of PD-0325901, an oral MEK inhibitor, in previously treated patients with advanced non-small cell lung cancer. Clin Cancer Res. 2010;16:2450–7.
Rodig SJ, Shapiro GI. Crizotinib, a small-molecule dual inhibitor of the c-Met and ALK receptor tyrosine kinases. Curr Opin Investig Drugs. 2010;11:1477–90.
Kong X, Pan P, Sun H, Xia H, Wang X, Li Y, et al. Drug discovery targeting Anaplastic Lymphoma Kinase (ALK). J Med Chem. 2019;62:10927–54.
Bergethon K, Shaw AT, Ou SH, Katayama R, Lovly CM, McDonald NT, et al. ROS1 rearrangements define a unique molecular class of lung cancers. J Clin Oncol. 2012;30:863–70.
Skolnik JM, Barrett JS, Jayaraman B, Patel D, Adamson PC. Shortening the timeline of pediatric phase I trials: the rolling six design. J Clin Oncol. 2008;26:190–5.
Tan W, et al. Pharmacokinetics (PK) of PF-02341066, a dual ALK/MET inhibitor after multiple oral doses to advanced cancer patients. J Clin Oncol. 2010;28:2596.
Investigator’s Brochure: PF-02341066. Pfizer confidential. 2012:1–110.
Investigator’s Brochure: PD-0325901. Pfizer confidential. 2012:1–135.
Van Schaeybroeck S, Kyula JN, Fenton A, Fenning CS, Sasazuki T, Shirasawa S, et al. Oncogenic Kras promotes chemotherapy-induced growth factor shedding via ADAM17. Cancer Res. 2011;71:1071–80.
Friday BB, Yu C, Dy GK, Smith PD, Wang L, Thibodeau SN, et al. BRAF V600E disrupts AZD6244-induced abrogation of negative feedback pathways between extracellular signal-regulated kinase and Raf proteins. Cancer Res. 2008;68:6145–53.
Kwak EL, Bang YJ, Camidge DR, Shaw AT, Solomon B, Maki RG, et al. Anaplastic lymphoma kinase inhibition in non-small-cell lung cancer. N Engl J Med. 2010;363:1693–703.
Shaw AT, Ou SH, Bang YJ, Camidge DR, Solomon BJ, Salgia R, et al. Crizotinib in ROS1-rearranged non-small-cell lung cancer. N Engl J Med. 2014;371:1963–71.
van Geel R, van Brummelen EMJ, Eskens F, Huijberts S, de Vos F, Lolkema M, et al. Phase 1 study of the pan-HER inhibitor dacomitinib plus the MEK1/2 inhibitor PD-0325901 in patients with KRAS-mutation-positive colorectal, non-small-cell lung and pancreatic cancer. Br J Cancer. 2020;122:1166–74.
Wainberg ZA, Alsina M, Soares HP, Brana I, Britten CD, Del Conte G, et al. A multi-arm phase I study of the PI3K/mTOR inhibitors PF-04691502 and Gedatolisib (PF-05212384) plus Irinotecan or the MEK Inhibitor PD-0325901 in advanced cancer. Target Oncol. 2017;12:775–85.
Acknowledgements
We thank all the patients, their families, principal investigators and their teams who participated in the study.
Funding
Funding was supported by MErCuRIC, funded by the European Commission’s Framework Programme 7, under contract ♯602901, research grants from Pfizer as well as the Tom Simms Memorial Fund in Queen’s University Belfast. SVS was supported by Cancer Research UK (C13749/A7261). VP was supported from Programme JAC - project SALVAGE (CZ.02.01.01/00/22_008/0004644) financed by MEYS – Co-funded by the European Union, and thanks the RECETOX Research Infrastructure (No LM2023069) financed by the Ministry of Education, Youth and Sports for supportive background. The research leading to these results has received funding from: AIRC under 5 per Mille 2018 - ID. 21091 program – P.I. Bardelli Alberto (A.B.); International Accelerator Award, ACRCelerate, jointly funded by Cancer Research UK (A26825 and A28223), FC AECC (GEACC18004TAB) and AIRC (22795) (A.B.); AIRC under IG 2023 - ID. 28922 project – P.I. Bardelli Alberto (A.B.); PRIN 2022 - Prot. 2022CHB9BA (A.B.). The study was sponsored by the University of Oxford.
Author information
Authors and Affiliations
Consortia
Contributions
Final manuscript preparation and submission was the responsibility of all the authors. PG interpreted data, wrote first draft and final revisions of the manuscript and prepared figures/tables. CR helped design of trial, acquired data and helped revise the manuscript. EE helped design of trial, acquired data and helped revise the manuscript. JuT helped design of trial, acquired data and helped revise the manuscript. JH helped to acquire data and with revision of the manuscript. LC helped to acquire data and with revision of the manuscript. CR helped to acquire data and with revision of the manuscript. TA helped design of trial, acquired data and helped revise the manuscript. ML helped design of trial, acquired data and helped revise the manuscript. FDN helped design of trial, acquired data and helped revise the manuscript. MG helped design of trial and helped revise the manuscript. RB helped design of trial, acquired data and helped revise the manuscript. VP helped design of trial, acquired data and helped revise the manuscript. AB helped design of trial, acquired data and helped revise the manuscript. RC helped to acquire data and revise the manuscript. HK helped to acquire data and to revise the manuscript. PLP helped design of trial, acquired data and helped revise the manuscript. MST helped design of trial, acquired data and helped revise the manuscript. BTH helped design of trial, acquired data and helped revise the manuscript. TSM helped design of trial, acquired data and helped revise the manuscript. JT helped design of trial, acquired data and helped revise the manuscript. RA helped design of trial, acquired data and helped revise the manuscript. RJ helped design of trial, acquired data and helped revise the manuscript. MP helped design of trial, acquired data and helped revise the manuscript. MRM helped design of trial, acquired data and helped revise the manuscript. RHW helped design of trial, acquired data and helped revise the manuscript. SVS helped design of trial, acquired data, interpreted data, wrote first draft and final revisions of the manuscript and prepared figures and tables.
Corresponding author
Ethics declarations
Competing interests
Competing interests for each author have been declared. PG, CR, EE, SVS, JH, LC, CR, BTH, VP, ML, MST, PLP, MRM, RC, HK, TM, RA, RJ, MP, TSM, FDN, MG, RB, RHW: No competing interests connected with this study. MRM is supported by the NIHR Biomedical Research Centre at Oxford. The views expressed in this article are those of the authors and not necessarily those of the National Health Service, the NIHR, or the Department of Health. JT: personal financial interest in form of scientific consultancy role for Alentis Therapeutics/AstraZeneca/Aveo Oncology/Boehringer Ingelheim/Cardiff Oncology/CARSgen Therapeutics/Chugai/Daiichi Sankyo/F. Hoffmann-La Roche Ltd/Genentech Inc/hC Bioscience/Immodulon Therapeutics/Inspirna Inc/Lilly/Menarini/Merck Serono/Merus/MSD/Mirati/Neophore/Novartis/Ona Therapeutics/Ono Pharma USA/Orion Biotechnology/Peptomyc, Pfizer/Pierre Fabre/Samsung Bioepis/Sanofi/Scandion Oncology/Scorpion Therapeutics/Seattle Genetics/Servier/Sotio Biotech/Taiho/Takeda Oncology/Tolremo Therapeutics. Stocks: Oniria Therapeutics/Alentis Therapeutics/Pangaea Oncology,1TRIALSP, and also educational collaboration with Medscape Education/PeerView Institute for Medical Education and Physicians Education Resource (PER). TA reports attending advisory board meetings and receiving consulting fees from Abbvie/Aptitude Health/Bristol Myers Squibb/Gritstone Oncology/Gilead/GlaxoSmithKline/Merck & Co. Inc./Nordic Oncology/Pfizer/Seagen/Servier/Takeda and honoraria from Bristol Myers Squibb/GlaxoSmithKline/Merck & Co. Inc./Merck Serono/Roche/Sanofi/Seagen/Servier; and a DMC member role for Inspirna and support for meetings from Bristol Myers Squibb/Merck & Co. Inc./Takeda. JuT has received honoraria as a speaker and/or in an advisory role from AMGEN/Astelllas/Astra Zeneca/BMS/Boehringer/Merck KGaA/MSD/Novartis/ONO pharmaceuticals/Pierre Fabre/Roche Genentech/Sanofi/Servier/Takeda. A.B. reports receipt of grants/research supports from Neophore/AstraZeneca/Boehringer Ingelheim and honoraria/consultation fees from Guardant Health. A.B. is stock shareholder of Neophore and Kither Biotech. A.B. is advisory boards member for Neophore.
Ethics approval and consent to participate
All patients provided written informed consent before participating in any study-related procedure. An ethics review committee approved the protocol, its amendments, and informed consent documentation were reviewed and approved by the institutional review board(s) or independent ethics committee(s) at each institution/country. The trial was authorised by the Medicines and Healthcare products Regulatory Agency (MHRA) in the UK and applicable competent authorities in each of the participating countries. The MErCuRIC study was conducted as part of the portfolio of trials in the registered UKCRC Oxford Clinical Trials Research Unit (OCTRU) at the University of Oxford. It followed their Standard Operating Procedures ensuring compliance with the principles of Good Clinical Practice and the Declaration of Helsinki and any applicable regulatory requirements.
Consent for publication
All data has been anonymised and the manuscript does not contain any individually identifiable data.
Additional information
Publisher’s note Springer Nature remains neutral with regard to jurisdictional claims in published maps and institutional affiliations.
Supplementary information
Rights and permissions
Open Access This article is licensed under a Creative Commons Attribution 4.0 International License, which permits use, sharing, adaptation, distribution and reproduction in any medium or format, as long as you give appropriate credit to the original author(s) and the source, provide a link to the Creative Commons licence, and indicate if changes were made. The images or other third party material in this article are included in the article’s Creative Commons licence, unless indicated otherwise in a credit line to the material. If material is not included in the article’s Creative Commons licence and your intended use is not permitted by statutory regulation or exceeds the permitted use, you will need to obtain permission directly from the copyright holder. To view a copy of this licence, visit http://creativecommons.org/licenses/by/4.0/.
About this article
Cite this article
Gallagher, P., Rolfo, C., Elez, E. et al. A phase Ia study of the MEK1/2 inhibitor PD-0325901 with the c-MET inhibitor crizotinib in patients with advanced solid cancers. BJC Rep 3, 17 (2025). https://doi.org/10.1038/s44276-025-00133-6
Received:
Revised:
Accepted:
Published:
Version of record:
DOI: https://doi.org/10.1038/s44276-025-00133-6





