Thank you for visiting nature.com. You are using a browser version with limited support for CSS. To obtain
the best experience, we recommend you use a more up to date browser (or turn off compatibility mode in
Internet Explorer). In the meantime, to ensure continued support, we are displaying the site without styles
and JavaScript.
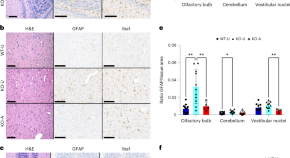
Mosteiro et al. show that inhibition of Notch, a signaling pathway frequently associated with cell-fate decisions during development, impairs thyrocyte homeostasis in an active subset of thyrocytes in adult mice through mitochondrial dysfunction and decreased ROS, thereby causing hypothyroidism.
In a two-part randomized phase 2a trial in men and women with overweight or obesity and type 2 diabetes mellitus, cotadutide promoted greater reductions in liver glycogen and fat than placebo and liraglutide.
Long-acting GIPR agonists, individually or as part of GIPR–GLP-1R co-agonists, are shown to require GIPR signaling in inhibitory GABAergic neurons to decrease body weight and food intake in mice.
In this study, Kreuzaler et al. perform zonal analysis to study metabolic heterogeneity in breast cancer and identify the metabolic dependency on pantothenic acid (vitamin B5) in areas of the tumor that show high expression levels of the oncogene MYC. Dietary restriction of vitamin B5 reverses several MYC-driven metabolic changes and hampers tumor progression.
Bahar Halpern et al. use bulk and single-cell RNA sequencing of intestinal faecal washes to show that intestinal epithelial cells remain viable after being shed. Alongside shed immune cells, these epithelial cells may contribute to immune regulation in the intestine.
The authors develop synthetic biotics, engineered from bacteria, that could treat phenylketonuria, an inherited defect of phenylalanine (Phe) metabolism.
In young women, brain insulin action enhances peripheral insulin sensitivity, but only during the follicular phase of the menstrual cycle. This effect is absent in the luteal phase, possibly due to hypothalamic insulin resistance.
Gao et al. perform functional profiling of 60 genetic variants of glucagon-like peptide 1 receptor (GLP1R) in vitro, and link variants with impaired GLP1R cell surface expression or cAMP activation to defective insulin secretion in vitro and to impaired glucose homeostasis and adiposity in the UK Biobank.
Perszyk et al. identify the neural basis for odour-imagery ability and show that it indirectly predicts weight-gain susceptibility through a mechanism that is dependent on food-cue reactivity.
In this study, Vande Voorde et al. investigate the potential of untargeted metabolomics as a stratification tool for colorectal cancer (CRC). They present a comprehensive pipeline to uncover metabolic vulnerabilities in CRC based on its genetic origin. With this approach, they show perturbations in methionine metabolism linked to APC deficiency, and identify adenosylhomocysteinase as an actionable therapeutic target.
In this study, Morant-Ferrando, Jiménez-Blasco et al. show that fatty acid oxidation in astrocytes is necessary to maintain a specific configuration of the electron transport chain, which enables controlled production of reactive oxygen species that fine-tune neuron–glia metabolic coupling and support cognitive function.
Alterations in the gut microbiome, as a result of treatment with the anti-diabetic drug acarbose or with antibiotics, are shown to extend healthspan and lifespan in a mouse model of Leigh syndrome.
This study shows that the insulinotropic actions of the dual GIPR and GLP-1R agonist, tirzepatide, depend on GIPR, and that tirzepatide has weaker activity at the mouse GIPR than murine GIP.
In this study, Skinner, Blanco-Fernández et al. show that uridine can be salvaged through the non-oxidative branch of the pentose phosphate pathway to feed glycolysis in conditions of glucose scarcity.
The authors use a non-invasive sampling device to collect intestinal samples in 15 healthy male and female participants and analyse them through mass spectrometry and 16S rRNA sequencing. They identify thousands of biomolecules throughout the intestinal tract, many of which remain unknown and highlight differences between intestinal and stool metabolomes.
Using a database of doubly labelled water energy expenditure measurements spanning more than 30 years, Speakman and colleagues show that total energy expenditure in humans has declined over time, while adjusted physical activity energy expenditure has increased over time.
Govaere et al. integrate circulating protein data from more than 300 patients with non-alcoholic fatty liver disease (NAFLD) with transcriptomics and develop a non-invasive diagnostics tool to identify patients with at-risk NAFLD based on body mass index, type 2 diabetes status and four circulating proteins.
Primary cilia are shown to adjust length in response to cellular nutrient availability, with a special role for glutamine-mediated anaplerosis via the enzyme ASNS, which was found to be located at the base of cilia. Consistently, cells lacking cilia show an altered response to glutamine during metabolic stress.
A new transplantation site in the abdomen, the subanterior rectus sheath, is shown to allow for functional maturation of stem-cell-derived islet cells and improved glycemic control in a proof-of-principle study involving four nonhuman primates.