Thank you for visiting nature.com. You are using a browser version with limited support for CSS. To obtain
the best experience, we recommend you use a more up to date browser (or turn off compatibility mode in
Internet Explorer). In the meantime, to ensure continued support, we are displaying the site without styles
and JavaScript.
The SWEET project is a multicenter, randomized, controlled trial that shows that long-term consumption of sweeteners and sweetness enhancers improves body weight control and elicits beneficial gut microbiota changes in adults with overweight or obesity.
Saber et al. show that the lipase DDHD2 provides endogenous saturated fatty acids to support fatty acid oxidation and energy production, proteostasis and membrane trafficking balance.
Persistent microglial activation upon ischaemic injury leads to the formation of stroke-associated foamy microglia, perpetuating long-term inflammation, white matter damage and functional impairments. These effects can be ameliorated by reducing microglial cholesterol overload through activation of CYP46A1.
The authors introduce the Neurolipid Atlas, a dynamic resource for the community to gain insight into lipid alterations in neurodegenerative disease, and they leverage the platform to show how cholesterol alterations in astrocytes can dysregulate neuroinflammatory pathways in Alzheimer disease.
Using data from the UK Biobank, the authors develop a comprehensive human metabolome–phenome atlas, including a browsable web tool, to uncover unique metabolite–trait and metabolite–disease associations with time, and discuss potential causal relationships.
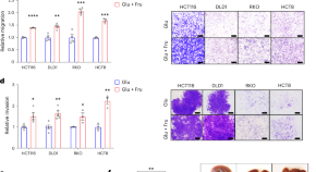
Feng, Luo and colleagues show that the combination of glucose and fructose, as found in sugar-sweetened beverages, promotes colorectal cancer metastasis through a mechanism involving sorbitol dehydrogenase (SORD).
In a large multi-ethnic Asian cohort, associations between over 1,000 plasma metabolites and specific foods and beverages are made. These diet–metabolite relationships were used to accurately predict clinical phenotypes such as diabetes and hypertension.
Rizzollo et al. show that BDH2 participates in iron distribution between cellular compartments, which sets the threshold for the ferroptosis vulnerability of the melanoma cell phenotypes, ultimately affecting their metastatic capacity
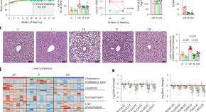
The dietary fibre inulin is shown to promote fructose catabolism by the small intestinal microbiome, thereby mitigating fructose-induced hepatic lipogenesis and steatosis.
In clinical and population-based cohorts, a strong contribution of polygenic risk for type 2 diabetes (T2D) significantly modifies the onset and phenotypic variability of maturity-onset diabetes of the young (MODY). This polygenic T2D burden may also account for MODY-like individuals without identified monogenic causes.
By developing a method that allows detection of transient, low-abundance acyl-CoA species, Liu et al. provide a thorough characterization of coenzyme A dynamics and subcellular partitioning.
Kaluba, Rogers et al. show that in cancer cells that can metabolize ketones, they may reroute them to produce cytosolic acetyl-CoA and support tumour growth.
The transcription factor ATF6 causes an enrichment in long-chain fatty acids in the colonic epithelium, which leads to changes in the gut microbiota and contributes to the development of colorectal cancer in humans and mice, thereby linking endoplasmic reticulum stress responses to lipid metabolism and tumorigenesis.
Xu et al. identify the MondoA–TXNIP signalling axis as a regulator of antitumour immune surveillance in response to lactic acid in the tumour microenvironment.
A series of fluorescent probes is designed that act as dual agonists on both GLP1 and GIP receptors, and are used to image receptor binding activities in tissues and animals.