Skip to main content

Thank you for visiting nature.com. You are using a browser version with limited support for CSS. To obtain the best experience, we recommend you use a more up to date browser (or turn off compatibility mode in Internet Explorer). In the meantime, to ensure continued support, we are displaying the site without styles and JavaScript.

Articles in 2015

Filter By:

  • Diacylglycerol kinase is a small bacterial membrane-bound trimer that catalyses diacylglycerol conversion to phosphatidic acid. Here, the authors solve the crystal structure of the kinase bound to a lipid substrate and an ATP analogue, and show that the active site arose through convergent evolution.

    • Dianfan Li
    • Phillip J. Stansfeld
    • Martin Caffrey
    ArticleOpen Access
  • RepoMan is a signalling scaffold for mitotic phosphatases PP1 and PP2A-B56, which regulate targeting of Aurora B and RepoMan respectively, to the chromosomes. Here Qian et al.show that Cdk1 phosphorylates RepoMan to modulate the binding of PP1 and PP2A-B56, contributing to orderly mitotic progression.

    • Junbin Qian
    • Monique Beullens
    • Mathieu Bollen
    ArticleOpen Access
  • The architecture of ecological interaction networks affects community dynamics. Here, Suweis et al.show that mutualistic networks are characterized by a high degree of localization, and that localization reduces perturbation propagation and attenuates its impact on species abundances.

    • Samir Suweis
    • Jacopo Grilli
    • Amos Maritan
    ArticleOpen Access
  • Plasmons can enhance hot-carrier generation for efficient photochemical reactions, but the interplay between plasmons and single-particle excitations are difficult to capture in models. Here, the authors use real-time time-dependent density functional theory to study these interactions in silver nanocrystals.

    • Jie Ma
    • Zhi Wang
    • Lin-Wang Wang
    ArticleOpen Access
  • Genomic instability can result from stalled or collapsed replication fork at sites of unrepaired DNA lesions. Here the authors uncover a new lesion bypass pathway for the T7 replisome, where leading strand template lesions can be overcome through interaction between the replisome's helicase and polymerase components.

    • Bo Sun
    • Manjula Pandey
    • Michelle D. Wang
    ArticleOpen Access
  • F1-ATPase is a rotary motor protein that can efficiently convert chemical energy of ATP hydrolysis to mechanical work. Here, the authors study its catalytic reactions using high-speed single-molecule observations and contemporary time series analysis, and propose a lock and key type mechanism.

    • Chun-Biu Li
    • Hiroshi Ueno
    • Tamiki Komatsuzaki
    ArticleOpen Access
  • CRISPR-Cas9 has greatly enhanced genome engineering however gene tagging can still be cumbersome due to a requirement for homology donors. Here the authors introduce a generic system for gene tagging that does not require homology between the donor and the genomic target site.

    • Daniel H. Lackner
    • Alexia Carré
    • Tilmann Bürckstümmer
    ArticleOpen Access
  • PGC-1 family transcription factors are important regulators of cellular energy metabolism. Here the authors use tissue-specific, inducible PGC-1β KO mice to show that PGC-1 family members are not functionally redundant and that PGC-1β is required to maintain mitochondrial function in skeletal muscle.

    • Thanuja Gali Ramamoorthy
    • Gilles Laverny
    • Daniel Metzger
    ArticleOpen Access
  • Quantum key distribution (QKD) holds promise for unconditionally secure communication, but due to fibre losses distances are so far restricted to intracity. Here, the authors present an all optical QKD protocol that can connect distant cities without the need of quantum repeaters or quantum error correction.

    • Koji Azuma
    • Kiyoshi Tamaki
    • William J. Munro
    ArticleOpen Access
  • Cancer cells and stromal cells have been shown to pass cellular information between each other via exosomes. Here, the authors demonstrate that cancer cells can communicate with endothelial cells through nanoscale membrane bridges, and demonstrate that microRNAs are passed through these nanobridges, which modulates endothelial cell phenotype.

    • Yamicia Connor
    • Sarah Tekleab
    • Shiladitya Sengupta
    ArticleOpen Access
  • Expression of transcription factors to alter gene regulation can cause substantial changes to expression across a genome. Here the authors ‘rewire’ E. coliand analyse the global transcriptome alterations to identify novel network interactions.

    • Rebecca Baumstark
    • Sonja Hänzelmann
    • Mark Isalan
    ArticleOpen Access
  • RNA polymerase II (Pol II) pause release and transcriptional elongation involve phosphorylation of TRIM28 by the DNA damage response (DDR) kinases. Here, Bunch et al. show that DDR signalling is coupled with and required for transcriptional elongation in stimulus-inducible genes and involves topoisomerase II.

    • Heeyoun Bunch
    • Brian P. Lawney
    • Stuart K. Calderwood
    ArticleOpen Access
  • Zinc finger (ZNF) genes are implicated in timing human puberty. Here, the authors show that GATAD1, a ZNF protein, represses transcription of key puberty-activating genes by recruiting histone demethylase KDM1A to their promoters, suggesting GATAD1 epitomizes a subset of ZNFs involved in repression of primate puberty.

    • Alejandro Lomniczi
    • Hollis Wright
    • Sergio R. Ojeda
    ArticleOpen Access
  • The Neisseriaceaebacteria family extract heame from the haemoglobin of its host, the HpuA protein is part of this system. Here, the authors report crystal structures of apo- and haemoglobin-bound HpuA and analyse mutants to examine the interaction between HpuA and haemoglobin.

    • Chi T. Wong
    • Yingqi Xu
    • Stephen A. Hare
    ArticleOpen Access
  • The downstream effector of the Hippo pathway, YAP, is a critical regulator of both normal and cancer stem cell properties. In this study, the authors show that in basal-like breast tumors YAP forms a complex with SRF and together they induce a mammary stem cell gene signature through the transcriptional activation of IL-6.

    • Tackhoon Kim
    • Suk-Jin Yang
    • Dae-Sik Lim
    ArticleOpen Access
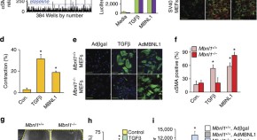
  • Fibroblast-to-myofibroblast differentiation is crucial for wound healing and regeneration. Davis et al. describe a new regulatory mechanism underlying myofibroblast differentiation via the RNA-binding protein MBNL1, which promotes the maturation of certain mRNA transcripts that are integral nodes in fibroblast differentiation.

    • Jennifer Davis
    • Nathan Salomonis
    • Jeffery D. Molkentin
    ArticleOpen Access
  • Due to increasing disturbance of peatlands, Southeast Asian rivers are thought to play a major role in the transfer of CO2to the atmosphere. Here, the authors present data collected from six Indonesian and Malaysian rivers and show that the region is not an outgassing hotspot as previously assumed.

    • Francisca Wit
    • Denise Müller
    • Tim Rixen
    ArticleOpen Access

Search

Quick links