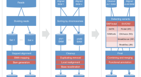
Genomic analyses of cancer genomes have largely focused on mutations in protein-coding regions, but the functional importance of alterations to non-coding regions is becoming increasingly appreciated through whole-genome sequencing. This Review discusses our current understanding of non-coding sequence variants in cancer — both somatic mutations and germline variants, and their interplay — including their identification, computational and experimental evidence for functional impact, and their diverse mechanisms of action for dysregulating coding genes and non-coding RNAs.
- Ekta Khurana
- Yao Fu
- Mark Gerstein