Filter By:

Journal Check one or more journals to show results from those journals only.

Choose more journals

Article type Check one or more article types to show results from those article types only.
Subject Check one or more subjects to show results from those subjects only.
Date Choose a date option to show results from those dates only.

Custom date range

Clear all filters
Sort by:
Showing 1–50 of 190 results
Advanced filters: Author: Markus Greiner Clear advanced filters
  • Using proximity-based screening, protein engineering, and structural analysis, this study describes the development of a p62-based biodegrader for the clearance of organelles and aggregated proteins by autophagy-targeted degradation.

    • Zacharias Thiel
    • David Marcellin
    • Beat Nyfeler
    ResearchOpen Access
    Nature Communications
    Volume: 16, P: 1-18
  • Methane emission occurs in natural wetlands on a large scale, but the corresponding trace element emissions have not been studied. Here, the authors study selenium and arsenic emission in a pristine peatland and show that this causes large amounts of those trace elements to enter the biogeochemical cycle.

    • Bas Vriens
    • Markus Lenz
    • Lenny H.E. Winkel
    Research
    Nature Communications
    Volume: 5, P: 1-8
  • Cancer patients are at increased risk for severe bacterial infections due to immune dysfunction. Here, the authors show that chronic tumor-derived G-CSF drives NAMPT/NAD-dependent neutrophil dysfunction from the progenitor stage, and that targeting this pathway restores infection control.

    • Ekaterina Pylaeva
    • Lea Tollrian
    • Jadwiga Jablonska
    ResearchOpen Access
    Nature Communications
    Volume: 16, P: 1-19
  • Substrate-specific proteases have an enormous potential in the life sciences, but tailoring their specificity remains challenging. Here, the authors describe a data-driven approach combining DNA recording and epistasis-aware deep learning to augment protease specificity engineering at large scale.

    • Lukas Huber
    • Tim Kucera
    • Markus Jeschek
    ResearchOpen Access
    Nature Communications
    Volume: 16, P: 1-15
  • The targeted development of proteome-wide selective covalent probes remains a challenge. Here, the authors show the exploration of the natural product Sulphostin as a starting point for dipeptidyl peptidase 8 and 9 inhibitor development.

    • Leonard Sewald
    • Werner W. A. Tabak
    • Markus Kaiser
    ResearchOpen Access
    Nature Communications
    Volume: 16, P: 1-15
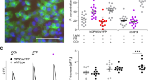
  • Gq proteins are one of four major classes of G proteins; optogenetic receptors for selective and repetitive activation of Gq proteins with fast kinetics are lacking. Here the authors report UV light-dependent Gq signalling using human Neuropsin (hOPN5) and demonstrate its potential as an optogenetic tool.

    • Ahmed Wagdi
    • Daniela Malan
    • Tobias Bruegmann
    ResearchOpen Access
    Nature Communications
    Volume: 13, P: 1-18
  • K+ plays an important role in physiology and disease, but the lack of high specificity K+ sensors limits our understanding of its spatiotemporal dynamics. Here the authors develop genetically-encoded FRET-based probes able to quantify K+ concentration in body fluids, cells and specific organelles.

    • Helmut Bischof
    • Markus Rehberg
    • Roland Malli
    ResearchOpen Access
    Nature Communications
    Volume: 8, P: 1-12
  • The evolutionary origin of the enzyme-catalysed Krebs cycle is unclear. Here, the authors identify non-enzymatic intermediates that replicate key elements of the cycle, suggesting that inorganic catalysts may have driven the origin of metabolic processes.

    • Markus A. Keller
    • Domen Kampjut
    • Markus Ralser
    Research
    Nature Ecology & Evolution
    Volume: 1, P: 1-9
  • As proof of principle, an analysis using a suite of human-aligned immunocompetent mouse models of hepatocellular carcinoma identifies a promising therapeutic candidate, cladribine, which acts in a highly effective subtype-specific manner in combination with standard-of-care therapy.

    • Miryam Müller
    • Stephanie May
    • Thomas G. Bird
    ResearchOpen Access
    Nature
    Volume: 639, P: 754-764
  • Defective neurotransmission is a hallmark of spinal muscular atrophy (SMA). Here, the authors show that local presynaptic Munc13-1synthesis is defective in SMA and that modification of the Munc13-1 mRNA rescues presynaptic architecture and excitability.

    • Mehri Moradi
    • Julia Weingart
    • Michael Sendtner
    ResearchOpen Access
    Nature Communications
    Volume: 16, P: 1-23
  • A cell-based phenotypic screen led to the discovery of compounds called NVS-STGs, which bind to the N-terminal domain of STING and act as a molecular glue to induce higher-order oligomerization and activation.

    • Jie Li
    • Stephen M. Canham
    • Yan Feng
    ResearchOpen Access
    Nature Chemical Biology
    Volume: 20, P: 365-372
  • MethyLYZR, an epigenetic classifier of brain tumors, provides clinically relevant cancer classification results within 15 min of sequencing, with potential applications for neurosurgical intraoperative use.

    • Björn Brändl
    • Mara Steiger
    • Franz-Josef Müller
    ResearchOpen Access
    Nature Medicine
    Volume: 31, P: 840-848
  • High-throughput screening identifies compounds that target insulin-degrading enzyme (IDE) and X-ray co-crystallography reveals how these compounds block insulin degradation by IDE but support its proteolysis of other substrates, including glucagon.

    • Juan Pablo Maianti
    • Grace A. Tan
    • David R. Liu
    Research
    Nature Chemical Biology
    Volume: 15, P: 565-574
  • Hofer et al. show that fasting promotes the synthesis of spermidine, which stimulates eIF5A hypusination to induce autophagy and increase lifespan in various species in a conserved manner.

    • Sebastian J. Hofer
    • Ioanna Daskalaki
    • Frank Madeo
    ResearchOpen Access
    Nature Cell Biology
    Volume: 26, P: 1571-1584
  • Parkinson’s disease (PD) and Multiple System Atrophy (MSA) are characterized by the pathological accumulation of α-synuclein. Here the authors employ fluorescent probes, electron microscopy and NMR spectroscopy to study the properties of α-synuclein aggregates that were amplified from patient brain extracts and observe a greater structural diversity among PD patients compared to MSA patients.

    • Timo Strohäker
    • Byung Chul Jung
    • Markus Zweckstetter
    ResearchOpen Access
    Nature Communications
    Volume: 10, P: 1-12
  • In bacteria Zn2+-dependent deacylases are underexplored. Here, the authors identify bacterial deacylases, providing systemic structure-function analyses to reveal the basis of substrate specificity, acyl-chain preference and inhibition.

    • Leonie G. Graf
    • Carlos Moreno-Yruela
    • Michael Lammers
    ResearchOpen Access
    Nature Communications
    Volume: 15, P: 1-31
  • Despite advances in GPCR structures and peptide design, creating high-affinity ligands remains a challenge. Here the authors develop a computational method, successfully identifying peptide-based molecules for KOR: their platform shows promise for streamlined GPCR ligand discovery.

    • Edin Muratspahić
    • Kristine Deibler
    • Christian W. Gruber
    ResearchOpen Access
    Nature Communications
    Volume: 14, P: 1-17
  • The use of oncolytic viruses as a therapy for cancer is limited by mechanisms inhibiting viral replication in the tumor. Here, the authors show that a chemical derivative of itaconate, 4-octyl itaconate, increases oncolytic virus VSVΔ51 efficacy in various cancer models, through decreasing antiviral immunity.

    • Naziia Kurmasheva
    • Aida Said
    • David Olagnier
    ResearchOpen Access
    Nature Communications
    Volume: 15, P: 1-28
  • Optical lattices have rapidly become a favoured tool of atomic and condensed-matter physicists. These crystals made of light can be used to trap atoms at very low temperatures, creating a workshop in which to pore over and tinker with fundamental properties of matter.

    • Markus Greiner
    • Simon Fölling
    Comments & Opinion
    Nature
    Volume: 453, P: 736-738
  • Targeted protein degradation (TPD) is a key modality for drug discovery. Here the authors present the discovery and analysis of reversible DCAF1-PROTACs, which show efficacy in cellular environments resistant to VHL-PROTACs or with acquired resistance to CRBN-PROTACs.

    • Martin Schröder
    • Martin Renatus
    • Claudio R. Thoma
    ResearchOpen Access
    Nature Communications
    Volume: 15, P: 1-19
  • Vascular cells express various G-protein-coupled receptors (GPCRs) with yet unknown function, among them orphan receptor GPR153. GPR153 is upregulated in injured vessels, where it promotes smooth muscle proliferation and endothelial inflammation, and its inactivation protects mice in models of vascular diseases.

    • Jingchen Shao
    • Jeonghyeon Kwon
    • Nina Wettschureck
    ResearchOpen Access
    Nature Communications
    Volume: 16, P: 1-22
  • CD19 CAR-T cells have achieved some success in treating myeloma patients despite the limited detection of the CD19 antigen. Here, the authors show using dSTORM that 10/14 myeloma samples studied express ultra-low levels of CD19, which are sufficient for engaging CAR-T cells in vitro.

    • Thomas Nerreter
    • Sebastian Letschert
    • Michael Hudecek
    ResearchOpen Access
    Nature Communications
    Volume: 10, P: 1-11
  • α-Syn in CSF is a biomarker of neurodegenerative diseases; however, the detection of clinically relevant species is difficult. Here, the authors create a nanobody biosensor that reveals the presence of α-Syn in cells, which allow the detection of transmittable forms of α-Syn present in human CSF.

    • Christoph Gerdes
    • Natalia Waal
    • Felipe Opazo
    ResearchOpen Access
    Nature Communications
    Volume: 11, P: 1-13
  • Obesity and a high-fat diet can lead to insulin resistance in a process involving macrophage-mediated inflammation of adipose tissue. Here the authors show that glucocorticoid receptor-deficient macrophages have an elevated inflammatory response which aggravates insulin resistance implicating that glucocorticoids promote insulin-sensitizing actions via adipose tissue macrophages during obesity.

    • Giorgio Caratti
    • Ulrich Stifel
    • Jan P. Tuckermann
    ResearchOpen Access
    Nature Communications
    Volume: 14, P: 1-16
  • Diphthamide is a post-translationally modified histidine residue present in animal and yeast TRANSLATION ELONGATION FACTOR2. Here the authors show that diphthamide modification of eEF2 is conserved in Arabidopsis thaliana and contributes to translational fidelity and growth via cell proliferation.

    • Hongliang Zhang
    • Julia Quintana
    • Ute Krämer
    ResearchOpen Access
    Nature Communications
    Volume: 13, P: 1-14
  • Reconfigurable arrays of up to 448 neutral atoms are used to implement and combine the key elements of a universal, fault-tolerant quantum processing architecture and experimentally explore their underlying working mechanisms.

    • Dolev Bluvstein
    • Alexandra A. Geim
    • Mikhail D. Lukin
    ResearchOpen Access
    Nature
    Volume: 649, P: 39-46
  • Established bacterial glycoengineering platforms limit access to protein and glycan substrates. Here the authors design a cytoplasmic protein glycosylation system, Glycoli, to generate a variety of multivalent glycostructures.

    • Hanne L. P. Tytgat
    • Chia-wei Lin
    • Timothy G. Keys
    ResearchOpen Access
    Nature Communications
    Volume: 10, P: 1-10
  • A chemical screen identified BET bromodomain inhibitors as promoters of keratinocyte regenerative function and skin wound healing. Specifically, low-dose transient treatment with BET inhibitors imposes an activated, migratory state in keratinocytes.

    • Gabi Schutzius
    • Christian Kolter
    • Susan Kirkland
    Research
    Nature Chemical Biology
    Volume: 17, P: 280-290
  • The RNA endonuclease CPSF3 was identified as the cellular efficacy target of the small molecule JTE-607, revealing pre-mRNA processing as a vulnerability in cancers such as Ewing’s sarcoma that are characterized by aberrant transcription.

    • Nathan T. Ross
    • Felix Lohmann
    • Rohan E. J. Beckwith
    Research
    Nature Chemical Biology
    Volume: 16, P: 50-59
  • Previous, a long-term evolution experiment in E.coli resulted in spontaneous emergence of ecotypes that coexisted for more than 14,000 generations. Here, the authors show that the emergence and persistence of this phenomenon results from two interacting trade-offs, rooted in biochemical constraints.

    • Avik Mukherjee
    • Jade Ealy
    • Markus Basan
    ResearchOpen Access
    Nature Communications
    Volume: 14, P: 1-8
  • Jungnickel, Guelle et al. use metabolomics, electrophysiology and cryo-EM approaches to show that MFSD1 is a lysosomal dipeptide uniporter, which provides an additional route to recycle lysosomal proteolysis products to lysosomal amino acid exporters.

    • Katharina Esther Julia Jungnickel
    • Océane Guelle
    • Markus Damme
    ResearchOpen Access
    Nature Cell Biology
    Volume: 26, P: 1047-1061
  • SARS-CoV-2 mutations associated with the escape from antibody-mediated neutralization have been widely reported. Here, in a patient with defective antibody responses, the authors find a potential association between SARS-CoV-2 mutations and CD8 T alterations to implicate possible contributions of CD8 T cells in evasion of SARS-CoV-2 from host immunity.

    • Elham Khatamzas
    • Markus H. Antwerpen
    • Andreas Moosmann
    ResearchOpen Access
    Nature Communications
    Volume: 13, P: 1-12
  • In 2002, an experiment with ultracold atoms emulated a textbook condensed-matter physics phenomenon: the phase transition from a superfluid to a Mott insulator. Two decades later, Immanuel Bloch and Markus Greiner ponder how far quantum simulation with ultracold atoms has come.

    • Immanuel Bloch
    • Markus Greiner
    Comments & Opinion
    Nature Reviews Physics
    Volume: 4, P: 739-740
  • The authors present a method for the conversion of full-length tau protein into seeding-competent amyloid fibrils without heparin or other negatively charged co-factors, which could be useful for studying the effects of post-translational modifications on Tau aggregation as well as to identify potential inhibitors of tau aggregation. Biochemical experiments and solid-state NMR spectroscopy measurements show that these co-factor-free tau fibrils have similar properties as amyloid fibrils isolated from brain tissue but differ from those of commonly used heparin-induced tau fibrils.

    • Pijush Chakraborty
    • Gwladys Rivière
    • Markus Zweckstetter
    ResearchOpen Access
    Nature Communications
    Volume: 12, P: 1-12
  • Men are at a greater risk to develop Parkinson’s disease (PD). However, Hefeng and team revealed enhanced cytotoxicity and terminal differentiation in CD8 T cells of early-to-mid stage idiopathic PD, especially for females, using systems immunology.

    • Christophe M. Capelle
    • Séverine Ciré
    • Feng Q. Hefeng
    ResearchOpen Access
    Nature Communications
    Volume: 14, P: 1-21
  • Epitope tags are widely used in various applications, but often lack versatility. Here, the authors introduce a small, alpha helical tag, which is recognized by a high affinity nanobody and can be used in a range of different applications, from protein purification to super-resolution imaging and in vivo detection of proteins.

    • Hansjörg Götzke
    • Markus Kilisch
    • Steffen Frey
    ResearchOpen Access
    Nature Communications
    Volume: 10, P: 1-12
  • The SARS-CoV-2 viral genome is encapsulated by the nucleocapsid protein (NSARS-CoV-2) that is essential for viral replication. Here, the authors show that RNA induces liquid-liquid phase separation of NSARS-CoV-2 and how NSARS-CoV-2 phosphorylation modulates RNA-binding and phase separation and that these RNA/NSARS-CoV-2-droplets recruit and concentrate the SARS-CoV-2 RNA-dependent RNA polymerase complex in vitro, which would enable high initiation and elongation rates during viral transcription.

    • Adriana Savastano
    • Alain Ibáñez de Opakua
    • Markus Zweckstetter
    ResearchOpen Access
    Nature Communications
    Volume: 11, P: 1-10