Abstract
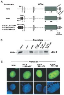
BCL6 translocation affecting the chromosomal band 3q27 can involve a number of non-immunoglobulin (non-IG) gene loci as partners. We report here that the gene for interleukin-21 receptor (IL-21R) is the partner of BCL6 in t(3;16)(q27;p11) translocation. The two breakpoints on 16p11 of a lymphoma cell line YM and case no. 1012 with diffuse large B-cell lymphoma, both of which carried t(3;16), were localized within the ∼27-kb intron 1 of IL-21R. As a result of t(3;16), the promoter region of IL-21R was substituted for the regulatory sequences of BCL6 in the same transcriptional orientation. Reverse transcriptase-mediated polymerase chain reaction revealed chimeric mRNA consisting of two non-coding exons 1a/1b of IL-21R and coding exons of BCL6 in both lymphoma cells. Fluorescence in situ chromosomal hybridization of YM metaphase cells revealed fusion signals that contained both the BCL6 and IL-21R sequences on the der(3)t(3;16) chromosome. IL-21R was actively transcribed in YM cells, while BCL6 that was under the control of the IL-21R promoter was only moderately expressed at the mRNA and protein level. We constructed expression plasmid of BCL6 that followed the promoter sequences of IL-21R. COS-7 cells transiently transfected with the plasmid expressed high level Bcl-6 protein and displayed nuclear staining with a characteristic punctate pattern by immunofluorescence, indicating that expression of BCL6 can be enhanced by t(3;16). This study added to the list of non-IG partners of BCL6 translocations a new class of gene, i.e. cytokine receptor gene, the expression of which is closely associated with lymphoid cells.
This is a preview of subscription content, access via your institution
Access options
Subscribe to this journal
Receive 50 print issues and online access
$259.00 per year
only $5.18 per issue
Buy this article
- Purchase on SpringerLink
- Instant access to the full article PDF.
USD 39.95
Prices may be subject to local taxes which are calculated during checkout






Similar content being viewed by others
References
Akasaka H, Akasaka T, Kurata M, Ueda C, Shimizu A, Uchiyama T, Ohno H . 2000 Cancer Res. 60: 2335–2341
Akasaka T, Miura I, Takahashi N, Akasaka H, Yonetani N, Ohno H, Fukuhara S, Okuma M . 1997 Cancer Res. 57: 7–12
Albagli O, Dhordain P, Bernardin F, Quief S, Kerckaert JP, Leprince D . 1996 Biochem. Biophys. Res. Comm. 220: 911–915
Bardwell VJ, Treisman R . 1994 Genes Dev. 8: 1664–1677
Bastard C, Deweindt C, Kerckaert JP, Lenormand B, Rossi A, Pezzella F, Fruchart C, Duval C, Monconduit M, Tilly H . 1994 Blood 83: 2423–2427
Cattoretti G, Chang CC, Cechova K, Zhang J, Ye BH, Falini B, Louie DC, Offit K, Chaganti RS, Dalla-Favera R . 1995 Blood 86: 45–53
Chang CC, Ye BH, Chaganti RS, Dalla-Favera R . 1996 Proc. Natl. Acad. Sci. USA 93: 6947–6952
Dallery E, Galiegue-Zouitina S, Collyn-d'Hooghe M, Quief S, Denis C, Hildebrand MP, Lantoine D, Deweindt C, Tilly H, Bastard C, Kerckaert JP . 1995 Oncogene 10: 2171–2178
Dhordain P, Albagli O, Ansieau S, Koken MH, Deweindt C, Quief S, Lantoine D, Leutz A, Kerckaert JP, Leprince D . 1995 Oncogene 11: 2689–2697
Dhordain P, Albagli O, Lin RJ, Ansieau S, Quief S, Leutz A, Kerckaert JP, Evans RM, Leprince D . 1997 Proc. Natl. Acad. Sci. USA 94: 10762–10767
Dhordain P, Lin RJ, Quief S, Lantoine D, Kerckaert JP, Evans RM, Albagli O . 1998 Nucleic Acids Res. 26: 4645–4651
Fukuda T, Yoshida T, Okada S, Hatano M, Miki T, Ishibashi K, Okabe S, Koseki H, Hirosawa S, Taniguchi M, Miyasaka N, Tokuhisa T . 1997 J. Exp. Med. 186: 439–448
Galiegue-Zouitina S, Quief S, Hildebrand MP, Denis C, Detourmignies L, Lai JL, Kerckaert JP . 1999 Genes Chromosomes Cancer 26: 97–105
Galiegue-Zouitina S, Quief S, Hildebrand MP, Denis C, Lecocq G, Collyn-d'Hooghe M, Bastard C, Yuille M, Dyer MJ, Kerckaert JP . 1996 Leukemia 10: 579–587
Han S, Dillon SR, Zheng B, Shimoda M, Schlissel MS, Kelsoe G . 1997 Science 278: 301–305
Hatakeyama M, Tsudo M, Minamoto S, Kono T, Doi T, Miyata T, Miyasaka M, Taniguchi T . 1989 Science 244: 551–556
Hosokawa Y, Maeda Y, Ichinohasama R, Miura I, Taniwaki M, Seto M . 2000 Blood 95: 2719–2721
Huynh KD, Bardwell VJ . 1998 Oncogene 17: 2473–2484
Ichinohasama R, Miura I, Shishido T, Matsumoto K, Shimizu Y, Miki T, DeCoteau JF, Kadin ME, Ooya K . 1998 Cancer Genet. Cytogenet. 103: 133–139
Kerckaert JP, Deweindt C, Tilly H, Quief S, Lecocq G, Bastard C . 1993 Nat. Genet. 5: 66–70
Kikuchi M, Miki T, Kumagai T, Fukuda T, Kamiyama R, Miyasaka N, Hirosawa S . 2000 Oncogene 19: 4941–4945
Kuppers R, Klein U, Hansmann ML, Rajewsky K . 1999 N. Engl. J. Med. 341: 1520–1529
Lin JX, Leonard WJ . 1997 Mol. Cell. Biol. 17: 3714–3722
Miki T, Kawamata N, Hirosawa S, Aoki N . 1994 Blood 83: 26–32
Ohashi K, Miki T, Hirosawa S, Aoki N . 1995 Biochem. Biophys. Res. Comm. 214: 461–467
Ohno H, Fukuhara S . 1997 Leuk. Lymphoma 27: 53–63
Onizuka T, Moriyama M, Yamochi T, Kuroda T, Kazama A, Kanazawa N, Sato K, Kato T, Ota H, Mori S . 1995 Blood 86: 28–37
Ozaki K, Kikly K, Michalovich D, Young PR, Leonard WJ . 2000 Proc. Natl. Acad. Sci. USA 97: 11439–11444
Parrish-Novak J, Dillon SR, Nelson A, Hammond A, Sprecher C, Gross JA, Johnston J, Madden K, Xu W, West J, Schrader S, Burkhead S, Heipel M, Brandt C, Kuijper JL, Kramer J, Conklin D, Presnell SR, Berry J, Shiota F, Bort S, Hambly K, Mudri S, Clegg C, Moore M, Grant FJ, Lofton-Day C, Gilbert T, Rayond F, Ching A, Yao L, Smith D, Webster P, Whitmore T, Maurer M, Kaushansky K, Holly RD, Foster D . 2000 Nature 408: 57–63
Shaffer AL, Yu X, He Y, Boldrick J, Chan EP, Staudt LM . 2000 Immunity 13: 199–212
Willis TG, Dyer MJ . 2000 Blood 96: 808–822
Wong CW, Privalsky ML . 1998 J. Biol. Chem. 273: 27695–27702
Xu WS, Liang RH, Srivastava G . 2000 Genes Chromosomes Cancer 27: 69–75
Ye BH, Cattoretti G, Shen Q, Zhang J, Hawe N, de Waard R, Leung C, Nouri-Shirazi M, Orazi A, Chaganti RS, Rothman P, Stall AM, Pandolfi PP, Dalla-Favera R . 1997 Nat. Genet. 16: 161–170
Ye BH, Lista F, Lo Coco F, Knowles DM, Offit K, Chaganti RS, Dalla-Favera R . 1993 Science 262: 747–750
Yonetani N, Akasaka T, Akasaka H, Ohno H, Okuma M, Miura I, Takahashi N, Miyanishi S, Okumura A, Muramatsu M, Fukuhara S . 1998 Oncogene 17: 971–979
Yoshida S, Kaneita Y, Aoki Y, Seto M, Mori S, Moriyama M . 1999 Oncogene 18: 7994–7999
Zola H, Weedon H, Thompson GR, Fung MC, Ingley E, Hapel AJ . 1991 Immunology 72: 167–173
Acknowledgements
The authors thank Dr I Miura of Akita University School of Medicine for cytogenetic analysis of no. 1012 and Dr T Miki of Tokyo Medical and Dental University for providing the BCL6 cDNA clone. This work was supported by Sankyo Foundation of Life Science and grants-in-aid from the Ministry of Education, Science, Sports and Culture (13470204) of Japan.
Author information
Authors and Affiliations
Corresponding author
Rights and permissions
About this article
Cite this article
Ueda, C., Akasaka, T., Kurata, M. et al. The gene for interleukin-21 receptor is the partner of BCL6 in t(3;16)(q27;p11), which is recurrently observed in diffuse large B-cell lymphoma. Oncogene 21, 368–376 (2002). https://doi.org/10.1038/sj.onc.1205099
Received:
Revised:
Accepted:
Published:
Issue date:
DOI: https://doi.org/10.1038/sj.onc.1205099
Keywords
This article is cited by
-
Delineating the mechanism of fragility at BCL6 breakpoint region associated with translocations in diffuse large B cell lymphoma
Cellular and Molecular Life Sciences (2024)
-
Comprehensive detection of chromosomal translocations in lymphoproliferative disorders by massively parallel sequencing
Journal of Hematopathology (2019)
-
A Novel Non-Immunoglobulin (non-Ig)/BCL6 Translocation in Diffuse Large B-Cell Lymphoma Involving Chromosome 10q11.21 Loci and Review on Clinical Consequences of BCL6 Rearrangements
Pathology & Oncology Research (2016)
-
Distinctive patterns of BCL6 molecular alterations and their functional consequences in different subgroups of diffuse large B-cell lymphoma
Leukemia (2007)
-
The BCL6 gene in B-cell lymphomas with 3q27 translocations is expressed mainly from the rearranged allele irrespective of the partner gene
Leukemia (2003)


