Abstract
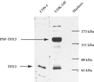
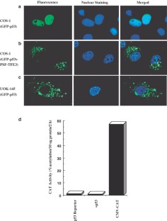
Papillary renal cell carcinomas are associated with chromosomal translocations involving the helix–loop–helix leucine-zipper region of the TFE3 gene on the X chromosome. These translocations lead to the expression of TFE3 chimeras of PRCC, RCC17, NonO and PSF (PTB-associated splicing factor). In this study, we explored the role of PSF-TFE3 fusion protein in mediating cell transformation. Unlike wild-type TFE3 or PSF, which are nuclear proteins, PSF-TFE3 is not a nuclear protein and is targeted to the endosomal compartment. Although PSF-TFE3 has no effect on the nuclear localization of wild-type PSF, it sequesters wild-type TFE3 as well as p53 in the extranuclear compartment leading to functionally null p53 and TFE3 cells. In UOK-145 papillary renal carcinoma cells, which endogenously express PSF-TFE3, siRNA complementary to the PSF-TFE3 fusion junction leads to a reduction in PSF-TFE3 and redistribution of endogenous TFE3 and p53 from the cytoplasmic compartment to the nucleus. Our results indicate that PSF-TFE3 acts through a novel mechanism, and exports TFE3, p53 and possibly other factors from the nucleus to the cytoplasm for degradation leading to the transformed phenotype. Thus, PSF-TFE3 is a promising target for the treatment for a subset of renal cell carcinomas.
This is a preview of subscription content, access via your institution
Access options
Subscribe to this journal
Receive 50 print issues and online access
$259.00 per year
only $5.18 per issue
Buy this article
- Purchase on SpringerLink
- Instant access to the full article PDF.
USD 39.95
Prices may be subject to local taxes which are calculated during checkout










Similar content being viewed by others
References
Afonja A, Raaka BM, Huang A, Das S, Zhao X, Helmer E, Juste D and Samuels HH . (2002). Oncogene, 21, 7850–7860.
Akhmedov AT and Lopez BS . (2000). Nucleic Acids Res., 28, 3022–3030.
Angelo LS, Talpaz M and Kurzrock R . (2002). Cancer Res., 62, 932–940.
Artandi SE, Merrell K, Avitahl N, Wong KK and Calame K . (1995). Nucleic Acids Res., 23, 3865–3871.
Beckmann H, Su LK and Kadesch T . (1990). Genes Dev., 4, 167–179.
Carter RS, Ordentlich P and Kadesch T . (1997). Mol. Cell. Biol., 17, 18–23.
Chanas-Sacre G, Mazy-Servais C, Wattiez R, Pirard S, Rogister B, Patton JG, Belachew S, Malgrange B, Moonen G and Leprince P . (1999). J. Neurosci. Res., 57, 62–73.
Clark J, Lu YJ, Sidhar SK, Parker C, Gill S, Smedley D, Hamoudi R, Linehan WM, Shipley J and Cooper CS . (1997). Oncogene, 15, 2233–2239.
Dingwall C and Laskey RA . (1991). Trends Biochem. Sci., 16, 478–481.
Dye BT and Patton JG . (2001). Exp. Cell Res., 263, 131–144.
Fisher DE, Carr CS, Parent LA and Sharp PA . (1991). Genes Dev., 5, 2342–2352.
Gelmetti V, Zhang J, Fanelli M, Minucci S, Pelicci PG and Lazar MA . (1998). Mol. Cell. Biol., 18, 7185–7191.
Glukhova L, Goguel AF, Chudoba I, Angevin E, Pavon C, Terrier-Lacombe MJ, Meddeb M, Escudier B and Bernheim A . (1998). Genes Chromosom Cancer, 22, 171–178.
Gozani O, Patton JG and Reed R . (1994). EMBO J., 13, 3356–3367.
Hannon GJ . (2002). Nature, 418, 244–251.
Heimann P, El Housni H, Ogur G, Weterman MA, Petty EM and Vassart G . (2001). Cancer Res., 61, 4130–4135.
Hsueh C, Wang H, Gonzalez-Crussi F, Lin JN, Hung IJ, Yang CP and Jiang TH . (2002). Mod. Pathol., 15, 606–610.
Hua X, Liu X, Ansari DO and Lodish HF . (1998). Genes Dev., 12, 3084–3095.
Li D, Desai-Yajnik V, Lo E, Schapira M, Abagyan R and Samuels HH . (1999). Mol. Cell. Biol., 19, 7191–7202.
Lin RJ, Nagy L, Inoue S, Shao W, Miller Jr WH and Evans RM . (1998). Nature, 391, 811–814.
Mahajan MA, Murray A and Samuels HH . (2002). Mol. Cell. Biol., 22, 6883–6894.
Mansky KC, Sulzbacher S, Purdom G, Nelsen L, Hume DA, Rehli M and Ostrowski MC . (2002). J. Leukoc. Biol., 71, 304–310.
Massari ME and Murre C . (2000). Mol. Cell. Biol., 20, 429–440.
Mathur M, Tucker PW and Samuels HH . (2001). Mol. Cell. Biol., 21, 2298–2311.
Moll UM, LaQuaglia M, Benard J and Riou G . (1995). Proc. Natl. Acad. Sci. USA, 92, 4407–4411.
Moll UM, Riou G and Levine AJ . (1992). Proc. Natl. Acad. Sci. USA, 89, 7262–7266.
Oda H, Nakatsuru Y and Ishikawa T . (1995). Cancer Res., 55, 658–662.
Paddison PJ and Hannon GJ . (2002). Cancer Cell, 2, 17–23.
Patton JG, Porro EB, Galceran J, Tempst P and Nadal-Ginard B . (1993). Genes Dev., 7, 393–406.
Pipas JM and Levine AJ . (2001). Semin. Cancer Biol., 11, 23–30.
Qi JS, Desai-Yajnik V, Yuan Y and Samuels HH . (1997). Mol. Cell. Biol., 17, 7195–7207.
Qi JS, Yuan Y, Desai-Yajnik V and Samuels HH . (1999). Mol. Cell. Biol., 19, 864–872.
Reiter RE, Anglard P, Liu S, Gnarra JR and Linehan WM . (1993). Cancer Res., 53, 3092–3097.
Rosenberger U, Lehmann I, Weise C, Franke P, Hucho F and Buchner K . (2002). J. Cell Biochem., 86, 394–402.
Sewer MB, Nguyen VQ, Huang CJ, Tucker PW, Kagawa N and Waterman MR . (2002). Endocrinology, 143, 1280–1290.
Simon JP, Ivanov IE, Adesnik M and Sabatini DD . (2000). Methods, 20, 437–454.
Skalsky YM, Ajuh PM, Parker C, Lamond AI, Goodwin G and Cooper CS . (2001). Oncogene, 20, 178–187.
Steffan JS, Kazantsev A, Spasic-Boskovic O, Greenwald M, Zhu YZ, Gohler H, Wanker EE, Bates GP, Housman DE and Thompson LM . (2000). Proc. Natl. Acad. Sci. USA, 97, 6763–6768.
Steingrimsson E, Tessarollo L, Pathak B, Hou L, Arnheiter H, Copeland NG and Jenkins NA . (2002). Proc. Natl. Acad. Sci. USA, 99, 4477–4482.
Tian G, Erman B, Ishii H, Gangopadhyay SS and Sen R . (1999). Mol. Cell. Biol., 19, 2946–2957.
Urban RJ and Bodenburg Y . (2002). Am. J. Physiol. Endocrinol. Metab., 283, E794–E798.
van den Berg E, Dijkhuizen T, Oosterhuis JW, Geurts van Kessel A, de Jong B and Storkel S . (1997). Cancer Genet. Cytogenet., 95, 103–107.
Weterman MA, Wilbrink M and Geurts van Kessel A . (1996). Proc. Natl. Acad. Sci. USA, 93, 15294–15298.
Weterman MJ, van Groningen JJ, Jansen A and van Kessel AG . (2000). Oncogene, 19, 69–74.
Wu X, Bayle JH, Olson D and Levine AJ . (1993). Genes Dev., 7, 1126–1132.
Zhao GQ, Zhao Q, Zhou X, Mattei MG and de Crombrugghe B . (1993). Mol. Cell. Biol., 13, 4505–4512.
Acknowledgements
Plasmid expressing GFP-TFE3 was kindly provided by Graham Goodwin. We thank Tom Kadesch for TFE3 expression vectors and TFE3-specific reporter constructs, Kathryn Calame for TFE3 antibody and Philip Tucker for PSF antibody. We also thank Colin S Cooper for the UOK-145 cell line and WM Linehan for UOK-109 cells. At NYU, we are grateful to David Sabatini and Milton Adesnik for helpful discussions, to Mel Rosenfeld for helping us with the endosome preparations, and to Mark Philips and David Michaelson for their help with confocal microscopy. This research was supported by NIH Grants DK16636 (HHS) and AR02083 (MM). HHS is a member of the NYUMC Cancer Center (CA16087).
Author information
Authors and Affiliations
Corresponding authors
Rights and permissions
About this article
Cite this article
Mathur, M., Das, S. & Samuels, H. PSF-TFE3 oncoprotein in papillary renal cell carcinoma inactivates TFE3 and p53 through cytoplasmic sequestration. Oncogene 22, 5031–5044 (2003). https://doi.org/10.1038/sj.onc.1206643
Received:
Revised:
Accepted:
Published:
Issue date:
DOI: https://doi.org/10.1038/sj.onc.1206643
Keywords
This article is cited by
-
Xp11.2 translocation renal cell carcinoma with TFE3 gene fusion in the elderly: case report and literature review
International Cancer Conference Journal (2020)
-
Bilateral Xp11.2 translocation renal cell carcinoma: a case report
BMC Urology (2018)
-
Monensin induces cell death by autophagy and inhibits matrix metalloproteinase 7 (MMP7) in UOK146 renal cell carcinoma cell line
In Vitro Cellular & Developmental Biology - Animal (2018)
-
Molecular genetics and cellular features of TFE3 and TFEB fusion kidney cancers
Nature Reviews Urology (2014)
-
Role of PSF-TFE3 oncoprotein in the development of papillary renal cell carcinomas
Oncogene (2007)


