Abstract
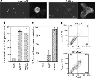
We report here that HtrA1, a candidate tumor suppressor, is downregulated in ovarian cancer. Expression of HtrA1 is downregulated in five of seven ovarian cancer cell lines. In total, 59% of primary ovarian tumors have either a complete absence or markedly reduced levels of HtrA1 expression compared to the brushings of ovarian surface epithelium. Primary ovarian tumors show high frequencies of loss of an allele at microsatellite markers near htrA1 locus on 10q26. Downregulation of HtrA1 in SKOV3 by antisense transfection promotes anchorage-independent growth, while exogenous expression of HtrA1 in OV202 induces cell death. HtrA1-induced cell death is not inhibited by the broad caspase inhibitor, zVAD(OMe)fmk, but instead reflects serine protease activity associated with HtrA1. These observations raise the possibility of HtrA1 as a candidate tumor suppressor involved in promoting serine-protease-mediated cell death and that downregulation of HtrA1 in ovarian cancer may contribute to malignant phenotype.
This is a preview of subscription content, access via your institution
Access options
Subscribe to this journal
Receive 50 print issues and online access
$259.00 per year
only $5.18 per issue
Buy this article
- Purchase on SpringerLink
- Instant access to the full article PDF.
USD 39.95
Prices may be subject to local taxes which are calculated during checkout





Similar content being viewed by others
Abbreviations
- DHPLC:
-
denaturing high-performance liquid chromatography
- IGFBP:
-
insulin-like growth factor binding protein
- PDZ:
-
postsynaptic density protein 95-Discs large-Zona occuldens 1
- LOH:
-
loss of heterozygosity
- OSE:
-
ovarian surface epithelium
- XIAP:
-
X-linked inhibitor of apoptosis protein
- H&E:
-
hematoxylin and eosin
- zVAD(OMe)-fmk:
-
N-(Nα-benzyloxycarbonylvalinylalanyl) aspartic acid (O-methyl ester) fluoromethylketone
- PE:
-
phycoerythrin
- 7-AAD:
-
7-amino-actinomycin
References
Albarosa R, Colombo BM, Roz L, Magnani I, Pollo B, Cirenei N, Giani C, Conti AM, DiDonato S and Finocchiaro G . (1996). Am. J. Hum. Genet., 58, 1260–1267.
Baldi A, De Luca A, Morini M, Battista T, Felsani A, Baldi F, Catricala C, Amantea A, Noonan DM, Albini A, Natali PG, Lombardi D and Paggi MG . (2002). Oncogene, 21, 6684–6688.
Clausen T, Southan C and Ehrmann M . (2002). Mol. Cell, 10, 443–455.
Conover CA, Hartmann LC, Bradley S, Stalboerger P, Klee GG, Kalli KR and Jenkins RB . (1998). Exp. Cell Res., 238, 439–449.
Deichmann M, Mollenhauer J, Helmke B, Thome M, Hartschuh W, Poustka A and Naher H . (2002). Oncology, 63, 166–172.
Enomoto T, Weghorst CM, Inoue M, Tanizawa O and Rice JM . (1991). Am. J. Pathol., 139, 777–785.
Garcia-Calvo M, Peterson EP, Leiting B, Ruel R, Nicholson DW and Thornberry NA . (1998). J. Biol. Chem., 273, 32608–32613.
Greenlee RT, Murray T, Bolden S and Wingo PA . (2000). CA Cancer J. Clin., 50, 7–33.
Hegde R, Srinivasula SM, Zhang Z, Wassell R, Mukattash R, Cilenti L, DuBois G, Lazebnik Y, Zervos AS, Fernandes-Alnemri T and Alnemri ES . (2002). J. Biol. Chem, 277, 432–438.
Hu SI, Carozza M, Klein M, Nantermet P, Luk D and Crowl RM . (1998). J. Biol. Chem., 273, 34406–34412.
Kato MV . (2000). Mol. Med., 6, 126–135.
Katsaros D, Theillet C, Zola P, Louason G, Sanfilippo B, Isaia E, Arisio R, Giardina G and Sismondi P . (1995). Anticancer Res., 15, 1501–1510.
Kohler MF, Marks JR, Wiseman RW, Jacobs IJ, Davidoff AM, Clarke-Pearson DL, Soper JT, Bast Jr RC and Berchuck A . (1993). J. Natl. Cancer Inst., 85, 1513–1519.
Krojer T, Garrido-Franco M, Huber R, Ehrmann M and Clausen T . (2002). Nature, 416, 455–459.
Li SB, Schwartz PE, Lee WH and Yang-Feng TL . (1991). J. Natl. Cancer Inst., 83, 637–640.
Martins LM, Iaccarino I, Tenev T, Gschmeissner S, Totty NF, Lemoine NR, Savopoulos J, Gray CW, Creasy CL, Dingwall C and Downward J . (2002). J. Biol. Chem., 277, 439–444.
Mollenhauer J, Wiemann S, Scheurlen W, Korn B, Hayashi Y, Wilgenbus KK, von Deimling A and Poustka A . (1997). Nat. Genet., 17, 32–39.
Mueller W, Mollenhauer J, Stockhammer F, Poustka A and von Deimling A . (2002). Oncogene, 21, 5956–5959.
Nie GY, Hampton A, Li Y, Findlay JK and Salamonsen LA . (2003). Biochem. J., 371 (Part 1), 39–48.
Orsulic S, Li Y, Soslow RA, Vitale-Cross LA, Gutkind JS and Varmus HE . (2002). Cancer Cell, 1, 53–62.
Ross JS, Yang F, Kallakury BV, Sheehan CE, Ambros RA and Muraca PJ . (1999). Am. J. Clin. Pathol., 111, 311–316.
Sasaki H, Betensky RA, Cairncross JG and Louis DN . (2002). Cancer Res., 62, 1790–1796.
Schwartz DI, Lindor NM, Walsh-Vockley C, Roche PC, Mai M, Smith DI, Liu W and Couch FJ . (1999). Breast Cancer Res. Treat., 58, 25–29.
Shridhar V, Sen A, Chien J, Staub J, Avula R, Kovats S, Lee J, Lillie J and Smith DI . (2002). Cancer Res., 62, 262–270.
Spiess C, Beil A and Ehrmann M . (1999). Cell, 97, 339–347.
Suzuki Y, Imai Y, Nakayama H, Takahashi K, Takio K and Takahashi R . (2001). Mol. Cell, 8, 613–621.
Swisshelm K, Ryan K, Tsuchiya K and Sager R . (1995). Proc. Natl. Acad. Sci. USA, 92, 4472–4476.
van den Hoff MJ, Moorman AF and Lamers WH . (1992). Nucleic Acids Res., 20, 2902.
Verhagen AM, Silke J, Ekert PG, Pakusch M, Kaufmann H, Connolly LM, Day CL, Tikoo A, Burke R, Wrobel C, Moritz RL, Simpson RJ and Vaux DL . (2002). J. Biol. Chem., 277, 445–454.
Williams MS and Henkart PA . (1994). J. Immunol., 153, 4247–4255.
Yu Y, Xu F, Peng H, Fang X, Zhao S, Li Y, Cuevas B, Kuo WL, Gray JW, Siciliano M, Mills GB and Bast Jr RC . (1999). Proc. Natl. Acad. Sci. USA, 96, 214–219.
Zumbrunn J and Trueb B . (1996). FEBS Lett., 398, 187–192.
Acknowledgements
We thank Kim R Kalli for providing us with short-term culture of ovarian surface epithelial cells. This work is supported in part by DOD Grnt DAMD17-99-1-9504 to VS, DIS, and SHK and a John W Anderson Foundation grant and Minnesota Ovarian Cancer Alliance grant to VS and the Mayo Foundation.
Author information
Authors and Affiliations
Corresponding author
Rights and permissions
About this article
Cite this article
Chien, J., Staub, J., Hu, SI. et al. A candidate tumor suppressor HtrA1 is downregulated in ovarian cancer. Oncogene 23, 1636–1644 (2004). https://doi.org/10.1038/sj.onc.1207271
Received:
Revised:
Accepted:
Published:
Issue date:
DOI: https://doi.org/10.1038/sj.onc.1207271
Keywords
This article is cited by
-
Carfilzomib relieves pancreatitis-initiated pancreatic ductal adenocarcinoma by inhibiting high-temperature requirement protein A1
Cell Death Discovery (2024)
-
Allosteric inhibition of HTRA1 activity by a conformational lock mechanism to treat age-related macular degeneration
Nature Communications (2022)
-
High temperature requirement A1 in cancer: biomarker and therapeutic target
Cancer Cell International (2021)
-
HtrA1 expression and the prognosis of high-grade serous ovarian carcinoma: a cohort study using digital analysis
Diagnostic Pathology (2018)
-
HtrA1 as a promising tissue marker in cancer: a meta-analysis
BMC Cancer (2018)


