Abstract
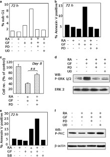
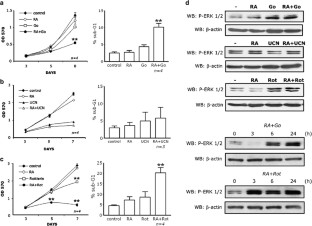
Retinoids are vitamin A derivatives, which cause growth inhibition, differentiation and/or apoptosis in various cell types, including some breast cancer cells. In general, estrogen receptor (ER)-positive cells are retinoic acid (RA) sensitive, whereas ER-negative cells are resistant. In this report, we show that ER-negative MDA-MB-231 cells are strongly growth inhibited by retinoids in combination with a PKC inhibitor. While neither RA nor GF109203X (GF) has a significant growth inhibitory effect in these cells, RA+GF potently suppress proliferation. We found that RA+GF induce apoptosis, as shown by an increase in fragmented DNA, Annexin-V-positive cells and caspase-3 activation. Apoptosis was also induced by GF in combination with two synthetic retinoids. Expression of phosphorylated as well as total PKC was decreased by GF and this was potentiated by RA. In addition, treatment with GF caused a strong and sustained activation of ERK1/2 and p38-MAPK, as well as a weaker activation of JNK. Importantly, inhibition of ERK but not p38 or JNK suppressed apoptosis induced by RA+GF, indicating that activation of ERK is specifically required. In support of this novel finding, the ability of other PKC inhibitors to cause apoptosis in combination with RA correlates with ability to cause sustained activation of ERK.
This is a preview of subscription content, access via your institution
Access options
Subscribe to this journal
Receive 50 print issues and online access
$259.00 per year
only $5.18 per issue
Buy this article
- Purchase on SpringerLink
- Instant access to the full article PDF.
USD 39.95
Prices may be subject to local taxes which are calculated during checkout









Similar content being viewed by others
References
Adachi S, Okuno M, Matsushima-Nishiwaki R, Takano Y, Kojima S, Friedman SL, Moriwaki H and Okano Y . (2002). Hepatology, 35, 332–340.
Adan Y, Goldman Y, Haimovitz R, Mammon K, Eilon T, Tal S, Tene A, Karmel Y and Shinitzky M . (2003). Cancer Lett., 194, 67–79.
Appierto V, Villani MG, Cavadini E, Lotan R, Vinson C and Formelli F . (2004). Cell Death Differ., 11, 270–279.
Basu A, Mohanty S and Sun B . (2001). Biochem. Biophys. Res. Commun., 280, 883–891.
Boskovic G, Desai D and Niles RM . (2002). J. Biol. Chem., 277, 2611–2619.
Bost F, Caron L, Marchetti I, Dani C, Le Marchand-Brustel Y and Binetruy B . (2002). Biochem. J., 361, 621–627.
Brodie C and Blumberg PM . (2003). Apoptosis, 8, 19–27.
Busby EC, Leistritz DF, Abraham RT, Karnitz LM and Sarkaria JN . (2000). Cancer Res., 60, 2108–2112.
Cho Y and Talmage DA . (2001). Exp. Cell Res., 269, 97–108.
Cho Y, Tighe AP and Talmage DA . (1997). J. Cell Physiol., 172, 306–313.
Clark AS, West KA, Blumberg PM and Dennis PA . (2003). Cancer Res., 63, 780–786.
Crowe DL, Kim R and Chandraratna RA . (2003). Mol. Cancer Res., 1, 532–540.
Delia D, Aiello A, Formelli F, Fontanella E, Costa A, Miyashita T, Reed JC and Pierotti MA . (1995). Blood, 85, 359–367.
Delmotte M-H, Tahayato A, Formstecher P and Lefebvre P . (1999). J. Biol. Chem., 274, 38225–38231.
Denning MF, Wang Y, Nickoloff BJ and Wrone-Smith T . (1998). J. Biol. Chem., 273, 29995–30002.
del Rincon SV, Rousseau C, Samanta R and Miller Jr WH . (2003). Oncogene, 22, 3353–3360.
De Luca LM, Darwiche N, Jones CS and Scita G . (1995). Sci. Am. – Sci. Med., 2, 28–37.
Drew L, Kumar R, Bandyopadhyay D and Gupta S . (1998). Int. Immunol., 10, 877–889.
Evans RM . (1988). Science, 240, 889–895.
Fitzgerald P, Teng M, Chandraratna RAS, Heyman RA and Allegretto EA . (1997). Cancer Res., 57, 2642–2650.
Gauthier ML, Torretto C, Ly J, Francescutti V and O'Day DH . (2003). Biochem. Biophys. Res. Commun., 307, 839–846.
Giannini G, Dawson MI, Zhang X and Thiele CJ . (1997). J. Biol. Chem., 272, 26693–26701.
Graves PR, Yu L, Schwarz JK, Gales J, Sausville EA, O'Connor PM and Piwnica-Worms H . (2000). J. Biol. Chem., 275, 5600–5605.
Gschwendt M, Dieterich S, Rennecke J, Kittstein W, Mueller HJ and Johannes FJ . (1996). FEBS Lett., 392, 77–80.
Gschwend JE, Fair WR and Powell CT . (2000). Mol. Pharmacol., 57, 1224–1234.
Gschwendt M, Muller HJ, Kielbassa K, Zang R, Kittstein W, Rincke G and Marks F . (1994). Biochem. Biophys. Res. Commun., 199, 93–98.
Hail Jr N, Youssef EM and Lotan R . (2001). Cancer Res., 61, 6698–6702.
Hofmann J . (2001). Rev. Physiol. Biochem. Pharmacol., 142, 1–96.
Hsu SL, Hsu JW, Liu MC, Chen LY and Chang CD . (2000). Exp. Cell Res., 258, 322–331.
Huigsloot M, Tijdens RB and van de Water B . (2003). Mol. Pharmacol., 64, 965–973.
Irie N, Sakai N, Ueyama T, Kajimoto T, Shirai Y and Saito N . (2002). Biochem. Biophys. Res. Commun., 298, 738–743.
Jiang H, Lin J, Su ZZ, Collart FR, Huberman E and Fisher PB . (1994). Oncogene, 9, 3397–3406.
Johnson GL and Lapadat R . (2002). Science, 298, 1911–1912.
Kambhampati S, Li Y, Verma A, Sassano A, Majchrzak B, Deb DK, Parmar S, Giafis N, Kalvakolanu DV, Rahman A, Uddin S, Minucci S, Tallman MS, Fish EN and Platanias LC . (2003). J. Biol. Chem., 278, 32544–32551.
Kawakami K, Futami H, Takahara J and Yamaguchi K . (1996). Biochem. Biophys. Res. Commun., 219, 778–783.
Keranen LM, Dutil EM and Newton AC . (1995). Curr. Biol., 5, 1394–1403.
Kitareewan S, Spinella MJ, Allopenna J, Reczek PR and Dmitrovsky E . (1999). Oncogene, 18, 5747–5755.
Kizaki M, Dawson MI, Heyman R, Elster E, Morosetti R, Pakkala S, Chen DL, Ueno H, Chao W, Morikawa M, Ikeda Y, Heber D, Pfahl M and Koeffler HP . (1996). Blood, 87, 1977–1984.
Lee H-J, Suh Y-A, Robinson MJ, Clifford JL, Hong WK, Woodgett JR, Cobbs MH, Mangelsdorf DJ and Kurie JM . (2000a). J. Biol. Chem., 275, 32193–32199.
Lee HW, Smith L, Pettit GR, Vinitsky A and Smith JB . (1996). J. Biol. Chem., 271, 20973–20976.
Lee MO, Han SY, Jiang S, Park JH and Kim SJ . (2000b). Biochem. Pharmacol., 59, 485–496.
Lee YJ, Soh JW, Jeoung DI, Cho CK, Jhon GJ, Lee SJ and Lee YS . (2003). Biochim. Biophys. Acta, 1593, 219–229.
Le XF, Marcelli M, McWatters A, Nan B, Mills GB, O'Brian CA and Bast Jr RC . (2001). Oncogene, 20, 8258–8269.
Le XF, McWatters A, Wiener J, Wu JY, Mills GB and Bast Jr RC . (2000). Clin. Cancer Res., 6, 260–270.
Li D, Zimmerman TL, Thevananther S, Lee HY, Kurie JM and Karpen SJ . (2002). J. Biol. Chem., 277, 31416–31422.
Li L, Lorenzo PS, Bogi K, Blumberg PM and Yuspa SH . (1999). Mol. Cell. Biol., 19, 8547–8558.
Lin HY, Shih A, Davis FB, Tang HY, Martino LJ, Bennett JA and Davis PJ . (2002). J. Urol., 168, 748–755.
Lippman SC, Heyman RA, Kurie JM, Benner SE and Hong WK . (1995). J. Cell Biochem., (Suppl 22), 1–10.
Liu Y LM, Wang HG, Li Y, Hashimoto Y, Klaus M, Reed JC and Zhang X . (1996). Mol. Cell. Biol., 16, 1138–1149.
Lotan R . (1996). FASEB J., 10, 1031–1039.
Lu Z, Liu D, Hornia A, Devonish W, Pagano M and Foster DA . (1998). Mol. Cell. Biol., 18, 839–845.
Mandil R, Ashkenazi E, Blass M, Kronfeld I, Kazimirsky G, Rosenthal G, Umansky F, Lorenzo PS, Blumberg PM and Brodie C . (2001). Cancer Res., 61, 4612–4619.
Mangelsdorf DJ, Thummel C, Beato M, Herrlich P, Schuts G, Blumberg B, Kastner P, Mark M, Chambon P and Evans R . (1995). Cell, 83, 835–839.
Mangelsdorf DJ, Umesono K, Kliewer SA, Borgmeyer U, Ong ES and Evans RM . (1991). Cell, 66, 555–561.
Mangiarotti R, Danova M and Alberici C . (1998). Br. J. Cancer, 77, 186–191.
Mann KK, Shao W and Miller Jr WH . (2001). Curr. Oncol. Rep., 3, 209–216.
Marchetti P, Zamzami N, Joseph B, Schraen-Maschke S, Méreau-Richard C, Costantini P, Métivier D, Susin SA, Kroemer G and Formstecher P . (1999). Cancer Res., 59, 6257–6266.
Martelli AM, Sang N, Borgatti P, Capitani S and Neri LM . (1999). J. Cell Biochem., 74, 499–521.
Matsushima-Nishiwaki R, Okuno M, Adachi S, Sano T, Akita K, Moriwaki H, Friedman SL and Kojima S . (2001). Cancer Res., 61, 7675–7682.
McCracken MA, Miraglia LJ, McKay RA and Strobl JS . (2003). Mol. Cancer Ther., 2, 273–281.
Mellor H and Parker PJ . (1998). Biochem. J., 332 (Part 2), 281–292.
Miller WH . (1998). Cancer, 83, 1471–1482.
Miranda MB, McGuire TF and Johnson DE . (2002). Leukemia, 16, 683–692.
Nagy L, Thomazy VA, Shipley GL, Fesus L, Lamph W, Heyman RA, Chandraratna RA and Davies PJ . (1995). Mol. Cell. Biol., 15, 3540–3551.
Ni H, Ergin M, Tibudan SS, Denning MF, Izban KF and Alkan S . (2003). Br. J. Haematol., 121, 849–856.
Ortiz MA, Lopez-Hernandez FJ, Bayon Y, Pfahl M and Piedrafita FJ . (2001). Cancer Res., 61, 8504–8512.
Parekh DB, Ziegler W and Parker PJ . (2000). EMBO J., 19, 496–503.
Pepper C, Ali K, Thomas A, Hoy T, Fegan C, Chowdary P, Kell J and Bentley P . (2002). Eur. J. Haematol., 69, 227–235.
Persons DL, Yazlovitskaya EM and Pelling JC . (2000). J. Biol. Chem., 275, 35778–35785.
Pettersson F, Dalgleish AG, Bissonnette RP and Colston KW . (2002). Br. J. Cancer, 87, 555–561.
Platet N, Prevostel C, Derocq D, Joubert D, Rochefort H and Garcia M . (1998). Int. J. Cancer, 75, 750–756.
Radominska-Pandya A, Chen G, Czernik PJ, Little JM, Samokyszyn VM, Carter CA and Nowak G . (2000). J. Biol. Chem., 275, 22324–22330.
Rigobello MP, Scutari G, Friso A, Barzon E, Artusi S and Bindoli A . (1999). Biochem. Pharmacol., 58, 665–670.
Rochefort H, Glondu M, Sahla ME, Platet N and Garcia M . (2003). Endocr. Relat. Cancer, 10, 261–266.
Rosenauer A, Nervi C, Davison K, Lamph WW, Mader S and Miller Jr WH . (1998). Cancer Res., 58, 5110–5116.
Rousseau C, Pettersson F, Couture MC, Paquin A, Galipeau J, Mader S and Miller WH . (2003). J. Steroid Biochem. Mol. Biol., 86, 1–14.
Rubin M, Fenig E, Rosenauer A, Menendez-Botet C, Achkar C, Bentel JM, Yahalom J, Mendelsohn J and Miller Jr WH . (1994). Cancer Res., 54, 6549–6556.
Sah JF, Eckert RL, Chandraratna RA and Rorke EA . (2002). J. Biol. Chem., 277, 9728–9735.
Santen RJ, Song RX, McPherson R, Kumar R, Adam L, Jeng MH and Yue W . (2002). J. Steroid Biochem. Mol. Biol., 80, 239–256.
Sato S, Fujita N and Tsuruo T . (2002). Oncogene, 21, 1727–1738.
Sausville EA . (2003). Curr. Med. Chem. Anti-Cancer Agents, 3, 47–56.
Shao RG, Shimizu T and Pommier Y . (1997). Exp. Cell Res., 234, 388–397.
Sheikh MS, Shao ZM, Chen JC, Hussain A, Jetten AM and Fontana JA . (1993). J. Cell Biochem., 53, 394–404.
Sheikh MS, Shao ZM, Li XS, Dawson M, Jetten AM, Wu S, Conley BA, Garcia M, Rochefort H and Fontana JA . (1994). J. Biol. Chem., 269, 21440–21447.
She QB, Bode AM, Ma WY, Chen NY and Dong Z . (2001). Cancer Res., 61, 1604–1610.
Shih A, Davis FB, Lin HY and Davis PJ . (2002). J. Clin. Endocrinol. Metab., 87, 1223–1232.
Skehan P, Storeng R, Scudiero D, Monks A, McMahon J, Vistica D, Warren JT, Bokesh H, Kenney S and Boyd MR . (1990). J. Natl. Cancer Inst., 82, 1107–1112.
Solomon C, White JH and Kremer R . (1999). J. Clin. Invest., 103, 1729–1735.
Spanjaard RA, Ikeda M, Lee PJ, Charpentier B, Chin WW and Eberlein TJ . (1997). J. Biol. Chem., 272, 18990–18999.
Sun SY, Li W, Yue P, Lippman SM, Hong WK and Lotan R . (1999a). Cancer Res., 59, 2493–2498.
Sun SY, Yue P, Wu GS, El-Deiry WS, Shroot B, Hong WK and Lotan R . (1999b). Oncogene, 18, 2357–2365.
Tang D, Wu D, Hirao A, Lahti JM, Liu L, Mazza B, Kidd VJ, Mak TW and Ingram AJ . (2002). J. Biol. Chem., 277, 12710–12717.
Tenzer A, Zingg D, Rocha S, Hemmings B, Fabbro D, Glanzmann C, Schubiger PA, Bodis S and Pruschy M . (2001). Cancer Res., 61, 8203–8210.
Tillman DM, Izeradjene K, Szucs KS, Douglas L and Houghton JA . (2003). Cancer Res., 63, 5118–5125.
Toullec D, Pianetti P, Coste H, Bellevergue P, Grand-Perret T, Ajakane M, Baudet V, Boissin P, Boursier E and Loriolle F . (1991). J. Biol. Chem., 266, 15771–15781.
van der Burg B, van der Leede BM, Kwakkenbos-Isbrucker L, Salverda S, de Laat SW and van der Saag PT . (1993). Mol. Cell. Endocrinol., 91, 149–157.
Wang X, Martindale JL and Holbrook NJ . (2000). J. Biol. Chem., 275, 39435–39443.
Wu JM, DiPietrantonio AM and Hsieh TC . (2001). Apoptosis, 6, 377–388.
Yen A, Roberson MS, Varvayanis S and Lee AT . (1998). Cancer Res., 58, 3163–3172.
Yung BY and Hui EK . (1995). J. Biomed. Sci., 2, 154–159.
Zhao X, Demary K, Wong L, Vaziri C, McKenzie AB, Eberlein TJ and Spanjaard RA . (2001). Cell Death Differ., 8, 878–886.
Zhu WY, Jones CS, Kiss A, Matsukuma K, Amin S and De Luca LM . (1997). Exp. Cell Res., 234, 293–299.
Acknowledgements
This work was supported by The Canadian Breast Cancer Research Initiative (CBCRI) and the US Army Medical Research and Materiel Command (USAMRMC) Breast Cancer Research Program postdoctoral award no. DAMD17-03-1-0472.
Author information
Authors and Affiliations
Corresponding author
Rights and permissions
About this article
Cite this article
Pettersson, F., Couture, MC., Hanna, N. et al. Enhanced retinoid-induced apoptosis of MDA-MB-231 breast cancer cells by PKC inhibitors involves activation of ERK. Oncogene 23, 7053–7066 (2004). https://doi.org/10.1038/sj.onc.1207956
Received:
Revised:
Accepted:
Published:
Issue date:
DOI: https://doi.org/10.1038/sj.onc.1207956
Keywords
This article is cited by
-
All-trans retinoic acid and protein kinase C α/β1 inhibitor combined treatment targets cancer stem cells and impairs breast tumor progression
Scientific Reports (2021)
-
ω-3 free fatty acids and all-trans retinoic acid synergistically induce growth inhibition of three subtypes of breast cancer cell lines
Scientific Reports (2017)
-
MEK/ERK pathway is positively involved in hypoxia-induced vasculogenic mimicry formation in hepatocellular carcinoma which is regulated negatively by protein kinase A
Medical Oncology (2015)
-
Oleic acid promotes MMP-9 secretion and invasion in breast cancer cells
Clinical & Experimental Metastasis (2010)
-
Achyranthoside H methyl ester, a novel oleanolic acid saponin derivative from Achyranthes fauriei roots, induces apoptosis in human breast cancer MCF-7 and MDA-MB-453 cells via a caspase activation pathway
Journal of Natural Medicines (2009)


