Abstract
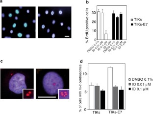
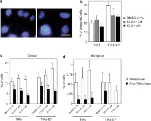
Dysregulation of the centrosome duplication cycle has been implicated in tumorigenesis. Our previous work has shown that the human papillomavirus type 16 (HPV-16) E7 oncoprotein rapidly induces aberrant centrosome and centriole duplication in normal human cells. We report here that HPV E7-induced abnormal centriole duplication is specifically abrogated by a small molecule CDK inhibitor, indirubin-3′-oxime (IO), but not a kinase-inactive derivative. Importantly, normal centriole duplication was not markedly affected by IO, and the inhibitory effects were observed at concentrations that did not affect the G1/S transition of the cell division cycle. Depletion of CDK2 by siRNA similarly abrogated HPV E7-induced abnormal centrosome duplication and ectopic expression of CDK2 in combination with cyclin E or cyclin A could rescue the inhibitory effect of IO. IO treatment also reduced the steady-state level of aneuploid cells in HPV-16 E7-expressing cell populations. Our results suggest that cyclin/CDK2 activity is critically involved in abnormal centrosome duplication induced by HPV-16 E7 oncoprotein expression, but may be dispensable for normal centrosome duplication and cell cycle progression.
This is a preview of subscription content, access via your institution
Access options
Subscribe to this journal
Receive 50 print issues and online access
$259.00 per year
only $5.18 per issue
Buy this article
- Purchase on SpringerLink
- Instant access to the full article PDF.
USD 39.95
Prices may be subject to local taxes which are calculated during checkout




Similar content being viewed by others
Abbreviations
- AhR:
-
aryl hydrocarbon receptor
- ATP:
-
adenosine 5′-triphosphate
- CDK:
-
cyclin-dependent kinase
- DTT:
-
dithiothreitol
- GSK-3β:
-
glycogen synthase kinase-3β
- HPV:
-
human papillomavirus
- IO:
-
indirubin-3′-oxime
- MeIO:
-
1-methyl-indirubin-3′-oxime
- PMSF:
-
phenylmethylsulfonyl fluoride
- pRB:
-
retinoblastoma tumor suppressor protein
- siRNA:
-
small interfering RNA
References
Baker SJ, Markowitz S, Fearon ER, Willson JK and Vogelstein B . (1990). Science, 249, 912–915.
Balczon R, Bao L, Zimmer WE, Brown K, Zinkowski RP and Brinkley BR . (1995). J. Cell Biol., 130, 105–115.
Bobinnec Y, Khodjakov A, Mir LM, Rieder CL, Edde B and Bornens M . (1998). J. Cell Biol., 143, 1575–1589.
Bornens M . (2002). Curr. Opin. Cell Biol., 14, 25–34.
Boyer SN, Wazer DE and Band V . (1996). Cancer Res., 56, 4620–4624.
Chen C and Okayama H . (1987). Mol. Cell. Biol., 7, 2745–2752.
Chen Z, Indjeian VB, McManus M, Wang L and Dynlacht BD . (2002). Dev. Cell, 3, 339–350.
Damiens E, Baratte B, Marie D, Eisenbrand G and Meijer L . (2001). Oncogene, 20, 3786–3797.
Davies TG, Tunnah P, Meijer L, Marko D, Eisenbrand G, Endicott JA and Nobel MEM . (2001). Structure, 9, 389–397.
Duensing S, Duensing A, Crum CP and Munger K . (2001). Cancer Res., 61, 2356–2360.
Duensing S, Lee LY, Duensing A, Basile J, Piboonniyom S, Gonzalez S, Crum CP and Munger K . (2000). Proc. Natl. Acad. Sci. USA, 97, 10002–10007.
Duensing S and Munger K . (2002). Oncogene, 21, 6241–6248.
Dyson N, Howley PM, Munger K and Harlow E . (1989). Science, 243, 934–937.
Elbashir SM, Harborth J, Lendeckel W, Yalcin A, Weber K and Tuschl T . (2001). Nature, 411, 494–498.
Fisk HA and Winey M . (2001). Cell, 106, 95–104.
Funk JO, Waga S, Harry JB, Espling E, Stillman B and Galloway DA . (1997). Genes Dev., 11, 2090–2100.
Geng Y, Yu Q, Sicinska E, Das M, Schneider JE, Bhattacharya S, Rideout WM, Bronson RT, Gardner H and Sicinski P . (2003). Cell, 114, 431–443.
Gonzalez SL, Stremlau M, He X, Basile J and Munger K . (2001). J. Virol., 75, 7583–7591.
Heald R, Tournebize R, Blank T, Sandaltzopoulos R, Becker P, Hyman A and Karsenti E . (1996). Nature, 382, 420–425.
Hinchcliffe EH, Li C, Thompson EA, Maller JL and Sluder G . (1999). Science, 283, 851–854.
Hinchcliffe EH and Sluder G . (2001). Genes Dev., 15, 1167–1181.
Hoessel R, Leclerc S, Endicott JA, Nobel MEM, Lawrie A, Tunnah P, Leost M, Damiens E, Marie D, Marko D, Niederberger E, Tang W, Eisenbrand G and Meijer L . (1999). Nat. Cell Biol., 1, 60–67.
Hunt T, Luca FC and Ruderman JV . (1992). J. Cell Biol., 116, 707–724.
Jones DL, Alani RM and Munger K . (1997). Genes Dev., 11, 2101–2111.
Kellogg DR, Moritz M and Alberts BM . (1994). Annu. Rev. Biochem., 63, 669–674.
Khodjakov A, Cole RW, Oakley BR and Rieder CL . (2000). Curr. Biol., 10, 59–67.
Klausner RD . (2002). Cancer Cell, 1, 3–10.
Knockaert M, Blondel M, Bach S, Leost M, Elbi C, Hager G, Nagy SR, Han D, Denison M, French M, Ryan XP, Magiatis P, Polychronopoulos P, Greengard P, Skaltsounis L and Meijer L . (2004). Oncogene, 23, 4400–4412.
Kuriyama R, Dasgupta S and Borisy GG . (1986). Cell Motil. Cytoskeleton, 6, 355–362.
Lacey KR, Jackson PK and Stearns T . (1999). Proc. Natl. Acad. Sci. USA, 96, 2817–2822.
Leclerc S, Garnier M, Hoessel R, Marko D, Bibb JA, Snyder GL, Greengard P, Biernat J, Wu Y, Mandelkow E, Eisenbrand G and Meijer L . (2001). J. Biol. Chem., 276, 251–260.
Lengauer C, Kinzler KW and Vogelstein B . (1998). Nature, 396, 643–649.
Marko D, Schätzle S, Friedel A, Genzlinger A, Zankl H, Meijer L and Eisenbrand G . (2001). Br. J. Cancer, 84, 283–289.
Martin LG, Demers GW and Galloway DA . (1998). J. Virol., 72, 975–985.
Matsumoto Y, Hayashi K and Nishida E . (1999). Curr. Biol., 9, 429–432.
Matsumoto Y and Maller JL . (2002). Science, 295, 499–502.
Meijer L, Borgne A, Mulner O, Chong JP, Blow JJ, Inagaki N, Inagaki M, Delcros JG and Moulinoux JP . (1997). Eur. J. Biochem., 243, 527–536.
Meijer L, Skaltsounis L, Magiatis P, Polychronopoulos P, Knockaert M, Leost M, Ryan XP, Vonica CD, Brivanlou A, Dajani R, Tarricone A, Musacchio A, Roe SM, Pearl L and Greengard P . (2003). Chem. Biol., 10, 1255–1266.
Meraldi P, Lukas J, Fry AM, Bartek J and Nigg EA . (1999). Nat. Cell Biol., 1, 88–93.
Munger K and Howley PM . (2002). Virus Res., 89, 213–228.
Mussman JG, Horn HF, Carroll PE, Okuda M, Tarapore P, Donehower LA and Fukasawa K . (2000). Oncogene, 19, 1635–1646.
Nigg EA . (2002). Nat. Rev. Cancer, 2, 1–11.
Okuda M, Horn HF, Tarapore P, Tokuyama Y, Smulian AG, Chan PK, Knudsen ES, Hofmann IA, Snyder JD, Bove KE and Fukasawa K . (2000). Cell, 103, 127–140.
Ortega S, Prieto I, Odajima J, Martin A, Dubus P, Sotillo R, Barbero JL, Malumbres M and Barbacid M . (2003). Nat. Genet., 35, 25–31.
Paoletti A, Moudjou M, Paintrand M, Salisbury JL and Bornens M . (1996). J. Cell Sci., 109, 3089–3102.
Parisi T, Beck AR, Rougier N, McNeil T, Lucian L, Werb Z and Amati B . (2003). EMBO J., 22, 4794–4803.
Piboonniyom S, Duensing S, Swilling NW, Hasskarl J, Hinds PW and Munger K . (2003). Cancer Res., 63, 476–483.
Pihan GA, Purohit A, Wallace J, Knecht H, Woda B, Quesenberry P and Doxsey SJ . (1998). Cancer Res., 58, 3974–3985.
Pines J and Hunter T . (1990). Nature, 346, 760–763.
Polychronopoulos P, Magiatis P, Skaltsounis L, Myrianthopoulos V, Mikros E, Tarricone A, Musacchio A, Roe SM, Pearl L, Leost M, Greengard P and Meijer L . (2004). J. Med. Chem., 47, 935–946.
Ruesch MN and Laimins LA . (1998). Virology, 250, 19–29.
Salisbury JL, Whitehead CM, Lingle WL and Barrett SL . (1999). Biol. Cell, 91, 451–460.
Spruck CH, Won KA and Reed SI . (1999). Nature, 401, 297–300.
Stearns T, Evans L and Kirschner M . (1991). Cell, 65, 825–836.
Tetsu O and McCormick F . (2003). Cancer Cell, 3, 233–245.
Tsai LH, Delalle I, Caviness VS, Chae T and Harlow E . (1994). Nature, 371, 419–423.
Wong C and Stearns T . (2003). Nat. Cell Biol., 5, 539–544.
Zerfass K, Schulze A, Spitkovsky D, Friedman V, Henglein B and Jansen-Durr P . (1995). J. Virol., 69, 6389–6399.
Zerfass-Thome K, Zwerschke W, Mannhardt B, Tindle R, Botz JW and Jansen-Durr P . (1996). Oncogene, 13, 2323–2330.
zur Hausen H . (1996). Biochim. Biophys. Acta, 1288, F55–F78.
Acknowledgements
We are grateful to Michel Bornens, Philip W Hinds, and Robert A Weinberg for sharing reagents. We thank Philip W Hinds for critical reading of the manuscript and helpful comments. This work was supported by PHS Grant CA66980 to KM and a postdoctoral fellowship by the Deutsche Forschungsgemeinschaft (SD). SD's laboratory at the University of Pittsburgh Cancer Institute is supported by a Special Innovation Award from the PNC Foundation and a UPCI Pilot Project Developmental Grant. LM's work on AhR/CDK modulation by indirubins was supported by a grant from the ‘Association pour la Recherche sur le Cancer’ (ARC-3362).
Author information
Authors and Affiliations
Corresponding authors
Rights and permissions
About this article
Cite this article
Duensing, S., Duensing, A., Lee, D. et al. Cyclin-dependent kinase inhibitor indirubin-3′-oxime selectively inhibits human papillomavirus type 16 E7-induced numerical centrosome anomalies. Oncogene 23, 8206–8215 (2004). https://doi.org/10.1038/sj.onc.1208012
Received:
Revised:
Accepted:
Published:
Issue date:
DOI: https://doi.org/10.1038/sj.onc.1208012
Keywords
This article is cited by
-
MPS1 is involved in the HPV16-E7-mediated centrosomes amplification
Cell Division (2021)
-
Centrosome amplification, chromosomal instability and cancer: mechanistic, clinical and therapeutic issues
Chromosome Research (2016)
-
Increased radiosensitivity of HPV-positive head and neck cancer cell lines due to cell cycle dysregulation and induction of apoptosis
Strahlentherapie und Onkologie (2014)
-
A novel role of the aryl hydrocarbon receptor (AhR) in centrosome amplification - implications for chemoprevention
Molecular Cancer (2010)
-
Inhibition of HPV-16 E7 oncogenic activity by HPV-16 E2
Oncogene (2009)


