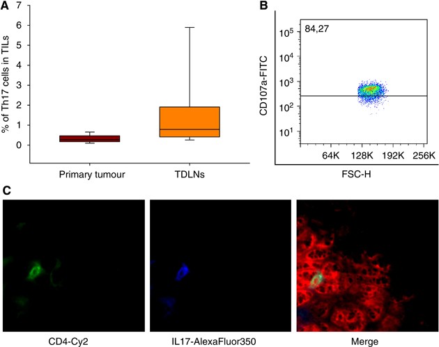
Figure 2

Identification of Th17 cells in primary tumours and TDLNs of HNSCC patients. Tumour and lymph node tissues were enzymatically digested to obtain single cells suspension. These cells were stained with CD3-FITC, CD4-PerCP, IL-17-APC and ROR2C-PE analysed by flow cytometry. (A) Frequency of the Th17 cells in primary tumours (n=10) and lymph node metastasis (n=15). The box plots show the median (middle line), 25th and 75th percentiles (box), the extreme values (whiskers, which indicate the 90th and 10th percentile) and the outliers (circles). (B) Flow cytometric analysis of tumour-derived Th17 cells for their CD107a expression. The cells were stained with CD107a- FITC, CD3-APC Cy7, CD4-PerCP, IL-17-APC. (C) Immunhistochemical staining of tumour and TDLN tissue. The Th17 cells were stained with mAbs against IL-17 (secondary conjugated with AlexaFluor 350) and against CD4 (secondary labelled with Cy2) and counterstained with PI as described in the Materials and methods. Control staining without primary antibodies and isotype controls are negative. The three figures show first the single fluorescence channels (first column=AlexaFluor 350; second column=Cy2) and the last column shows the overlay of all three channels (blue, red, green).