Abstract
Aim:
To determine whether curcumin prevents the adhesion of platelets to brain microvascular endothelial cells (BMECs) cultured in vitro.
Methods:
[3H]Adenine-labeled platelets were incubated with BMECs to investigate the role of curcumin in the adhesion of platelets to BMECs. The number of platelets adhering to the BMECs monolayer was determined by liquid scintillation spectroscopy. The thrombin-induced expression of platelets P-selectin, glycoprotein IIb (GPIIb), and glycoprotein IIIa (GPIIIa) on the cell surface, was measured by flow cytometry. P-selectin mRNA levels of BMECs were determined by RT-PCR. The TNF-α-induced expressions of P-selectin and E-selectin on the surface of BMECs were determined by Western blotting.
Results:
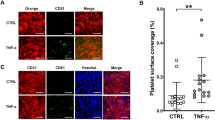
The adhesion between thrombin-activated platelets and normal BMECs, and that of TNF-α-activated BMECs and normal platelets were significantly increased, and this increase could be inhibited by curcumin (30–240 μmol/L) in a concentration-dependant manner. The platelets activated with thrombin and BMECs stimulated by TNF-α demonstrated an upregulated expressions of P-selectin and E-selectin, and this increase, when pretreated with curcumin for 30 min, could be restrained dose dependently. Curcumin also inhibited the increase of the GPIIb/GPIIIa expression of thrombin-activated platelets in a concentration-dependent manner.
Conclusion:
Curcumin can inhibit the platelets to BMECs. This effect may be related to the decreased expressions of P-selectin, E-selectin, and GPIIb/GPIIIa on platelets and BMECs.
Similar content being viewed by others
Log in or create a free account to read this content
Gain free access to this article, as well as selected content from this journal and more on nature.com
or
References
Ross R . Atherosclerosis: an inflammatory disease. N Engl J Med 1999; 340: 115–26.
Cines DB, Pollak ES, Buck CA, Loscalzo J, Zimmerman GA, McEver RP, et al. Endothelial cells in physiology and in the pathophysiology of vascular disorders. Blood 1998; 91: 3527–61.
van Zanten GH, de Groot PG, Sixma JJ . Platelet adhesion JJ. In: von Bruchhausen F, Walter U, editors. Platelets and their factors. Berlin, Heidelberg: Springer-Verlag; 1997. p 61–81.
Ganguli M, Chandra V, Kamboh MI, Johnston JM, Dodge HH, Thelma BK, et al. Apolipoprotein E polymorphism and Alzheimer's disease: the Indo-US Cross-National Dementia Study. Arch Neurol 2000; 57: 824–30.
Lim GP, Chu T, Yang F, Beech W, Frautschy SA, Cole GM . The curry spice curcumin reduces oxidative damage and amyloid pathology in an Alzheimer transgenic mouse. J Neurosci 2001; 21: 8370–7.
Shin HJ, Lee JY, Son E, Lee DH, Kim HJ, Kang SS, et al. Curcumin attenuates the kainic acid-induced hippocampal cell death in the mice. Neurosci Lett 2007; 416: 49–54.
Ghoneim AI, Abdel-Naim AB, Khalifa AE, El-Denshary ES . Protective effects of curcumin against ischaemia/reperfusion insult in rat forebrain. Pharmacol Res 2002; 46: 273–9.
Jiang J, Wang W, Sun YJ, Hu M, Li F, Zhu DY . Neuroprotective effect of curcumin on focal cerebral ischemic rats by preventing blood-brain barrier damage. Eur J Pharmacol 2007; 561: 54–62.
Kis B, Kaiya H, Nishi R, Deli MA, Abraham CS, Yanagita T, et al. Cerebral endothelial cells are a major source of adrenomedullin. J Neuroendocrinol 2002; 14: 283–93.
Fontana S, Olmedo DG, Linares JA, Guglielmotti MB, Crosa ME . Effect of platelet-rich plasma on the peri-implant bone response: an experimental study. Implant Dent 2004; 13: 73–8.
Sneddon JM, Vane JR . Endothelium-derived relaxing factor reduces platelet adhesion to bovine endothelial cells. Proc Natl Acad Sci USA 1988; 85: 2800–4.
Zhu Y, Gu ZL, Liang ZQ, Zhang HL, Qin ZH . Prostaglandin A1 inhibits increases in intracellular calcium concentration, TXA2 production and platelet activation. Acta Pharmacol Sin 2006; 27: 549–54.
Joseph R, Welch KM, Grunfeld S, Oster SB, D'Andrea G . Baseline and activated platelet cytoplasmic ionized calcium in acute ischemic stroke. Stroke 1988; 19: 1234–8.
Andre P, Denis CV, Ware J, Saffaripour S, Hynes RO, Ruggeri ZM, et al. Platelets adhere to and translocate on von Willebrand factor presented by endothelium in stimulated veins. Blood 2000; 96: 3322–8.
Frijns CJM, Kappelle LJ . Inflammatory cell adhesion molecules in ischemic cerebrovascular disease. Stroke 2002; 33: 2115–22.
Lusis AJ . Atherosclerosis. Nature 2000; 407: 233–41.
Hansson GK . Inflammation, atherosclerosis, and coronary artery disease. N Engl J Med 2005; 352: 1685–95.
Massberg S, Schürzinger K, Lorenz M, Konrad I, Schulz C, Plesnila N, et al. Platelet adhesion via glycoprotein IIb integrin is critical for atheroprogression and focal cerebral ischemia: an in vivo study in mice lacking glycoprotein IIb. Circulation 2005; 112: 1180–8.
Bevilacqua MP . Endothelial-leukocyte adhesion molecules. Annu Rev Immunol 1993; 11: 767–804.
Butcher EC . Leukocyte-endothelial cell recognition: three (or more) steps to specifity and diversity. Cell 1991; 67: 1033–6.
Springer T . Traffic signals for lymphocytes recirculation and leukocyte emigration: the multistep paradigm. Cell 1994; 76: 301–14.
Kansas GS . Selectins and their ligands: Current concepts and controversies. Blood 1996; 88: 3259–87.
Bevilacqua MP, Stengelin S, Gimbrone MA Jr, Seed B . Endothelial leukocyte adhesion molecule: 1. An inducible receptor for neutrophils related to complement regulatory proteins and lectins. Science 1989; 243: 1160–5.
Author information
Authors and Affiliations
Corresponding author
Additional information
Project supported by the National Natural Sciences Foundation of China (No 39870945).
Rights and permissions
About this article
Cite this article
Zhang, L., Gu, Zl., Qin, Zh. et al. Effect of curcumin on the adhesion of platelets to brain microvascular endothelial cells in vitro. Acta Pharmacol Sin 29, 800–807 (2008). https://doi.org/10.1111/j.1745-7254.2008.00813.x
Received:
Accepted:
Issue date:
DOI: https://doi.org/10.1111/j.1745-7254.2008.00813.x
Keywords
This article is cited by
-
Role of curcumin in ameliorating hypertension and associated conditions: a mechanistic insight
Molecular and Cellular Biochemistry (2022)
-
Phytochemicals and endothelial dysfunction: recent advances and perspectives
Phytochemistry Reviews (2021)
-
Curcumin attenuates ischemia-like injury induced IL-1β elevation in brain microvascular endothelial cells via inhibiting MAPK pathways and nuclear factor-κB activation
Neurological Sciences (2014)
-
The plant-based immunomodulator curcumin as a potential candidate for the development of an adjunctive therapy for cerebral malaria
Malaria Journal (2011)


