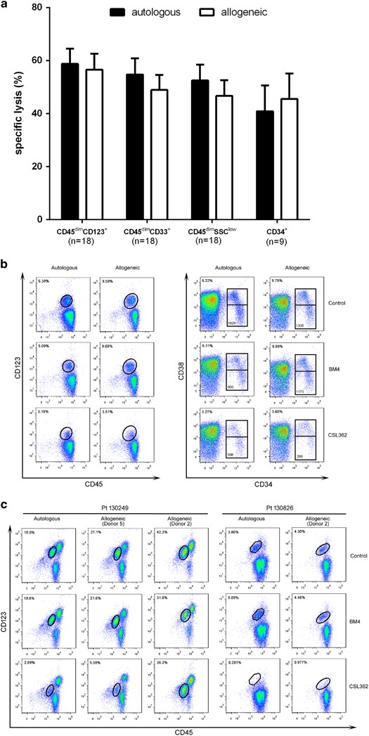
Figure 5

Autologous ADCC vs allogeneic ADCC. Allogeneic- and autologous-ADCC assays were performed for each sample at the same time and under the same conditions. (a) Autologous ADCC led to the specific lysis of blasts to the same level as allogeneic ADCC measured using different gating strategies on flow cytometry. (b) Representative data from Pt.130302 shows the autologous ADCC is comparable to allogeneic ADCC, through either of which CSL362 induced the depletion of not only AML blast (represented by the percentage on CD45 vs CD123 plots) and CD34+ blast (represented by the percentage on CD34 vs CD38 plots), but also LSC-enriched population (represented by the number of events occurring in the CD34+CD38−/low gate). (c) Differential killing by donor cells was observed. For pt 130249 a high degree of killing was observed with autologous (85.4%) or donor 5 NKs (75.1%). Although donor 2’s cells did not kill 130249 cells, they did effectively kill blasts from pt 130286.