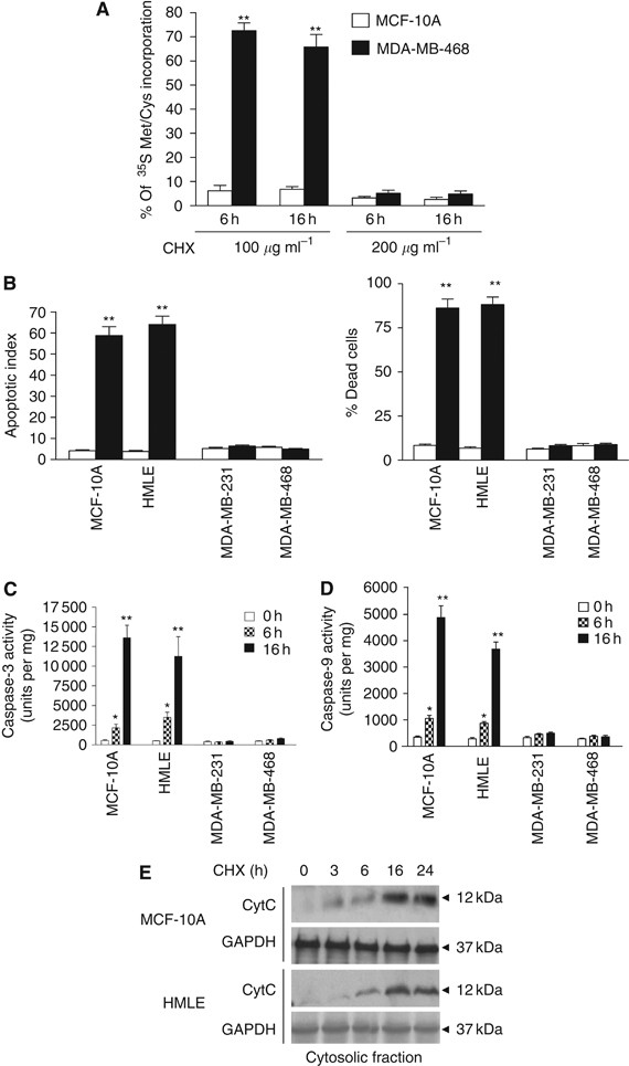
Figure 1

Resistance of breast cancer cells to cycloheximide (CHX) treatment. (A) MCF-10A and MDA-MB-468 cells treated with 100–200 μg ml–1 of CHX for 6 or 16 h were harvested following 4 h of incubation with S35 Met/Cys. The cells were lysed and S35 Met/Cys incorporation into proteins was examined. (B) (Left panel) Cells treated with CHX (200 μg ml–1) for 16 h and DNA fragmentation was assessed by TUNEL assay. (Right panel) Cells treated with CHX (200 μg ml–1) for 16 h and cell viability was assessed by trypan blue assay, white open bar (0h); black closed bar (16h). (C) Cells treated with CHX (200 μg ml–1) for 6 and 16 h were lysed and 30 μg of the lysate was subjected to fluorometric assay for caspase-3 activity. (D) Cells treated with CHX (200 μg ml–1) for 6 and 16 h were lysed and 50 μg lysates were subjected to fluorometric assay for caspase-9 activity. (E) MCF-10A and HMLE cells were treated with CHX (200 μg ml–1) for various time points (0–24 h) and subjected to mitochondria and cytosolic fractionation. Western blot analysis was performed using 100 μg of cytosolic fraction using cytochrome c antibody. Data represent mean±s.e.m. of four independent experiments in triplicates (asterisks denote statistically significant values compared with untreated control group, *P⩽0.05 and **P⩽0.01).