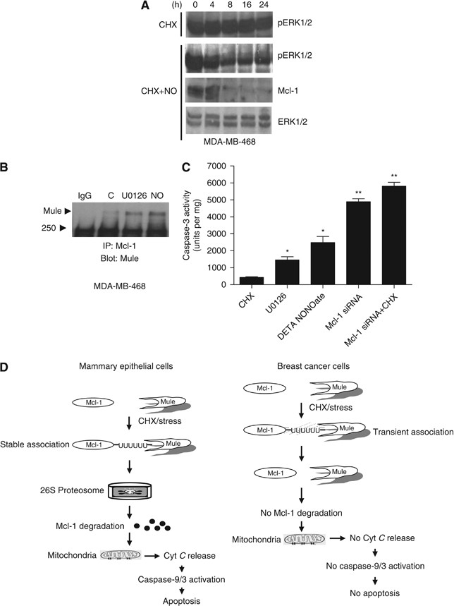
Figure 6

Downregulation of ERK1/2 increases apoptosis in breast cancer cells. (A) MDA-MB-468 cells were treated with either CHX, alone or in combination with DETA-NONOate, a nitric oxide (NO) donor for 24 h and immunoblotted using anti-pERK1/2, ERK1/2 or Mcl-1 antibodies. (B) Cells treated with U0 126 (10 μg ml–1), DETA-NONOate, 1 mM) or IgG for 48 h were lysed, immunoprecipitated with Mcl-1 antibody and blotted for Mule. (C) MDA-MB-468 cells were subjected to various treatments and 30 μg of total protein lysates were analysed for caspase-3 enzymatic activity. (D) Flow diagram explaining sensitivity of mammary epithelial cells or resistance of cancer cells to CHX treatment.