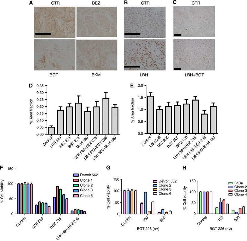
Figure 5

Assessment of the effects of PI3K inhibitors and HDACIs in tumour tissue. Representative figures shows immunostaining for (A) p-AKT, (B) acetyl-histone H3 and (C) active caspase 3 (bars=100 μm). (D) Active caspase 3 labelling quantification and (E) BrdU labelling quantification in tumours derived from mice subjected to treatment with BEZ235, BGT226 and BKM120 alone or in combination with LBH589. (F) Viability assay following treatment of the parental SCC cell line Detroit and distinct clonal variants with LBH589 (300 nM), BEZ235 (300 nM) or both for 48 h. (G) Viability assay following treatment of the parental Detroit 562 SCC cell line and distinct clonal variants with BGT226 at 0, 100 or 300 nM for 48 h (H) Viability assay following treatment of the parental Fadu SCC cell line and distinct clonal variants with BGT226 at 0, 100 or 300 nM for 48 h. Values for (D) and (E) are means±s.e. for at least three independently treated mouse tumours. Values for (F) and (G) are means±s.e. from triplicate determinations.