Figure 2
From: Endo180 modulation by bisphosphonates and diagnostic accuracy in metastatic breast cancer

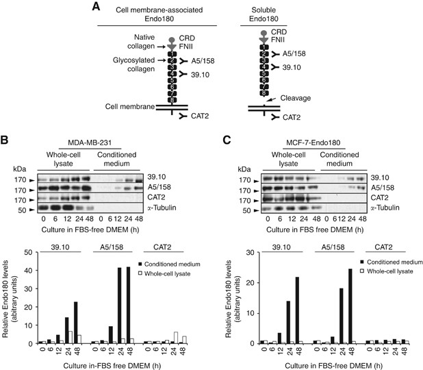
Endo180 is cell membrane-associated or released in soluble form in monolayers of human BCa cell lines cultured under serum-free conditions. (A) The domain structure of cell membrane-associated Endo180. The cysteine-rich domain (CRD), fibronectin type II domain (FNII) and C-type lectin-like domains (CTLDs), of which there are eight (1–8); and binding sites of the known ligands for FNII (native collagen) and CTLD-2 (glycosylated collagen and sugar moieties); are shown. Three anti-Endo180 antibodies and their respective epitopes are depicted: mouse anti-human Endo180 monoclonal antibody 39.10 is mapped to bind CTLD-4 (unpublished); mouse anti-human Endo180 monoclonal antibody A5/158 is mapped to bind CTLD-2 (Sturge et al, 2003); and rabbit anti-mouse CAT-2 monoclonal antibody was raised against the conserved 42 amino-acid intracellular domain of mouse Endo180 and has equal affinity for the detection of the receptor in human cell lysates (Sturge et al, 2007; Caley et al, 2011). The domain structure of soluble Endo180 ectodomain following its juxtamembrane cleavage and predicted detection by 39.10 and A5/158 antibodies, but not CAT-2 antibody, is also shown. (B) MDA-MB-231 cells and (C) MCF-7 cells that overexpress Endo180 (MCF-7-Endo180) were cultured in DMEM without fetal bovine serum for 0 (time zero), 6, 12, 24 and 48 h at which time whole-cell lysates and corresponding conditioned medium were collected. Samples were resolved on 8% w/v SDS polyacrylamide gels, transferred to polyvinylidene fluoride membranes and immunoblot analysis was performed using the three anti-Endo180 monoclonal antibodies: 39.10 (1 mg ml−1), A5/158 (1 mg ml−1) and CAT-2 (1.5 mg ml−1); and α-tubulin monoclonal antibody (1/1000 dilution) and horse radish peroxidase-conjugated goat anti-mouse or anti-rabbit IgG (1/4000 dilution). Representative immunoblots from 10 experimental repeats are presented with corresponding graphs showing relative Endo180 levels calculated by the densitometric analysis of 39.10, A5/158 and CAT-2 immunoreactive bands. Relative Endo180 levels in conditioned media (black bars) were calculated by normalisation against relative Endo180 levels at time zero (relative Endo180 level=1.0) for all subsequent time points (6, 12, 18 and 24 h). Relative Endo180 levels in cell lysates (white bars) were adjusted against the level of α-tubulin and normalised against the relative Endo180 levels at time zero (relative Endo180 level=1.0) for all subsequent time points (6, 12, 18 and 24 h). The markers of molecular weight in kilodaltons (kDa) are indicated using black arrowheads for each immunoblot.