Figure 5

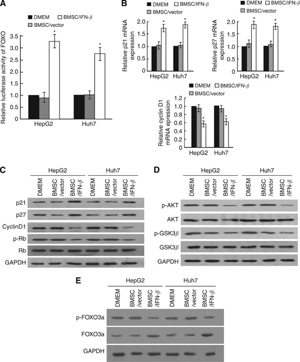
The BMSC/IFN-β inhibited proliferation through AKT/FOXO3a signal pathway. (A) Relative FOXO3a reporter activity in cells co-cultured with BMSC/IFN-β or control. (B) Real-time PCR analysis of expression of p21Cip1, p27Kip1, and cyclin D1 in indicated cells. Expression levels were normalised with GAPDH. (C) Western blotting analysis of expression of p21Cip1, p27Kip1, cyclin D1, phosphorylated Rb (p-Rb), and total Rb protein in indicated HCC cells. As a loading control, GAPDH was used. (D) Western blotting analysis of phosphorylated Akt (p-Akt), total Akt, phosphorylated GSK-3β (p-GSK-3β), total GSK-3β, phosphorylated FOXO3a (p-FOXO3a-Ser253), and total FOXO3a proteins in indicated HCC cells. As a loading control, GAPDH was used. (E) Western blotting analysis of phosphorylated FOXO3a (p-FOXO3a-Ser253) and total FOXO3a proteins in indicated HCC cells. As a loading control, GAPDH was used.