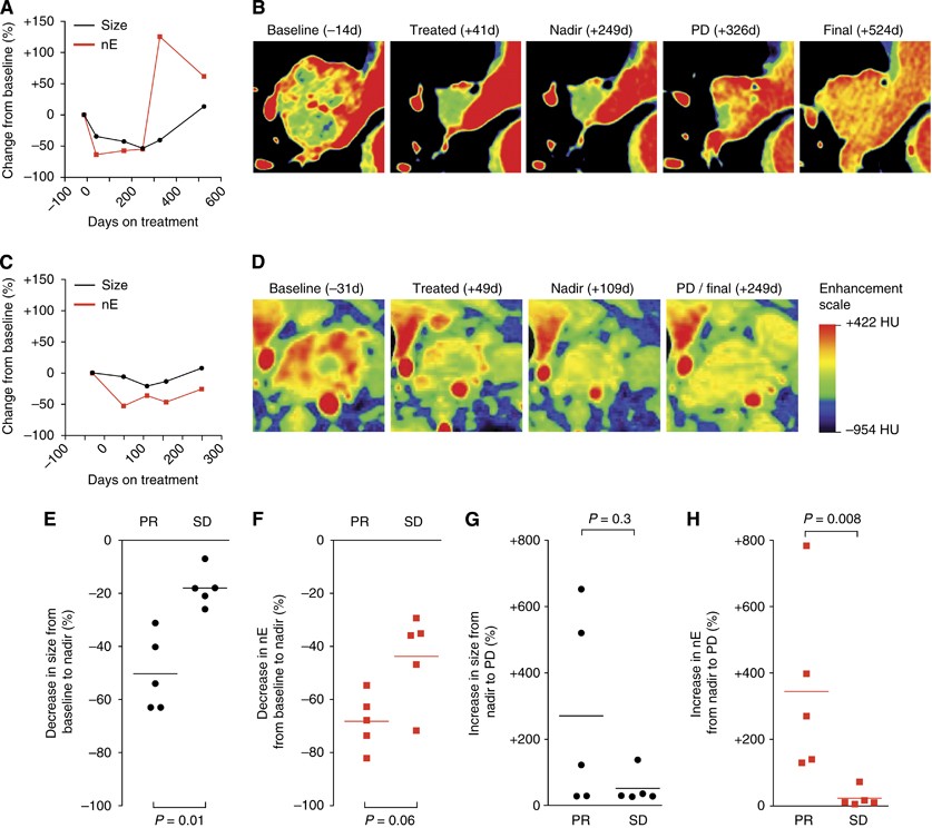
Figure 5

Longitudinal monitoring of lesions until progression. Where data were available, individual lesions were monitored longitudinally until they progressed. (A and B) Example of a lesion that underwent PR as the best response and then progressed (an 82-year-old man treated with pazopanib, hilar lymph node metastasis). (C and D) Example of a lesion that underwent SD as the best response and then progressed (61-year-old woman treated with regorafenib, supraclavicular lymph node). Graphs in A and C show percentage change in size (black) or percentage change in nE (red), relative to baseline, quantified at all time points for which data were available. In B and D, pseudo-coloured arterial phase contrast-enhanced CT images of the baseline scan (baseline), first on-treatment scan (treated), scan at nadir (nadir), scan at progression (PD) and/or the final available scan (final) are shown (number of days on treatment are indicated in parenthesis). (E) Percentage reductions in size from baseline to nadir in the lesions that underwent PR or SD as best response are compared (P=0.01). (F) Percentage reductions in nE between the baseline and nadir in the lesions that underwent PR or SD as best response are compared (P=0.06). (G) Percentage increases in size from nadir to progression in the lesions that underwent PR or SD as best response are compared (P=0.3). (H) Percentage increases in nE from nadir to progression in the lesions that underwent PR or SD as best response are compared (P=0.008).